高考地理复习 2025届高中地理一轮复习讲义:第四部分资源、环境与国家安全第十八单元自然资源与人类社会第73课时 自然资源及其利用(学生版).doc本文件免费下载 【共6页】

高考地理复习  2025届高中地理一轮复习讲义:第四部分资源、环境与国家安全第十八单元自然资源与人类社会第73课时 自然资源及其利用(学生版).doc
高考地理复习  2025届高中地理一轮复习讲义:第四部分资源、环境与国家安全第十八单元自然资源与人类社会第73课时 自然资源及其利用(学生版).doc
高考地理复习  2025届高中地理一轮复习讲义:第四部分资源、环境与国家安全第十八单元自然资源与人类社会第73课时 自然资源及其利用(学生版).doc
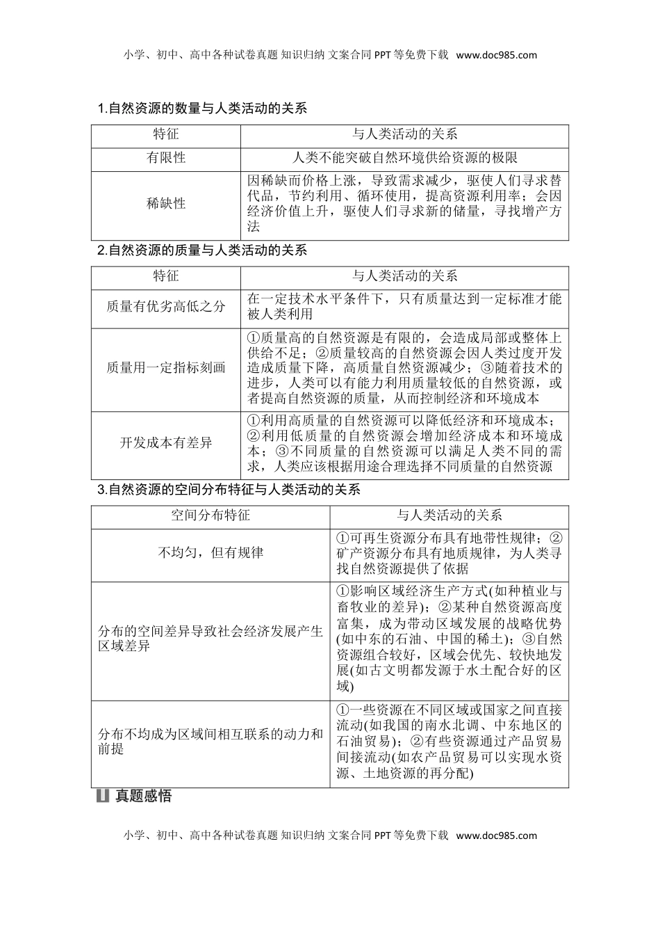
小学、初中、高中各种试卷真题知识归纳文案合同PPT等免费下载www.doc985.com第73课时自然资源及其利用课程标准:结合实例,说明自然资源的数量、质量、空间分布与人类活动的关系。目标导航知识导图1.通过实例,说明自然资源的数量与人类活动的关系。2.运用图文资料,说明自然资源的质量与人类活动的关系。3.通过实例,说明自然资源的空间分布与人类活动的关系。1.自然资源及其属性(1)概念:在一定________条件下,从________中获得并能满足人类生产和生活需求的物质和能量。(2)分类(3)属性2.自然资源的数量特征小学、初中、高中各种试卷真题知识归纳文案合同PPT等免费下载www.doc985.com小学、初中、高中各种试卷真题知识归纳文案合同PPT等免费下载www.doc985.com(1)自然资源数量是________的。(2)自然资源具有________性自然资源稀缺时,其价格往往会上涨,引起人类社会在供给和________两方面的一系列连锁反应。良性的响应会________________,从而弥补资源稀缺所带来的限制。3.自然资源的质量特征(1)自然资源的质量有________之分。(2)自然资源的质量可用一定的________来刻画。(3)不同质量的自然资源开发利用成本是有________的。4.自然资源的空间分布特征方法技巧自然资源的判断方法首先,作为自然资源必须能直接从自然界中获得,即自然资源必须具备“自然属性”;其次,作为自然资源必须能用于生产和生活,即必须具备“经济属性”,亦即对人类“有用”。因此,判断某种物质是否为自然资源,要看它是否同时具备“自然”和“经济”两种属性。特别提醒可再生资源与非可再生资源的分类是相对的多数可再生资源只有在合理开发利用的前提下,才可以获得再生;当开发利用不合理时,它们的再生周期就会延长,甚至变成非可再生资源。常见的可再生资源有气候资源、生物资源、水资源、土地资源等,非可再生资源主要指矿产资源。重点自然资源的特征与人类活动的关系小学、初中、高中各种试卷真题知识归纳文案合同PPT等免费下载www.doc985.com小学、初中、高中各种试卷真题知识归纳文案合同PPT等免费下载www.doc985.com1.自然资源的数量与人类活动的关系特征与人类活动的关系有限性人类不能突破自然环境供给资源的极限稀缺性因稀缺而价格上涨,导致需求减少,驱使人们寻求替代品,节约利用、循环使用,提高资源利用率;会因经济价值上升,驱使人们寻求新的储量,寻找增产方法2.自然资源的质量与人类活动的关系特征与人类活动的关系质量有优劣高低之分在一定技术水平条件下,只有质量达到一定标准才能被人类利用质量用一定指标刻画①质量高的自然资源是有限的,会造成局部或整体上供给不足;②质量较高的自然资源会因人类过度开发造成质量下降,高质量自然资源减少;③随着技术的进步,人类可以有能力利用质量较低的自然资源,或者提高自然资源的质量,从而控制经济和环境成本开发成本有差异①利用高质量的自然资源可以降低经济和环境成本;②利用低质量的自然资源会增加经济成本和环境成本;③不同质量的自然资源可以满足人类不同的需求,人类应该根据用途合理选择不同质量的自然资源3.自然资源的空间分布特征与人类活动的关系空间分布特征与人类活动的关系不均匀,但有规律①可再生资源分布具有地带性规律;②矿产资源分布具有地质规律,为人类寻找自然资源提供了依据分布的空间差异导致社会经济发展产生区域差异①影响区域经济生产方式(如种植业与畜牧业的差异);②某种自然资源高度富集,成为带动区域发展的战略优势(如中东的石油、中国的稀土);③自然资源组合较好,区域会优先、较快地发展(如古文明都发源于水土配合好的区域)分布不均成为区域间相互联系的动力和前提①一些资源在不同区域或国家之间直接流动(如我国的南水北调、中东地区的石油贸易);②有些资源通过产品贸易间接流动(如农产品贸易可以实现水资源、土地资源的再分配)小学、初中、高中各种试卷真题知识归纳文案合同PPT等免费下载www.doc985.com小学、初中、高中各种试卷真题知识归纳文案合同PPT等免费下载www.doc985.com[典例](2020·海南卷)读“世界永久性草地和牧场面积前十位的国家表”(2000年),完成下列问题。(单位...

1、当您付费下载文档后,您只拥有了使用权限,并不意味着购买了版权,文档只能用于自身使用,不得用于其他商业用途(如 [转卖]进行直接盈利或[编辑后售卖]进行间接盈利)。
2、本站所有内容均由合作方或网友上传,本站不对文档的完整性、权威性及其观点立场正确性做任何保证或承诺!文档内容仅供研究参考,付费前请自行鉴别。
3、如文档内容存在违规,或者侵犯商业秘密、侵犯著作权等,请点击“违规举报”。

碎片内容

与本文档类似文档
2024版《微专题》·地理·统考版专练44.docx
2024版《微专题》·地理·统考版专练44.docx
免费
3下载
2023《大考卷》二轮专项分层特训卷•地理【新教材】题型二 非选择题解题技法增分专练.docx
2023《大考卷》二轮专项分层特训卷•地理【新教材】题型二 非选择题解题技法增分专练.docx
免费
9下载
2024年高考地理一轮复习讲义(新人教版)2024年高考地理一轮复习(新人教版) 第1部分 第4章 真题专练.docx
2024年高考地理一轮复习讲义(新人教版)2024年高考地理一轮复习(新人教版) 第1部分 第4章 真题专练.docx
免费
13下载
2024年高考地理一轮复习讲义(新人教版)第三部分 第二章 训练60 区域发展的自然环境基础.docx
2024年高考地理一轮复习讲义(新人教版)第三部分 第二章 训练60 区域发展的自然环境基础.docx
免费
11下载
2024届江苏省南通市高考一模地理试题(原卷版).docx
2024届江苏省南通市高考一模地理试题(原卷版).docx
免费
0下载
2011年高考地理真题(山东自主命题)(原卷版).doc
2011年高考地理真题(山东自主命题)(原卷版).doc
免费
30下载
高考地理复习  2025届高中地理人教版一轮复习第4课时导学案:地球的宇宙环境.docx
高考地理复习 2025届高中地理人教版一轮复习第4课时导学案:地球的宇宙环境.docx
免费
0下载
2011年高考地理真题(天津自主命题)(解析版).doc
2011年高考地理真题(天津自主命题)(解析版).doc
免费
18下载
2023《微专题·小练习》·地理·新教材·XL-9专练59.docx
2023《微专题·小练习》·地理·新教材·XL-9专练59.docx
免费
14下载
2023《大考卷》二轮专项分层特训卷•地理【新教材】微考点31 生物多样性.docx
2023《大考卷》二轮专项分层特训卷•地理【新教材】微考点31 生物多样性.docx
免费
6下载
高中地理  中图版课时作业WORD  课时作业 1.docx
高中地理 中图版课时作业WORD 课时作业 1.docx
免费
4下载
高考地理复习  2025届高中地理人教版一轮复习第81课时导学案:东南亚 中亚 西亚.docx
高考地理复习 2025届高中地理人教版一轮复习第81课时导学案:东南亚 中亚 西亚.docx
免费
0下载
高考地理复习  第二章 第2讲 训练7 地球的自转与公转特征.docx
高考地理复习 第二章 第2讲 训练7 地球的自转与公转特征.docx
免费
0下载
高考地理复习  专题06 东亚与日本(专项训练)-【必刷题】2025年高考地理一轮复习区域地理专项训练(解析版).docx
高考地理复习 专题06 东亚与日本(专项训练)-【必刷题】2025年高考地理一轮复习区域地理专项训练(解析版).docx
免费
0下载
高考地理复习  2025届高中地理一轮复习讲义:第二部分人文地理第十二单元产业区位因素第54课时 工业区位因素的变化(教师版).doc
高考地理复习 2025届高中地理一轮复习讲义:第二部分人文地理第十二单元产业区位因素第54课时 工业区位因素的变化(教师版).doc
免费
0下载
高中2024版考评特训卷·地理【统考版】高频考点13.docx
高中2024版考评特训卷·地理【统考版】高频考点13.docx
免费
0下载
高考地理复习  专题11:自然地理环境的整体性(2025届高三自然地理专项练习).docx
高考地理复习 专题11:自然地理环境的整体性(2025届高三自然地理专项练习).docx
免费
0下载
高考地理复习  第二章 课时72 环境污染与国家安全 (1).docx
高考地理复习 第二章 课时72 环境污染与国家安全 (1).docx
免费
0下载
高中地理  人教版课时作业(word)  课时分层作业 14.docx
高中地理 人教版课时作业(word) 课时分层作业 14.docx
免费
29下载
高中地理·选择性必修1(中图版)课时作业 10.docx
高中地理·选择性必修1(中图版)课时作业 10.docx
免费
0下载
我的小文库
实名认证
内容提供者

提供高质量免费文档试卷下载,如果满意请告诉您身边的人,如果不满意请告诉我们,您的意见对于我们很重要,是我们不断进步的动力

相关文档

阅读排行

确认删除?
回到顶部
客服号
  • 客服QQ点击这里给我发消息
QQ群
  • QQ群点击这里加入QQ群
提交所需资料详情,我们来帮找资料