高考地理复习 2025届高中地理一轮复习讲义:第四部分资源、环境与国家安全第十九单元资源安全与国家安全第75课时 中国的能源安全(教师版).doc本文件免费下载 【共14页】

高考地理复习  2025届高中地理一轮复习讲义:第四部分资源、环境与国家安全第十九单元资源安全与国家安全第75课时 中国的能源安全(教师版).doc
高考地理复习  2025届高中地理一轮复习讲义:第四部分资源、环境与国家安全第十九单元资源安全与国家安全第75课时 中国的能源安全(教师版).doc
高考地理复习  2025届高中地理一轮复习讲义:第四部分资源、环境与国家安全第十九单元资源安全与国家安全第75课时 中国的能源安全(教师版).doc
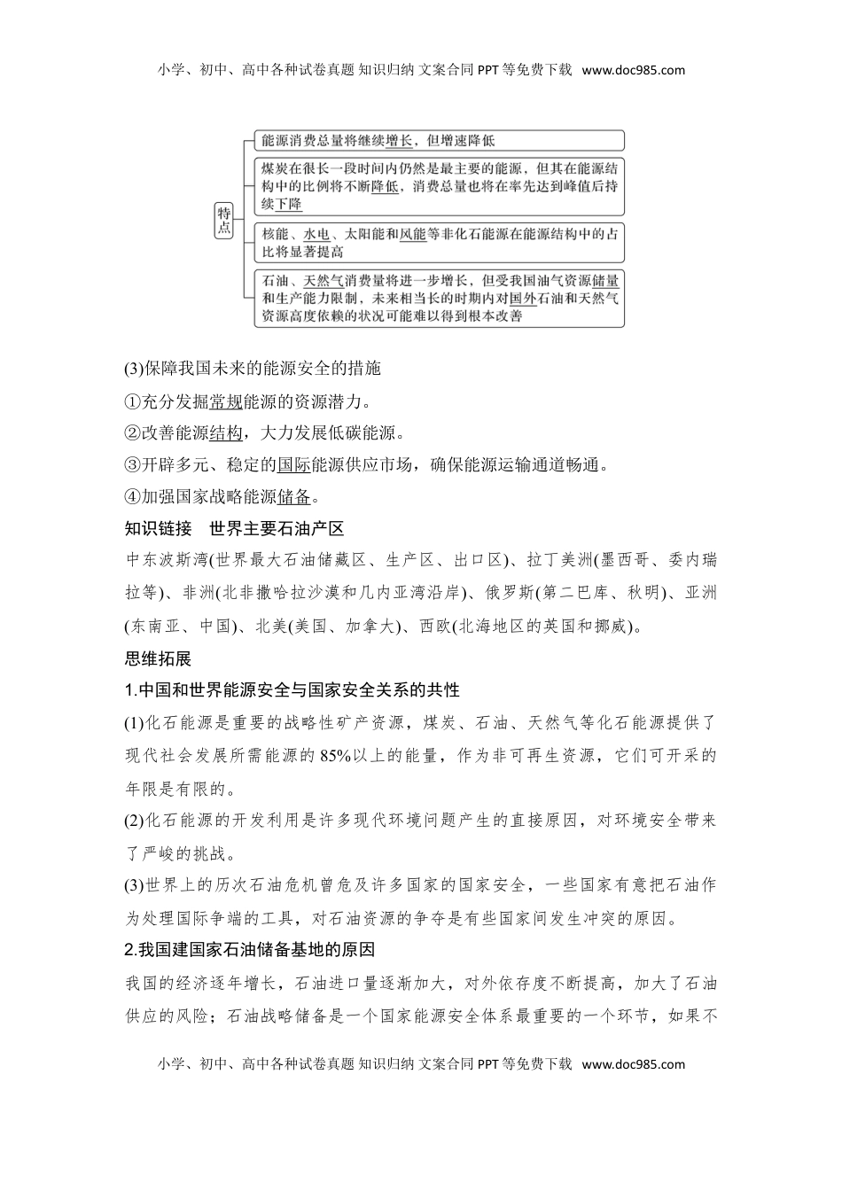
小学、初中、高中各种试卷真题知识归纳文案合同PPT等免费下载www.doc985.com第75课时中国的能源安全课程标准:以某种战略性矿产资源为例,分析其分布特点及开发利用现状。目标导航知识导图1.通过图表,分析我国能源供需现状及我国能源分布现状。2.通过图文资料,认识我国石油开发利用现状对国家能源安全的重要性。3.通过图文资料,认识我国煤炭开发利用现状对国家能源安全的重要性,理解煤炭资源的利用过程给环境带来的危害。4.通过图文数据,认识我国未来的能源消费趋势。1.中国能源供需特点小学、初中、高中各种试卷真题知识归纳文案合同PPT等免费下载www.doc985.com小学、初中、高中各种试卷真题知识归纳文案合同PPT等免费下载www.doc985.com2.石油供需与我国能源安全(1)我国能源安全战略:“以煤为主自给,以引进油、气为重心”。(2)我国的石油生产与消费主要影响因素石油供需变化历程石油生产石油储量①我国通过理论创新,摆脱了“贫油国”的帽子;②主要分布在大庆油田、新疆地区克拉玛依油田等陆相沉积区域和大港油田、胜利油田等近海海相沉积区域开采量油田位置、地质条件、资金、技术、经济、政治等因素①20世纪60年代之前,我国的石油和石油产品主要依赖进口;②大庆油田等大油田的开发,使我国在1964年实现了石油基本自给;③在20世纪70年代到90年代初成为自给有余的净出口国石油消费经济社会发展水平、人口数量①20世纪90年代以来,一方面我国对石油的需求快速增长;另一方面我国传统大油田经过长期开采,面临战略储量减少、稳产难度加大等问题,石油新增探明储量有限。②1993年我国再次成为原油净进口国,目前已成为世界第一大石油进口国(3)我国石油安全问题的成因①石油供给对国际石油市场的高度依赖:出口国社会动荡导致可进口石油数量减少,国际石油市场价格垄断导致进口成本增加。②石油长距离运输:运输通道不畅导致石油不能够及时运达。3.煤炭开发利用与我国能源安全(1)我国煤炭资源丰富,在数量上足以满足保障我国能源安全的需求。(2)我国煤炭资源供需空间错位,导致运输安全风险。(3)煤炭开发利用所造成的各种环境问题,成为我国能源安全的重大隐患。4.我国未来能源需求与能源安全(1)世界能源发展趋势①能源生产、储存、输送等技术创新活跃。②能源利用向清洁、低碳、高效方向转型,能源需求总量增长变缓。(2)我国未来的能源消费特点小学、初中、高中各种试卷真题知识归纳文案合同PPT等免费下载www.doc985.com小学、初中、高中各种试卷真题知识归纳文案合同PPT等免费下载www.doc985.com(3)保障我国未来的能源安全的措施①充分发掘常规能源的资源潜力。②改善能源结构,大力发展低碳能源。③开辟多元、稳定的国际能源供应市场,确保能源运输通道畅通。④加强国家战略能源储备。知识链接世界主要石油产区中东波斯湾(世界最大石油储藏区、生产区、出口区)、拉丁美洲(墨西哥、委内瑞拉等)、非洲(北非撒哈拉沙漠和几内亚湾沿岸)、俄罗斯(第二巴库、秋明)、亚洲(东南亚、中国)、北美(美国、加拿大)、西欧(北海地区的英国和挪威)。思维拓展1.中国和世界能源安全与国家安全关系的共性(1)化石能源是重要的战略性矿产资源,煤炭、石油、天然气等化石能源提供了现代社会发展所需能源的85%以上的能量,作为非可再生资源,它们可开采的年限是有限的。(2)化石能源的开发利用是许多现代环境问题产生的直接原因,对环境安全带来了严峻的挑战。(3)世界上的历次石油危机曾危及许多国家的国家安全,一些国家有意把石油作为处理国际争端的工具,对石油资源的争夺是有些国家间发生冲突的原因。2.我国建国家石油储备基地的原因我国的经济逐年增长,石油进口量逐渐加大,对外依存度不断提高,加大了石油供应的风险;石油战略储备是一个国家能源安全体系最重要的一个环节,如果不小学、初中、高中各种试卷真题知识归纳文案合同PPT等免费下载www.doc985.com小学、初中、高中各种试卷真题知识归纳文案合同PPT等免费下载www.doc985.com储存足够的石油,一旦石油通道发生问题或者石油供应发生问题,大量的石油供应就会被切断,一旦我国没有足够的石油,经济就会陷入瘫痪。重点保障能源安全...

1、当您付费下载文档后,您只拥有了使用权限,并不意味着购买了版权,文档只能用于自身使用,不得用于其他商业用途(如 [转卖]进行直接盈利或[编辑后售卖]进行间接盈利)。
2、本站所有内容均由合作方或网友上传,本站不对文档的完整性、权威性及其观点立场正确性做任何保证或承诺!文档内容仅供研究参考,付费前请自行鉴别。
3、如文档内容存在违规,或者侵犯商业秘密、侵犯著作权等,请点击“违规举报”。

碎片内容

与本文档类似文档
2024版《微专题》·地理·统考版专练44.docx
2024版《微专题》·地理·统考版专练44.docx
免费
3下载
2023《大考卷》二轮专项分层特训卷•地理【新教材】题型二 非选择题解题技法增分专练.docx
2023《大考卷》二轮专项分层特训卷•地理【新教材】题型二 非选择题解题技法增分专练.docx
免费
9下载
2024年高考地理一轮复习讲义(新人教版)2024年高考地理一轮复习(新人教版) 第1部分 第4章 真题专练.docx
2024年高考地理一轮复习讲义(新人教版)2024年高考地理一轮复习(新人教版) 第1部分 第4章 真题专练.docx
免费
13下载
2024年高考地理一轮复习讲义(新人教版)第三部分 第二章 训练60 区域发展的自然环境基础.docx
2024年高考地理一轮复习讲义(新人教版)第三部分 第二章 训练60 区域发展的自然环境基础.docx
免费
11下载
2024届江苏省南通市高考一模地理试题(原卷版).docx
2024届江苏省南通市高考一模地理试题(原卷版).docx
免费
0下载
2011年高考地理真题(山东自主命题)(原卷版).doc
2011年高考地理真题(山东自主命题)(原卷版).doc
免费
30下载
高考地理复习  2025届高中地理人教版一轮复习第4课时导学案:地球的宇宙环境.docx
高考地理复习 2025届高中地理人教版一轮复习第4课时导学案:地球的宇宙环境.docx
免费
0下载
2011年高考地理真题(天津自主命题)(解析版).doc
2011年高考地理真题(天津自主命题)(解析版).doc
免费
18下载
2023《微专题·小练习》·地理·新教材·XL-9专练59.docx
2023《微专题·小练习》·地理·新教材·XL-9专练59.docx
免费
14下载
2023《大考卷》二轮专项分层特训卷•地理【新教材】微考点31 生物多样性.docx
2023《大考卷》二轮专项分层特训卷•地理【新教材】微考点31 生物多样性.docx
免费
6下载
高中地理  中图版课时作业WORD  课时作业 1.docx
高中地理 中图版课时作业WORD 课时作业 1.docx
免费
4下载
高考地理复习  2025届高中地理人教版一轮复习第81课时导学案:东南亚 中亚 西亚.docx
高考地理复习 2025届高中地理人教版一轮复习第81课时导学案:东南亚 中亚 西亚.docx
免费
0下载
高考地理复习  第二章 第2讲 训练7 地球的自转与公转特征.docx
高考地理复习 第二章 第2讲 训练7 地球的自转与公转特征.docx
免费
0下载
高考地理复习  专题06 东亚与日本(专项训练)-【必刷题】2025年高考地理一轮复习区域地理专项训练(解析版).docx
高考地理复习 专题06 东亚与日本(专项训练)-【必刷题】2025年高考地理一轮复习区域地理专项训练(解析版).docx
免费
0下载
高考地理复习  2025届高中地理一轮复习讲义:第二部分人文地理第十二单元产业区位因素第54课时 工业区位因素的变化(教师版).doc
高考地理复习 2025届高中地理一轮复习讲义:第二部分人文地理第十二单元产业区位因素第54课时 工业区位因素的变化(教师版).doc
免费
0下载
高中2024版考评特训卷·地理【统考版】高频考点13.docx
高中2024版考评特训卷·地理【统考版】高频考点13.docx
免费
0下载
高考地理复习  专题11:自然地理环境的整体性(2025届高三自然地理专项练习).docx
高考地理复习 专题11:自然地理环境的整体性(2025届高三自然地理专项练习).docx
免费
0下载
高考地理复习  第二章 课时72 环境污染与国家安全 (1).docx
高考地理复习 第二章 课时72 环境污染与国家安全 (1).docx
免费
0下载
高中地理  人教版课时作业(word)  课时分层作业 14.docx
高中地理 人教版课时作业(word) 课时分层作业 14.docx
免费
29下载
高中地理·选择性必修1(中图版)课时作业 10.docx
高中地理·选择性必修1(中图版)课时作业 10.docx
免费
0下载
我的小文库
实名认证
内容提供者

提供高质量免费文档试卷下载,如果满意请告诉您身边的人,如果不满意请告诉我们,您的意见对于我们很重要,是我们不断进步的动力

相关文档

阅读排行

确认删除?
回到顶部
客服号
  • 客服QQ点击这里给我发消息
QQ群
  • QQ群点击这里加入QQ群
提交所需资料详情,我们来帮找资料