高考地理复习 2025届高中地理一轮复习讲义:第一部分自然地理第五单元大气的运动第16课时 锋与天气(学生版).doc本文件免费下载 【共11页】

高考地理复习  2025届高中地理一轮复习讲义:第一部分自然地理第五单元大气的运动第16课时 锋与天气(学生版).doc
高考地理复习  2025届高中地理一轮复习讲义:第一部分自然地理第五单元大气的运动第16课时 锋与天气(学生版).doc
高考地理复习  2025届高中地理一轮复习讲义:第一部分自然地理第五单元大气的运动第16课时 锋与天气(学生版).doc
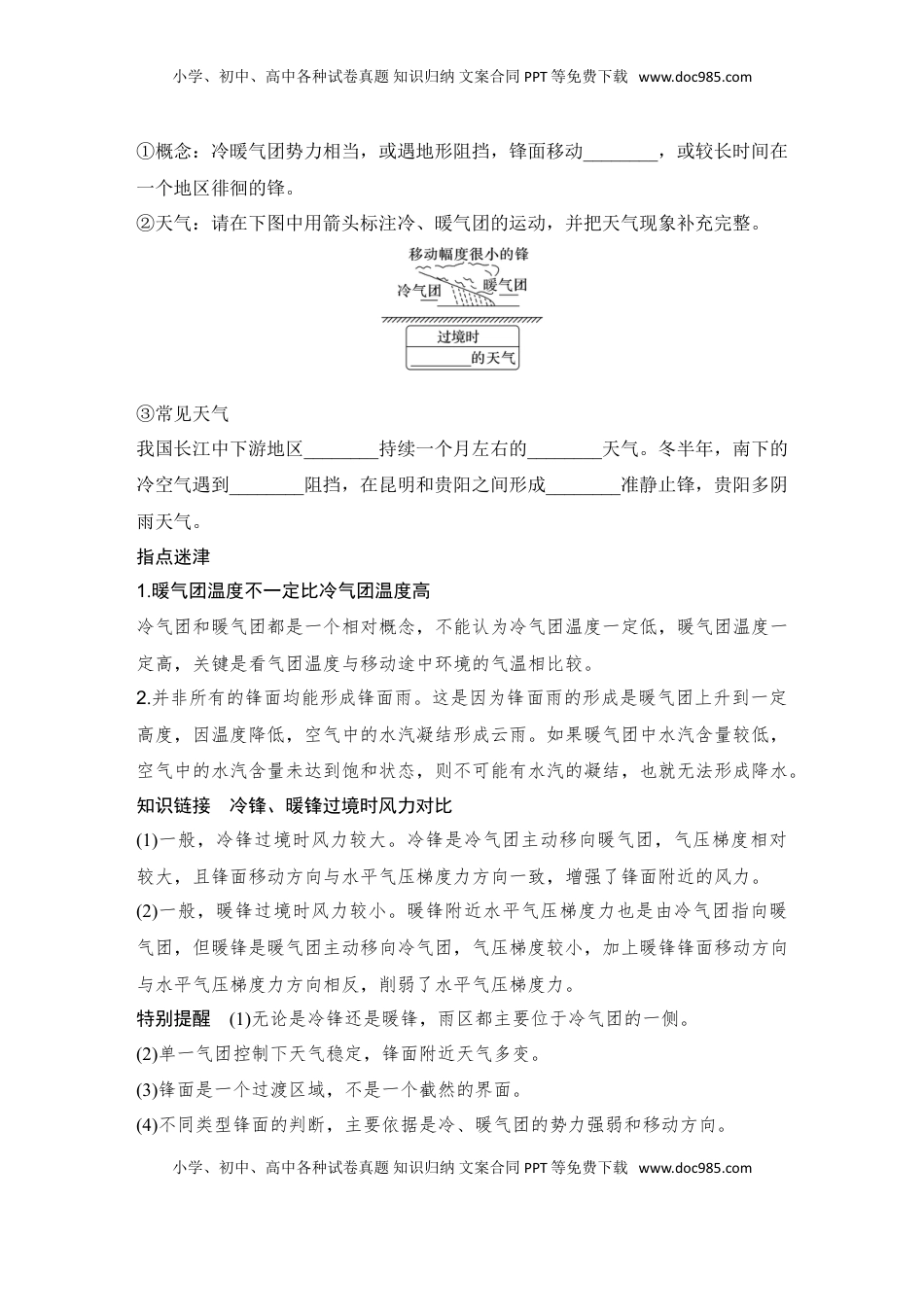
小学、初中、高中各种试卷真题知识归纳文案合同PPT等免费下载www.doc985.com大单元五大气的运动第16课时锋与天气课程标准:运用示意图,分析锋面天气系统,并运用简易天气图,解释常见天气现象的成因。目标导航知识导图1.结合资料,说明气团及锋面的特点及形成。2.结合材料,说明冷锋、暖锋及准静止锋的形成与影响。3.结合所在地区的天气特征,提出正确防范不良天气的措施。1.气团概念水平方向上________、湿度等物理性质比较均匀,垂直方向上物理性质也很相似的大范围空气分类____气团气团温度比移经地区气温低的气团____气团气团温度比移经地区气温高的气团天气特征单一冷气团或暖气团控制的区域,天气现象单一,多晴朗天气2.锋面特征小学、初中、高中各种试卷真题知识归纳文案合同PPT等免费下载www.doc985.com小学、初中、高中各种试卷真题知识归纳文案合同PPT等免费下载www.doc985.com(1)结构特征:图中A____气团在上,B____气团在下,锋面向____气团一侧倾斜。(2)天气特征:锋面附近常伴有____、____、大风等天气现象。3.锋与天气根据锋面两侧冷暖气团的移动方向,可将锋分为冷锋、暖锋、________锋等类型。(1)冷锋()①概念:________气团主动向________气团移动的锋。②天气:请在下图中用箭头标注冷、暖气团的运动,并把天气现象补充完整。③我国常见天气:北方夏季的暴雨;北方冬春季节的大风或沙尘暴天气;冬季暴发的寒潮;一场秋雨一场寒。(2)暖锋()①概念:________气团主动向________气团移动的锋。②天气:请在下图中用箭头标注冷、暖气团的运动,并把天气现象补充完整。(3)准静止锋()小学、初中、高中各种试卷真题知识归纳文案合同PPT等免费下载www.doc985.com小学、初中、高中各种试卷真题知识归纳文案合同PPT等免费下载www.doc985.com①概念:冷暖气团势力相当,或遇地形阻挡,锋面移动________,或较长时间在一个地区徘徊的锋。②天气:请在下图中用箭头标注冷、暖气团的运动,并把天气现象补充完整。③常见天气我国长江中下游地区________持续一个月左右的________天气。冬半年,南下的冷空气遇到________阻挡,在昆明和贵阳之间形成________准静止锋,贵阳多阴雨天气。指点迷津1.暖气团温度不一定比冷气团温度高冷气团和暖气团都是一个相对概念,不能认为冷气团温度一定低,暖气团温度一定高,关键是看气团温度与移动途中环境的气温相比较。2.并非所有的锋面均能形成锋面雨。这是因为锋面雨的形成是暖气团上升到一定高度,因温度降低,空气中的水汽凝结形成云雨。如果暖气团中水汽含量较低,空气中的水汽含量未达到饱和状态,则不可能有水汽的凝结,也就无法形成降水。知识链接冷锋、暖锋过境时风力对比(1)一般,冷锋过境时风力较大。冷锋是冷气团主动移向暖气团,气压梯度相对较大,且锋面移动方向与水平气压梯度力方向一致,增强了锋面附近的风力。(2)一般,暖锋过境时风力较小。暖锋附近水平气压梯度力也是由冷气团指向暖气团,但暖锋是暖气团主动移向冷气团,气压梯度较小,加上暖锋锋面移动方向与水平气压梯度力方向相反,削弱了水平气压梯度力。特别提醒(1)无论是冷锋还是暖锋,雨区都主要位于冷气团的一侧。(2)单一气团控制下天气稳定,锋面附近天气多变。(3)锋面是一个过渡区域,不是一个截然的界面。(4)不同类型锋面的判断,主要依据是冷、暖气团的势力强弱和移动方向。小学、初中、高中各种试卷真题知识归纳文案合同PPT等免费下载www.doc985.com小学、初中、高中各种试卷真题知识归纳文案合同PPT等免费下载www.doc985.com(5)准静止锋由于冷暖气团势力相当,在一个地方徘徊不前,锋面来回摆动,并非静止不动。方法技巧口诀法识记冷锋、暖锋和准静止锋黑色三角冷冰冰,降温下雨刮大风。符号半圆暖融融,连续降水锋前成。三角半圆线居中,阴雨连绵缓慢行。重点锋的判断与影响我国的典型锋一、冷锋与暖锋的判断1.看符号2.看冷气团运动方向若冷气团的运动只有向暖气团一个方向,说明冷气团势力强,应为冷锋;若冷气团遇到暖气团时有回转运动,则说明暖气团势力强,为暖锋。3.看锋面坡度冷气团运动速度快、冷气团势力强大时,形成的冷锋锋面坡度较大;而暖...

1、当您付费下载文档后,您只拥有了使用权限,并不意味着购买了版权,文档只能用于自身使用,不得用于其他商业用途(如 [转卖]进行直接盈利或[编辑后售卖]进行间接盈利)。
2、本站所有内容均由合作方或网友上传,本站不对文档的完整性、权威性及其观点立场正确性做任何保证或承诺!文档内容仅供研究参考,付费前请自行鉴别。
3、如文档内容存在违规,或者侵犯商业秘密、侵犯著作权等,请点击“违规举报”。

碎片内容

与本文档类似文档
1991年西藏高考地理真题及答案.doc
1991年西藏高考地理真题及答案.doc
免费
10下载
2024年高考地理一轮复习讲义(新人教版)2024年高考地理一轮复习(新人教版) 第4部分 第3章 真题专练.docx
2024年高考地理一轮复习讲义(新人教版)2024年高考地理一轮复习(新人教版) 第4部分 第3章 真题专练.docx
免费
27下载
2017年全国统一高考地理试卷(新课标ⅰ)(原卷版).pdf
2017年全国统一高考地理试卷(新课标ⅰ)(原卷版).pdf
免费
5下载
高中地理·必修第一册(鲁教版)课后作业提升11.docx
高中地理·必修第一册(鲁教版)课后作业提升11.docx
免费
0下载
2024版《微专题》·地理·统考版专练95.docx
2024版《微专题》·地理·统考版专练95.docx
免费
23下载
2024版《微专题》·地理·新高考专练 61.docx
2024版《微专题》·地理·新高考专练 61.docx
免费
10下载
2016年江苏省高考地理试卷   .doc
2016年江苏省高考地理试卷 .doc
免费
25下载
2024年高考地理一轮复习讲义(新人教版)2024年高考地理一轮复习(新人教版) 第2部分 第2章 课时45 乡村和城镇空间结构.docx
2024年高考地理一轮复习讲义(新人教版)2024年高考地理一轮复习(新人教版) 第2部分 第2章 课时45 乡村和城镇空间结构.docx
免费
2下载
2020年高考地理试卷(新课标Ⅲ)(空白卷).docx
2020年高考地理试卷(新课标Ⅲ)(空白卷).docx
免费
0下载
2024年高考地理一轮复习讲义(新人教版)2024年高考地理一轮复习(新人教版) 第1部分 第4章 真题专练.docx
2024年高考地理一轮复习讲义(新人教版)2024年高考地理一轮复习(新人教版) 第1部分 第4章 真题专练.docx
免费
13下载
高考地理复习  2025届高中地理一轮复习练习:第一部分自然地理第七单元地表形态的塑造强化练34  河流堆积地貌(含解析).doc
高考地理复习 2025届高中地理一轮复习练习:第一部分自然地理第七单元地表形态的塑造强化练34 河流堆积地貌(含解析).doc
免费
0下载
高中2024版考评特训卷·地理【统考版】高考模拟卷(十一).docx
高中2024版考评特训卷·地理【统考版】高考模拟卷(十一).docx
免费
0下载
2024年高考地理一轮复习讲义(新人教版)2024年高考地理一轮复习(新人教版) 第2部分 第5章 真题专练.docx
2024年高考地理一轮复习讲义(新人教版)2024年高考地理一轮复习(新人教版) 第2部分 第5章 真题专练.docx
免费
3下载
2024版《微专题》·地理·新高考专练 14.docx
2024版《微专题》·地理·新高考专练 14.docx
免费
27下载
高中地理·选择性必修2(人教版)章末检测(二).docx
高中地理·选择性必修2(人教版)章末检测(二).docx
免费
0下载
高中2024版考评特训卷·地理【新教材】高频考点75 矿产资源与国家安全.docx
高中2024版考评特训卷·地理【新教材】高频考点75 矿产资源与国家安全.docx
免费
0下载
高中2024版《微专题》·地理·新高考专练 31.docx
高中2024版《微专题》·地理·新高考专练 31.docx
免费
0下载
高考复习《阶段检测卷》地理.pdf
高考复习《阶段检测卷》地理.pdf
免费
29下载
高考地理复习  第三部分 第二章 课时62 生态脆弱区的综合治理——以我国荒漠化地区为例 (1).docx
高考地理复习 第三部分 第二章 课时62 生态脆弱区的综合治理——以我国荒漠化地区为例 (1).docx
免费
0下载
高中2024版考评特训卷·地理【新教材】模块检测四 资源、环境与国家安全.docx
高中2024版考评特训卷·地理【新教材】模块检测四 资源、环境与国家安全.docx
免费
0下载
我的小文库
实名认证
内容提供者

提供高质量免费文档试卷下载,如果满意请告诉您身边的人,如果不满意请告诉我们,您的意见对于我们很重要,是我们不断进步的动力

阅读排行

确认删除?
回到顶部
客服号
  • 客服QQ点击这里给我发消息
QQ群
  • QQ群点击这里加入QQ群
提交所需资料详情,我们来帮找资料