高考地理复习 2025届高中地理一轮复习讲义:第一部分自然地理第五单元大气的运动第18课时 气压带和风带的形成(教师版).doc本文件免费下载 【共12页】

高考地理复习  2025届高中地理一轮复习讲义:第一部分自然地理第五单元大气的运动第18课时 气压带和风带的形成(教师版).doc
高考地理复习  2025届高中地理一轮复习讲义:第一部分自然地理第五单元大气的运动第18课时 气压带和风带的形成(教师版).doc
高考地理复习  2025届高中地理一轮复习讲义:第一部分自然地理第五单元大气的运动第18课时 气压带和风带的形成(教师版).doc
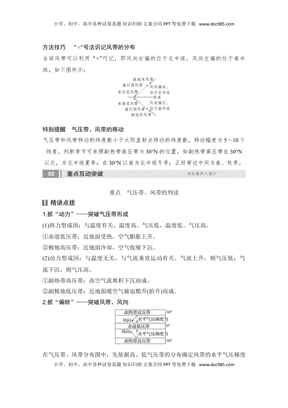
小学、初中、高中各种试卷真题知识归纳文案合同PPT等免费下载www.doc985.com第18课时气压带和风带的形成课程标准:运用示意图,说明气压带、风带的分布,并分析气压带、风带对气候形成的作用。目标导航知识导图1.结合“热力环流”和“大气的水平运动——风”,分析气压带、风带的形成过程。2.运用示意图,说明气压带、风带的分布规律。3.结合气压带、风带分布图和太阳直射点的移动示意图,说明气压带、风带的移动规律。1.大气环流(1)概念:全球有规律的大气运动。(2)意义:大气环流把热量和水汽从某一地区输送到其他地区,调节了高低纬度之间、海陆之间的水热分布,对各地的天气和气候具有重要影响。2.三圈环流(以北半球为例)小学、初中、高中各种试卷真题知识归纳文案合同PPT等免费下载www.doc985.com小学、初中、高中各种试卷真题知识归纳文案合同PPT等免费下载www.doc985.com(1)在上图中适当位置填上气压带的名称。(2)在上图中适当位置画出风向。(3)在上图中适当位置标注极锋,并画出极锋锋面。答案3.气压带、风带的季节移动读气压带和风带的季节移动示意图,完成下列知识。(1)图中A代表冬至日,B代表春秋分日,C代表夏至日。(填节气)(2)原因:太阳直射点的南北移动。(3)规律:就北半球而言大致夏季偏北,冬季偏南。指点迷津热力环流、三圈环流、大气环流的区别(1)注意三圈环流与热力环流的区别,热力环流是指大气运动最简单、最基本的形式,是三圈环流形成的基础。(2)我们平时所说的大气环流主要是指三圈环流中形成的气压带、风带以及季风环流等。小学、初中、高中各种试卷真题知识归纳文案合同PPT等免费下载www.doc985.com小学、初中、高中各种试卷真题知识归纳文案合同PPT等免费下载www.doc985.com方法技巧“<”号法识记风带的分布全球风带可以利用“<”巧记,即风向右偏的位于北半球,风向左偏的位于南半球,如下图所示:特别提醒气压带、风带的移动气压带和风带移动的纬度数小于太阳直射点移动的纬度数,移动幅度为5~10个纬度。判断季节可参照副热带高压带与30°N的位置,如副热带高压带在30°N以北,为北半球夏季;在30°N以南为北半球冬季;正好穿过中间为春、秋季。重点气压带、风带的判读1.抓“动力”——突破气压带形成(1)热力型成因:与温度有关,温度高、气压低,温度低、气压高。①赤道低压带:近地面受热,空气膨胀上升。②极地高压带:近地面冷却,空气收缩下沉。(2)动力型成因:与温度无关,与气流垂直运动有关。气流上升,则气压低;气流下沉,则气压高。①副热带高压带:高空气流堆积下沉而成。②副极地低压带:近地面暖空气被迫爬升(抬升)而成。2.抓“偏转”——突破风带、风向在气压带、风带分布图中,先依据高、低气压带的分布确定风带的水平气压梯度小学、初中、高中各种试卷真题知识归纳文案合同PPT等免费下载www.doc985.com小学、初中、高中各种试卷真题知识归纳文案合同PPT等免费下载www.doc985.com力方向,再根据所在半球确定偏转方向从而判定风带的具体风向。(如图)3.抓“分布”——突破位置判断(1)记忆——看纬度位置:纬线0°、30°、60°、90°附近分别是赤道低压带、副热带高压带、副极地低压带、极地高压带。(2)辨别——看相间特点:气压带是高低压相间分布;气压带和风带是相间分布。(3)判断——看图形特点:气压带和风带从不同角度观察会有不同的表现形式,近年来,高考常涉及局部图和变式图的考查,但大都离不开以下三种类型。4.抓“移动”——突破季节影响气压带、风带的位置随太阳直射点的移动而发生季节变化,如下图所示:[方法技巧]气压带、风带的判断方法(1)位置法:如回归线附近一般是副热带高压带,赤道附近为赤道低压带,中纬度为西风带等。(2)时间法:如北半球夏季北纬30°~40°大陆西岸受副热带高压带控制,欧亚大陆东岸为夏季风,副热带高压带在中国东部地区向北逐渐推移,澳大利亚西北部小学、初中、高中各种试卷真题知识归纳文案合同PPT等免费下载www.doc985.com小学、初中、高中各种试卷真题知识归纳文案合同PPT等免费下载www.doc985.com为东南风等。(3)特征法:如西南风可能是盛行西风,少雨地区可能是高压控制,山地背风...

1、当您付费下载文档后,您只拥有了使用权限,并不意味着购买了版权,文档只能用于自身使用,不得用于其他商业用途(如 [转卖]进行直接盈利或[编辑后售卖]进行间接盈利)。
2、本站所有内容均由合作方或网友上传,本站不对文档的完整性、权威性及其观点立场正确性做任何保证或承诺!文档内容仅供研究参考,付费前请自行鉴别。
3、如文档内容存在违规,或者侵犯商业秘密、侵犯著作权等,请点击“违规举报”。

碎片内容

与本文档类似文档
1991年西藏高考地理真题及答案.doc
1991年西藏高考地理真题及答案.doc
免费
10下载
2024年高考地理一轮复习讲义(新人教版)2024年高考地理一轮复习(新人教版) 第4部分 第3章 真题专练.docx
2024年高考地理一轮复习讲义(新人教版)2024年高考地理一轮复习(新人教版) 第4部分 第3章 真题专练.docx
免费
27下载
2017年全国统一高考地理试卷(新课标ⅰ)(原卷版).pdf
2017年全国统一高考地理试卷(新课标ⅰ)(原卷版).pdf
免费
5下载
高中地理·必修第一册(鲁教版)课后作业提升11.docx
高中地理·必修第一册(鲁教版)课后作业提升11.docx
免费
0下载
2024版《微专题》·地理·统考版专练95.docx
2024版《微专题》·地理·统考版专练95.docx
免费
23下载
2024版《微专题》·地理·新高考专练 61.docx
2024版《微专题》·地理·新高考专练 61.docx
免费
10下载
2016年江苏省高考地理试卷   .doc
2016年江苏省高考地理试卷 .doc
免费
25下载
2024年高考地理一轮复习讲义(新人教版)2024年高考地理一轮复习(新人教版) 第2部分 第2章 课时45 乡村和城镇空间结构.docx
2024年高考地理一轮复习讲义(新人教版)2024年高考地理一轮复习(新人教版) 第2部分 第2章 课时45 乡村和城镇空间结构.docx
免费
2下载
2020年高考地理试卷(新课标Ⅲ)(空白卷).docx
2020年高考地理试卷(新课标Ⅲ)(空白卷).docx
免费
0下载
2024年高考地理一轮复习讲义(新人教版)2024年高考地理一轮复习(新人教版) 第1部分 第4章 真题专练.docx
2024年高考地理一轮复习讲义(新人教版)2024年高考地理一轮复习(新人教版) 第1部分 第4章 真题专练.docx
免费
13下载
高考地理复习  2025届高中地理一轮复习练习:第一部分自然地理第七单元地表形态的塑造强化练34  河流堆积地貌(含解析).doc
高考地理复习 2025届高中地理一轮复习练习:第一部分自然地理第七单元地表形态的塑造强化练34 河流堆积地貌(含解析).doc
免费
0下载
高中2024版考评特训卷·地理【统考版】高考模拟卷(十一).docx
高中2024版考评特训卷·地理【统考版】高考模拟卷(十一).docx
免费
0下载
2024年高考地理一轮复习讲义(新人教版)2024年高考地理一轮复习(新人教版) 第2部分 第5章 真题专练.docx
2024年高考地理一轮复习讲义(新人教版)2024年高考地理一轮复习(新人教版) 第2部分 第5章 真题专练.docx
免费
3下载
2024版《微专题》·地理·新高考专练 14.docx
2024版《微专题》·地理·新高考专练 14.docx
免费
27下载
高中地理·选择性必修2(人教版)章末检测(二).docx
高中地理·选择性必修2(人教版)章末检测(二).docx
免费
0下载
高中2024版考评特训卷·地理【新教材】高频考点75 矿产资源与国家安全.docx
高中2024版考评特训卷·地理【新教材】高频考点75 矿产资源与国家安全.docx
免费
0下载
高中2024版《微专题》·地理·新高考专练 31.docx
高中2024版《微专题》·地理·新高考专练 31.docx
免费
0下载
高考复习《阶段检测卷》地理.pdf
高考复习《阶段检测卷》地理.pdf
免费
29下载
高考地理复习  第三部分 第二章 课时62 生态脆弱区的综合治理——以我国荒漠化地区为例 (1).docx
高考地理复习 第三部分 第二章 课时62 生态脆弱区的综合治理——以我国荒漠化地区为例 (1).docx
免费
0下载
高中2024版考评特训卷·地理【新教材】模块检测四 资源、环境与国家安全.docx
高中2024版考评特训卷·地理【新教材】模块检测四 资源、环境与国家安全.docx
免费
0下载
我的小文库
实名认证
内容提供者

提供高质量免费文档试卷下载,如果满意请告诉您身边的人,如果不满意请告诉我们,您的意见对于我们很重要,是我们不断进步的动力

阅读排行

确认删除?
回到顶部
客服号
  • 客服QQ点击这里给我发消息
QQ群
  • QQ群点击这里加入QQ群
提交所需资料详情,我们来帮找资料