高考政治复习 第五课 在和睦家庭中成长 学案(原卷版)【抢分秘籍】2025年高考政治一轮复习精讲精练.doc本文件免费下载 【共8页】

高考政治复习  第五课 在和睦家庭中成长 学案(原卷版)【抢分秘籍】2025年高考政治一轮复习精讲精练.doc
高考政治复习  第五课 在和睦家庭中成长 学案(原卷版)【抢分秘籍】2025年高考政治一轮复习精讲精练.doc
高考政治复习  第五课 在和睦家庭中成长 学案(原卷版)【抢分秘籍】2025年高考政治一轮复习精讲精练.doc
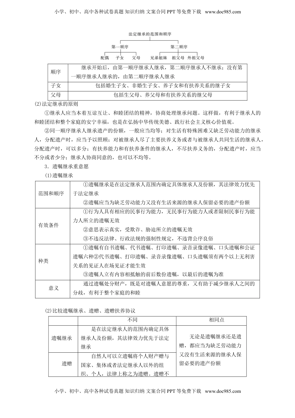
小学、初中、高中各种试卷真题知识归纳文案合同PPT等免费下载www.doc985.com2025年高考政治一轮复习精讲精练第五课在和睦家庭中成长【课标要求】熟知监护、抚养、扶养、赡养、继承等民事关系,培育家庭责任意识【核心素养】科学精神:明确家庭成员的权利义务关系,理解家庭违法行为及处罚措施。明确继承与遗产,理解遗产继承顺序,明确遗嘱继承重意愿法治意识:依法履行家庭权利义务,杜绝家庭违法行为。明确遗产继承中的法律规定,能够运用法治思维分析现实问题公共参与:生活中,积极行使权利,自觉履行家庭义务,构建和谐家庭【命题预测】1.高频考点:父母与子女的权利义务关系、继承制度、法定继承、遗嘱继承。2.题型预判:选择题和非选择题均会考查。命题常常结合生活中的案例,分析如何处理婚姻与家庭的关系,通过典型案例分析,形成法律思维和法律表达,树立正确的家庭观。【思维导图】【考点梳理】必备知识一家和万事兴1.育小职责大父母的义务父母对未成年子女不仅有抚养义务,也有教育义务。父母不得虐待、遗弃未成年子女,不得歧视女性未成年人或有残疾的未成年人,更不得有溺婴、弃婴和其他残害婴儿的行为。父母应当让适龄子女按时入学,接受并完成义务教育,不得阻碍其入学或迫使其中途退学、辍学父母的职责父母必须履行对未成年子女的监护职责,保护未成年子女的人身安全和健康。在履行监护职责时,父母应当保护未成年子女的财产利益。未成年子女造小学、初中、高中各种试卷真题知识归纳文案合同PPT等免费下载www.doc985.com小学、初中、高中各种试卷真题知识归纳文案合同PPT等免费下载www.doc985.com成他人损害的,父母应当依法承担民事责任父母的权利根据民法典的规定,教育和保护未成年子女既是父母的义务,也是父母的权利。父母有权对子女的行为进行必要的约束和引导,并对子女进行批评教育和合理惩戒2.敬老是义务赡养义务成年子女对父母有赡养的义务。赡养父母,要求子女经济上供养父母、生活上照料父母、精神上慰藉父母,照顾父母的特殊需要;尊重、体贴父母,不干涉父母的婚姻自由,使父母幸福安度晚年成年意定监护制度具有完全民事行为能力的成年人,可以与其近亲属、其他愿意担任监护人的个人或者组织事先协商,以书面形式确定自己的监护人。监护人在该成年人丧失或者部分丧失民事行为能力时,履行监护职责法律禁止家庭和睦是幸福生活的基石,实施家庭暴力、虐待或者遗弃老年人的,应当承担相应的法律责任。相关行为构成犯罪的,依法追究刑事责任归纳提升抚养、扶助与扶养抚养扶助扶养区别定义父母为子女的生活、学习等提供物质条件,在生活上加以妥善照料子女应该在精神上、生活上给予父母关心和照料平辈亲属之间尤其是夫妻之间依法发生的经济供养和生活扶助的权利义务关系适用范围适用于长辈对晚辈适用于晚辈对长辈适用于平辈之间联系三者都是法律规定的家庭成员间应履行的义务,不履行这些义务将会受到法律的制裁;三者都是构建和睦家庭的条件必备知识二薪火相传有继承1.继承含义继承是指将自然人死亡后遗留的个人合法财产依法转移给他人所有意义继承制度在一定程度上保证了代与代之间爱的延续和传递,是代际传承的重要保障内容在继承关系中,死者是被继承人,被继承人死亡时遗留的个人合法财产是遗产;依法承受遗产的人是继承人,继承人享有的财产性权利称为继承权取得①基于法律的直接规定,称为法定继承,即基于婚姻关系、血缘关系、扶养关系获得继承权②基于合法有效遗嘱的指定,称为遗嘱继承。遗嘱继承只能在法定继承人范围内指定继承人2.法定继承有顺序(1)法定继承的范围和顺序小学、初中、高中各种试卷真题知识归纳文案合同PPT等免费下载www.doc985.com小学、初中、高中各种试卷真题知识归纳文案合同PPT等免费下载www.doc985.com顺序继承开始后,由第一顺序继承人继承,第二顺序继承人不继承;没有第一顺序继承人继承的,由第二顺序继承人继承子女包括婚生子女、非婚生子女、养子女和有扶养关系的继子女父母包括生父母、养父母和有扶养关系的继父母(2)法定继承的原则①继承人应当本着互谅互让、和睦团结的精神,协商处理继承问题。这样做,有...

1、当您付费下载文档后,您只拥有了使用权限,并不意味着购买了版权,文档只能用于自身使用,不得用于其他商业用途(如 [转卖]进行直接盈利或[编辑后售卖]进行间接盈利)。
2、本站所有内容均由合作方或网友上传,本站不对文档的完整性、权威性及其观点立场正确性做任何保证或承诺!文档内容仅供研究参考,付费前请自行鉴别。
3、如文档内容存在违规,或者侵犯商业秘密、侵犯著作权等,请点击“违规举报”。

碎片内容

与本文档类似文档
新教材统编版政治精品解析:河北省藁城区新冀明中学2021-2022学年高二上学期学业水平模拟测试政治试题(解析版).docx
新教材统编版政治精品解析:河北省藁城区新冀明中学2021-2022学年高二上学期学业水平模拟测试政治试题(解析版).docx
免费
0下载
上海市静安区2015年高三第一学期期末(一模)学科质量检测政治试题及答案(word版).doc
上海市静安区2015年高三第一学期期末(一模)学科质量检测政治试题及答案(word版).doc
免费
0下载
2014年高考政治试卷(天津)(解析卷).doc
2014年高考政治试卷(天津)(解析卷).doc
免费
0下载
2024版《大考卷》全程考评特训卷·思想政治【新教材】核心考点增分练 24.docx
2024版《大考卷》全程考评特训卷·思想政治【新教材】核心考点增分练 24.docx
免费
13下载
2023年高考政治试卷(山东)(空白卷) (2).docx
2023年高考政治试卷(山东)(空白卷) (2).docx
免费
0下载
2013年普通高等学校招生全国统一考试(辽宁卷)往年高考真题.docx
2013年普通高等学校招生全国统一考试(辽宁卷)往年高考真题.docx
免费
0下载
易错点7全面依法治国(原卷版)-备战2024年高考政治易错题(新教材新高考).docx
易错点7全面依法治国(原卷版)-备战2024年高考政治易错题(新教材新高考).docx
免费
0下载
2025年新高考政治资料  题型八 认识评析类主观题.docx
2025年新高考政治资料 题型八 认识评析类主观题.docx
免费
0下载
2025年新高考政治资料  考点巩固卷02 生产资料所有制与经济体制(解析版).docx
2025年新高考政治资料 考点巩固卷02 生产资料所有制与经济体制(解析版).docx
免费
0下载
2025年新高考政治资料  专题十四 训练3 演绎推理与归纳推理.docx
2025年新高考政治资料 专题十四 训练3 演绎推理与归纳推理.docx
免费
0下载
高中 思想政治·必修4·哲学与文化课时作业(word)  课时作业12 社会历史的发展  .docx
高中 思想政治·必修4·哲学与文化课时作业(word) 课时作业12 社会历史的发展  .docx
免费
22下载
高考政治复习  第三课 领会科学思维  练习(原卷版)【抢分秘籍】2025年高考政治一轮复习精讲精练.doc
高考政治复习 第三课 领会科学思维 练习(原卷版)【抢分秘籍】2025年高考政治一轮复习精讲精练.doc
免费
0下载
高中2022·微专题·小练习·政治【统考版】专练24.docx
高中2022·微专题·小练习·政治【统考版】专练24.docx
免费
0下载
第七课 做个明白的劳动者 练习(解析版)【抢分秘籍】2025年高考政治一轮复习精讲精练.doc
第七课 做个明白的劳动者 练习(解析版)【抢分秘籍】2025年高考政治一轮复习精讲精练.doc
免费
0下载
2025年新高考政治资料  专题十 长效热点探究 热点10 大兴调查研究 厚植为民情怀.docx
2025年新高考政治资料 专题十 长效热点探究 热点10 大兴调查研究 厚植为民情怀.docx
免费
0下载
2013年全国高考政治试卷(大纲版).doc
2013年全国高考政治试卷(大纲版).doc
免费
0下载
高中2024版考评特训卷·政治【统考版】单元检测(十三).docx
高中2024版考评特训卷·政治【统考版】单元检测(十三).docx
免费
0下载
精品解析:江苏省南京市、盐城市2023届高三第一次模拟考试政治试题(解析版).docx
精品解析:江苏省南京市、盐城市2023届高三第一次模拟考试政治试题(解析版).docx
免费
0下载
高中2022·微专题·小练习·政治【新高考】专练 9.docx
高中2022·微专题·小练习·政治【新高考】专练 9.docx
免费
0下载
2024年高考政治一轮复习(部编版) 必修4 阶段检测5.docx
2024年高考政治一轮复习(部编版) 必修4 阶段检测5.docx
免费
30下载
我的小文库
实名认证
内容提供者

提供高质量免费文档试卷下载,如果满意请告诉您身边的人,如果不满意请告诉我们,您的意见对于我们很重要,是我们不断进步的动力

阅读排行

确认删除?
回到顶部
客服号
  • 客服QQ点击这里给我发消息
QQ群
  • QQ群点击这里加入QQ群
提交所需资料详情,我们来帮找资料