高考政治复习 考点巩固卷07 探索世界与把握规律(解析版).docx本文件免费下载 【共27页】

高考政治复习  考点巩固卷07 探索世界与把握规律(解析版).docx
高考政治复习  考点巩固卷07 探索世界与把握规律(解析版).docx
高考政治复习  考点巩固卷07 探索世界与把握规律(解析版).docx
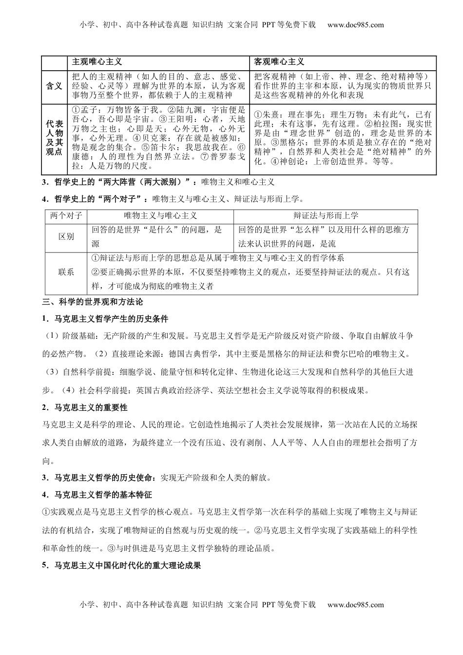
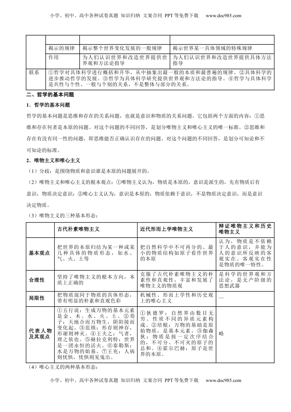
小学、初中、高中各种试卷真题知识归纳文案合同PPT等免费下载www.doc985.com小学、初中、高中各种试卷真题知识归纳文案合同PPT等免费下载www.doc985.com专题07探索世界与把握规律考点巩固卷考点速览考点1时代精神的精华考点2探索世界的本质考点3把握世界的规律考点1时代精神的精华(1-6限时8分钟)一、追求智慧的学问1.哲学的产生:①哲学智慧产生于人类的实践活动。②哲学起源于人们在生活实践中对宇宙、人生的追问和思考。2.哲学与世界观的关系哲学世界观区别含义哲学是关于世界观的学问,是系统化理论化的世界观人们对整个世界的总的看法和根本观点形成哲学家研究的结果,不是人人都有自发形成的,人人都有特点系统化、理论化零散的、不自觉的联系①哲学是关于世界观的学说,是系统化理论化的世界观。②世界观是哲学的内容,哲学是世界观的最高表现。③哲学和世界观的研究对象都是整个世界。3.世界观与方法论的关系世界观方法论区别人们对整个世界的总的看法和根本观点人们认识世界和改造世界的根本原则和根本方法联系①一般说来,世界观决定方法论,方法论体现世界观,有什么样的世界观就有什么样的方法论。不存在脱离世界观的方法论,也不存在脱离方法论的世界观。②哲学是世界观和方法论的统一。4.哲学与具体科学的关系哲学具体科学区别研究对象整个世界某一具体领域小学、初中、高中各种试卷真题知识归纳文案合同PPT等免费下载www.doc985.com小学、初中、高中各种试卷真题知识归纳文案合同PPT等免费下载www.doc985.com揭示的规律揭示整个世界变化发展的一般规律揭示世界某一具体领域的特殊规律作用为人们认识世界和改造世界提供世界观和方法论指导为人们认识世界和改造世界提供具体方法指导联系①哲学对具体科学进行概括和升华,从中抽象出最一般的本质和最普遍的规律。②具体科学的进步推动哲学的发展。③哲学为具体科学研究提供世界观和方法论的指导。④哲学与具体科学是共性与个性、一般与个别的关系,不是整体与部分的关系。二、哲学的基本问题1.哲学的基本问题哲学的基本问题是思维和存在的关系问题,也就是意识和物质的关系问题。它包括两个方面的内容:①思维和存在何者是本原的问题。对这个问题的不同回答,是划分唯物主义和唯心主义的唯一标准。②思维和存在有没有同一性的问题,即思维能否正确认识存在的问题。对这个问题的不同回答,是划分可知论和不可知论的标准。2.唯物主义和唯心主义(1)分歧:是围绕物质和意识谁是本原的问题展开的。(2)唯物主义和唯心主义的根本观点:①唯物主义认为,物质是本原的,意识是派生的,先有物质后有意识,物质决定意识;②唯心主义认为,意识是本原的,物质依赖于意识,不是物质决定意识,而是意识决定物质。(3)唯物主义的三种基本形态:古代朴素唯物主义近代形而上学唯物主义辩证唯物主义和历史唯物主义基本观点把世界的本原归结为某一种或某几种具体的物质形态,如水、气、火、土等把自然科学中不可再分的、最小的物质结构如原子看作世界的本原认为,物质是不依赖于人的意识,并能为人的意识所反映的客观实在。客观实在性是物质的唯一特性。合理性坚持了唯物主义的根本方向,本质上正确的克服了古代朴素唯物主义的朴素性和直观性,丰富和发展了唯物主义的物质观是科学的世界观和方法论,是无产阶级的思想武器局限性把物质混同于物质的具体形态,带有明显的朴素和直观色彩机械性、形而上学性和历史观上的唯心主义—代表人物及其观点①五行说:生成万物的基本元素是金、木、水、火、土。②荀子:天地合而万物生,阴阳接而变化起。③范缜:形存则神存,形谢则神灭。④王夫之:气者,理之依也。⑤赫拉克利特:世界是一团永恒的活火。⑥泰勒斯:水是万物的始基。⑦王充:人病则忧惧,忧惧则见鬼出。①狄德罗:自然界由数目无穷、性质不同的异质元素构成。②培根:万物的基础是原始物质,是基本元素。③伽森狄:物质是按一定次序结合的,不可分、不可灭的原子的总和。④霍尔巴赫:原子是世界的本原。略(4)唯心主义的两种基本形态:小学、初中、高中各种试卷真题知识归纳文案合同PPT等免费下载www.doc985.com小学、初...

1、当您付费下载文档后,您只拥有了使用权限,并不意味着购买了版权,文档只能用于自身使用,不得用于其他商业用途(如 [转卖]进行直接盈利或[编辑后售卖]进行间接盈利)。
2、本站所有内容均由合作方或网友上传,本站不对文档的完整性、权威性及其观点立场正确性做任何保证或承诺!文档内容仅供研究参考,付费前请自行鉴别。
3、如文档内容存在违规,或者侵犯商业秘密、侵犯著作权等,请点击“违规举报”。

碎片内容

与本文档类似文档
新教材统编版政治精品解析:河北省藁城区新冀明中学2021-2022学年高二上学期学业水平模拟测试政治试题(解析版).docx
新教材统编版政治精品解析:河北省藁城区新冀明中学2021-2022学年高二上学期学业水平模拟测试政治试题(解析版).docx
免费
0下载
上海市静安区2015年高三第一学期期末(一模)学科质量检测政治试题及答案(word版).doc
上海市静安区2015年高三第一学期期末(一模)学科质量检测政治试题及答案(word版).doc
免费
0下载
2014年高考政治试卷(天津)(解析卷).doc
2014年高考政治试卷(天津)(解析卷).doc
免费
0下载
2024版《大考卷》全程考评特训卷·思想政治【新教材】核心考点增分练 24.docx
2024版《大考卷》全程考评特训卷·思想政治【新教材】核心考点增分练 24.docx
免费
13下载
2023年高考政治试卷(山东)(空白卷) (2).docx
2023年高考政治试卷(山东)(空白卷) (2).docx
免费
0下载
2013年普通高等学校招生全国统一考试(辽宁卷)往年高考真题.docx
2013年普通高等学校招生全国统一考试(辽宁卷)往年高考真题.docx
免费
0下载
易错点7全面依法治国(原卷版)-备战2024年高考政治易错题(新教材新高考).docx
易错点7全面依法治国(原卷版)-备战2024年高考政治易错题(新教材新高考).docx
免费
0下载
2025年新高考政治资料  题型八 认识评析类主观题.docx
2025年新高考政治资料 题型八 认识评析类主观题.docx
免费
0下载
2025年新高考政治资料  考点巩固卷02 生产资料所有制与经济体制(解析版).docx
2025年新高考政治资料 考点巩固卷02 生产资料所有制与经济体制(解析版).docx
免费
0下载
2025年新高考政治资料  专题十四 训练3 演绎推理与归纳推理.docx
2025年新高考政治资料 专题十四 训练3 演绎推理与归纳推理.docx
免费
0下载
高中 思想政治·必修4·哲学与文化课时作业(word)  课时作业12 社会历史的发展  .docx
高中 思想政治·必修4·哲学与文化课时作业(word) 课时作业12 社会历史的发展  .docx
免费
22下载
高考政治复习  第三课 领会科学思维  练习(原卷版)【抢分秘籍】2025年高考政治一轮复习精讲精练.doc
高考政治复习 第三课 领会科学思维 练习(原卷版)【抢分秘籍】2025年高考政治一轮复习精讲精练.doc
免费
0下载
高中2022·微专题·小练习·政治【统考版】专练24.docx
高中2022·微专题·小练习·政治【统考版】专练24.docx
免费
0下载
第七课 做个明白的劳动者 练习(解析版)【抢分秘籍】2025年高考政治一轮复习精讲精练.doc
第七课 做个明白的劳动者 练习(解析版)【抢分秘籍】2025年高考政治一轮复习精讲精练.doc
免费
0下载
2025年新高考政治资料  专题十 长效热点探究 热点10 大兴调查研究 厚植为民情怀.docx
2025年新高考政治资料 专题十 长效热点探究 热点10 大兴调查研究 厚植为民情怀.docx
免费
0下载
2013年全国高考政治试卷(大纲版).doc
2013年全国高考政治试卷(大纲版).doc
免费
0下载
高中2024版考评特训卷·政治【统考版】单元检测(十三).docx
高中2024版考评特训卷·政治【统考版】单元检测(十三).docx
免费
0下载
精品解析:江苏省南京市、盐城市2023届高三第一次模拟考试政治试题(解析版).docx
精品解析:江苏省南京市、盐城市2023届高三第一次模拟考试政治试题(解析版).docx
免费
0下载
高中2022·微专题·小练习·政治【新高考】专练 9.docx
高中2022·微专题·小练习·政治【新高考】专练 9.docx
免费
0下载
2024年高考政治一轮复习(部编版) 必修4 阶段检测5.docx
2024年高考政治一轮复习(部编版) 必修4 阶段检测5.docx
免费
30下载
我的小文库
实名认证
内容提供者

提供高质量免费文档试卷下载,如果满意请告诉您身边的人,如果不满意请告诉我们,您的意见对于我们很重要,是我们不断进步的动力

阅读排行

确认删除?
回到顶部
客服号
  • 客服QQ点击这里给我发消息
QQ群
  • QQ群点击这里加入QQ群
提交所需资料详情,我们来帮找资料