高考化学复习 信息必刷卷01(北京专用)(解析版).docx本文件免费下载 【共23页】

高考化学复习  信息必刷卷01(北京专用)(解析版).docx
高考化学复习  信息必刷卷01(北京专用)(解析版).docx
高考化学复习  信息必刷卷01(北京专用)(解析版).docx
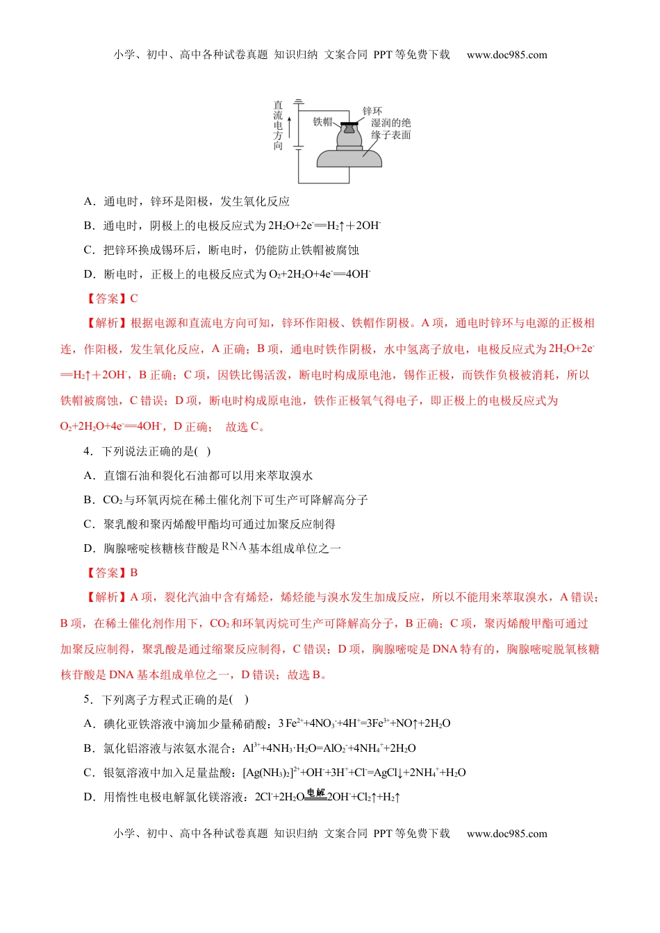
小学、初中、高中各种试卷真题知识归纳文案合同PPT等免费下载www.doc985.com小学、初中、高中各种试卷真题知识归纳文案合同PPT等免费下载www.doc985.com绝密★启用前2025年高考考前信息必刷卷01(北京专用)化学考情速递高考·新动向:近年来高考化学试卷总体呈现回归教材、回归课标的特点,2025年可能会继续延续这一趋势。这意味着每一道题在考纲上都会有相应的考点对应,不管题型、考法、侧重点如何变化,都会基于教材本身展开。高考·新考法:对中学化学基础知识能正确复述、再现、识别,并能融会贯通;将实际问题分解,通过运用有关知识,采用分析、综合的方法,处理简单化学问题;对常规考点的新设问或知识融合,对非常规考点的创新糅合等。高考·新情境:继续考查高中化学主干内容,强调化学与科技、生产、生活的亲密联系。高考化学学科的改革旨在贴近社会与生活,强调课程标准的教育理念。改革后,试题将更加紧密地结合生活生产环境,体现教育与实践的融合。命题会精选试题情境,发挥学科育人价值。情境素材可能来源于生活实际、科研成果、社会热点等命题·大预测:化学试题将继续体现综合性,即一道试题可能涉及多个知识点的综合考查。例如,在一道工业流程题中,可能同时考查化学反应原理、元素化合物知识、化学实验操作等多个方面的内容,要求考生能够将所学的化学知识融会贯通。题目的呈现方式可能会有创新,例如采用图表、数据等多种形式呈现信息,增加信息的密度,测试考生在阅读理解、知识提炼、信息整合及书面表达等方面的综合能力。考生需要能够快速捕捉关键信息、精准分析并有效传达信息,像根据图表中的数据变化趋势分析化学平衡的移动方向等。(考试时间:90分钟试卷满分:100分)注意事项:1.答卷前,考生务必将自己的姓名、考生号等填写在答题卡和试卷指定位置上。2.回答选择题时,选出每小题答案后,用铅笔把答题卡对应题目的答案标号涂黑。如需改动,用橡皮擦干净后,再选涂其他答案标号。回答非选择题时,将答案写在答题卡上。写在本试卷上无效。3.考试结束后,将本试卷和答题卡一并交回。可能用到的相对原子质量:H-1C-12N-14O-16F-19Na-23Mg-24Al-27S-32Cl-35.5K-39Ca-40V-51Mn-55Fe-56Cu-64Zn-65Br-80I-127Ag-108Ba-137第一部分一、选择题(本部分共14题,每题3分,共42分。在每题列出的四个选项中,选出最符合题目要求的小学、初中、高中各种试卷真题知识归纳文案合同PPT等免费下载www.doc985.com小学、初中、高中各种试卷真题知识归纳文案合同PPT等免费下载www.doc985.com一项。)1.2023年诺贝尔化学奖授予对量子点的发现有突出贡献的科研工作者。量子点是指尺寸在纳米量级(通常2~20nm)的半导体晶体,其中铜铟硫(CuInS2)量子点被广泛用于光电探测、发光二极管以及光电化学电池领域。下列说法不正确的是()A.制备过程中得到的CuInS2量子点溶液能够产生丁达尔效应B.可利用X射线衍射技术解析量子点的晶体结构C.已知In的原子序数为49,可推知In位于元素周期表第四周期D.基态Cu+的价层电子排布式为3d10【答案】C【解析】A项,量子点是指尺寸通常在2~20nm,制备过程中得到的CuInS2量子点溶液属于胶体,能够产生丁达尔效应,故A正确;B项,X射线衍射可以分析晶体中原子的排列方式,可利用X射线衍射技术解析量子点的晶体结构,故B正确;C项,已知In的原子序数为49,可推知In核外有5个电子层,位于元素周期表第五周期,故C错误;D项,Cu是29号元素,价电子排布式为3d104s1,Cu失去最外层1个电子得到Cu+,基态Cu+的价层电子排布式为3d10,故D正确;故选C。2.下列化学用语或图示表达不正确的是()A.HClO的电子式:B.CH4分子的球棍模型:C.基态Cr原子的价层电子排布式:4d54s1D.乙炔的结构式:H-C≡C-H【答案】C【解析】A项,次氯酸的结构式为H—O—Cl,电子式为,故A正确;B项,甲烷分子的空间构型为正四面体形,分子的球棍模型为,故B正确;C项,铬元素的原子序数为24,基态原子的价层电子排布式为3d54s1,故C错误;D项,乙炔的官能团为碳碳三键,结构式为H-C≡C-H,故D正确;故选C。3.我国多条高压直流电线路的瓷绝缘子出现铁帽腐蚀现象,在铁帽上加锌...

1、当您付费下载文档后,您只拥有了使用权限,并不意味着购买了版权,文档只能用于自身使用,不得用于其他商业用途(如 [转卖]进行直接盈利或[编辑后售卖]进行间接盈利)。
2、本站所有内容均由合作方或网友上传,本站不对文档的完整性、权威性及其观点立场正确性做任何保证或承诺!文档内容仅供研究参考,付费前请自行鉴别。
3、如文档内容存在违规,或者侵犯商业秘密、侵犯著作权等,请点击“违规举报”。

碎片内容

与本文档类似文档
高考化学复习  信息必刷卷05(陕西、山西、宁夏、青海专用)(解析版).docx
高考化学复习 信息必刷卷05(陕西、山西、宁夏、青海专用)(解析版).docx
免费
0下载
【高考化学】备战2024年易错类型11 化学能与电能(9大易错点)(解析版).docx
【高考化学】备战2024年易错类型11 化学能与电能(9大易错点)(解析版).docx
免费
0下载
2023《微专题·小练习》·化学·新教材·XL-6专练53实验综合应用二.docx
2023《微专题·小练习》·化学·新教材·XL-6专练53实验综合应用二.docx
免费
5下载
高考化学复习  大单元四 第十二章 热点强化24 多平衡体系溶液中平衡常数(K)的计算及应用 (1).docx
高考化学复习 大单元四 第十二章 热点强化24 多平衡体系溶液中平衡常数(K)的计算及应用 (1).docx
免费
0下载
精品解析:上海市浦东新区2023-2024学年高三上学期一模化学试卷(解析版).docx
精品解析:上海市浦东新区2023-2024学年高三上学期一模化学试卷(解析版).docx
免费
0下载
高考化学易错类型09 物质结构与性质(7大易错点)(原卷版).docx
高考化学易错类型09 物质结构与性质(7大易错点)(原卷版).docx
免费
0下载
高考化学复习  信息必刷卷03(江苏专用)(解析版).docx
高考化学复习 信息必刷卷03(江苏专用)(解析版).docx
免费
0下载
高考化学复习  大单元一 第三章 热点强化5 仪器的组合与气体体积的测定.docx
高考化学复习 大单元一 第三章 热点强化5 仪器的组合与气体体积的测定.docx
免费
0下载
2017年高考化学试卷(新课标Ⅱ)(空白卷) (8).docx
2017年高考化学试卷(新课标Ⅱ)(空白卷) (8).docx
免费
0下载
2023生物学·必修12.3.docx
2023生物学·必修12.3.docx
免费
0下载
2020年高考化学真题(海南自主命题)(解析版).doc
2020年高考化学真题(海南自主命题)(解析版).doc
免费
30下载
【免费下载】湖南2017年高考化学真题(新课标Ⅰ)(解析版).doc
【免费下载】湖南2017年高考化学真题(新课标Ⅰ)(解析版).doc
免费
0下载
2007年内蒙古高考理科综合真题及答案 (1).doc
2007年内蒙古高考理科综合真题及答案 (1).doc
免费
0下载
专题02 化学计量-五年(2019-2023)高考化学真题分项汇编(全国通用)(原卷版).docx
专题02 化学计量-五年(2019-2023)高考化学真题分项汇编(全国通用)(原卷版).docx
免费
0下载
2024年高考押题预测卷化学(广东卷02)(参考答案).docx
2024年高考押题预测卷化学(广东卷02)(参考答案).docx
免费
2下载
2023年高考化学试卷(山东)(解析卷) (1).docx
2023年高考化学试卷(山东)(解析卷) (1).docx
免费
0下载
高考化学专题73  多官能团结构与性质(解析卷) .docx
高考化学专题73 多官能团结构与性质(解析卷) .docx
免费
0下载
2016年高考化学真题(海南自主命题)(解析版).doc
2016年高考化学真题(海南自主命题)(解析版).doc
免费
29下载
精品解析:上海市浦东新区2023届高三下学期二模考试化学试题(原卷版).docx
精品解析:上海市浦东新区2023届高三下学期二模考试化学试题(原卷版).docx
免费
0下载
2013年天津市高考化学试卷.doc
2013年天津市高考化学试卷.doc
免费
0下载
我的小文库
实名认证
内容提供者

提供高质量免费文档试卷下载,如果满意请告诉您身边的人,如果不满意请告诉我们,您的意见对于我们很重要,是我们不断进步的动力

阅读排行

确认删除?
回到顶部
客服号
  • 客服QQ点击这里给我发消息
QQ群
  • QQ群点击这里加入QQ群
提交所需资料详情,我们来帮找资料