高考化学复习 阶段检测卷一 基本概念(原卷版).docx本文件免费下载 【共8页】

高考化学复习  阶段检测卷一 基本概念(原卷版).docx
高考化学复习  阶段检测卷一 基本概念(原卷版).docx
高考化学复习  阶段检测卷一 基本概念(原卷版).docx
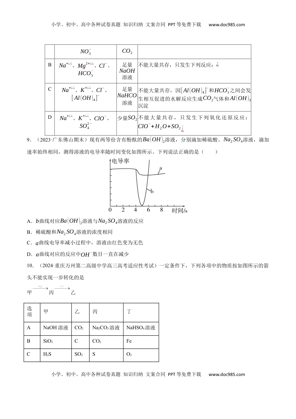
小学、初中、高中各种试卷真题知识归纳文案合同PPT等免费下载www.doc985.com小学、初中、高中各种试卷真题知识归纳文案合同PPT等免费下载www.doc985.com阶段检测卷一基本概念(考试时间:75分钟试卷满分:100分)一、选择题(本题共15小题,每小题3分,共45分。每小题只有一项是符合题目要求的)1.(2024·陕西安康高新中学高三5月模拟考试最后一卷)生活中处处有化学。下列叙述错误的是A.农业生产中,氯化铵和草木灰不能一起使用B.熟石膏常用于古陶瓷修复,熟石膏的主要成分为C.水果罐头中添加的抗坏血酸、奶粉中添加的硫酸锌都属于营养强化剂D.《本草纲目》中记载“凡酸坏之酒,皆可蒸烧”,“蒸烧”时发生了物理变化2.我国古代曾用反应Cu2S+O2=====SO2+2Cu制铜,并最早发明了青铜器的铸造技术。下列说法不正确的是()A.青铜是铜的一种合金B.O2和O3是氧元素的同素异形体C.Cu2S只作还原剂D.该反应属于置换反应3.(2024·贵州贵阳清华中学高三5月模拟预测)下列有关方程式错误的是A.利用水解制备:B.铅蓄电池放电时正极反应:C.溶液滴入溶液中:D.用醋酸和淀粉-KI溶液检验加碘盐中的:4.磁流体是电子材料的新秀。在一定条件下,将含等物质的量的FeSO4和Fe2(SO4)3的溶液混合,再滴入稍过量的NaOH溶液,可得到分散质粒子直径大小在36~55nm之间的黑色磁流体。下列说法中正确的是()A.所得的分散系属于悬浊液B.用一束光照射该分散系能产生丁达尔效应C.所得的分散系中分散质为Fe2O3,不能透过滤纸D.分散系为胶体,分散质粒子大小即Fe(OH)3分子直径大小5.(2024·广东佛山高三普通高中教学质量检测)部分含Mg或含Al物质的类别与化合价关系如图所示。小学、初中、高中各种试卷真题知识归纳文案合同PPT等免费下载www.doc985.com小学、初中、高中各种试卷真题知识归纳文案合同PPT等免费下载www.doc985.com下列推断不合理的是A.a不能与反应生成d或gB.b和e均可用于制造耐高温材料C.可存在a→f→g→e→a的循环转化关系D.直接加热蒸干c或f溶液无法得到无水氯化物6.下列说法正确的是()A.煤的气化、液化是物理变化,煤的干馏是化学变化B.C60、液氯是单质,HD、干冰是化合物,NO2是酸性氧化物C.烟、雾属于胶体,能产生丁达尔效应D.可用热的饱和碳酸钠溶液除去金属表面的石蜡7.(2024·陕西铜川王益中学高三模拟)设为阿伏加德罗常数的值。下列说法正确的是A.16.9g过氧化钡固体中阴、阳离子总数为B.个氢氧化铁胶体粒子的质量是107gC.的烃分子中含有共价键的数目一定为D.常温下,的醋酸溶液中含有的氢离子数为8.(2023·辽宁大连一模)下列离子组中加(或通)入相应试剂后,判断和分析均正确的是()选项离子组加(或通)入试剂判断和分析ANH4+¿¿、Ba2+¿¿、Cl−、足量能大量共存小学、初中、高中各种试卷真题知识归纳文案合同PPT等免费下载www.doc985.com小学、初中、高中各种试卷真题知识归纳文案合同PPT等免费下载www.doc985.comNO3−CO2BNa+¿¿、Mg2+¿¿、Cl−、HCO3−足量NaOH溶液不能大量共存,只发生下列反应:¿CNa+¿¿、K+¿¿、Cl−、[Al(OH)4]−足量NaHCO3溶液不能大量共存,因[Al(OH)4]−和HCO3−之间会发生相互促进的水解反应生成CO2气体和Al(OH)3沉淀DNa+¿¿、K+¿¿、ClO−、SO42−少量SO2不能大量共存,只发生下列氧化还原反应:ClO−+H2O+SO2¿9.(2023·广东佛山期末)现有两等份含有酚酞的Ba(OH)2溶液,分别滴加稀硫酸、Na2SO4溶液,滴加速率始终相同,测得溶液的电导率随时间变化如图所示。下列说法正确的是()A.b曲线对应Ba(OH)2溶液与Na2SO4溶液的反应B.稀硫酸和Na2SO4溶液的浓度相同C.a曲线电导率减小过程中,溶液由红色变为无色D.a曲线对应的反应中OH−数目一直在减少10.(2024·重庆万州第二高级中学高三高考适应性考试)一定条件下,下列各项中的物质按如图所示的箭头不能实现一步转化的是甲丙乙选项甲乙丙丁ANaOH溶液CO2Na2CO3溶液NaHSO4溶液BSiO2CCO2FeCH2SSO2SO2小学、初中、高中各种试卷真题知识归纳文案合同PPT等免费下载www.doc985.com小学、初中、高中各种试卷真题知识归纳文案合同PPT等免费下载www.doc985.com...

1、当您付费下载文档后,您只拥有了使用权限,并不意味着购买了版权,文档只能用于自身使用,不得用于其他商业用途(如 [转卖]进行直接盈利或[编辑后售卖]进行间接盈利)。
2、本站所有内容均由合作方或网友上传,本站不对文档的完整性、权威性及其观点立场正确性做任何保证或承诺!文档内容仅供研究参考,付费前请自行鉴别。
3、如文档内容存在违规,或者侵犯商业秘密、侵犯著作权等,请点击“违规举报”。

碎片内容

与本文档类似文档
高中2022·微专题·小练习·化学【统考版】专练2.docx
高中2022·微专题·小练习·化学【统考版】专练2.docx
免费
0下载
2025年新高考化学资料  专题10   化学工艺流程(题型突破)(练习)(原卷版).docx
2025年新高考化学资料 专题10 化学工艺流程(题型突破)(练习)(原卷版).docx
免费
0下载
2010年高考化学试卷(四川)(空白卷).doc
2010年高考化学试卷(四川)(空白卷).doc
免费
0下载
精品解析:江苏省南通市2024届高三上学期第一次调研测试(一模)化学试题(原卷版).docx
精品解析:江苏省南通市2024届高三上学期第一次调研测试(一模)化学试题(原卷版).docx
免费
0下载
精品解析:上海市普陀区2022-2023学年高三二模测试化学试题(原卷版).docx
精品解析:上海市普陀区2022-2023学年高三二模测试化学试题(原卷版).docx
免费
0下载
2023《微专题·小练习》·化学·L-6专练46.docx
2023《微专题·小练习》·化学·L-6专练46.docx
免费
18下载
2019年高考化学试卷(海南)(空白卷) (2).docx
2019年高考化学试卷(海南)(空白卷) (2).docx
免费
0下载
高中化学·选择性必修二(苏教版)课时作业(word)  课时作业13.docx
高中化学·选择性必修二(苏教版)课时作业(word) 课时作业13.docx
免费
19下载
高考化学复习  大单元二 第六章 热点强化11 绿色化学与环境保护.docx
高考化学复习 大单元二 第六章 热点强化11 绿色化学与环境保护.docx
免费
0下载
2025年新高考化学资料  专题06  化学反应与能量(讲义)(原卷版).docx
2025年新高考化学资料 专题06 化学反应与能量(讲义)(原卷版).docx
免费
0下载
上海市宝山区2020年高三第一学期期末(一模)化学答案(word版).docx
上海市宝山区2020年高三第一学期期末(一模)化学答案(word版).docx
免费
0下载
2003年广东高考理综真题及答案 (1).doc
2003年广东高考理综真题及答案 (1).doc
免费
0下载
2017年上海市高中毕业统一学业考试化学试卷(原卷版).doc
2017年上海市高中毕业统一学业考试化学试卷(原卷版).doc
免费
27下载
高考化学复习  大单元二 第五章 第25讲 碳、硅 无机非金属材料.docx
高考化学复习 大单元二 第五章 第25讲 碳、硅 无机非金属材料.docx
免费
0下载
高中2024版考评特训卷·化学【新教材】单元检测 9.docx
高中2024版考评特训卷·化学【新教材】单元检测 9.docx
免费
0下载
上海市崇明区2018年高三第一学期期末(一模)学科质量检测化学试题及答案(word解析版).doc
上海市崇明区2018年高三第一学期期末(一模)学科质量检测化学试题及答案(word解析版).doc
免费
0下载
2022年高考化学真题(山东自主命题)(原卷版).docx
2022年高考化学真题(山东自主命题)(原卷版).docx
免费
30下载
2024年高考化学一轮复习讲义(新人教版)第6章 第30讲 原子结构 核外电子排布规律.docx
2024年高考化学一轮复习讲义(新人教版)第6章 第30讲 原子结构 核外电子排布规律.docx
免费
27下载
2012年高考化学试卷(新课标)(空白卷).docx
2012年高考化学试卷(新课标)(空白卷).docx
免费
0下载
2015年高考化学试卷(福建)(解析卷).doc
2015年高考化学试卷(福建)(解析卷).doc
免费
0下载
我的小文库
实名认证
内容提供者

提供高质量免费文档试卷下载,如果满意请告诉您身边的人,如果不满意请告诉我们,您的意见对于我们很重要,是我们不断进步的动力

阅读排行

确认删除?
回到顶部
客服号
  • 客服QQ点击这里给我发消息
QQ群
  • QQ群点击这里加入QQ群
提交所需资料详情,我们来帮找资料