高考化学复习 (3)离子反应——2025学高考化学易错重难提升【新高考】(含解析).docx本文件免费下载 【共13页】

高考化学复习  (3)离子反应——2025学高考化学易错重难提升【新高考】(含解析).docx
高考化学复习  (3)离子反应——2025学高考化学易错重难提升【新高考】(含解析).docx
高考化学复习  (3)离子反应——2025学高考化学易错重难提升【新高考】(含解析).docx
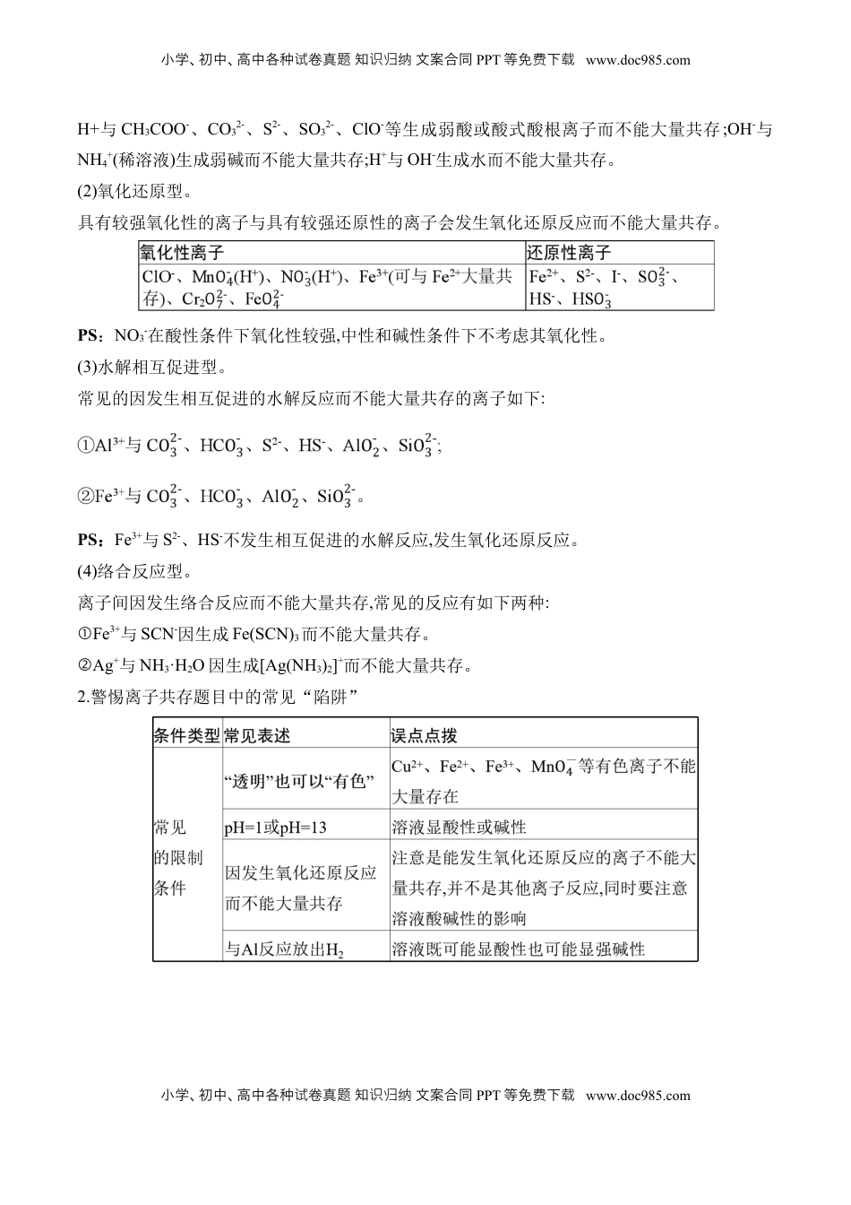
小学、初中、高中各种卷真知文案合同试题识归纳PPT等免下费载www.doc985.com小学、初中、高中各种卷真知文案合同试题识归纳PPT等免下费载www.doc985.com(3)离子反应——2025届高考化学易错重难提升【新高考】一、易错点分析考点一离子方程式1.离子方程式正误判断的审题要点审清题意“三注意”离子未处于自由移动状态的反应不能写离子方程式,如铜与浓硫酸反应等注意操作顺序注意反应物之间量的关系化学式拆写“四原则”易溶强电解质拆,弱电解质、难溶物不拆微溶物作为生成物,一般写化学式(标“↓”号)(微溶物清拆浊不拆)单质、氧化物不拆浓硫酸不拆,浓盐酸、浓硝酸拆反应产物“三分析”与“量”有关的复分解反应的离子方程式,按“以少定多”的原则分析分析是否漏掉同步反应常见元素有Fe、N、S等方程式遵循“三守恒”元素质量是否守恒电荷是否守恒得失电子是否守恒PS:氨水作为反应物写成NH3·H2O;作为生成物,若有加热条件或浓度很大,则写成NH3(标“↑”号),若是稀溶液且不加热,则写成NH3·H2O。2.两类与量有关的离子方程式的书写方法(1)过量与少量型。书写原则:“以少定多”,即先根据题给条件判断“少量物质”,以少量物质的离子计量数(充分反应)确定所需“过量物质”的离子数目。如向Ca(HCO3)2溶液中加入过量NaOH溶液的离子方程式的书写方法为(2)定量型。此类离子反应往往是连续性反应,应按照分步反应和反应进行的程度进行“定量”化书写小学、初中、高中各种卷真知文案合同试题识归纳PPT等免下费载www.doc985.com小学、初中、高中各种卷真知文案合同试题识归纳PPT等免下费载www.doc985.com首先按题给条件中反应物的物质的量,结合“以少定多”的原则及离子反应顺序,逐步写出各步反应的离子方程式,然后把各步离子方程式加和即可得到总反应的离子方程式。现以明矾与Ba(OH)2溶液的定量型反应为例详细说明。明矾与含等物质的量的Ba(OH)2的溶液反应的离子方程式的书写。考点一离子共存1.溶液中离子不能大量共存的四种反应类型(1)复分解反应型。①生成难溶物或微溶物的离子不能大量共存。②生成气体及挥发性物质的离子不能大量共存。PS:Al3+、Fe3+可大量存在于酸性溶液中,中性溶液中不能大量存在;HCO3-在强酸性和强碱性溶液中均不能大量存在,只能大量存在于弱碱性溶液中。③生成难电离物质。小学、初中、高中各种卷真知文案合同试题识归纳PPT等免下费载www.doc985.com小学、初中、高中各种卷真知文案合同试题识归纳PPT等免下费载www.doc985.comH+与CH3COO-、CO32-、S2-、SO32-、ClO-等生成弱酸或酸式酸根离子而不能大量共存;OH-与NH4+(稀溶液)生成弱碱而不能大量共存;H+与OH-生成水而不能大量共存。(2)氧化还原型。具有较强氧化性的离子与具有较强还原性的离子会发生氧化还原反应而不能大量共存。PS:NO3-在酸性条件下氧化性较强,中性和碱性条件下不考虑其氧化性。(3)水解相互促进型。常见的因发生相互促进的水解反应而不能大量共存的离子如下:PS:Fe3+与S2-、HS-不发生相互促进的水解反应,发生氧化还原反应。(4)络合反应型。离子间因发生络合反应而不能大量共存,常见的反应有如下两种:Fe①3+与SCN-因生成Fe(SCN)3而不能大量共存。Ag②+与NH3·H2O因生成[Ag(NH3)2]+而不能大量共存。2.警惕离子共存题目中的常见“陷阱”小学、初中、高中各种卷真知文案合同试题识归纳PPT等免下费载www.doc985.com小学、初中、高中各种卷真知文案合同试题识归纳PPT等免下费载www.doc985.comPS:pH=7的溶液不一定显中性,要关注温度条件。二、易错训练1.室温下,在下列溶液中,离子一定能大量共存的是()A.室温下,pH=1的溶液中:B.的溶液:C.加入铝粉有产生的溶液中:D.含有的溶液中:2.下列离子方程式书写正确的是()A.将通入溶液中:B.向次氯酸钠溶液中通入少量二氧化硫:C.向澄清石灰水中加入少量小苏打溶液:D.溶液中的水解:3.能正确表示下列反应的离子方程式或总反应是()A.纯碱溶液与过量醋酸混合:小学、初中、高中各种卷真知文案合同试题识归纳PPT等免下费载www.doc985.com小学、初中、高中各种卷真知文案合同试题识归纳PPT等免下费载www.doc985.comB.向溶液中通入足量C.用铁棒作电极电解饱和食盐...

1、当您付费下载文档后,您只拥有了使用权限,并不意味着购买了版权,文档只能用于自身使用,不得用于其他商业用途(如 [转卖]进行直接盈利或[编辑后售卖]进行间接盈利)。
2、本站所有内容均由合作方或网友上传,本站不对文档的完整性、权威性及其观点立场正确性做任何保证或承诺!文档内容仅供研究参考,付费前请自行鉴别。
3、如文档内容存在违规,或者侵犯商业秘密、侵犯著作权等,请点击“违规举报”。

碎片内容

与本文档类似文档
2013年高考化学试卷(北京)(空白卷).doc
2013年高考化学试卷(北京)(空白卷).doc
免费
0下载
2020年高考化学真题(天津自主命题)(解析版).doc
2020年高考化学真题(天津自主命题)(解析版).doc
免费
6下载
2018年全国统一高考化学试卷(新课标ⅲ).doc
2018年全国统一高考化学试卷(新课标ⅲ).doc
免费
0下载
2024年高考化学一轮复习讲义(新人教版)第1章 第2练 离子反应 离子方程式.docx
2024年高考化学一轮复习讲义(新人教版)第1章 第2练 离子反应 离子方程式.docx
免费
21下载
2025年新高考化学资料  专题13  有机化学基础(测试)(解析版).docx
2025年新高考化学资料 专题13 有机化学基础(测试)(解析版).docx
免费
0下载
上海市虹口区2022年高三第一学期期末(一模)化学答案.docx
上海市虹口区2022年高三第一学期期末(一模)化学答案.docx
免费
0下载
高考化学复习  2025届高三化学一轮专题复习讲义(13)-专题三第六讲 电离和水解平衡 (1).doc
高考化学复习 2025届高三化学一轮专题复习讲义(13)-专题三第六讲 电离和水解平衡 (1).doc
免费
0下载
2016年全国统一高考化学试卷(新课标ⅲ)(含解析版).doc
2016年全国统一高考化学试卷(新课标ⅲ)(含解析版).doc
免费
8下载
高中化学·必修第二册(SJ版)课时作业(word)  课时作业12.docx
高中化学·必修第二册(SJ版)课时作业(word) 课时作业12.docx
免费
21下载
高中2023《微专题·小练习》·化学·新教材·XL-6专练56晶体结构与性质.docx
高中2023《微专题·小练习》·化学·新教材·XL-6专练56晶体结构与性质.docx
免费
0下载
高考化学复习  02 考点四 大π键(教师版).docx
高考化学复习 02 考点四 大π键(教师版).docx
免费
0下载
高中2024版考评特训卷·化学【新教材】(河北省专用)仿真模拟冲刺标准练(一).docx
高中2024版考评特训卷·化学【新教材】(河北省专用)仿真模拟冲刺标准练(一).docx
免费
0下载
2023《微专题·小练习》·化学·新教材·XL-6专练14 铁、铜及其化合物.docx
2023《微专题·小练习》·化学·新教材·XL-6专练14 铁、铜及其化合物.docx
免费
20下载
高考化学复习  考点14  硫及其化合物(核心考点精讲精练)-备战2025年高考化学一轮复习考点帮(新高考通用)(原卷版).docx
高考化学复习 考点14 硫及其化合物(核心考点精讲精练)-备战2025年高考化学一轮复习考点帮(新高考通用)(原卷版).docx
免费
0下载
化学积累改错_178页.pdf
化学积累改错_178页.pdf
免费
21下载
1996年西藏高考化学真题及答案.doc
1996年西藏高考化学真题及答案.doc
免费
20下载
精品解析:江苏省盐城市联盟校2023-2024学年高三上学期第二次联考化学试卷(原卷版).docx
精品解析:江苏省盐城市联盟校2023-2024学年高三上学期第二次联考化学试卷(原卷版).docx
免费
0下载
高中2024版考评特训卷·化学【新教材】(含不定项)课练 14.docx
高中2024版考评特训卷·化学【新教材】(含不定项)课练 14.docx
免费
0下载
2009年高考化学试卷(山东)(空白卷).doc
2009年高考化学试卷(山东)(空白卷).doc
免费
0下载
高考化学复习  考点36 烃的衍生物(核心考点精讲精练)-备战2025年高考化学一轮复习考点帮(新高考通用)(解析版).docx
高考化学复习 考点36 烃的衍生物(核心考点精讲精练)-备战2025年高考化学一轮复习考点帮(新高考通用)(解析版).docx
免费
0下载
我的小文库
实名认证
内容提供者

提供高质量免费文档试卷下载,如果满意请告诉您身边的人,如果不满意请告诉我们,您的意见对于我们很重要,是我们不断进步的动力

阅读排行

确认删除?
回到顶部
客服号
  • 客服QQ点击这里给我发消息
QQ群
  • QQ群点击这里加入QQ群
提交所需资料详情,我们来帮找资料