高考化学复习 (9)化学反应速率与化学平衡——2025学高考化学二轮复习易错重难提升【新高考】(含解析).docx本文件免费下载 【共21页】

高考化学复习  (9)化学反应速率与化学平衡——2025学高考化学二轮复习易错重难提升【新高考】(含解析).docx
高考化学复习  (9)化学反应速率与化学平衡——2025学高考化学二轮复习易错重难提升【新高考】(含解析).docx
高考化学复习  (9)化学反应速率与化学平衡——2025学高考化学二轮复习易错重难提升【新高考】(含解析).docx
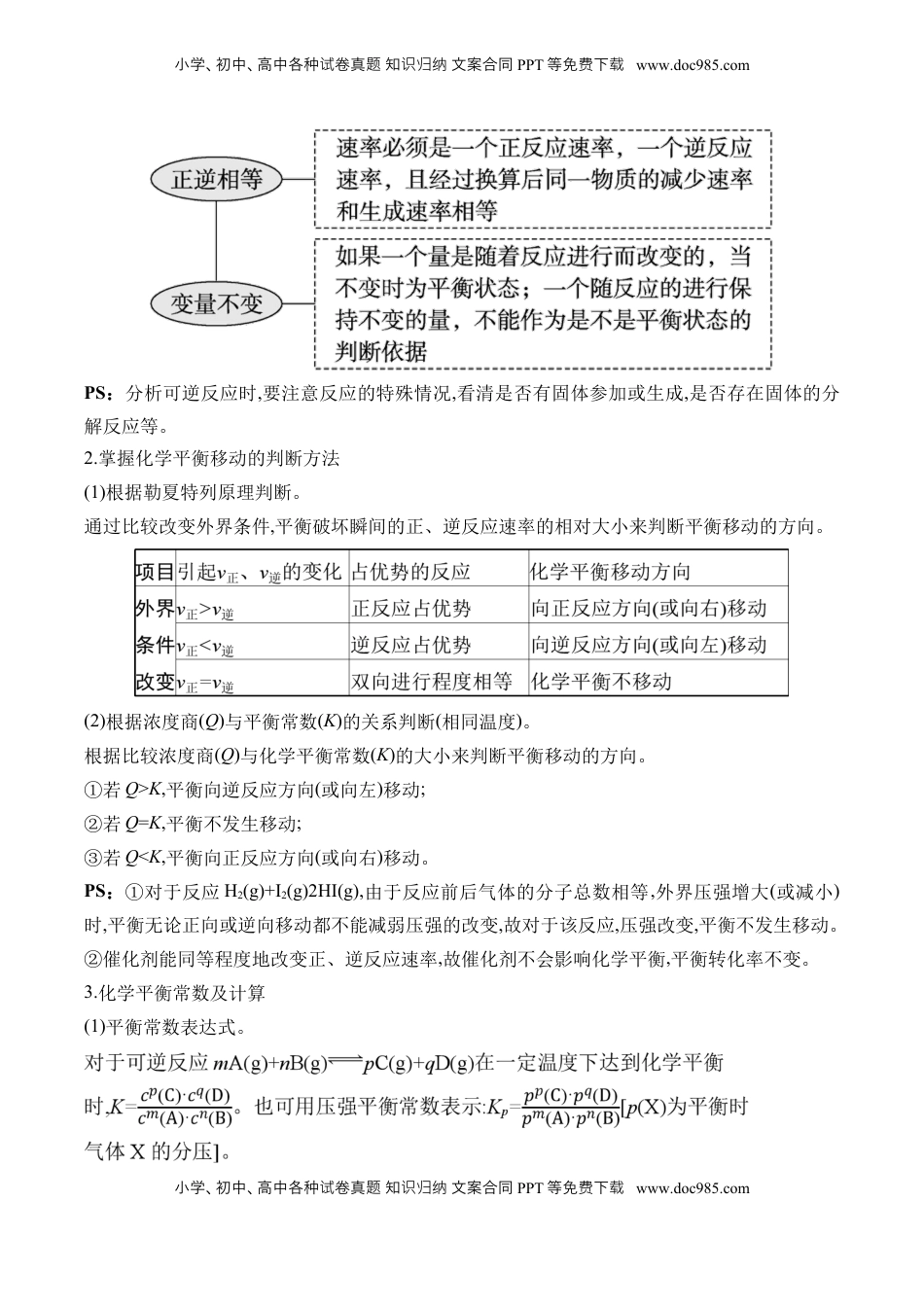
小学、初中、高中各种卷真知文案合同试题识归纳PPT等免下费载www.doc985.com小学、初中、高中各种卷真知文案合同试题识归纳PPT等免下费载www.doc985.com(9——)化学反应速率与化学平衡2025届高考化学二轮复习易错重难提升【新高考】一、易错点分析考点一外界条件对化学反应速率的影响1.掌握计算化学反应速率的两种方法(1)根据定义式及图表中数据计算:微点拨①计算时一定要注意溶液的体积,不能盲目地把Δn当作Δc代入公式进行计算;②还要注意单位及规范书写。(2)根据“比例关系”计算。对于反应“mA(g)+nB(g)pC(g)+qD(g)”,则有v(A)∶v(B)∶v(C)∶v(D)=m∶n∶p∶q。2.从不同角度认识反应速率常数(1)假设基元反应(能够一步完成的反应)为aA(g)+bB(g)===cC(g)+dD(g),其速率可表示为v=kca(A)cb(B),式中的k称为反应速率常数或速率常数。微点拨①反应速率常数(k)表示单位浓度下的化学反应速率,与浓度无关,但受温度、催化剂、固体表面积等因素的影响;②通常反应速率常数越大,反应进行得越快。(2)正、逆反应的速率常数与平衡常数的关系。3.从“有效碰撞”角度认识外界条件对化学反应速率的影响(1)活化分子和有效碰撞。①能够发生有效碰撞的分子叫作活化分子。活化能是指为了能发生化学反应,普通分子(具有平均能量的分子)变成活化分子所需要吸收的最低能量,即活化分子比普通分子多出的那部分能量。②能够发生化学反应的碰撞叫作有效碰撞。发生有效碰撞的两个条件:一是反应物分子必须具有足够的能量(即活化分子);二是分子碰撞时要有合适的取向。小学、初中、高中各种卷真知文案合同试题识归纳PPT等免下费载www.doc985.com小学、初中、高中各种卷真知文案合同试题识归纳PPT等免下费载www.doc985.comPS:活化能是影响化学反应速率的内因。相同条件下,不同化学反应的速率不同,主要是活化能大小不同引起。一般情况,反应的活化能越小,化学反应速率越大,反之,反应的活化能越大,反应速率越小。(2)影响化学反应速率的外界因素。(3)“惰性气体”(非反应气体)对化学反应速率的影响。考点二化学平衡、化学平衡常数及有关计算1.判断化学平衡状态的“三要素”(1)分析反应条件,看清反应体系是恒温恒容、恒温恒压还是绝热容器。(2)分析反应特点,看清反应前后气体分子总数是否发生变化,确定反应过程中气体总物质的量、总压强是否变化。(3)巧用“正逆相等,变量不变”作出判断。小学、初中、高中各种卷真知文案合同试题识归纳PPT等免下费载www.doc985.com小学、初中、高中各种卷真知文案合同试题识归纳PPT等免下费载www.doc985.comPS:分析可逆反应时,要注意反应的特殊情况,看清是否有固体参加或生成,是否存在固体的分解反应等。2.掌握化学平衡移动的判断方法(1)根据勒夏特列原理判断。通过比较改变外界条件,平衡破坏瞬间的正、逆反应速率的相对大小来判断平衡移动的方向。(2)根据浓度商(Q)与平衡常数(K)的关系判断(相同温度)。根据比较浓度商(Q)与化学平衡常数(K)的大小来判断平衡移动的方向。①若Q>K,平衡向逆反应方向(或向左)移动;②若Q=K,平衡不发生移动;③若Q<K,平衡向正反应方向(或向右)移动。PS:①对于反应H2(g)+I2(g)2HI(g),由于反应前后气体的分子总数相等,外界压强增大(或减小)时,平衡无论正向或逆向移动都不能减弱压强的改变,故对于该反应,压强改变,平衡不发生移动。②催化剂能同等程度地改变正、逆反应速率,故催化剂不会影响化学平衡,平衡转化率不变。3.化学平衡常数及计算(1)平衡常数表达式。小学、初中、高中各种卷真知文案合同试题识归纳PPT等免下费载www.doc985.com小学、初中、高中各种卷真知文案合同试题识归纳PPT等免下费载www.doc985.com(2)依据化学方程式计算平衡常数。①同一可逆反应中,K正·K逆=1。②若几个可逆反应的化学方程式相加,得到总反应的化学方程式,则总反应的平衡常数等于各分步反应平衡常数之积。例如,反应①+=,②③则有K3=K1·K2。4.掌握四种常用计算关系考点三化学反应速率与化学平衡的有关图像1.利用图像“断点”判断化学反应速率的影响因素(1)当可逆反应达到一种平衡后,若某一时刻外界条件发生改变,使速率(v)-时间(t)图像的曲线出现不连续的情况,根据出现“断点”前后...

1、当您付费下载文档后,您只拥有了使用权限,并不意味着购买了版权,文档只能用于自身使用,不得用于其他商业用途(如 [转卖]进行直接盈利或[编辑后售卖]进行间接盈利)。
2、本站所有内容均由合作方或网友上传,本站不对文档的完整性、权威性及其观点立场正确性做任何保证或承诺!文档内容仅供研究参考,付费前请自行鉴别。
3、如文档内容存在违规,或者侵犯商业秘密、侵犯著作权等,请点击“违规举报”。

碎片内容

与本文档类似文档
高中2022·微专题·小练习·化学【统考版】专练2.docx
高中2022·微专题·小练习·化学【统考版】专练2.docx
免费
0下载
2025年新高考化学资料  专题10   化学工艺流程(题型突破)(练习)(原卷版).docx
2025年新高考化学资料 专题10 化学工艺流程(题型突破)(练习)(原卷版).docx
免费
0下载
2010年高考化学试卷(四川)(空白卷).doc
2010年高考化学试卷(四川)(空白卷).doc
免费
0下载
精品解析:江苏省南通市2024届高三上学期第一次调研测试(一模)化学试题(原卷版).docx
精品解析:江苏省南通市2024届高三上学期第一次调研测试(一模)化学试题(原卷版).docx
免费
0下载
精品解析:上海市普陀区2022-2023学年高三二模测试化学试题(原卷版).docx
精品解析:上海市普陀区2022-2023学年高三二模测试化学试题(原卷版).docx
免费
0下载
2023《微专题·小练习》·化学·L-6专练46.docx
2023《微专题·小练习》·化学·L-6专练46.docx
免费
18下载
2019年高考化学试卷(海南)(空白卷) (2).docx
2019年高考化学试卷(海南)(空白卷) (2).docx
免费
0下载
高中化学·选择性必修二(苏教版)课时作业(word)  课时作业13.docx
高中化学·选择性必修二(苏教版)课时作业(word) 课时作业13.docx
免费
19下载
高考化学复习  大单元二 第六章 热点强化11 绿色化学与环境保护.docx
高考化学复习 大单元二 第六章 热点强化11 绿色化学与环境保护.docx
免费
0下载
2025年新高考化学资料  专题06  化学反应与能量(讲义)(原卷版).docx
2025年新高考化学资料 专题06 化学反应与能量(讲义)(原卷版).docx
免费
0下载
上海市宝山区2020年高三第一学期期末(一模)化学答案(word版).docx
上海市宝山区2020年高三第一学期期末(一模)化学答案(word版).docx
免费
0下载
2003年广东高考理综真题及答案 (1).doc
2003年广东高考理综真题及答案 (1).doc
免费
0下载
2017年上海市高中毕业统一学业考试化学试卷(原卷版).doc
2017年上海市高中毕业统一学业考试化学试卷(原卷版).doc
免费
27下载
高考化学复习  大单元二 第五章 第25讲 碳、硅 无机非金属材料.docx
高考化学复习 大单元二 第五章 第25讲 碳、硅 无机非金属材料.docx
免费
0下载
高中2024版考评特训卷·化学【新教材】单元检测 9.docx
高中2024版考评特训卷·化学【新教材】单元检测 9.docx
免费
0下载
上海市崇明区2018年高三第一学期期末(一模)学科质量检测化学试题及答案(word解析版).doc
上海市崇明区2018年高三第一学期期末(一模)学科质量检测化学试题及答案(word解析版).doc
免费
0下载
2022年高考化学真题(山东自主命题)(原卷版).docx
2022年高考化学真题(山东自主命题)(原卷版).docx
免费
30下载
2024年高考化学一轮复习讲义(新人教版)第6章 第30讲 原子结构 核外电子排布规律.docx
2024年高考化学一轮复习讲义(新人教版)第6章 第30讲 原子结构 核外电子排布规律.docx
免费
27下载
2012年高考化学试卷(新课标)(空白卷).docx
2012年高考化学试卷(新课标)(空白卷).docx
免费
0下载
2015年高考化学试卷(福建)(解析卷).doc
2015年高考化学试卷(福建)(解析卷).doc
免费
0下载
我的小文库
实名认证
内容提供者

提供高质量免费文档试卷下载,如果满意请告诉您身边的人,如果不满意请告诉我们,您的意见对于我们很重要,是我们不断进步的动力

阅读排行

确认删除?
回到顶部
客服号
  • 客服QQ点击这里给我发消息
QQ群
  • QQ群点击这里加入QQ群
提交所需资料详情,我们来帮找资料