高考化学复习 模板02 工艺流程中陌生方程式的书写(原卷版).docx本文件免费下载 【共13页】

高考化学复习  模板02 工艺流程中陌生方程式的书写(原卷版).docx
高考化学复习  模板02 工艺流程中陌生方程式的书写(原卷版).docx
高考化学复习  模板02 工艺流程中陌生方程式的书写(原卷版).docx
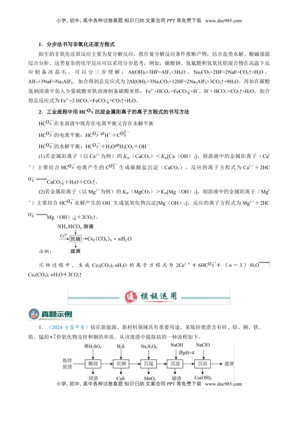
小学、初中、高中各种卷真知文案合同试题识归纳PPT等免下费载www.doc985.com小学、初中、高中各种卷真知文案合同试题识归纳PPT等免下费载www.doc985.com模板02工艺流程中陌生方程式的书写第一步:确定反应物和生成物根据题干信息或流程图的入口和出口判断出反应物和生成物。显性的:直接从题给信息中确定;隐性的:根据反应原理分析确定。第二步:初步配平写出已确定的物质的关系式,根据守恒法(电子守恒、质量守恒)进行配平。第三步:补充缺失微粒,并配平依据题给信息(如溶液的酸碱性等)补齐缺失的物质,并配平。若反应是在水溶液中惊醒,一般是补齐H+、OH-或H2O。第四步:检查验证检查物质拆分是否正确,电荷、质量是否守恒。小学、初中、高中各种卷真知文案合同试题识归纳PPT等免下费载www.doc985.com小学、初中、高中各种卷真知文案合同试题识归纳PPT等免下费载www.doc985.com技法01化工流程中常考试剂的作用1.氧化剂和还原剂类别物质作用氧化剂H2O2、HNO3、空气、次氯酸盐、KMnO4、MnO2等氧化某些还原性物质,便于后续分离,如氧化Fe2+、Co2+等还原剂SO2、Na2SO3、I-、金属单质等还原某些氧化性物质,便于后续分离,如还原Fe3+等2.酸、碱和碳酸盐类别物质作用酸HCl、H2SO4、HNO3等溶解金属和金属氧化物,调节pH促进水解(沉淀),H2SO4可提供S作沉淀剂碱NaOH、NH3·H2O等去油污;调节pH促进水解(沉淀);NaOH溶液可溶解氧化铝、铝、二氧化硅碳酸盐Na2CO3、(NH4)2CO3等调节pH使某些离子沉淀;提供C使某些离子(如C、Ca2+、Pb2+、Ba2+等)沉淀3.其他类别物质作用碳酸氢盐NaHCO3、NH4HCO3调pH使某些离子沉淀;提供HC使某些离子(如Al{或[Al(OH)4]-}②、F、Al3+、Cr3+、F、Mg2+、Mn2+、Co2+等)沉淀;相对于碳酸盐,碳酸氢盐可避免溶液碱性过强而使金属离子转化为氢氧化物草酸盐Na2C2O4沉淀某些离子,如Ba2+、Ca2+等硫化物H2S、Na2S、(NH4)2S等沉淀某些离子,如Cu2+、Cu+、Pb2+、Ag+、Sn2+等氟化物HF、NaF沉淀某些离子,如Ba2+、Ca2+、Mg2+等注:①发生反应:2Cu2++2C+H2OCu2(OH)2CO3↓+CO2↑;②发生反应:Al+HC+H2OAl(OH)3↓+C或[Al(OH)4]-+HCAl(OH)3↓+C+H2O;③发生反应:Fe3++3HCFe(OH)3↓+3CO2↑;④发生反应:Fe2++2HCFeCO3↓+CO2↑+H2O。技法02非氧化还原反应方程式的书写小学、初中、高中各种卷真知文案合同试题识归纳PPT等免下费载www.doc985.com小学、初中、高中各种卷真知文案合同试题识归纳PPT等免下费载www.doc985.com1.分步法书写非氧化还原方程式陌生的非氧化还原反应主要为复分解反应,抓住复分解反应条件推断产物,结合盐类水解、酸碱强弱综合分析。这类复杂的化学反应可以采用分步思考,例如,碳酸钠、氢氟酸和氢氧化铝混合物在高温下反应制备冰晶石,可以分三步理解:Al(OH)3+3HF=AlF3+3H2O,Na2CO3+2HF=2NaF+CO2↑+H2O,AlF3+3NaF=Na3AlF6。加合得到总反应式为2Al(OH)3+3Na2CO3+12HF=2Na3AlF6+3CO2↑+9H2O。再如在碳酸氢钠溶液中加入少量硫酸亚铁溶液制备碳酸亚铁:Fe2++HCO3-=FeCO3↓+H+,H++HCO3-=CO2↑+H2O,加合得总反应式为Fe2++2HCO3-=FeCO3↓+CO2↑+H2O。2.工业流程中用HC沉淀金属阳离子的离子方程式的书写方法HC在水溶液中既存在电离平衡又存在水解平衡HC的电离平衡:HCH++CHC的水解平衡:HC+H2OH2CO3+OH-(1)若金属阳离子(以Ca2+为例)的Ksp(CaCO3)<Ksp[Ca(OH)2],则溶液中的金属阳离子(Ca2+)主要结合HC电离产生的C生成碳酸盐沉淀(CaCO3),反应的离子方程式为Ca2++2HCCaCO3↓+H2O+CO2↑。(2)若金属阳离子(以Mg2+为例)的Ksp(MgCO3)>Ksp[Mg(OH)2],则溶液中的金属阳离子(Mg2+)主要结合HC水解产生的OH-生成氢氧化物沉淀[Mg(OH)2],反应的离子方程式为Mg2++2HCMg(OH)2↓+2CO2↑。示例:沉铈过程中,生成Ce2(CO3)3·nH2O的离子方程式为2Ce3++6HC+(n-3)H2OCe2(CO3)3·nH2O+3CO2↑1.(2024·全国甲卷)钴在新能源、新材料领域具有重要用途。某炼锌废渣含有锌、铅、铜、铁、钴、锰的价氧化物及锌和铜的单质。从该废渣中提取钴的一种流程如下。小学、...

1、当您付费下载文档后,您只拥有了使用权限,并不意味着购买了版权,文档只能用于自身使用,不得用于其他商业用途(如 [转卖]进行直接盈利或[编辑后售卖]进行间接盈利)。
2、本站所有内容均由合作方或网友上传,本站不对文档的完整性、权威性及其观点立场正确性做任何保证或承诺!文档内容仅供研究参考,付费前请自行鉴别。
3、如文档内容存在违规,或者侵犯商业秘密、侵犯著作权等,请点击“违规举报”。

碎片内容

与本文档类似文档
2018年高考化学试卷(新课标Ⅲ)(空白卷).docx
2018年高考化学试卷(新课标Ⅲ)(空白卷).docx
免费
0下载
2023《大考卷》二轮专项分层特训卷•化学【新教材】不定项练 3.docx
2023《大考卷》二轮专项分层特训卷•化学【新教材】不定项练 3.docx
免费
6下载
2017年浙江省高考化学【4月】(含解析版).doc
2017年浙江省高考化学【4月】(含解析版).doc
免费
7下载
【高考化学】备战2024年易错类型17 物质的分离、提纯与鉴别(8大易错点)(原卷版).docx
【高考化学】备战2024年易错类型17 物质的分离、提纯与鉴别(8大易错点)(原卷版).docx
免费
0下载
高考化学复习  备战2025年高考二轮复习 化学(通用版)选择题标准练8 Word版含解析.docx
高考化学复习 备战2025年高考二轮复习 化学(通用版)选择题标准练8 Word版含解析.docx
免费
0下载
精品解析:2024届江苏省南通市如皋市高三上学期期初考试押题卷化学试题(原卷版).docx
精品解析:2024届江苏省南通市如皋市高三上学期期初考试押题卷化学试题(原卷版).docx
免费
0下载
2019年高考化学试卷(新课标Ⅲ)(空白卷) (3).docx
2019年高考化学试卷(新课标Ⅲ)(空白卷) (3).docx
免费
0下载
高考化学复习  知识清单19 电解池 金属的腐蚀与防护-【上好课】2025年高考化学一轮复习知识清单(新高考专用)(解析版).docx
高考化学复习 知识清单19 电解池 金属的腐蚀与防护-【上好课】2025年高考化学一轮复习知识清单(新高考专用)(解析版).docx
免费
0下载
专题05 常见无机物的性质、用途与转化-五年(2019-2023)高考化学真题分项汇编(全国通用)(原卷版).docx
专题05 常见无机物的性质、用途与转化-五年(2019-2023)高考化学真题分项汇编(全国通用)(原卷版).docx
免费
0下载
2024年高考化学一轮复习讲义(新人教版)第5章 第26练 氨和铵盐.docx
2024年高考化学一轮复习讲义(新人教版)第5章 第26练 氨和铵盐.docx
免费
1下载
高考化学复习  第五章 第24练 氮及其化合物的转化关系.docx
高考化学复习 第五章 第24练 氮及其化合物的转化关系.docx
免费
0下载
高考化学复习  题型13 化学反应速率与平衡(解析版).docx
高考化学复习 题型13 化学反应速率与平衡(解析版).docx
免费
0下载
高考化学复习  2025年高考复习化学课时检测五十五:强弱电解质的比较、电离平衡常数的应用及计算(含解析).doc
高考化学复习 2025年高考复习化学课时检测五十五:强弱电解质的比较、电离平衡常数的应用及计算(含解析).doc
免费
0下载
高考化学复习  第04讲 金属材料及金属矿物的开发利用(练习)(原卷版).docx
高考化学复习 第04讲 金属材料及金属矿物的开发利用(练习)(原卷版).docx
免费
0下载
高中化学·必修第一册(苏教版)课时作业(word)  课时作业17.docx
高中化学·必修第一册(苏教版)课时作业(word) 课时作业17.docx
免费
15下载
2018年高考化学试卷(新课标Ⅲ)(空白卷) (2).docx
2018年高考化学试卷(新课标Ⅲ)(空白卷) (2).docx
免费
0下载
2022年高考化学试卷(辽宁)(解析卷) (1).docx
2022年高考化学试卷(辽宁)(解析卷) (1).docx
免费
0下载
高考化学复习  第二章 化学计量及其应用(测试)(解析版).docx
高考化学复习 第二章 化学计量及其应用(测试)(解析版).docx
免费
0下载
高考化学复习  考点25 化学反应速率及其影响因素(核心考点精讲精练)-备战2025年高考化学一轮复习考点帮(新高考通用)(原卷版).docx
高考化学复习 考点25 化学反应速率及其影响因素(核心考点精讲精练)-备战2025年高考化学一轮复习考点帮(新高考通用)(原卷版).docx
免费
0下载
2016年北京市高考化学试卷(含解析版).pdf
2016年北京市高考化学试卷(含解析版).pdf
免费
9下载
我的小文库
实名认证
内容提供者

提供高质量免费文档试卷下载,如果满意请告诉您身边的人,如果不满意请告诉我们,您的意见对于我们很重要,是我们不断进步的动力

阅读排行

确认删除?
回到顶部
客服号
  • 客服QQ点击这里给我发消息
QQ群
  • QQ群点击这里加入QQ群
提交所需资料详情,我们来帮找资料