高考化学复习 知识清单21 电离平衡-【上好课】2025年高考化学一轮复习知识清单(新高考专用)(解析版).docx本文件免费下载 【共9页】

高考化学复习  知识清单21 电离平衡-【上好课】2025年高考化学一轮复习知识清单(新高考专用)(解析版).docx
高考化学复习  知识清单21 电离平衡-【上好课】2025年高考化学一轮复习知识清单(新高考专用)(解析版).docx
高考化学复习  知识清单21 电离平衡-【上好课】2025年高考化学一轮复习知识清单(新高考专用)(解析版).docx
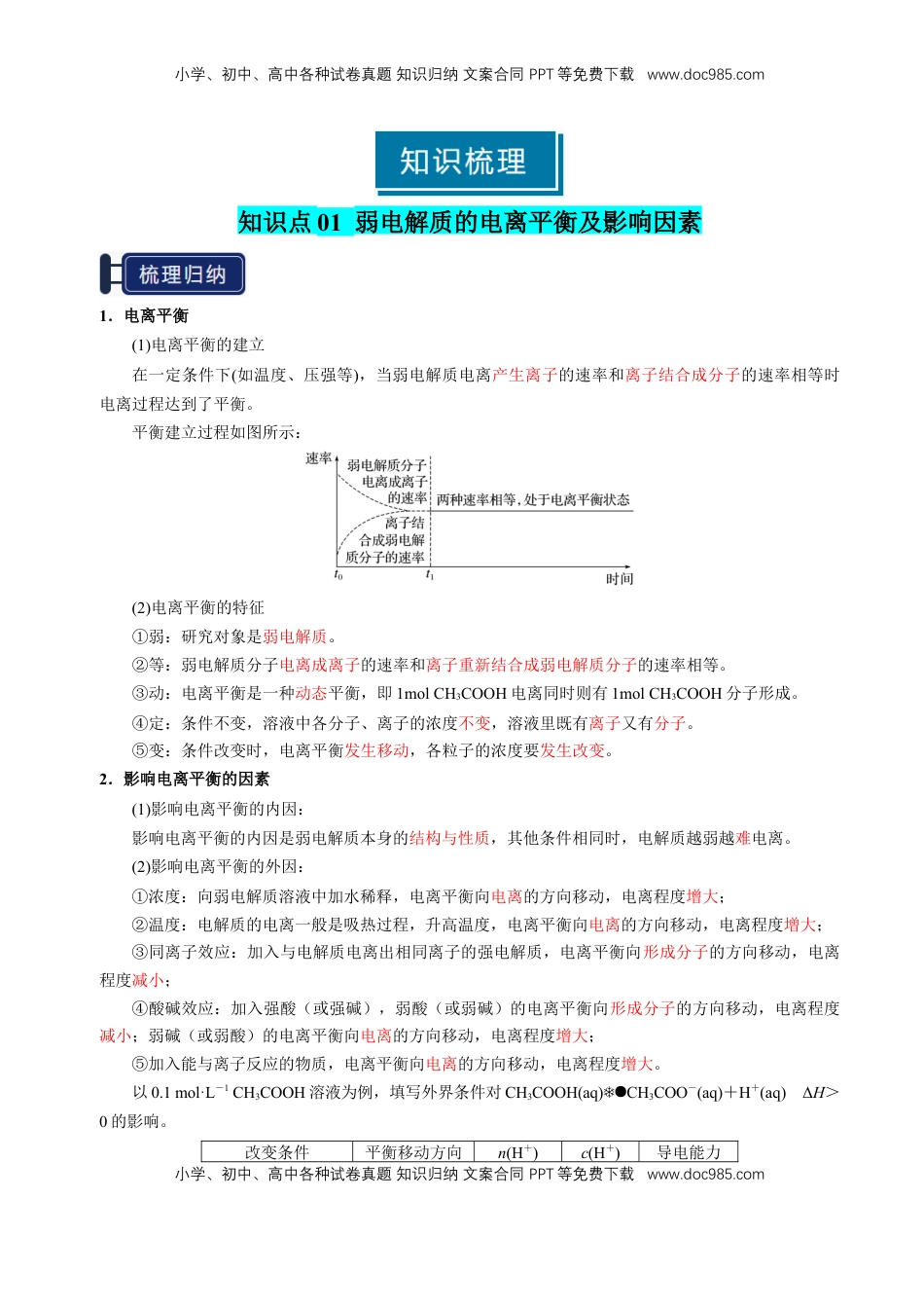
小学、初中、高中各种试卷真题知识归纳文案合同PPT等免费下载www.doc985.com小学、初中、高中各种试卷真题知识归纳文案合同PPT等免费下载www.doc985.com知识清单21电离平衡知识点01弱电解质的电离平衡及影响因素知识点02电离平衡常数及应用小学、初中、高中各种试卷真题知识归纳文案合同PPT等免费下载www.doc985.com小学、初中、高中各种试卷真题知识归纳文案合同PPT等免费下载www.doc985.com知识点01弱电解质的电离平衡及影响因素1.电离平衡(1)电离平衡的建立在一定条件下(如温度、压强等),当弱电解质电离产生离子的速率和离子结合成分子的速率相等时电离过程达到了平衡。平衡建立过程如图所示:(2)电离平衡的特征①弱:研究对象是弱电解质。②等:弱电解质分子电离成离子的速率和离子重新结合成弱电解质分子的速率相等。③动:电离平衡是一种动态平衡,即1molCH3COOH电离同时则有1molCH3COOH分子形成。④定:条件不变,溶液中各分子、离子的浓度不变,溶液里既有离子又有分子。⑤变:条件改变时,电离平衡发生移动,各粒子的浓度要发生改变。2.影响电离平衡的因素(1)影响电离平衡的内因:影响电离平衡的内因是弱电解质本身的结构与性质,其他条件相同时,电解质越弱越难电离。(2)影响电离平衡的外因:①浓度:向弱电解质溶液中加水稀释,电离平衡向电离的方向移动,电离程度增大;②温度:电解质的电离一般是吸热过程,升高温度,电离平衡向电离的方向移动,电离程度增大;③同离子效应:加入与电解质电离出相同离子的强电解质,电离平衡向形成分子的方向移动,电离程度减小;④酸碱效应:加入强酸(或强碱),弱酸(或弱碱)的电离平衡向形成分子的方向移动,电离程度减小;弱碱(或弱酸)的电离平衡向电离的方向移动,电离程度增大;⑤加入能与离子反应的物质,电离平衡向电离的方向移动,电离程度增大。以0.1mol·L-1CH3COOH溶液为例,填写外界条件对CH3COOH(aq)CH3COO-(aq)+H+(aq)ΔH>0的影响。改变条件平衡移动方向n(H+)c(H+)导电能力小学、初中、高中各种试卷真题知识归纳文案合同PPT等免费下载www.doc985.com小学、初中、高中各种试卷真题知识归纳文案合同PPT等免费下载www.doc985.com加水稀释向右增大减小减弱加入少量冰醋酸向右增大增大增强通入HCl(g)向左增大增大增强加NaOH(s)向右减小减小增强加CH3COONa(s)向左减小减小增强升高温度向右增大增大增强【易错提醒】(1)一般情况下,加水稀释时,弱电解质电离产生离子的浓度减小,并非溶液中所有离子的浓度都减小。如CH3COOH溶液加水稀释时,c(CH3COO-)、c(H+)减小,但溶液中c(OH-)反而增大。(2)电离平衡向右移动,电离程度不一定增大,如向CH3COOH溶液中加入冰醋酸,CH3COOH电离程度减小。3.电解质溶液的导电能力电解质溶液的导电能力取决于溶液中自由移动离子的浓度和离子所带电荷数,自由移动离子的浓度越大、离子所带电荷数越多,导电能力越强。【特别提示】1.判断弱电解质的三个角度角度1:弱电解质的定义,即弱电解质不能完全电离。如0.1mol·L-1的CH3COOH溶液的pH>1。角度2:弱电解质溶液中存在电离平衡,条件改变,平衡移动。如pH=1的CH3COOH溶液加水稀释10倍后,1<pH<2。角度3:弱电解质形成的盐类能水解。如判断CH3COOH为弱酸可利用下面两个实验:(1)配制某浓度的醋酸钠溶液,向其中加入几滴酚酞溶液,溶液变为浅红色。(2)用玻璃棒蘸取一定浓度的醋酸钠溶液滴在pH试纸上,测其pH,pH>7。2.以冰醋酸稀释为例分析稀释过程中pH的变化(1)冰醋酸稀释过程中,pH先减小后增大,其中O→b为冰醋酸溶解并建立平衡过程,b→c为醋酸溶液稀释后平衡移动过程。(2)强酸溶液稀释10倍,pH增大1;弱酸溶液稀释10倍,pH增大小于1,例如pH=4的醋酸溶液稀释10倍,4<pH<5。(3)pH相等的弱酸溶液稀释相同倍数,弱酸酸性越弱,pH变化越小。例如体积均为10mL、pH=2的HA、HB溶液,分别加水稀释至1000mL,则HB的电离常数大于HA的电离常数。小学、初中、高中各种试卷真题知识归纳文案合同PPT等免费下载www.doc985.com小学、初中、高中各种试卷真题知识归纳文案合同PPT等免费下载www.doc985.com(1)氨气溶于水,当NH3...

1、当您付费下载文档后,您只拥有了使用权限,并不意味着购买了版权,文档只能用于自身使用,不得用于其他商业用途(如 [转卖]进行直接盈利或[编辑后售卖]进行间接盈利)。
2、本站所有内容均由合作方或网友上传,本站不对文档的完整性、权威性及其观点立场正确性做任何保证或承诺!文档内容仅供研究参考,付费前请自行鉴别。
3、如文档内容存在违规,或者侵犯商业秘密、侵犯著作权等,请点击“违规举报”。

碎片内容

与本文档类似文档
高考化学复习  信息必刷卷05(陕西、山西、宁夏、青海专用)(解析版).docx
高考化学复习 信息必刷卷05(陕西、山西、宁夏、青海专用)(解析版).docx
免费
0下载
【高考化学】备战2024年易错类型11 化学能与电能(9大易错点)(解析版).docx
【高考化学】备战2024年易错类型11 化学能与电能(9大易错点)(解析版).docx
免费
0下载
2023《微专题·小练习》·化学·新教材·XL-6专练53实验综合应用二.docx
2023《微专题·小练习》·化学·新教材·XL-6专练53实验综合应用二.docx
免费
5下载
高考化学复习  大单元四 第十二章 热点强化24 多平衡体系溶液中平衡常数(K)的计算及应用 (1).docx
高考化学复习 大单元四 第十二章 热点强化24 多平衡体系溶液中平衡常数(K)的计算及应用 (1).docx
免费
0下载
精品解析:上海市浦东新区2023-2024学年高三上学期一模化学试卷(解析版).docx
精品解析:上海市浦东新区2023-2024学年高三上学期一模化学试卷(解析版).docx
免费
0下载
高考化学易错类型09 物质结构与性质(7大易错点)(原卷版).docx
高考化学易错类型09 物质结构与性质(7大易错点)(原卷版).docx
免费
0下载
高考化学复习  信息必刷卷03(江苏专用)(解析版).docx
高考化学复习 信息必刷卷03(江苏专用)(解析版).docx
免费
0下载
高考化学复习  大单元一 第三章 热点强化5 仪器的组合与气体体积的测定.docx
高考化学复习 大单元一 第三章 热点强化5 仪器的组合与气体体积的测定.docx
免费
0下载
2017年高考化学试卷(新课标Ⅱ)(空白卷) (8).docx
2017年高考化学试卷(新课标Ⅱ)(空白卷) (8).docx
免费
0下载
2023生物学·必修12.3.docx
2023生物学·必修12.3.docx
免费
0下载
2020年高考化学真题(海南自主命题)(解析版).doc
2020年高考化学真题(海南自主命题)(解析版).doc
免费
30下载
【免费下载】湖南2017年高考化学真题(新课标Ⅰ)(解析版).doc
【免费下载】湖南2017年高考化学真题(新课标Ⅰ)(解析版).doc
免费
0下载
2007年内蒙古高考理科综合真题及答案 (1).doc
2007年内蒙古高考理科综合真题及答案 (1).doc
免费
0下载
专题02 化学计量-五年(2019-2023)高考化学真题分项汇编(全国通用)(原卷版).docx
专题02 化学计量-五年(2019-2023)高考化学真题分项汇编(全国通用)(原卷版).docx
免费
0下载
2024年高考押题预测卷化学(广东卷02)(参考答案).docx
2024年高考押题预测卷化学(广东卷02)(参考答案).docx
免费
2下载
2023年高考化学试卷(山东)(解析卷) (1).docx
2023年高考化学试卷(山东)(解析卷) (1).docx
免费
0下载
高考化学专题73  多官能团结构与性质(解析卷) .docx
高考化学专题73 多官能团结构与性质(解析卷) .docx
免费
0下载
2016年高考化学真题(海南自主命题)(解析版).doc
2016年高考化学真题(海南自主命题)(解析版).doc
免费
29下载
精品解析:上海市浦东新区2023届高三下学期二模考试化学试题(原卷版).docx
精品解析:上海市浦东新区2023届高三下学期二模考试化学试题(原卷版).docx
免费
0下载
2013年天津市高考化学试卷.doc
2013年天津市高考化学试卷.doc
免费
0下载
我的小文库
实名认证
内容提供者

提供高质量免费文档试卷下载,如果满意请告诉您身边的人,如果不满意请告诉我们,您的意见对于我们很重要,是我们不断进步的动力

阅读排行

确认删除?
回到顶部
客服号
  • 客服QQ点击这里给我发消息
QQ群
  • QQ群点击这里加入QQ群
提交所需资料详情,我们来帮找资料