高考化学复习 考点19 分子结构与性质、化学键(核心考点精讲精练)-备战2025年高考化学一轮复习考点帮(新高考通用)(原卷版).docx本文件免费下载 【共22页】

高考化学复习  考点19  分子结构与性质、化学键(核心考点精讲精练)-备战2025年高考化学一轮复习考点帮(新高考通用)(原卷版).docx
高考化学复习  考点19  分子结构与性质、化学键(核心考点精讲精练)-备战2025年高考化学一轮复习考点帮(新高考通用)(原卷版).docx
高考化学复习  考点19  分子结构与性质、化学键(核心考点精讲精练)-备战2025年高考化学一轮复习考点帮(新高考通用)(原卷版).docx
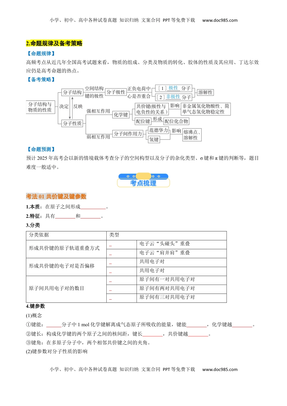
小学、初中、高中各种试卷真题知识归纳文案合同PPT等免费下载www.doc985.com小学、初中、高中各种试卷真题知识归纳文案合同PPT等免费下载www.doc985.com考点19分子结构与性质、化学键目录.............................................................................................................................................11.高考真题考点分布...................................................................................................................................12.命题规律及备考策略...............................................................................................................................2.............................................................................................................................................2考法01共价键及键参数............................................................................................................................2考法02分子的空间结构............................................................................................................................4考法03分子间作用力与分子的性质........................................................................................................7考法04化学键与物质类别......................................................................................................................10...........................................................................................................................................131.高考真题考点分布考点内容考点分布共价键及键参数2024·山东卷,3分;2024·新课标卷,6分;2024·浙江卷,2分;2023山东卷16(2)题,12分;2022海南卷11题,4分;2022全国乙卷35(2)题,15分;2021河北卷17(3)(4)(5)(6)题,15分;分子的空间结构2024·浙江卷6月,2分;2024·浙江卷1月,2分;2024·江苏卷,3分;2024·广东卷,3分;2024·甘肃卷,3分;2024·湖南卷,3分;2024·安徽卷,3分;2023湖北卷9题,3分;2023浙江1月选考17(1)题,3分;2023北京卷15(3)题,10分;2022湖北卷11题,3分;2022辽宁卷8题,3分;2022河北卷17(3)题,15分;2022湖南卷18(3)题,15分;2022广东卷20(2)(4)(5)题,14分;微粒间作用力2024·江苏卷,3分;2024·北京卷,3分;2024·湖南卷,3分;2023山东卷3题,2分;2023北京卷10题,3分;2023浙江1月选考12题,3分;2023浙江6月选考17(2)题,10分;2023湖南卷4题,3分;2023湖北卷11题,3分;2023全国乙卷35(2)题,15分;2022湖北卷10题,3分;2022山东卷5题,2分;2022全国甲卷35(3)题,15分;2022海南卷19(3)题,14分;2022福建卷14题,10分;2022山东卷16题,12分;小学、初中、高中各种试卷真题知识归纳文案合同PPT等免费下载www.doc985.com小学、初中、高中各种试卷真题知识归纳文案合同PPT等免费下载www.doc985.com2.命题规律及备考策略【命题规律】高频考点从近几年全国高考试题来看,物质的组成、分类及物质的转化、胶体的性质及其应用、丁达尔效应仍是高考命题的热点。【备考策略】【命题预测】预计2025年高考会以新的情境载体考查分子的空间构型以及分子的杂化类型、σ键和π键的判断等,题目难度一般适中。考法01共价键及键参数1.本质:在原子之间形成。2.特征:具有和。3.分类分类依据类型形成共价键的原子轨道重叠方式电子云“头碰头”重叠电子云“肩并肩”重叠形成共价键的电子对是否偏移共用电子对共用电子对原子间共用电子对的数目原子间有一对共用电子对原子间有两对共用电子对原子间有三对共用电子对4.键参数(1)概念①键能:分子中1mol化学键解离成气态原子所吸收的能量,键能,化学键越。②键长:构成化学键的两个原子之间的核间距,键长,共价键越。③键角:在多原子分子中,两个相邻共价键之间的夹角。(2)键参数对分子性质的影响小学、初中、高中各...

1、当您付费下载文档后,您只拥有了使用权限,并不意味着购买了版权,文档只能用于自身使用,不得用于其他商业用途(如 [转卖]进行直接盈利或[编辑后售卖]进行间接盈利)。
2、本站所有内容均由合作方或网友上传,本站不对文档的完整性、权威性及其观点立场正确性做任何保证或承诺!文档内容仅供研究参考,付费前请自行鉴别。
3、如文档内容存在违规,或者侵犯商业秘密、侵犯著作权等,请点击“违规举报”。

碎片内容

与本文档类似文档
高考化学专题15 物质结构与性质综合题-三年(2022-2024)高考化学真题分类汇编(全国通用)(学生卷).docx
高考化学专题15 物质结构与性质综合题-三年(2022-2024)高考化学真题分类汇编(全国通用)(学生卷).docx
免费
0下载
2016年高考化学试卷(海南)(解析卷).doc
2016年高考化学试卷(海南)(解析卷).doc
免费
0下载
高中化学·选择性必修1(LK版)课时作业(word)  课时作业9.docx
高中化学·选择性必修1(LK版)课时作业(word) 课时作业9.docx
免费
2下载
2021年高考化学真题(北京自主命题)(解析版).doc
2021年高考化学真题(北京自主命题)(解析版).doc
免费
15下载
2024年高考化学试卷(新课标)(解析卷) (4).docx
2024年高考化学试卷(新课标)(解析卷) (4).docx
免费
0下载
2024版《大考卷》全程考评特训卷·化学【统考版】仿真模拟冲刺标准练(四).docx
2024版《大考卷》全程考评特训卷·化学【统考版】仿真模拟冲刺标准练(四).docx
免费
16下载
上海市长宁、嘉定区2019年高三第二学期期中(二模)学科质量检测化学答案(word版).docx
上海市长宁、嘉定区2019年高三第二学期期中(二模)学科质量检测化学答案(word版).docx
免费
0下载
2012年高考化学真题(新课标)(解析版).doc
2012年高考化学真题(新课标)(解析版).doc
免费
8下载
精品解析:湖南省2020-2021学年普通高中学业水平合格性考试模拟化学试题(原卷版).doc
精品解析:湖南省2020-2021学年普通高中学业水平合格性考试模拟化学试题(原卷版).doc
免费
28下载
高考化学复习  专题11 化学实验(选择题)(原卷版)-备战2025年高考化学【二轮·突破提升】专题复习讲义(新高考通用).docx
高考化学复习 专题11 化学实验(选择题)(原卷版)-备战2025年高考化学【二轮·突破提升】专题复习讲义(新高考通用).docx
免费
0下载
上海市徐汇区2022年高三第一学期期末(一模)学科质量检测化学试卷(word原卷版).docx
上海市徐汇区2022年高三第一学期期末(一模)学科质量检测化学试卷(word原卷版).docx
免费
0下载
2023年高考化学试卷(广东)(解析卷).docx
2023年高考化学试卷(广东)(解析卷).docx
免费
0下载
2020年海南高考化学(原卷版).pdf
2020年海南高考化学(原卷版).pdf
免费
18下载
2022·微专题·小练习·化学【新高考】专练46.docx
2022·微专题·小练习·化学【新高考】专练46.docx
免费
4下载
2024年高考押题预测卷化学(北京卷02)(全解全析).docx
2024年高考押题预测卷化学(北京卷02)(全解全析).docx
免费
19下载
2023年高考化学真题(新课标)(原卷版).docx
2023年高考化学真题(新课标)(原卷版).docx
免费
26下载
【免费下载】湖南2015年高考化学真题(新课标Ⅰ)(解析版).doc
【免费下载】湖南2015年高考化学真题(新课标Ⅰ)(解析版).doc
免费
0下载
高中2023《微专题·小练习》·化学·新教材·XL-6专练29盖斯定律反应热的比较和计算.docx
高中2023《微专题·小练习》·化学·新教材·XL-6专练29盖斯定律反应热的比较和计算.docx
免费
0下载
精品解析:上海市金山区2022-2023学年高三下学期二模测试化学试题(解析版).docx
精品解析:上海市金山区2022-2023学年高三下学期二模测试化学试题(解析版).docx
免费
0下载
2017年全国统一高考化学试卷(新课标Ⅱ)(原卷版) (1).doc
2017年全国统一高考化学试卷(新课标Ⅱ)(原卷版) (1).doc
免费
0下载
我的小文库
实名认证
内容提供者

提供高质量免费文档试卷下载,如果满意请告诉您身边的人,如果不满意请告诉我们,您的意见对于我们很重要,是我们不断进步的动力

阅读排行

确认删除?
回到顶部
客服号
  • 客服QQ点击这里给我发消息
QQ群
  • QQ群点击这里加入QQ群
提交所需资料详情,我们来帮找资料