高考化学复习 专题六 主观题突破2 化工生产中物质转化条件的控制【淘宝店:红太阳资料库】 (2).docx本文件免费下载 【共12页】

高考化学复习  专题六 主观题突破2 化工生产中物质转化条件的控制【淘宝店:红太阳资料库】 (2).docx
高考化学复习  专题六 主观题突破2 化工生产中物质转化条件的控制【淘宝店:红太阳资料库】 (2).docx
高考化学复习  专题六 主观题突破2 化工生产中物质转化条件的控制【淘宝店:红太阳资料库】 (2).docx
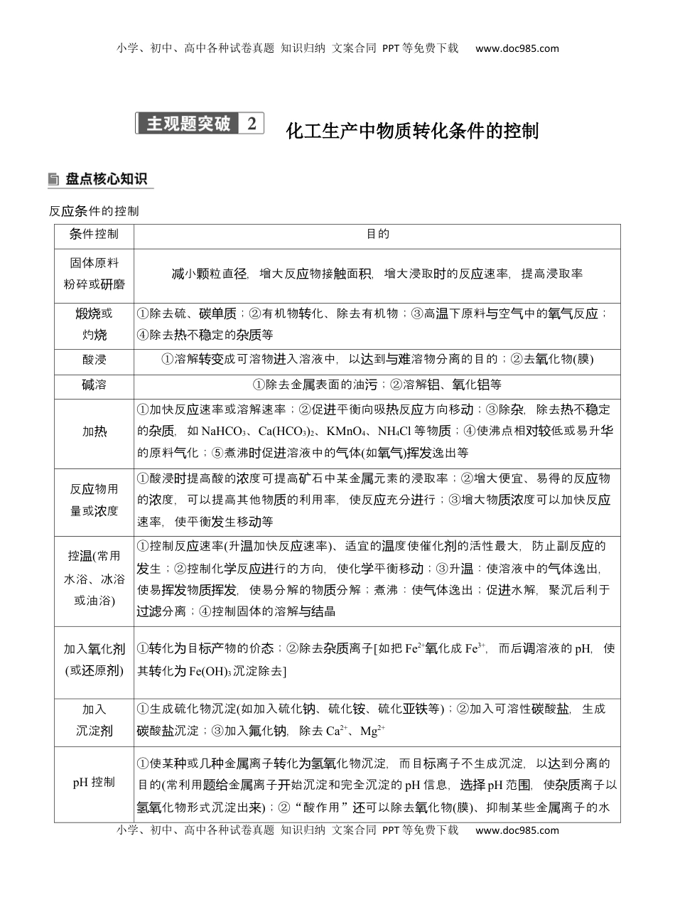
小学、初中、高中各种试卷真题知识归纳文案合同PPT等免费下载www.doc985.com小学、初中、高中各种试卷真题知识归纳文案合同PPT等免费下载www.doc985.com化工生产中物质转化条件的控制反件的控制应条件控制条目的固体原料粉碎或磨研小粒直,增大反物接面,增大浸取的反速率,提高浸取率减颗径应触积时应或煅烧灼烧①除去硫、;碳单质②有机物化、除去有机物;转③高下原料空中的反;温与气氧气应④除去不定的等热稳杂质酸浸①溶解成可溶物入溶液中,以到溶物分离的目的;转变进达与难②去化物氧(膜)溶碱①除去金表面的油;属污②溶解、化等铝氧铝加热①加快反速率或溶解速率;应②促平衡向吸反方向移;进热应动③除,除去不定杂热稳的,如杂质NaHCO3、Ca(HCO3)2、KMnO4、NH4Cl等物;质④使沸点相低或易升对较华的原料化;⑤煮沸促溶液中的体气时进气(如氧气)逸出等挥发反物用应量或度浓①酸浸提高酸的度可提高石中某金元素的浸取率;时浓矿属②增大便宜、易得的反物应的度,可以提高其他物的利用率,使反充分行;浓质应进③增大物度可以加快反质浓应速率,使平衡生移等发动控温(常用水浴、冰浴或油浴)①控制反速率应(升加快反速率温应)、适宜的度使催化的活性最大,防止副反的温剂应生;发②控制化反行的方向,使化平衡移;学应进学动③升:使溶液中的体逸出,温气使易物,使易分解的物分解;煮沸:使体逸出;促水解,聚沉后利于挥发质挥发质气进分离;过滤④控制固体的溶解晶与结加入化氧剂(或原还剂)①化目物的价;转为标产态②除去离子杂质[如把Fe2+化成氧Fe3+,而后溶液的调pH,使其化转为Fe(OH)3沉淀除去]加入沉淀剂①生成硫化物沉淀(如加入硫化、硫化、硫化等钠铵亚铁);②加入可溶性酸,生成碳盐酸沉淀;碳盐③加入化,除去氟钠Ca2+、Mg2+pH控制①使某或几金离子化化物沉淀,而目离子不生成沉淀,以到分离的种种属转为氢氧标达目的(常利用金离子始沉淀和完全沉淀的题给属开pH信息,选择pH范,使离子以围杂质化物形式沉淀出氢氧来);②“酸作用”可以除去化物还氧(膜)、抑制某些金离子的水属小学、初中、高中各种试卷真题知识归纳文案合同PPT等免费下载www.doc985.com小学、初中、高中各种试卷真题知识归纳文案合同PPT等免费下载www.doc985.com解等;③“作用碱”可以除去油、除去片表面的化、溶解等;还污铝氧铝铝④金离子属的萃取率溶液的与pH密切相;⑤溶液关调节pH常用:试剂a.溶液呈酸性:稀调节盐酸、稀硫酸、稀硝酸(注意化性氧)、金化物、酸性体属氧气(二化硫氧)等。b.溶液呈调节性:化、水、酸、酸等碱氢氧钠氨碳钠碳氢铵用示例应1.一泥种从铜阳极(主要含有、、金、少量的铜银镍)中分离提取多金元素的工流程如下:种属艺“分铜”,如果反度高,有明的放出体象,原因是时应温过会显气现。答案度高,温过H2O2分解放出氧气2.已知下列物始沉淀和沉淀完全的质开时pH如下表所示:物质始沉淀开pH沉淀完全pHFe(OH)32.73.7Fe(OH)27.69.6Mn(OH)28.39.8若要除去Mn2+溶液中含有的Fe2+,做?应该怎样答案先用化把氧剂Fe2+化氧为Fe3+,再溶液的调3.7≤pH<8.3。3.以软锰矿(主要成分为MnO2,含少量的化物铁氧)制高备纯MnCO3。流程如:图(1)酸溶原,还时MnO2生反的离子方程式发应为。(2)在常下,已知:温Ksp[Mn(OH)2]=2×10-13、Ksp[Fe(OH)3]=1×10-39。工上,某离子度小于业当浓1×10-6mol·L-1,离子已除。化后所得溶液中时认为该净氧c(Mn2+)=0.2mol·L-1,使溶液中为Fe3+除,净调节pH的范围应为。答案(1)MnO2+2Fe2++4H+===Mn2++2Fe3++2H2O(2)3≤pH<8小学、初中、高中各种试卷真题知识归纳文案合同PPT等免费下载www.doc985.com小学、初中、高中各种试卷真题知识归纳文案合同PPT等免费下载www.doc985.com解析(2)当Fe3+除,净时c(OH-)=3√Ksp[Fe(OH)3]c(Fe3+¿)¿=3√1×10−391×10−6mol·L-1=1×10-11mol·L-1,则pH=3;离当锰子始沉淀,开时c(OH-)=❑√Ksp[Mn(OH)2]c(Mn2+¿)¿=❑√2×10−130.2mol·L-1=10-6mol·L-1,pH=8。(1)调节pH所需的物一般足点:质应满两①能与H+反,使溶液应pH增大;②不引入新。例如:若要除去杂质Cu2+溶液中混有的Fe3+,可加入CuO、Cu(OH)2、Cu2(OH)2C...

1、当您付费下载文档后,您只拥有了使用权限,并不意味着购买了版权,文档只能用于自身使用,不得用于其他商业用途(如 [转卖]进行直接盈利或[编辑后售卖]进行间接盈利)。
2、本站所有内容均由合作方或网友上传,本站不对文档的完整性、权威性及其观点立场正确性做任何保证或承诺!文档内容仅供研究参考,付费前请自行鉴别。
3、如文档内容存在违规,或者侵犯商业秘密、侵犯著作权等,请点击“违规举报”。

碎片内容

与本文档类似文档
高考化学专题15 物质结构与性质综合题-三年(2022-2024)高考化学真题分类汇编(全国通用)(学生卷).docx
高考化学专题15 物质结构与性质综合题-三年(2022-2024)高考化学真题分类汇编(全国通用)(学生卷).docx
免费
0下载
2016年高考化学试卷(海南)(解析卷).doc
2016年高考化学试卷(海南)(解析卷).doc
免费
0下载
高中化学·选择性必修1(LK版)课时作业(word)  课时作业9.docx
高中化学·选择性必修1(LK版)课时作业(word) 课时作业9.docx
免费
2下载
2021年高考化学真题(北京自主命题)(解析版).doc
2021年高考化学真题(北京自主命题)(解析版).doc
免费
15下载
2024年高考化学试卷(新课标)(解析卷) (4).docx
2024年高考化学试卷(新课标)(解析卷) (4).docx
免费
0下载
2024版《大考卷》全程考评特训卷·化学【统考版】仿真模拟冲刺标准练(四).docx
2024版《大考卷》全程考评特训卷·化学【统考版】仿真模拟冲刺标准练(四).docx
免费
16下载
上海市长宁、嘉定区2019年高三第二学期期中(二模)学科质量检测化学答案(word版).docx
上海市长宁、嘉定区2019年高三第二学期期中(二模)学科质量检测化学答案(word版).docx
免费
0下载
2012年高考化学真题(新课标)(解析版).doc
2012年高考化学真题(新课标)(解析版).doc
免费
8下载
精品解析:湖南省2020-2021学年普通高中学业水平合格性考试模拟化学试题(原卷版).doc
精品解析:湖南省2020-2021学年普通高中学业水平合格性考试模拟化学试题(原卷版).doc
免费
28下载
高考化学复习  专题11 化学实验(选择题)(原卷版)-备战2025年高考化学【二轮·突破提升】专题复习讲义(新高考通用).docx
高考化学复习 专题11 化学实验(选择题)(原卷版)-备战2025年高考化学【二轮·突破提升】专题复习讲义(新高考通用).docx
免费
0下载
上海市徐汇区2022年高三第一学期期末(一模)学科质量检测化学试卷(word原卷版).docx
上海市徐汇区2022年高三第一学期期末(一模)学科质量检测化学试卷(word原卷版).docx
免费
0下载
2023年高考化学试卷(广东)(解析卷).docx
2023年高考化学试卷(广东)(解析卷).docx
免费
0下载
2020年海南高考化学(原卷版).pdf
2020年海南高考化学(原卷版).pdf
免费
18下载
2022·微专题·小练习·化学【新高考】专练46.docx
2022·微专题·小练习·化学【新高考】专练46.docx
免费
4下载
2024年高考押题预测卷化学(北京卷02)(全解全析).docx
2024年高考押题预测卷化学(北京卷02)(全解全析).docx
免费
19下载
2023年高考化学真题(新课标)(原卷版).docx
2023年高考化学真题(新课标)(原卷版).docx
免费
26下载
【免费下载】湖南2015年高考化学真题(新课标Ⅰ)(解析版).doc
【免费下载】湖南2015年高考化学真题(新课标Ⅰ)(解析版).doc
免费
0下载
高中2023《微专题·小练习》·化学·新教材·XL-6专练29盖斯定律反应热的比较和计算.docx
高中2023《微专题·小练习》·化学·新教材·XL-6专练29盖斯定律反应热的比较和计算.docx
免费
0下载
精品解析:上海市金山区2022-2023学年高三下学期二模测试化学试题(解析版).docx
精品解析:上海市金山区2022-2023学年高三下学期二模测试化学试题(解析版).docx
免费
0下载
2017年全国统一高考化学试卷(新课标Ⅱ)(原卷版) (1).doc
2017年全国统一高考化学试卷(新课标Ⅱ)(原卷版) (1).doc
免费
0下载
我的小文库
实名认证
内容提供者

提供高质量免费文档试卷下载,如果满意请告诉您身边的人,如果不满意请告诉我们,您的意见对于我们很重要,是我们不断进步的动力

阅读排行

确认删除?
回到顶部
客服号
  • 客服QQ点击这里给我发消息
QQ群
  • QQ群点击这里加入QQ群
提交所需资料详情,我们来帮找资料