高考化学复习 专题七 选择题专攻3 物质的检验与鉴别【淘宝店:红太阳资料库】 (1).docx本文件免费下载 【共3页】

高考化学复习  专题七 选择题专攻3 物质的检验与鉴别【淘宝店:红太阳资料库】 (1).docx
高考化学复习  专题七 选择题专攻3 物质的检验与鉴别【淘宝店:红太阳资料库】 (1).docx
高考化学复习  专题七 选择题专攻3 物质的检验与鉴别【淘宝店:红太阳资料库】 (1).docx
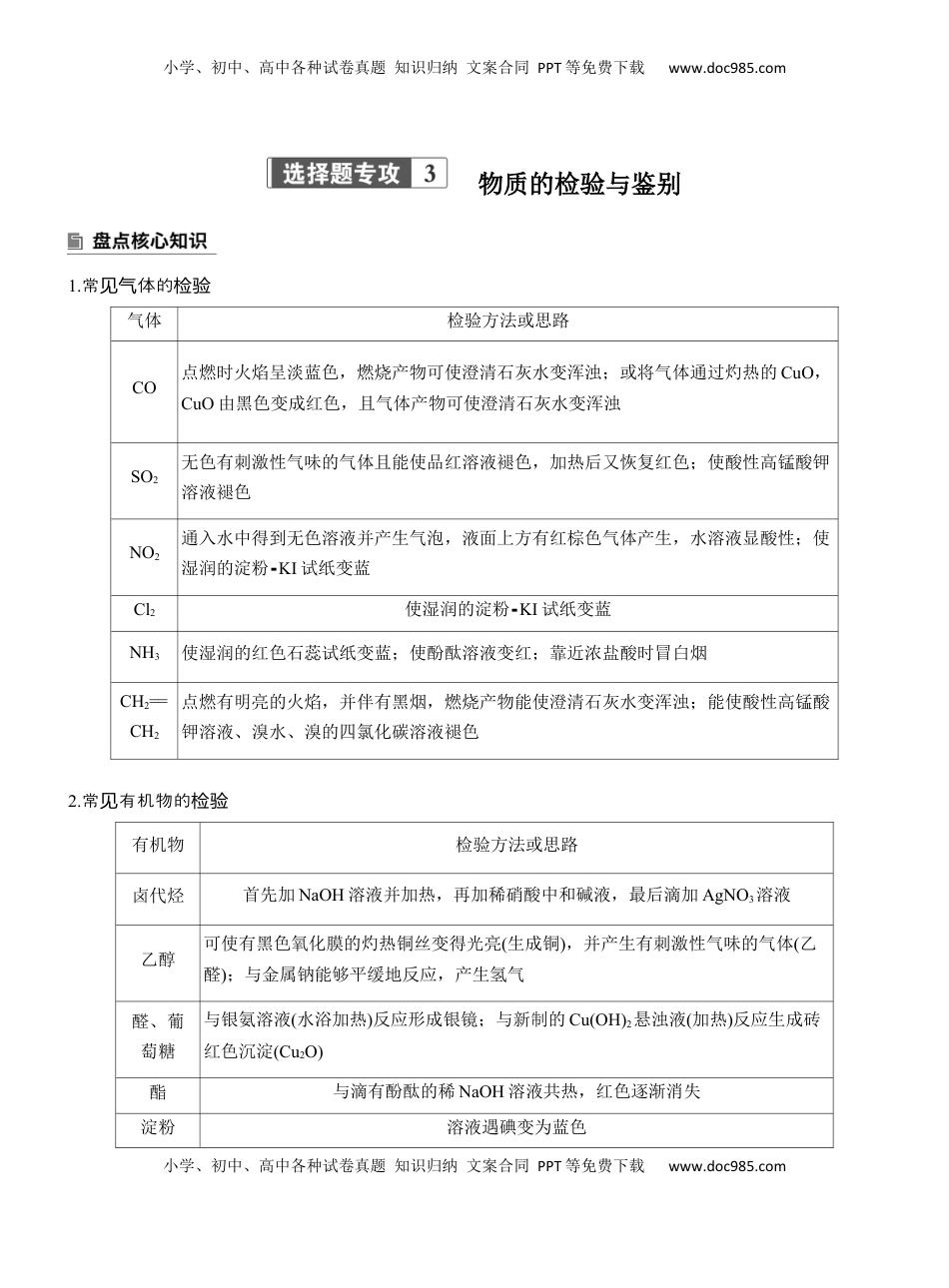
小学、初中、高中各种试卷真题知识归纳文案合同PPT等免费下载www.doc985.com小学、初中、高中各种试卷真题知识归纳文案合同PPT等免费下载www.doc985.com物质的检验与鉴别1.常体的见气检验气体检验方法或思路CO点燃时火焰呈淡蓝色,燃烧产物可使澄清石灰水变浑浊;或将气体通过灼热的CuO,CuO由黑色变成红色,且气体产物可使澄清石灰水变浑浊SO2无色有刺激性气味的气体且能使品红溶液褪色,加热后又恢复红色;使酸性高锰酸钾溶液褪色NO2通入水中得到无色溶液并产生气泡,液面上方有红棕色气体产生,水溶液显酸性;使湿润的淀粉⁃KI试纸变蓝Cl2使湿润的淀粉⁃KI试纸变蓝NH3使湿润的红色石蕊试纸变蓝;使酚酞溶液变红;靠近浓盐酸时冒白烟CH2==CH2点燃有明亮的火焰,并伴有黑烟,燃烧产物能使澄清石灰水变浑浊;能使酸性高锰酸钾溶液、溴水、溴的四氯化碳溶液褪色2.常有机物的见检验有机物检验方法或思路卤代烃首先加NaOH溶液并加热,再加稀硝酸中和碱液,最后滴加AgNO3溶液乙醇可使有黑色氧化膜的灼热铜丝变得光亮(生成铜),并产生有刺激性气味的气体(乙醛);与金属钠能够平缓地反应,产生氢气醛、葡萄糖与银氨溶液(水浴加热)反应形成银镜;与新制的Cu(OH)2悬浊液(加热)反应生成砖红色沉淀(Cu2O)酯与滴有酚酞的稀NaOH溶液共热,红色逐渐消失淀粉溶液遇碘变为蓝色小学、初中、高中各种试卷真题知识归纳文案合同PPT等免费下载www.doc985.com小学、初中、高中各种试卷真题知识归纳文案合同PPT等免费下载www.doc985.com蛋白质灼烧,有烧焦羽毛的气味;加浓硝酸并微热,颜色变黄(含苯环结构的蛋白质用此法)1.(2024·安徽,2)下列各组物质的鉴别方法中,不可行的是()A.过氧化钠和硫黄:加水,振荡B.水晶和玻璃:X射线衍射实验C.氯化钠和氯化钾:焰色试验D.苯和甲苯:滴加溴水,振荡2.(2023·山,东6)鉴别浓度均为0.1mol·L-1的NaClO、Ba(OH)2、Al2(SO4)3三种溶液,仅用下列一种方法不可行的是()A.测定溶液pHB.滴加酚酞试剂C.滴加0.1mol·L-1KI溶液D.滴加饱和Na2CO3溶液3.(2023·宁,辽4)下列鉴别或检验不能达到实验目的的是()A.用石灰水鉴别Na2CO3与NaHCO3B.用KSCN溶液检验FeSO4是否变质C.用盐酸酸化的BaCl2溶液检验Na2SO3是否被氧化D.加热条件下用银氨溶液检验乙醇中是否混有乙醛4.(2023·湖南,7)取一定体积的两种试剂进行反应,改变两种试剂的滴加顺序(试剂浓度均为0.1mol·L-1),反应现象没有明显差别的是()选项试剂①试剂②A氨水AgNO3溶液BNaOH溶液Al2(SO4)3溶液CH2C2O4溶液酸性KMnO4溶液DKSCN溶液FeCl3溶液小学、初中、高中各种试卷真题知识归纳文案合同PPT等免费下载www.doc985.com小学、初中、高中各种试卷真题知识归纳文案合同PPT等免费下载www.doc985.com答案精析精高考练真题1.D[化水反生成化和,硫不溶于水,二者的象不同,可以,过氧钠与应氢氧钠氧气现鉴别A可行;水项晶晶体,部微粒排列有序,玻璃非晶体,部微粒排列无序,为内为内X射衍射是晶体和非晶体线实验鉴别的最可靠的科方法,学B可行;的焰色色,的焰色紫色项钠为黄钾为(需透色玻璃过蓝钴),二者可以用焰色,试验鉴别C可行;和甲均密度比水小的液体,都能水中的萃取出,故不能用水项苯苯为将溴溴来溴鉴和甲,别苯苯D不可行。项]2.C[NaClO溶液弱性,显碱Ba(OH)2溶液强性,显碱Al2(SO4)3溶液酸性,定相同度的三溶液显则测浓种的pH可出,故鉴别来A不符合意;题NaClO溶液中滴加,溶液先后褪色,酚酞会变红Ba(OH)2溶液强显碱性,滴加,溶液色,酚酞变红Al2(SO4)3溶液酸性,滴加不色,滴加可出,故显酚酞变则酚酞试剂鉴别来B不符合意;题NaClO与KI生化原反生成,溶液由无色成色,振后成无色,而发氧还应碘会变黄荡会变Ba(OH)2、Al2(SO4)3与KI均不反而有象,滴加应没现则仅0.1mol·L-1KI溶液无法,故鉴别C符合意;题Na2CO3和NaClO不反,应Na2CO3和Ba(OH)2反生成酸沉淀,应碳钡Na2CO3和Al2(SO4)3溶液生相互促发的水解反生成沉淀和体,滴加和进应气则饱Na2CO3溶液可出,故鉴别来D不符合意。题]3.A[石灰水的主要成分Ca(OH)2和酸、酸都能反生成酸白色沉淀,不能到的目碳钠碳氢钠应碳钙达鉴别的,A;错误Fe2+后生成变质会Fe3+,...

1、当您付费下载文档后,您只拥有了使用权限,并不意味着购买了版权,文档只能用于自身使用,不得用于其他商业用途(如 [转卖]进行直接盈利或[编辑后售卖]进行间接盈利)。
2、本站所有内容均由合作方或网友上传,本站不对文档的完整性、权威性及其观点立场正确性做任何保证或承诺!文档内容仅供研究参考,付费前请自行鉴别。
3、如文档内容存在违规,或者侵犯商业秘密、侵犯著作权等,请点击“违规举报”。

碎片内容

与本文档类似文档
高考化学专题15 物质结构与性质综合题-三年(2022-2024)高考化学真题分类汇编(全国通用)(学生卷).docx
高考化学专题15 物质结构与性质综合题-三年(2022-2024)高考化学真题分类汇编(全国通用)(学生卷).docx
免费
0下载
2016年高考化学试卷(海南)(解析卷).doc
2016年高考化学试卷(海南)(解析卷).doc
免费
0下载
高中化学·选择性必修1(LK版)课时作业(word)  课时作业9.docx
高中化学·选择性必修1(LK版)课时作业(word) 课时作业9.docx
免费
2下载
2021年高考化学真题(北京自主命题)(解析版).doc
2021年高考化学真题(北京自主命题)(解析版).doc
免费
15下载
2024年高考化学试卷(新课标)(解析卷) (4).docx
2024年高考化学试卷(新课标)(解析卷) (4).docx
免费
0下载
2024版《大考卷》全程考评特训卷·化学【统考版】仿真模拟冲刺标准练(四).docx
2024版《大考卷》全程考评特训卷·化学【统考版】仿真模拟冲刺标准练(四).docx
免费
16下载
上海市长宁、嘉定区2019年高三第二学期期中(二模)学科质量检测化学答案(word版).docx
上海市长宁、嘉定区2019年高三第二学期期中(二模)学科质量检测化学答案(word版).docx
免费
0下载
2012年高考化学真题(新课标)(解析版).doc
2012年高考化学真题(新课标)(解析版).doc
免费
8下载
精品解析:湖南省2020-2021学年普通高中学业水平合格性考试模拟化学试题(原卷版).doc
精品解析:湖南省2020-2021学年普通高中学业水平合格性考试模拟化学试题(原卷版).doc
免费
28下载
高考化学复习  专题11 化学实验(选择题)(原卷版)-备战2025年高考化学【二轮·突破提升】专题复习讲义(新高考通用).docx
高考化学复习 专题11 化学实验(选择题)(原卷版)-备战2025年高考化学【二轮·突破提升】专题复习讲义(新高考通用).docx
免费
0下载
上海市徐汇区2022年高三第一学期期末(一模)学科质量检测化学试卷(word原卷版).docx
上海市徐汇区2022年高三第一学期期末(一模)学科质量检测化学试卷(word原卷版).docx
免费
0下载
2023年高考化学试卷(广东)(解析卷).docx
2023年高考化学试卷(广东)(解析卷).docx
免费
0下载
2020年海南高考化学(原卷版).pdf
2020年海南高考化学(原卷版).pdf
免费
18下载
2022·微专题·小练习·化学【新高考】专练46.docx
2022·微专题·小练习·化学【新高考】专练46.docx
免费
4下载
2024年高考押题预测卷化学(北京卷02)(全解全析).docx
2024年高考押题预测卷化学(北京卷02)(全解全析).docx
免费
19下载
2023年高考化学真题(新课标)(原卷版).docx
2023年高考化学真题(新课标)(原卷版).docx
免费
26下载
【免费下载】湖南2015年高考化学真题(新课标Ⅰ)(解析版).doc
【免费下载】湖南2015年高考化学真题(新课标Ⅰ)(解析版).doc
免费
0下载
高中2023《微专题·小练习》·化学·新教材·XL-6专练29盖斯定律反应热的比较和计算.docx
高中2023《微专题·小练习》·化学·新教材·XL-6专练29盖斯定律反应热的比较和计算.docx
免费
0下载
精品解析:上海市金山区2022-2023学年高三下学期二模测试化学试题(解析版).docx
精品解析:上海市金山区2022-2023学年高三下学期二模测试化学试题(解析版).docx
免费
0下载
2017年全国统一高考化学试卷(新课标Ⅱ)(原卷版) (1).doc
2017年全国统一高考化学试卷(新课标Ⅱ)(原卷版) (1).doc
免费
0下载
我的小文库
实名认证
内容提供者

提供高质量免费文档试卷下载,如果满意请告诉您身边的人,如果不满意请告诉我们,您的意见对于我们很重要,是我们不断进步的动力

阅读排行

确认删除?
回到顶部
客服号
  • 客服QQ点击这里给我发消息
QQ群
  • QQ群点击这里加入QQ群
提交所需资料详情,我们来帮找资料