高考化学复习 专题七 主观题突破1 滴定法的应用【淘宝店:红太阳资料库】 (1).docx本文件免费下载 【共6页】

高考化学复习  专题七 主观题突破1 滴定法的应用【淘宝店:红太阳资料库】 (1).docx
高考化学复习  专题七 主观题突破1 滴定法的应用【淘宝店:红太阳资料库】 (1).docx
高考化学复习  专题七 主观题突破1 滴定法的应用【淘宝店:红太阳资料库】 (1).docx
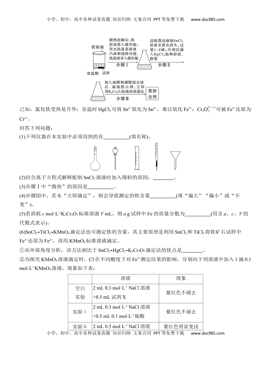
小学、初中、高中各种试卷真题知识归纳文案合同PPT等免费下载www.doc985.com小学、初中、高中各种试卷真题知识归纳文案合同PPT等免费下载www.doc985.com滴定法的应用滴定法用应(1)实验仪器(2)检查是否漏液酸式滴定管关闭活塞,向滴定管中加入适量水,用滴定管夹将滴定管固定在铁架台上,观察是否漏水,若2分钟内不漏水,将活塞旋转180°,重复上述操作碱式滴定管向滴定管中加入适量水,用滴定管夹将滴定管固定在铁架台上,观察是否漏水,若2分钟内不漏水,轻轻挤压玻璃球,放出少量液体,再次观察滴定管是否漏水(3)滴定管排气泡的操作酸式滴定管右手将滴定管倾斜30°左右,左手迅速打开活塞使溶液流出,从而使溶液充满尖嘴碱式滴定管将胶管弯曲使玻璃尖嘴向上倾斜,用两指捏住胶管,轻轻挤压玻璃球,使溶液从尖嘴流出(4)指示剂的选择类型滴定过程指示剂终点颜色变化酸碱中强酸滴定强碱甲基橙溶液由黄色变为橙色小学、初中、高中各种试卷真题知识归纳文案合同PPT等免费下载www.doc985.com小学、初中、高中各种试卷真题知识归纳文案合同PPT等免费下载www.doc985.com和反应(或弱碱)强碱滴定强酸(或弱酸)酚酞溶液由无色变为浅红色氧化还原反应Na2S2O3溶液滴定未知浓度的碘水淀粉溶液溶液由蓝色变为无色酸性KMnO4溶液滴定H2O2(或H2C2O4)溶液不需要指示剂溶液由无色变为浅红色沉淀反应AgNO3溶液滴定含Cl-的溶液K2CrO4溶液出现淡红色沉淀(Ag2CrO4为砖红色沉淀)判断滴定终点答题模板:当滴入最后半滴标准液,溶液由××色变成××色,且30s内不变化。(5)滴定操作滴定时,左手控制滴定管活塞,右手振荡锥形瓶,眼睛注视锥形瓶内溶液颜色的变化。(6)误差分析写出计算式,分析操作对V标的影响,由计算式得出对最终测定结果的影响,切忌死记硬背结论。此外对读数视线问题要学会画图分析。如:①没有用标准溶液润洗滴定管,导致待测物浓度偏大;②滴定到终点时,俯视读数,导致待测物浓度偏小;③滴定前没有赶气泡,导致待测物浓度偏大。1.(2024·安徽,16)测定铁矿石中铁含量的传统方法是SnCl2⁃HgCl2⁃K2Cr2O7滴定法。研究小组用该方法测定质量为ag的某赤铁矿试样中的铁含量。配制溶液①cmol·L-1K2Cr2O7标准溶液。②SnCl2溶液:称取6gSnCl2·2H2O溶于20mL浓盐酸,加水至100mL,加入少量锡粒。测定含量按下图所示(加热装置略去)操作步骤进行实验。小学、初中、高中各种试卷真题知识归纳文案合同PPT等免费下载www.doc985.com小学、初中、高中各种试卷真题知识归纳文案合同PPT等免费下载www.doc985.com已知:氯化铁受热易升华;室温时HgCl2可将Sn2+氧化为Sn4+,难以氧化Fe2+;Cr2O72−¿¿可被Fe2+还原为Cr3+。回答下列问题:(1)下列仪器在本实验中必须用到的有(填名称)。(2)结合离子方程式解释配制SnCl2溶液时加入锡粒的原因:。(3)步骤Ⅰ中“微热”的原因是。(4)步骤Ⅲ中,若未“立即滴定”,则会导致测定的铁含量(填“偏大”“偏小”或“不变”)。(5)若消耗cmol·L-1K2Cr2O7标准溶液VmL,则ag试样中Fe的质量分数为(用含a、c、V的代数式表示)。(6)SnCl2⁃TiCl3⁃KMnO4滴定法也可测定铁的含量,其主要原理是利用SnCl2和TiCl3将铁矿石试样中Fe3+还原为Fe2+,再用KMnO4标准溶液滴定。①从环保角度分析,该方法相比于SnCl2⁃HgCl2⁃K2Cr2O7滴定法的优点是。②为探究KMnO4溶液滴定时,Cl-在不同酸度下对Fe2+测定结果的影响,分别向下列溶液中加入1滴0.1mol·L-1KMnO4溶液,现象如下表:溶液现象空白实验2mL0.3mol·L-1NaCl溶液+0.5mL试剂X紫红色不褪去实验ⅰ2mL0.3mol·L-1NaCl溶液+0.5mL0.1mol·L-1硫酸紫红色不褪去实验ⅱ2mL0.3mol·L-1NaCl溶液紫红色明显变浅小学、初中、高中各种试卷真题知识归纳文案合同PPT等免费下载www.doc985.com小学、初中、高中各种试卷真题知识归纳文案合同PPT等免费下载www.doc985.com+0.5mL6mol·L-1硫酸表中试剂X为;根据该实验可得出的结论是。2.(2022·河北,14)某研究小组为了更准确检测香菇中添加剂亚硫酸盐的含量,设计实验如下:①三颈烧瓶中加入10.00g香菇样品和400mL水;锥形瓶中加入125mL水、1mL淀粉溶液,并预加0.30mL0.01000mol·L-1的碘标准溶液,搅拌。...

1、当您付费下载文档后,您只拥有了使用权限,并不意味着购买了版权,文档只能用于自身使用,不得用于其他商业用途(如 [转卖]进行直接盈利或[编辑后售卖]进行间接盈利)。
2、本站所有内容均由合作方或网友上传,本站不对文档的完整性、权威性及其观点立场正确性做任何保证或承诺!文档内容仅供研究参考,付费前请自行鉴别。
3、如文档内容存在违规,或者侵犯商业秘密、侵犯著作权等,请点击“违规举报”。

碎片内容

与本文档类似文档
高考化学专题15 物质结构与性质综合题-三年(2022-2024)高考化学真题分类汇编(全国通用)(学生卷).docx
高考化学专题15 物质结构与性质综合题-三年(2022-2024)高考化学真题分类汇编(全国通用)(学生卷).docx
免费
0下载
2016年高考化学试卷(海南)(解析卷).doc
2016年高考化学试卷(海南)(解析卷).doc
免费
0下载
高中化学·选择性必修1(LK版)课时作业(word)  课时作业9.docx
高中化学·选择性必修1(LK版)课时作业(word) 课时作业9.docx
免费
2下载
2021年高考化学真题(北京自主命题)(解析版).doc
2021年高考化学真题(北京自主命题)(解析版).doc
免费
15下载
2024年高考化学试卷(新课标)(解析卷) (4).docx
2024年高考化学试卷(新课标)(解析卷) (4).docx
免费
0下载
2024版《大考卷》全程考评特训卷·化学【统考版】仿真模拟冲刺标准练(四).docx
2024版《大考卷》全程考评特训卷·化学【统考版】仿真模拟冲刺标准练(四).docx
免费
16下载
上海市长宁、嘉定区2019年高三第二学期期中(二模)学科质量检测化学答案(word版).docx
上海市长宁、嘉定区2019年高三第二学期期中(二模)学科质量检测化学答案(word版).docx
免费
0下载
2012年高考化学真题(新课标)(解析版).doc
2012年高考化学真题(新课标)(解析版).doc
免费
8下载
精品解析:湖南省2020-2021学年普通高中学业水平合格性考试模拟化学试题(原卷版).doc
精品解析:湖南省2020-2021学年普通高中学业水平合格性考试模拟化学试题(原卷版).doc
免费
28下载
高考化学复习  专题11 化学实验(选择题)(原卷版)-备战2025年高考化学【二轮·突破提升】专题复习讲义(新高考通用).docx
高考化学复习 专题11 化学实验(选择题)(原卷版)-备战2025年高考化学【二轮·突破提升】专题复习讲义(新高考通用).docx
免费
0下载
上海市徐汇区2022年高三第一学期期末(一模)学科质量检测化学试卷(word原卷版).docx
上海市徐汇区2022年高三第一学期期末(一模)学科质量检测化学试卷(word原卷版).docx
免费
0下载
2023年高考化学试卷(广东)(解析卷).docx
2023年高考化学试卷(广东)(解析卷).docx
免费
0下载
2020年海南高考化学(原卷版).pdf
2020年海南高考化学(原卷版).pdf
免费
18下载
2022·微专题·小练习·化学【新高考】专练46.docx
2022·微专题·小练习·化学【新高考】专练46.docx
免费
4下载
2024年高考押题预测卷化学(北京卷02)(全解全析).docx
2024年高考押题预测卷化学(北京卷02)(全解全析).docx
免费
19下载
2023年高考化学真题(新课标)(原卷版).docx
2023年高考化学真题(新课标)(原卷版).docx
免费
26下载
【免费下载】湖南2015年高考化学真题(新课标Ⅰ)(解析版).doc
【免费下载】湖南2015年高考化学真题(新课标Ⅰ)(解析版).doc
免费
0下载
高中2023《微专题·小练习》·化学·新教材·XL-6专练29盖斯定律反应热的比较和计算.docx
高中2023《微专题·小练习》·化学·新教材·XL-6专练29盖斯定律反应热的比较和计算.docx
免费
0下载
精品解析:上海市金山区2022-2023学年高三下学期二模测试化学试题(解析版).docx
精品解析:上海市金山区2022-2023学年高三下学期二模测试化学试题(解析版).docx
免费
0下载
2017年全国统一高考化学试卷(新课标Ⅱ)(原卷版) (1).doc
2017年全国统一高考化学试卷(新课标Ⅱ)(原卷版) (1).doc
免费
0下载
我的小文库
实名认证
内容提供者

提供高质量免费文档试卷下载,如果满意请告诉您身边的人,如果不满意请告诉我们,您的意见对于我们很重要,是我们不断进步的动力

阅读排行

确认删除?
回到顶部
客服号
  • 客服QQ点击这里给我发消息
QQ群
  • QQ群点击这里加入QQ群
提交所需资料详情,我们来帮找资料