高考化学复习 专题三 选择题专攻3 元素“位—构—性”关系的分析应用【淘宝店:红太阳资料库】 (1).docx本文件免费下载 【共7页】

高考化学复习  专题三 选择题专攻3 元素“位—构—性”关系的分析应用【淘宝店:红太阳资料库】 (1).docx
高考化学复习  专题三 选择题专攻3 元素“位—构—性”关系的分析应用【淘宝店:红太阳资料库】 (1).docx
高考化学复习  专题三 选择题专攻3 元素“位—构—性”关系的分析应用【淘宝店:红太阳资料库】 (1).docx
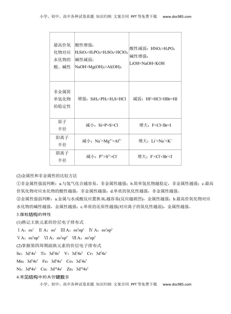
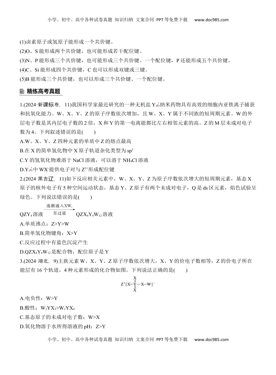
小学、初中、高中各种试卷真题知识归纳文案合同PPT等免费下载www.doc985.com小学、初中、高中各种试卷真题知识归纳文案合同PPT等免费下载www.doc985.com元素“位—构—性”关系的分析应用1.“位——性构”系模型关2.原子元素的性结构与质(1)物质的结构决定物质的性质,物质的性质反映物质的结构。原子越容易失去电子,元素的金属性就越强;原子越容易得电子,元素的非金属性就越强。元素性质的比较如表所示:性质同周期(自左而右)同主族(自上而下)电子层结构层数相同层数增大失电子能力逐渐减弱逐渐增强得电子能力逐渐增强逐渐减弱金属性逐渐减弱逐渐增强非金属性逐渐增强逐渐减弱主要化合价最高正价升高(O、F除外)最高正价相同(O、F除外)小学、初中、高中各种试卷真题知识归纳文案合同PPT等免费下载www.doc985.com小学、初中、高中各种试卷真题知识归纳文案合同PPT等免费下载www.doc985.com最高价氧化物对应水化物的酸、碱性酸性增强:H2SiO3<H3PO4<H2SO4<HClO4碱性减弱:NaOH>Mg(OH)2>Al(OH)3酸性减弱:HNO3>H3PO4碱性增强:LiOH<NaOH<KOH非金属简单氢化物的稳定性增强:SiH4<PH3<H2S<HCl减弱:HF>HCl>HBr>HI原子半径减小:Si>P>S>Cl增大:F<Cl<Br<I阳离子半径减小:Na+>Mg2+>Al3+增大:Li+<Na+<K+阴离子半径减小:P3->S2->Cl-增大:F-<Cl-<Br-<I-(2)金属性和非金属性的比较方法①非金属性强弱判断:a.与氢气化合越容易,非金属性越强;b.简单氢化物越稳定,非金属性越强;c.最高价氧化物对应水化物的酸性越强,非金属性越强;d.单质的氧化性越强,非金属性越强。②金属性强弱判断:a.金属与水或酸反应置换H2越容易(反应越剧烈),金属性越强;b.最高价氧化物对应水化物的碱性越强,金属性越强;c.单质的还原性越强(对应离子的氧化性越弱),金属性越强。3.微粒的特性结构(1)熟记主族元素的价层电子排布式ⅠA:ns1ⅡA:ns2ⅢA:ns2np1ⅣA:ns2np2ⅤA:ns2np3ⅥA:ns2np4ⅦA:ns2np5(2)掌握第四周期副族元素的价层电子排布式Sc:3d14s2Ti:3d24s2V:3d34s2Cr:3d54s1Mn:3d54s2Fe:3d64s2Co:3d74s2Ni:3d84s2Cu:3d104s1Zn:3d104s24.常中的共价目见结构键数小学、初中、高中各种试卷真题知识归纳文案合同PPT等免费下载www.doc985.com小学、初中、高中各种试卷真题知识归纳文案合同PPT等免费下载www.doc985.com(1)卤素原子或氢原子能形成一个共价键。(2)O、S能形成两个共价键,也可能形成若干配位键。(3)N、P能形成三个共价键,也可能形成三个共价键、一个配位键,P还能形成五个共价键。(4)C、Si能形成四个共价键,C也可以形成双键或三键。(5)B能形成三个共价键,也可以形成三个共价键、一个配位键。1.(2024·新卷,课标11)我国科学家最近研究的一种无机盐Y3¿纳米药物具有高效的细胞内亚铁离子捕获和抗氧化能力。W、X、Y、Z的原子序数依次增加,且W、X、Y属于不同族的短周期元素。W的外层电子数是其内层电子数的2倍,X和Y的第一电离能都比左右相邻元素的高。Z的M层未成对电子数为4。下列叙述错误的是()A.W、X、Y、Z四种元素的单质中Z的熔点最高B.在X的简单氢化物中X原子轨道杂化类型为sp3C.Y的氢氧化物难溶于NaCl溶液,可以溶于NH4Cl溶液D.Y3¿中WX-提供电子对与Z3+形成配位键2.(2024·黑吉,辽11)如下反应相关元素中,W、X、Y、Z为原子序数依次增大的短周期元素,基态X原子的核外电子有5种空间运动状态,基态Y、Z原子有两个未成对电子,Q是ds区元素,焰色试验呈绿色。下列说法错误的是()QZY4溶液QZX4Y4W12溶液A.单质沸点:Z>Y>WB.简单氢化物键角:X>YC.反应过程中有蓝色沉淀产生D.QZX4Y4W12是配合物,配位原子是Y3.(2024·湖北,9)主族元素W、X、Y、Z原子序数依次增大,X、Y的价电子数相等,Z的价电子所在能层有16个轨道,4种元素形成的化合物如图。下列说法正确的是()A.电负性:W>YB.酸性:W2YX3>W2YX4C.基态原子的未成对电子数:W>XD.氧化物溶于水所得溶液的pH:Z>Y小学、初中、高中各种试卷真题知识归纳文案合同PPT等免费下载www.doc985.com小学、初中、高中各种试卷真题知识归纳文案合同PPT等免费下载www.doc985.com4.(2023·湖北,6)W、X、Y、Z为原子序数依次增加的同一短周...

1、当您付费下载文档后,您只拥有了使用权限,并不意味着购买了版权,文档只能用于自身使用,不得用于其他商业用途(如 [转卖]进行直接盈利或[编辑后售卖]进行间接盈利)。
2、本站所有内容均由合作方或网友上传,本站不对文档的完整性、权威性及其观点立场正确性做任何保证或承诺!文档内容仅供研究参考,付费前请自行鉴别。
3、如文档内容存在违规,或者侵犯商业秘密、侵犯著作权等,请点击“违规举报”。

碎片内容

与本文档类似文档
1997年陕西高考化学真题及答案.doc
1997年陕西高考化学真题及答案.doc
免费
15下载
高考化学易错类型10 化学能与热能(9大易错点)(原卷版).docx
高考化学易错类型10 化学能与热能(9大易错点)(原卷版).docx
免费
0下载
【免费下载】湖南2020年高考化学真题(新课标Ⅰ)(原卷版).doc
【免费下载】湖南2020年高考化学真题(新课标Ⅰ)(原卷版).doc
免费
0下载
2023《微专题·小练习》·化学·新教材·XL-6专练53实验综合应用二.docx
2023《微专题·小练习》·化学·新教材·XL-6专练53实验综合应用二.docx
免费
5下载
上海市徐汇区2022年高三第一学期期末(一模)学科质量检测化学试卷(word解析版).docx
上海市徐汇区2022年高三第一学期期末(一模)学科质量检测化学试卷(word解析版).docx
免费
0下载
高考化学复习  五:离子共存与推断(含解析).doc
高考化学复习 五:离子共存与推断(含解析).doc
免费
0下载
2023《微专题·小练习》·化学·新教材·XL-6专练29盖斯定律反应热的比较和计算.docx
2023《微专题·小练习》·化学·新教材·XL-6专练29盖斯定律反应热的比较和计算.docx
免费
15下载
1990年云南高考化学真题及答案.doc
1990年云南高考化学真题及答案.doc
免费
28下载
2009年高考化学试卷(北京)(空白卷).doc
2009年高考化学试卷(北京)(空白卷).doc
免费
0下载
2012年高考化学真题(大纲版)(解析版).doc
2012年高考化学真题(大纲版)(解析版).doc
免费
29下载
2023《大考卷》二轮专项分层特训卷•化学【统考版】练8.docx
2023《大考卷》二轮专项分层特训卷•化学【统考版】练8.docx
免费
28下载
1999年吉林高考化学真题及答案.doc
1999年吉林高考化学真题及答案.doc
免费
5下载
2024年高考化学一轮复习讲义(新人教版)2024年高考化学一轮复习(新高考版) 第1章 第4讲 氧化还原反应的概念和规律.docx
2024年高考化学一轮复习讲义(新人教版)2024年高考化学一轮复习(新高考版) 第1章 第4讲 氧化还原反应的概念和规律.docx
免费
16下载
2014年高考化学试卷(四川)(解析卷).doc
2014年高考化学试卷(四川)(解析卷).doc
免费
0下载
2023年高考化学试卷(海南)(空白卷) (1).docx
2023年高考化学试卷(海南)(空白卷) (1).docx
免费
0下载
精品解析:江苏省南京市2023届高三5月第二次模拟考试化学试题(原卷版).docx
精品解析:江苏省南京市2023届高三5月第二次模拟考试化学试题(原卷版).docx
免费
0下载
2007年上海高考化学真题及答案.doc
2007年上海高考化学真题及答案.doc
免费
18下载
高考化学复习  高考热点专项 关系式法与热重分析在化学计算中的应用(练习)(解析版).docx
高考化学复习 高考热点专项 关系式法与热重分析在化学计算中的应用(练习)(解析版).docx
免费
0下载
2025年新高考化学资料  专题12  物质结构与性质综合(题型突破)(练习)(解析版).docx
2025年新高考化学资料 专题12 物质结构与性质综合(题型突破)(练习)(解析版).docx
免费
0下载
高考化学复习  考点37 生物大分子、合成高分子(核心考点精讲精练)-备战2025年高考化学一轮复习考点帮(新高考通用)(解析版).docx
高考化学复习 考点37 生物大分子、合成高分子(核心考点精讲精练)-备战2025年高考化学一轮复习考点帮(新高考通用)(解析版).docx
免费
0下载
我的小文库
实名认证
内容提供者

提供高质量免费文档试卷下载,如果满意请告诉您身边的人,如果不满意请告诉我们,您的意见对于我们很重要,是我们不断进步的动力

阅读排行

确认删除?
回到顶部
客服号
  • 客服QQ点击这里给我发消息
QQ群
  • QQ群点击这里加入QQ群
提交所需资料详情,我们来帮找资料