高考化学复习 专题三 主观题突破1 原子(或离子)的核外电子排布【淘宝店:红太阳资料库】.docx本文件免费下载 【共3页】

高考化学复习  专题三 主观题突破1 原子(或离子)的核外电子排布【淘宝店:红太阳资料库】.docx
高考化学复习  专题三 主观题突破1 原子(或离子)的核外电子排布【淘宝店:红太阳资料库】.docx
高考化学复习  专题三 主观题突破1 原子(或离子)的核外电子排布【淘宝店:红太阳资料库】.docx
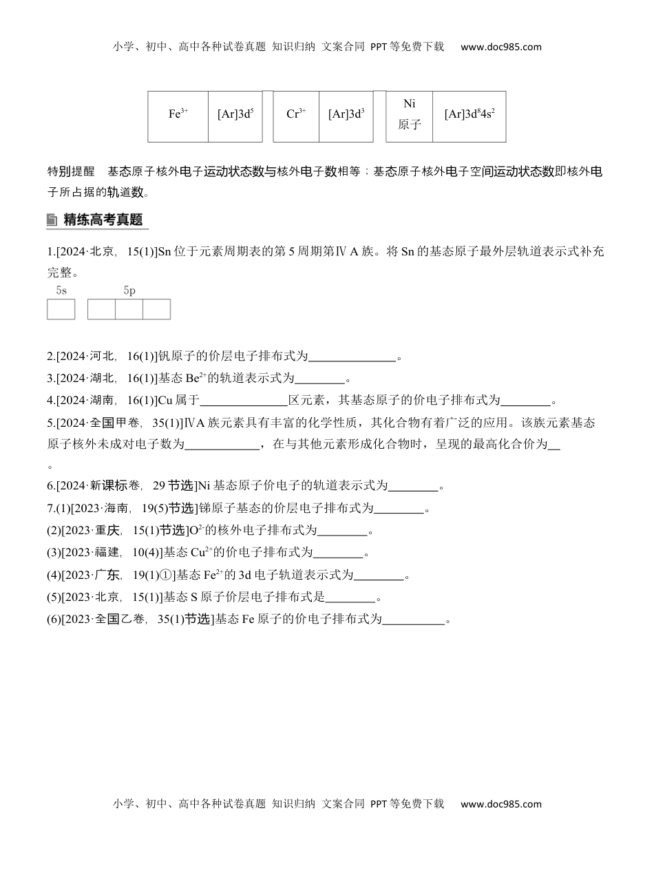
小学、初中、高中各种试卷真题知识归纳文案合同PPT等免费下载www.doc985.com小学、初中、高中各种试卷真题知识归纳文案合同PPT等免费下载www.doc985.com原子(或离子)的核外电子排布1.基原子核外子排布的五表示方法态电种表示方法举例电子排布式K:1s22s22p63s23p64s1简化电子排布式Cu:[Ar]3d104s1价层电子排布式Fe:3d64s2轨道表示式(或电子排布图)O:价层电子轨道表示式(或价层电子排布图)Fe:2.常特殊原子或离子基化子排布式见态简电微粒简化电子排布式微粒简化电子排布式微粒简化电子排布式Fe原子[Ar]3d64s2Cu+[Ar]3d10Cu2+[Ar]3d9Fe2+[Ar]3d6Cr原子[Ar]3d54s1Mn2+[Ar]3d5小学、初中、高中各种试卷真题知识归纳文案合同PPT等免费下载www.doc985.com小学、初中、高中各种试卷真题知识归纳文案合同PPT等免费下载www.doc985.comFe3+[Ar]3d5Cr3+[Ar]3d3Ni原子[Ar]3d84s2特提醒别基原子核外子核外子相等;基原子核外子空即核外态电运动状态数与电数态电间运动状态数电子所占据的道。轨数1.[2024·北京,15(1)]Sn位于元素周期表的第5周期第ⅣA族。将Sn的基态原子最外层轨道表示式补充完整。2.[2024·河北,16(1)]钒原子的价层电子排布式为。3.[2024·湖北,16(1)]基态Be2+的轨道表示式为。4.[2024·湖南,16(1)]Cu属于区元素,其基态原子的价电子排布式为。5.[2024·全甲卷,国35(1)]ⅣA族元素具有丰富的化学性质,其化合物有着广泛的应用。该族元素基态原子核外未成对电子数为,在与其他元素形成化合物时,呈现的最高化合价为。6.[2024·新卷,课标29节选]Ni基态原子价电子的轨道表示式为。7.(1)[2023·海南,19(5)节选]锑原子基态的价层电子排布式为。(2)[2023·重,庆15(1)节选]O2-的核外电子排布式为。(3)[2023·福建,10(4)]基态Cu2+的价电子排布式为。(4)[2023·广,东19(1)①]基态Fe2+的3d电子轨道表示式为。(5)[2023·北京,15(1)]基态S原子价层电子排布式是。(6)[2023·全乙卷,国35(1)节选]基态Fe原子的价电子排布式为。小学、初中、高中各种试卷真题知识归纳文案合同PPT等免费下载www.doc985.com小学、初中、高中各种试卷真题知识归纳文案合同PPT等免费下载www.doc985.com答案精析精高考练真题1.解析Sn位于元素周期表的第5周期第ⅣA族,基态Sn原子的最外子排布式层电为5s25p2,Sn的基原态子最外道表示式层轨为。2.3d34s23.解析基态Be2+的子排布式电为1s2,其道表示式轨为。4.ds3d104s1解析Cu的原子序数为29,位于第四周期第ⅠB族,于属ds元素,其基原子的价子排布式区态电为3d104s1。5.2+4解析ⅣA族元素基原子的价子排布态层电为ns2np2,其核外未成子对电数为2;ⅣA族元素原子最外层子均电数为4,在其他元素形成化合物呈的最高化合价与时现为+4。6.解析Ni为28元素,其基原子的核外子排布式号态电为[Ar]3d84s2,其价子道表示式则电轨为。7.(1)5s25p3(2)1s22s22p6(3)3d9(4)(5)3s23p4(6)3d64s2

1、当您付费下载文档后,您只拥有了使用权限,并不意味着购买了版权,文档只能用于自身使用,不得用于其他商业用途(如 [转卖]进行直接盈利或[编辑后售卖]进行间接盈利)。
2、本站所有内容均由合作方或网友上传,本站不对文档的完整性、权威性及其观点立场正确性做任何保证或承诺!文档内容仅供研究参考,付费前请自行鉴别。
3、如文档内容存在违规,或者侵犯商业秘密、侵犯著作权等,请点击“违规举报”。

碎片内容

与本文档类似文档
1997年陕西高考化学真题及答案.doc
1997年陕西高考化学真题及答案.doc
免费
15下载
高考化学易错类型10 化学能与热能(9大易错点)(原卷版).docx
高考化学易错类型10 化学能与热能(9大易错点)(原卷版).docx
免费
0下载
【免费下载】湖南2020年高考化学真题(新课标Ⅰ)(原卷版).doc
【免费下载】湖南2020年高考化学真题(新课标Ⅰ)(原卷版).doc
免费
0下载
2023《微专题·小练习》·化学·新教材·XL-6专练53实验综合应用二.docx
2023《微专题·小练习》·化学·新教材·XL-6专练53实验综合应用二.docx
免费
5下载
上海市徐汇区2022年高三第一学期期末(一模)学科质量检测化学试卷(word解析版).docx
上海市徐汇区2022年高三第一学期期末(一模)学科质量检测化学试卷(word解析版).docx
免费
0下载
高考化学复习  五:离子共存与推断(含解析).doc
高考化学复习 五:离子共存与推断(含解析).doc
免费
0下载
2023《微专题·小练习》·化学·新教材·XL-6专练29盖斯定律反应热的比较和计算.docx
2023《微专题·小练习》·化学·新教材·XL-6专练29盖斯定律反应热的比较和计算.docx
免费
15下载
1990年云南高考化学真题及答案.doc
1990年云南高考化学真题及答案.doc
免费
28下载
2009年高考化学试卷(北京)(空白卷).doc
2009年高考化学试卷(北京)(空白卷).doc
免费
0下载
2012年高考化学真题(大纲版)(解析版).doc
2012年高考化学真题(大纲版)(解析版).doc
免费
29下载
2023《大考卷》二轮专项分层特训卷•化学【统考版】练8.docx
2023《大考卷》二轮专项分层特训卷•化学【统考版】练8.docx
免费
28下载
1999年吉林高考化学真题及答案.doc
1999年吉林高考化学真题及答案.doc
免费
5下载
2024年高考化学一轮复习讲义(新人教版)2024年高考化学一轮复习(新高考版) 第1章 第4讲 氧化还原反应的概念和规律.docx
2024年高考化学一轮复习讲义(新人教版)2024年高考化学一轮复习(新高考版) 第1章 第4讲 氧化还原反应的概念和规律.docx
免费
16下载
2014年高考化学试卷(四川)(解析卷).doc
2014年高考化学试卷(四川)(解析卷).doc
免费
0下载
2023年高考化学试卷(海南)(空白卷) (1).docx
2023年高考化学试卷(海南)(空白卷) (1).docx
免费
0下载
精品解析:江苏省南京市2023届高三5月第二次模拟考试化学试题(原卷版).docx
精品解析:江苏省南京市2023届高三5月第二次模拟考试化学试题(原卷版).docx
免费
0下载
2007年上海高考化学真题及答案.doc
2007年上海高考化学真题及答案.doc
免费
18下载
高考化学复习  高考热点专项 关系式法与热重分析在化学计算中的应用(练习)(解析版).docx
高考化学复习 高考热点专项 关系式法与热重分析在化学计算中的应用(练习)(解析版).docx
免费
0下载
2025年新高考化学资料  专题12  物质结构与性质综合(题型突破)(练习)(解析版).docx
2025年新高考化学资料 专题12 物质结构与性质综合(题型突破)(练习)(解析版).docx
免费
0下载
高考化学复习  考点37 生物大分子、合成高分子(核心考点精讲精练)-备战2025年高考化学一轮复习考点帮(新高考通用)(解析版).docx
高考化学复习 考点37 生物大分子、合成高分子(核心考点精讲精练)-备战2025年高考化学一轮复习考点帮(新高考通用)(解析版).docx
免费
0下载
我的小文库
实名认证
内容提供者

提供高质量免费文档试卷下载,如果满意请告诉您身边的人,如果不满意请告诉我们,您的意见对于我们很重要,是我们不断进步的动力

阅读排行

确认删除?
回到顶部
客服号
  • 客服QQ点击这里给我发消息
QQ群
  • QQ群点击这里加入QQ群
提交所需资料详情,我们来帮找资料