高考化学复习 专题一 主观题突破 新情境下方程式的书写【淘宝店:红太阳资料库】 (1).docx本文件免费下载 【共10页】

高考化学复习  专题一 主观题突破 新情境下方程式的书写【淘宝店:红太阳资料库】 (1).docx
高考化学复习  专题一 主观题突破 新情境下方程式的书写【淘宝店:红太阳资料库】 (1).docx
高考化学复习  专题一 主观题突破 新情境下方程式的书写【淘宝店:红太阳资料库】 (1).docx
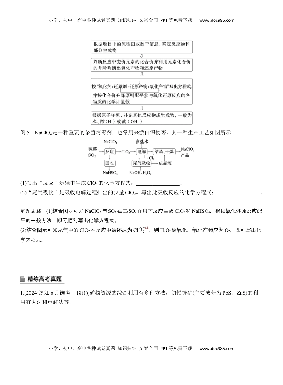
小学、初中、高中各种试卷真题知识归纳文案合同PPT等免费下载www.doc985.com小学、初中、高中各种试卷真题知识归纳文案合同PPT等免费下载www.doc985.com新情境下方程式的书写1.陌生情境下非化原反方程式的氧还应书写(1)依据广义水解原理书写广义的水解观认为,无论是盐的水解还是非盐的水解,其最终结果都是参与反应的物质和水分别解离成两部分,再重新组合成新的物质。例1写出亚硫酰氯(SOCl2)在潮湿的空气中产生白雾的化学方程式:。例2常用尿素[CO(NH2)2]除去工业废水中Cr3+,流程为:含,完成该转化的离子方程式:。(2)根据“中和”原理或“强酸制弱酸”原理书写例3根据要求完成下列化学方程式:(1)25℃,H2C2O4和HF两种酸的电离平衡常数如下:H2C2O4Ka1=5.36×10-2Ka2=5.35×10-5HFKa=6.31×10-4则H2C2O4溶液和NaF溶液反应的离子方程式为。(2)多硼酸盐四硼酸钠(Na2B4O7)与硫酸反应可制硼酸(H3BO3),写出反应的化学方程式:。解思路题(1)判三酸断种(只看一步离电)H2C2O4、HF、HC2O4−¿¿离电H+的能力,即酸性的强弱,用强酸运制弱酸即可出方程式。写小学、初中、高中各种试卷真题知识归纳文案合同PPT等免费下载www.doc985.com小学、初中、高中各种试卷真题知识归纳文案合同PPT等免费下载www.doc985.com(2)想联Na2SiO3酸的反,与应H3BO3是弱酸。(3)应用“平衡转化”思想书写例4硫酸是一种重要的大宗工业化学品,应用广泛,可实现下列转化:(1)过程Ⅰ的化学方程式为。(2)已知硫酸分子的结构为,过程Ⅱ生成了焦硫酸钠Na2S2O7,写出其阴离子的结构式:;推测焦硫酸钠水溶液呈(填“酸性”“中性”或“碱性”),用离子方程式表明原因:。(3)Na2S2O7高温下具有强氧化性,受热分解产生SO3气体。过程Ⅲ是将过量Na2S2O7固体与磁铁矿熔融反应,产生了混合气体。写出Na2S2O7只与磁铁矿发生反应的总化学方程式:。(4)过量的焦硫酸(H2S2O7)和苯在加热条件下反应得到苯磺酸,写出反应的化学方程式:。2.陌生情境下化原反方程式的氧还应书写小学、初中、高中各种试卷真题知识归纳文案合同PPT等免费下载www.doc985.com小学、初中、高中各种试卷真题知识归纳文案合同PPT等免费下载www.doc985.com例5NaClO2是一种重要的杀菌消毒剂,也常用来漂白织物等,其一种生产工艺如图所示:(1)写出“反应”步骤中生成ClO2的化学方程式:。(2)“尾气吸收”是吸收电解过程排出的少量ClO2。写出此吸收反应的化学方程式:。解思路题(1)合示可知结图NaClO3与SO2在H2SO4作用下反生成应ClO2和NaHSO4,根据化原反配氧还应平的一般方法,即可利出化方程式。顺写学(2)合示可知尾中的结图气ClO2在反中被原应还为ClO2−¿¿,则H2O2被化,化物氧氧产应为O2,即可出化写方程式。学1.[2024·浙江6月考,选18(1)]矿物资源的综合利用有多种方法,如铅锌矿(主要成分为PbS、ZnS)的利用有火法和电解法等。小学、初中、高中各种试卷真题知识归纳文案合同PPT等免费下载www.doc985.com小学、初中、高中各种试卷真题知识归纳文案合同PPT等免费下载www.doc985.com已知:①PbCl2(s)PbCl2(aq)H2[PbCl4];②电解前后ZnS总量不变;③AgF易溶于水。根据富氧煅烧(在空气流中煅烧)和通电电解(如图)的结果,PbS中硫元素体现的性质是(选填“氧化性”“还原性”“酸性”“热稳定性”之一)。产物B中有少量Pb3O4,该物质可溶于浓盐酸,Pb元素转化为[PbCl4]2-,写出该反应的化学方程式:;从该反应液中提取PbCl2的步骤如下:加热条件下,加入(填一种反应试剂),充分反应,趁热过滤,冷却结晶,得到产品。2.[2024·北京,18(1)(2)]利用黄铜矿(主要成分为CuFeS2,含有SiO2等杂质)生产纯铜,流程示意图如下。(1)矿石在焙烧前需粉碎,其作用是。(2)(NH4)2SO4的作用是利用其分解产生的SO3使矿石中的铜元素转化为CuSO4。(NH4)2SO4发生热分解的化学方程式是。小学、初中、高中各种试卷真题知识归纳文案合同PPT等免费下载www.doc985.com小学、初中、高中各种试卷真题知识归纳文案合同PPT等免费下载www.doc985.com3.[2024·甘,肃15(1)(2)(3)]我国科研人员以高炉渣(主要成分为CaO,MgO,Al2O3和SiO2等)为原料,对炼钢烟气(CO2和水蒸气)进行回收利用,有效减...

1、当您付费下载文档后,您只拥有了使用权限,并不意味着购买了版权,文档只能用于自身使用,不得用于其他商业用途(如 [转卖]进行直接盈利或[编辑后售卖]进行间接盈利)。
2、本站所有内容均由合作方或网友上传,本站不对文档的完整性、权威性及其观点立场正确性做任何保证或承诺!文档内容仅供研究参考,付费前请自行鉴别。
3、如文档内容存在违规,或者侵犯商业秘密、侵犯著作权等,请点击“违规举报”。

碎片内容

与本文档类似文档
高中2024版考评特训卷·化学【新教材】课练 9.docx
高中2024版考评特训卷·化学【新教材】课练 9.docx
免费
0下载
高考化学复习  专题突破卷05  原子结构与性质  元素周期表、元素周期律(原卷版).docx
高考化学复习 专题突破卷05 原子结构与性质 元素周期表、元素周期律(原卷版).docx
免费
0下载
2024年高考化学一轮复习讲义(新人教版)第6章 热点强化14 微粒空间结构 大π键的判断.docx
2024年高考化学一轮复习讲义(新人教版)第6章 热点强化14 微粒空间结构 大π键的判断.docx
免费
13下载
【高考化学】备战2024年易错类型09 物质结构与性质(7大易错点)(原卷版).docx
【高考化学】备战2024年易错类型09 物质结构与性质(7大易错点)(原卷版).docx
免费
0下载
2021年高考化学试卷(河北)(空白卷).doc
2021年高考化学试卷(河北)(空白卷).doc
免费
0下载
2004年青海高考理科综合真题及答案 (1).doc
2004年青海高考理科综合真题及答案 (1).doc
免费
0下载
2022年高考化学试卷(天津)(空白卷).docx
2022年高考化学试卷(天津)(空白卷).docx
免费
0下载
高中2022·微专题·小练习·化学【统考版】专练35.docx
高中2022·微专题·小练习·化学【统考版】专练35.docx
免费
0下载
2009年高考化学试卷(四川)(空白卷).doc
2009年高考化学试卷(四川)(空白卷).doc
免费
0下载
精品解析:广西河池市名校2022-2023学年高二下学期5月期中联考化学试题(原卷版).pdf
精品解析:广西河池市名校2022-2023学年高二下学期5月期中联考化学试题(原卷版).pdf
免费
2下载
2012年高考化学试卷(新课标)(空白卷) (2).docx
2012年高考化学试卷(新课标)(空白卷) (2).docx
免费
0下载
2023年高考化学试卷(天津)(回忆版)(解析卷).docx
2023年高考化学试卷(天津)(回忆版)(解析卷).docx
免费
0下载
上海市长宁、金山区2020年高三第一学期期末(一模)化学答案(word版) .docx
上海市长宁、金山区2020年高三第一学期期末(一模)化学答案(word版) .docx
免费
0下载
高考化学复习  2025年高考复习化学课时检测十四:碳酸钠和碳酸氢钠的实验探究、侯氏制碱法(含解析).doc
高考化学复习 2025年高考复习化学课时检测十四:碳酸钠和碳酸氢钠的实验探究、侯氏制碱法(含解析).doc
免费
0下载
2007年高考化学真题(天津自主命题)(原卷版).doc
2007年高考化学真题(天津自主命题)(原卷版).doc
免费
27下载
2003年山东高考理综真题及答案 (1).doc
2003年山东高考理综真题及答案 (1).doc
免费
0下载
高考化学复习  微专题突破12 有机合成路线的设计(作业二)(教师版).docx
高考化学复习 微专题突破12 有机合成路线的设计(作业二)(教师版).docx
免费
0下载
上海市崇明县2014年高三第二学期期中(二模)学科质量检测化学试题及答案(word版).doc
上海市崇明县2014年高三第二学期期中(二模)学科质量检测化学试题及答案(word版).doc
免费
0下载
高中2022·微专题·小练习·化学【新高考】专练55.docx
高中2022·微专题·小练习·化学【新高考】专练55.docx
免费
0下载
2018年北京市高考化学试卷(原卷版).pdf
2018年北京市高考化学试卷(原卷版).pdf
免费
11下载
我的小文库
实名认证
内容提供者

提供高质量免费文档试卷下载,如果满意请告诉您身边的人,如果不满意请告诉我们,您的意见对于我们很重要,是我们不断进步的动力

阅读排行

确认删除?
回到顶部
客服号
  • 客服QQ点击这里给我发消息
QQ群
  • QQ群点击这里加入QQ群
提交所需资料详情,我们来帮找资料