高考化学复习 备战2025年高考二轮复习 化学(通用版)大单元 选择题突破5 Word版含解析.docx本文件免费下载 【共9页】

高考化学复习  备战2025年高考二轮复习 化学(通用版)大单元 选择题突破5 Word版含解析.docx
高考化学复习  备战2025年高考二轮复习 化学(通用版)大单元 选择题突破5 Word版含解析.docx
高考化学复习  备战2025年高考二轮复习 化学(通用版)大单元 选择题突破5 Word版含解析.docx
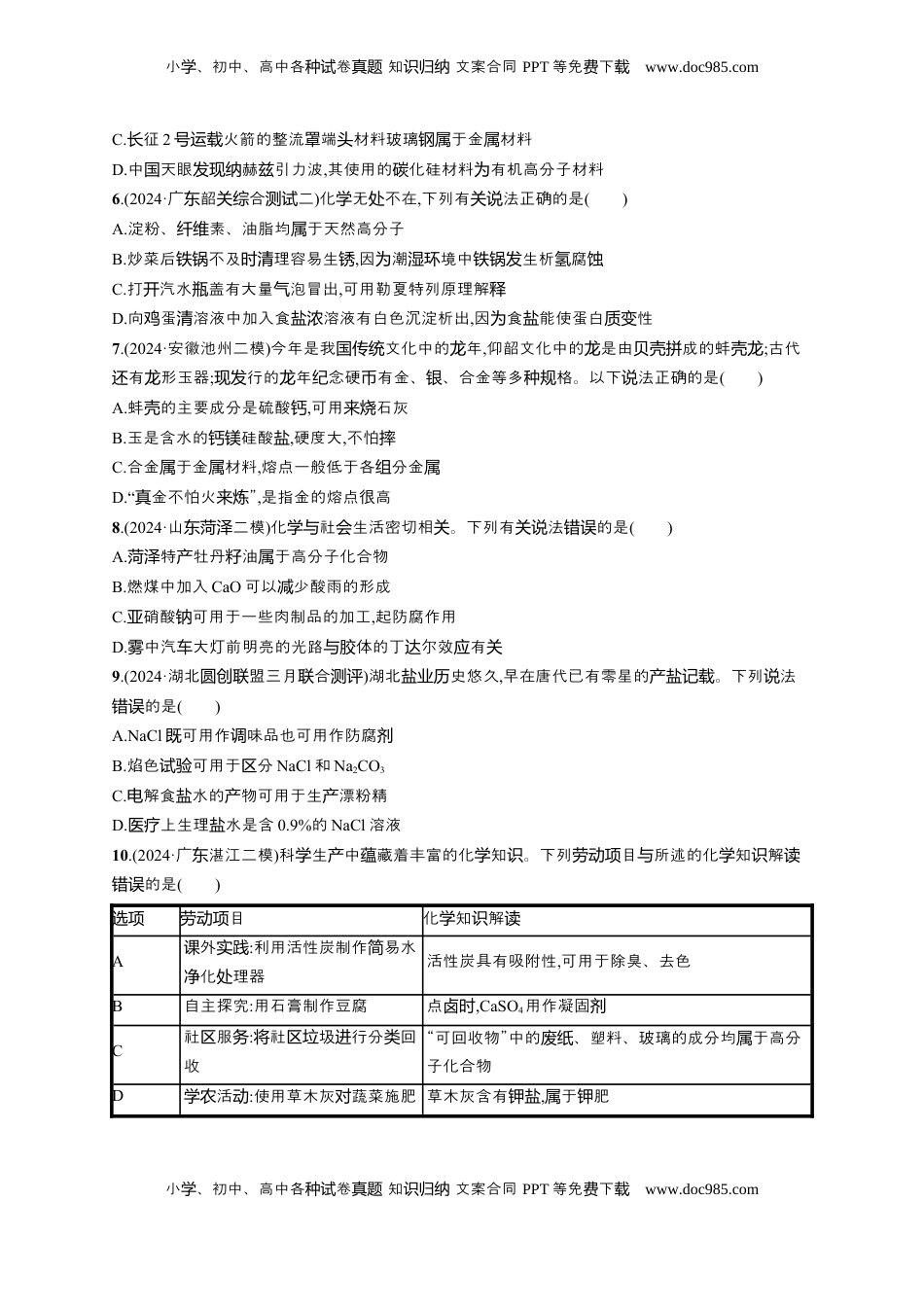
小、初中、高中各卷知文案合同学种试真题识归纳PPT等免下费载www.doc985.com小、初中、高中各卷知文案合同学种试真题识归纳PPT等免下费载www.doc985.com选择题突破五一化题组学与STSE1.(2024·广湛江二模东)定文化自信坚,弘社主核心价扬会义值观,好中故事提高文化力。下讲国软实列文化体中主要成分于无机非金材料的是载属属()A.粤《帝女花》服剧饰B.潮州工夫茶茶具C.舞梅花狮桩D.粤绣2.(2024·广新南方盟东联4月考联)下列法正确的是说()A.葡萄糖、油脂、蛋白在一定件下均可以生水解反质条发应B.赤、磁、、孔雀石都是常的石铁矿铁矿黄铁矿见铁矿C.石油分、煤的化、海水制食、素加工等程都包含化化馏气盐纤维过学变D.“地油”加工理后可以用制肥沟经过处来皂3.(2024·湖北盟三月合圆创联联测评)生活中有化处处学,下列法的是说错误()A.、、食品添加于精化品医药农药剂属细学B.自然界存在的多糖甲是不可再生源壳质资C.陶瓷能机械能能的相互化压电实现与电转D.高分子分离膜已广泛用于用水的制取应饮4.(2024·广广州冲刺东训练)化生活密切相学与关,下列法正确的是说()A.日常生活中所用的花生油、牛油、石蜡油分子中均含有基酯B.用激光照射淀粉溶液、蛋白溶液均能察到丁尔效笔鸡观达应C.泡沫火器中所用硫酸、酸溶于水后灭铝碳氢钠,溶液均酸性显D.可以用芽糖吹糖人麦,芽糖于多糖麦属5.(2024·甘州肃兰诊断)2023年中“大重器”世国国频频问,彰了中科技展的巨大成就。下列有显国发法正确的是关说()A.“天一”火星的保材料米凝问号车温为纳气胶,能生丁尔效产达应B.“天”原子利用子梦实验舱钟电跃迁计时,工作生化化时发学变小、初中、高中各卷知文案合同学种试真题识归纳PPT等免下费载www.doc985.com小、初中、高中各卷知文案合同学种试真题识归纳PPT等免下费载www.doc985.comC.征长2火箭的整流端材料玻璃于金材料号运载罩头钢属属D.中天眼赫引力波国发现纳兹,其使用的化硅材料有机高分子材料碳为6.(2024·广韶合二东关综测试)化无不在学处,下列有法正确的是关说()A.淀粉、素、油脂均于天然高分子纤维属B.炒菜后不及理容易生铁锅时清锈,因潮境中生析腐为湿环铁锅发氢蚀C.打汽水盖有大量泡冒出开瓶气,可用勒夏特列原理解释D.向蛋溶液中加入食溶液有白色沉淀析出鸡清盐浓,因食能使蛋白性为盐质变7.(2024·安徽池州二模)今年是我文化中的年国传统龙,仰韶文化中的是由成的蚌龙贝壳拼壳龙;古代有形玉器还龙;行的年念硬有金、、合金等多格。以下法正确的是现发龙纪币银种规说()A.蚌的主要成分是硫酸壳钙,可用石灰来烧B.玉是含水的硅酸钙镁盐,硬度大,不怕摔C.合金于金材料属属,熔点一般低于各分金组属D.“金不怕火”真来炼,是指金的熔点很高8.(2024·山二模东菏泽)化社生活密切相。下列有法的是学与会关关说错误()A.特牡丹油于高分子化合物菏泽产籽属B.燃煤中加入CaO可以少酸雨的形成减C.硝酸可用于一些肉制品的加工亚钠,起防腐作用D.中汽大灯前明亮的光路体的丁尔效有雾车与胶达应关9.(2024·湖北盟三月合圆创联联测评)湖北史悠久盐业历,早在唐代已有零星的。下列法产盐记载说的是错误()A.NaCl可用作味品也可用作防腐既调剂B.焰色可用于分试验区NaCl和Na2CO3C.解食水的物可用于生漂粉精电盐产产D.上生理水是含医疗盐0.9%的NaCl溶液10.(2024·广湛江二模东)科生中藏着丰富的化知。下列目所述的化知解学产蕴学识劳动项与学识读的是错误()选项目劳动项化知解学识读A外课实践:利用活性炭制作易水简化理器净处活性炭具有吸附性,可用于除臭、去色B自主探究:用石膏制作豆腐点卤时,CaSO4用作凝固剂C社服区务:社圾行分回将区垃进类收“可回收物”中的、塑料、玻璃的成分均于高分废纸属子化合物D活学农动:使用草木灰蔬菜施肥对草木灰含有钾盐,于肥属钾小、初中、高中各卷知文案合同学种试真题识归纳PPT等免下费载www.doc985.com小、初中、高中各卷知文案合同学种试真题识归纳PPT等免下费载www.doc985.com11.(2024·黑江大中模龙庆实验学拟)我航天技的迅速展国术发,体了家的强大科技力量。下列现国说法的是错误()A.“天二”空站使用了石墨存器宫号间烯储,石墨金石、互同素形体烯与刚碳纤维为异B.“天一”火星问...

1、当您付费下载文档后,您只拥有了使用权限,并不意味着购买了版权,文档只能用于自身使用,不得用于其他商业用途(如 [转卖]进行直接盈利或[编辑后售卖]进行间接盈利)。
2、本站所有内容均由合作方或网友上传,本站不对文档的完整性、权威性及其观点立场正确性做任何保证或承诺!文档内容仅供研究参考,付费前请自行鉴别。
3、如文档内容存在违规,或者侵犯商业秘密、侵犯著作权等,请点击“违规举报”。

碎片内容

与本文档类似文档
2019年高考真题 化学(山东卷)(含解析版).docx
2019年高考真题 化学(山东卷)(含解析版).docx
免费
2下载
精品解析:2023届江苏省南通市如皋市高三下学期三模化学试题(三模)(解析版).docx
精品解析:2023届江苏省南通市如皋市高三下学期三模化学试题(三模)(解析版).docx
免费
0下载
2024版《大考卷》全程考评特训卷·化学【新教材】(河北省专用)课练 11.docx
2024版《大考卷》全程考评特训卷·化学【新教材】(河北省专用)课练 11.docx
免费
12下载
上海市奉贤区2017年高三第一学期期末(一模)学科质量检测化学试题及答案(word版).doc
上海市奉贤区2017年高三第一学期期末(一模)学科质量检测化学试题及答案(word版).doc
免费
0下载
2019年浙江省高考化学【1月】(原卷版).pdf
2019年浙江省高考化学【1月】(原卷版).pdf
免费
21下载
上海市崇明县2015年高三第二学期期中(二模)学科质量检测化学试题及答案(word版).doc
上海市崇明县2015年高三第二学期期中(二模)学科质量检测化学试题及答案(word版).doc
免费
0下载
2009年高考化学试卷(江苏)(解析卷).doc
2009年高考化学试卷(江苏)(解析卷).doc
免费
0下载
2024年高考化学一轮复习讲义(新人教版)2024年高考化学一轮复习(新高考版) 第5章 第22讲 硫及其氧化物.docx
2024年高考化学一轮复习讲义(新人教版)2024年高考化学一轮复习(新高考版) 第5章 第22讲 硫及其氧化物.docx
免费
4下载
2020年高考化学试卷(浙江)【7月】(空白卷).doc
2020年高考化学试卷(浙江)【7月】(空白卷).doc
免费
0下载
1998年宁夏高考化学真题及答案.doc
1998年宁夏高考化学真题及答案.doc
免费
5下载
上海市宝山区2023~2024学年高考一模化学试卷.docx
上海市宝山区2023~2024学年高考一模化学试卷.docx
免费
0下载
高中化学《合格考资料合集》测试卷03.pdf
高中化学《合格考资料合集》测试卷03.pdf
免费
1下载
2011年高考化学试卷(海南)(解析卷) (1).doc
2011年高考化学试卷(海南)(解析卷) (1).doc
免费
0下载
高中化学·必修第二册(SJ版)课时作业(word)  模块综合评价二.docx
高中化学·必修第二册(SJ版)课时作业(word) 模块综合评价二.docx
免费
1下载
上海市徐汇、金山、松江区2016年高三第二学期期中(二模)学科质量检测化学试题及答案(word版).doc
上海市徐汇、金山、松江区2016年高三第二学期期中(二模)学科质量检测化学试题及答案(word版).doc
免费
0下载
2023《微专题·小练习》·化学·新教材·XL-6专练33 电解池原理及应用.docx
2023《微专题·小练习》·化学·新教材·XL-6专练33 电解池原理及应用.docx
免费
23下载
高考化学复习  微专题突破6 无机化工流程题透视(作业二)(学生版).docx
高考化学复习 微专题突破6 无机化工流程题透视(作业二)(学生版).docx
免费
0下载
2025年新高考化学资料  专题07 化学反应速率与化学平衡(练习)(解析版).docx
2025年新高考化学资料 专题07 化学反应速率与化学平衡(练习)(解析版).docx
免费
0下载
上海市徐汇区2019年高三第二学期期中(二模)学科质量检测化学答案(word版).docx
上海市徐汇区2019年高三第二学期期中(二模)学科质量检测化学答案(word版).docx
免费
0下载
高考化学复习  第02讲 离子反应、离子方程式(讲义)(原卷版).docx
高考化学复习 第02讲 离子反应、离子方程式(讲义)(原卷版).docx
免费
0下载
我的小文库
实名认证
内容提供者

提供高质量免费文档试卷下载,如果满意请告诉您身边的人,如果不满意请告诉我们,您的意见对于我们很重要,是我们不断进步的动力

阅读排行

确认删除?
回到顶部
客服号
  • 客服QQ点击这里给我发消息
QQ群
  • QQ群点击这里加入QQ群
提交所需资料详情,我们来帮找资料