高考化学复习 大单元三 第八章 热点强化14 微粒空间结构 大π键的判断 (1).docx本文件免费下载 【共5页】

高考化学复习  大单元三 第八章 热点强化14 微粒空间结构 大π键的判断 (1).docx
高考化学复习  大单元三 第八章 热点强化14 微粒空间结构 大π键的判断 (1).docx
高考化学复习  大单元三 第八章 热点强化14 微粒空间结构 大π键的判断 (1).docx
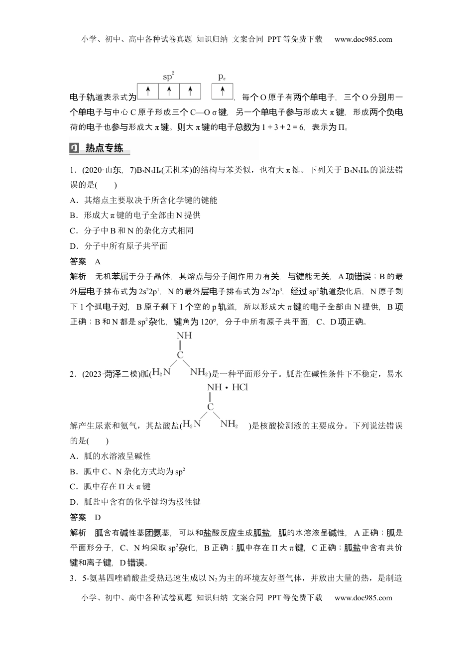
小学、初中、高中各种试卷真题知识归纳文案合同PPT等免费下载www.doc985.com小学、初中、高中各种试卷真题知识归纳文案合同PPT等免费下载www.doc985.com热点强化14微粒空间结构大π键的判断(一)微粒空间结构的判断1.熟记常见分子(离子)的空间结构微粒组成(A为中心原子)实例中心原子的孤电子对数中心原子的杂化方式微粒空间结构AB2BeCl2、CO2、HCN0sp直线形SO2、SnBr2、NO1sp2V形H2O、OF2、NH2_sp3V形AB3BF3、SO3、CO0sp2平面三角形NH3、PCl3、SO1sp3三角锥形AB4CH4、CHCl3、NH、SO0sp3四面体形2.(知识拓展)等电子原理及应用(1)基本观点原子总数相同、价电子总数相同的分子(或离子)互为等电子体。等电子体具有相似的结构特征(空间结构和化学键类型)及相近的性质。(2)确定等电子体的方法(举例)变换过程中注意电荷改变,并伴有元素种类的改变。―――――――――――→―――――――――――→――――――――――――――→(二)大π键(离域π键)1.形成条件(1)中心原子采取sp或sp2杂化。(2)参与形成大π键的多个原子应在同一个平面或同一直线上。2.大π键共用电子数分析方法(1)大π键中共用电子的数目等于垂直于分子或离子平面的p轨道中的电子数目总和。(2)判断出中心原子的杂化方式,并画出价层电子轨道表示式。未参与成键的杂化轨道,优先填充两个电子,形成孤电子对,杂化轨道中的电子不参与形成大π键。(3)根据配位原子的价层电子轨道表示式,判断配位原子中未参与成键且垂直该分子或离子平面的p轨道中电子数目(单电子优先形成π键)。示例推测CO中的大π键为________。分析根据价子互斥模型判层电对断CO平面三角形,中心为结构C原子为sp2化,价杂层小学、初中、高中各种试卷真题知识归纳文案合同PPT等免费下载www.doc985.com小学、初中、高中各种试卷真题知识归纳文案合同PPT等免费下载www.doc985.com子道表示式电轨为,每个O原子有子,三两个单电个O分用一别子中心个单电与C原子形成三个C—Oσ,另一子形成大键个单电参与π,形成键两个负电荷的子也形成大电参与π。大键则π的子键电总数为1+3+2=6,表示为Π。1.(2020·山,东7)B3N3H6(无机苯)的结构与苯类似,也有大π键。下列关于B3N3H6的说法错误的是()A.其熔点主要取决于所含化学键的键能B.形成大π键的电子全部由N提供C.分子中B和N的杂化方式相同D.分子中所有原子共平面答案A解析无机于分子晶体,其熔点分子作用力有,能无,苯属与间关与键关A;项错误B的最外子排布式层电为2s22p1,N的最外子排布式层电为2s22p3,经过sp2道化后,轨杂N原子剩下1孤子,个电对B原子剩下1空的个p道,所以形成大轨π的子全部由键电N提供,B项正确;B和N都是sp2化,角杂键为120°,分子中所有原子共平面,C、D正确。项2.(2023·二模菏泽)胍()是一种平面形分子。胍盐在碱性条件下不稳定,易水解产生尿素和氨气,其盐酸盐()是核酸检测液的主要成分。下列说法错误的是()A.胍的水溶液呈碱性B.胍中C、N杂化方式均为sp2C.胍中存在Π大π键D.胍盐中含有的化学键均为极性键答案D解析含有性基基,可以和酸反生成,的水溶液呈性,胍碱团氨盐应胍盐胍碱A正确;是胍平面形分子,C、N均采取sp2化,杂B正确;中存在胍Π大π,键C正确;中含有共价胍盐和离子,键键D。错误3.5-氨基四唑硝酸盐受热迅速生成以N2为主的环境友好型气体,并放出大量的热,是制造小学、初中、高中各种试卷真题知识归纳文案合同PPT等免费下载www.doc985.com小学、初中、高中各种试卷真题知识归纳文案合同PPT等免费下载www.doc985.comHTPB火箭推进剂的重要原料。该盐结构简式如图,其中五元环为平面结构,下列说法正确的是()A.阴离子的空间结构为三角锥形B.该化合物难溶于水C.该化合物中五元环上的5个原子的杂化方式都相同D.该化合物存在类似于苯分子的大π键,化学性质比较稳定答案C解析硝酸根离子中,成子键电对为3,孤子电对数为×(5+1-3×2)=0,因此其空间结构平面三角形,为A;硝酸易溶于水,错误盐B;五元平面,可知化合物中五错误环为结构该元上的环5原子均个为sp2化,的化方式相同,杂它们杂C正确;化合物受迅速生成该热N2,化性不定,学质稳D。错误...

1、当您付费下载文档后,您只拥有了使用权限,并不意味着购买了版权,文档只能用于自身使用,不得用于其他商业用途(如 [转卖]进行直接盈利或[编辑后售卖]进行间接盈利)。
2、本站所有内容均由合作方或网友上传,本站不对文档的完整性、权威性及其观点立场正确性做任何保证或承诺!文档内容仅供研究参考,付费前请自行鉴别。
3、如文档内容存在违规,或者侵犯商业秘密、侵犯著作权等,请点击“违规举报”。

碎片内容

与本文档类似文档
2019年高考真题 化学(山东卷)(含解析版).docx
2019年高考真题 化学(山东卷)(含解析版).docx
免费
2下载
精品解析:2023届江苏省南通市如皋市高三下学期三模化学试题(三模)(解析版).docx
精品解析:2023届江苏省南通市如皋市高三下学期三模化学试题(三模)(解析版).docx
免费
0下载
2024版《大考卷》全程考评特训卷·化学【新教材】(河北省专用)课练 11.docx
2024版《大考卷》全程考评特训卷·化学【新教材】(河北省专用)课练 11.docx
免费
12下载
上海市奉贤区2017年高三第一学期期末(一模)学科质量检测化学试题及答案(word版).doc
上海市奉贤区2017年高三第一学期期末(一模)学科质量检测化学试题及答案(word版).doc
免费
0下载
2019年浙江省高考化学【1月】(原卷版).pdf
2019年浙江省高考化学【1月】(原卷版).pdf
免费
21下载
上海市崇明县2015年高三第二学期期中(二模)学科质量检测化学试题及答案(word版).doc
上海市崇明县2015年高三第二学期期中(二模)学科质量检测化学试题及答案(word版).doc
免费
0下载
2009年高考化学试卷(江苏)(解析卷).doc
2009年高考化学试卷(江苏)(解析卷).doc
免费
0下载
2024年高考化学一轮复习讲义(新人教版)2024年高考化学一轮复习(新高考版) 第5章 第22讲 硫及其氧化物.docx
2024年高考化学一轮复习讲义(新人教版)2024年高考化学一轮复习(新高考版) 第5章 第22讲 硫及其氧化物.docx
免费
4下载
2020年高考化学试卷(浙江)【7月】(空白卷).doc
2020年高考化学试卷(浙江)【7月】(空白卷).doc
免费
0下载
1998年宁夏高考化学真题及答案.doc
1998年宁夏高考化学真题及答案.doc
免费
5下载
上海市宝山区2023~2024学年高考一模化学试卷.docx
上海市宝山区2023~2024学年高考一模化学试卷.docx
免费
0下载
高中化学《合格考资料合集》测试卷03.pdf
高中化学《合格考资料合集》测试卷03.pdf
免费
1下载
2011年高考化学试卷(海南)(解析卷) (1).doc
2011年高考化学试卷(海南)(解析卷) (1).doc
免费
0下载
高中化学·必修第二册(SJ版)课时作业(word)  模块综合评价二.docx
高中化学·必修第二册(SJ版)课时作业(word) 模块综合评价二.docx
免费
1下载
上海市徐汇、金山、松江区2016年高三第二学期期中(二模)学科质量检测化学试题及答案(word版).doc
上海市徐汇、金山、松江区2016年高三第二学期期中(二模)学科质量检测化学试题及答案(word版).doc
免费
0下载
2023《微专题·小练习》·化学·新教材·XL-6专练33 电解池原理及应用.docx
2023《微专题·小练习》·化学·新教材·XL-6专练33 电解池原理及应用.docx
免费
23下载
高考化学复习  微专题突破6 无机化工流程题透视(作业二)(学生版).docx
高考化学复习 微专题突破6 无机化工流程题透视(作业二)(学生版).docx
免费
0下载
2025年新高考化学资料  专题07 化学反应速率与化学平衡(练习)(解析版).docx
2025年新高考化学资料 专题07 化学反应速率与化学平衡(练习)(解析版).docx
免费
0下载
上海市徐汇区2019年高三第二学期期中(二模)学科质量检测化学答案(word版).docx
上海市徐汇区2019年高三第二学期期中(二模)学科质量检测化学答案(word版).docx
免费
0下载
高考化学复习  第02讲 离子反应、离子方程式(讲义)(原卷版).docx
高考化学复习 第02讲 离子反应、离子方程式(讲义)(原卷版).docx
免费
0下载
我的小文库
实名认证
内容提供者

提供高质量免费文档试卷下载,如果满意请告诉您身边的人,如果不满意请告诉我们,您的意见对于我们很重要,是我们不断进步的动力

阅读排行

确认删除?
回到顶部
客服号
  • 客服QQ点击这里给我发消息
QQ群
  • QQ群点击这里加入QQ群
提交所需资料详情,我们来帮找资料