高考化学复习 大单元六 第十六章 第71讲 简单实验方案的设计与评价 (1).docx本文件免费下载 【共13页】

高考化学复习  大单元六 第十六章 第71讲 简单实验方案的设计与评价 (1).docx
高考化学复习  大单元六 第十六章 第71讲 简单实验方案的设计与评价 (1).docx
高考化学复习  大单元六 第十六章 第71讲 简单实验方案的设计与评价 (1).docx
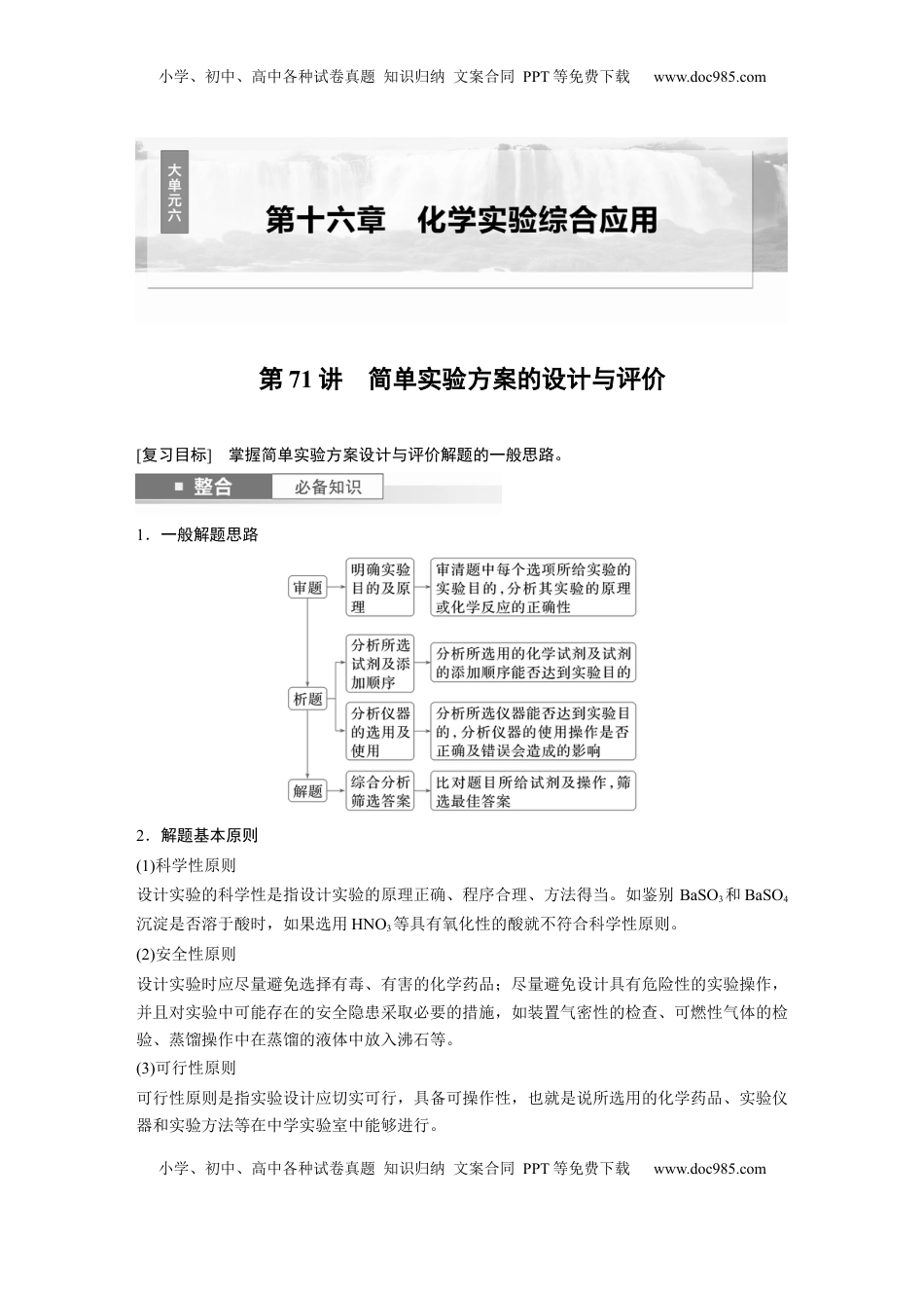
小学、初中、高中各种试卷真题知识归纳文案合同PPT等免费下载www.doc985.com小学、初中、高中各种试卷真题知识归纳文案合同PPT等免费下载www.doc985.com第71讲简单实验方案的设计与评价[复习目标]掌握简单实验方案设计与评价解题的一般思路。1.一般解题思路2.解题基本原则(1)科学性原则设计实验的科学性是指设计实验的原理正确、程序合理、方法得当。如鉴别BaSO3和BaSO4沉淀是否溶于酸时,如果选用HNO3等具有氧化性的酸就不符合科学性原则。(2)安全性原则设计实验时应尽量避免选择有毒、有害的化学药品;尽量避免设计具有危险性的实验操作,并且对实验中可能存在的安全隐患采取必要的措施,如装置气密性的检查、可燃性气体的检验、蒸馏操作中在蒸馏的液体中放入沸石等。(3)可行性原则可行性原则是指实验设计应切实可行,具备可操作性,也就是说所选用的化学药品、实验仪器和实验方法等在中学实验室中能够进行。小学、初中、高中各种试卷真题知识归纳文案合同PPT等免费下载www.doc985.com小学、初中、高中各种试卷真题知识归纳文案合同PPT等免费下载www.doc985.com一、物质检验类实验方案的评价1.判断下列有关物质检验“操作、现象、结论”的逻辑关系是否正确实验操作及现象结论判断正误解释(1)用铂丝蘸取某溶液进行焰色试验,火焰呈黄色一定是钠盐,该溶液中一定不含有K+(2)向乙醇中加入浓硫酸,加热,溶液变黑,将产生的气体通入酸性KMnO4溶液,溶液褪色该气体是乙烯(3)向溶液X中滴加NaOH稀溶液,将湿润的红色石蕊试纸置于试管口,试纸不变蓝溶液X中无NH(4)用湿润的淀粉碘化钾试纸检验气体Y,试纸变蓝该气体是Cl2(5)将某气体通入品红溶液中,品红褪色该气体一定是SO2(6)向溶液Y中滴加硝酸,再滴加BaCl2溶液,有白色沉淀生成Y中一定含有SO(7)向CH2==CHCHO中滴入酸性KMnO4溶液,溶液褪色该有机物中含有碳碳双键(8)蘸有浓氨水的玻璃棒靠近溶液X,有白烟产生X一定是浓盐酸(9)向淀粉溶液中加入适量稀硫酸微热,向水解后的溶液中加入新制的Cu(OH)2并加热,无砖红色沉淀说明淀粉未水解(10)向某溶液中滴加KSCN溶液,溶液不变色,滴加氯水后溶液显红色该溶液中一定含Fe2+(11)溴乙烷与NaOH溶液共热后,滴加AgNO3溶液,未出现浅黄色沉淀溴乙烷未发生水解(12)将SO2气体通入Ba(NO3)2溶液中,生成白色沉淀此沉淀是BaSO3(13)向某溶液中加入稀盐酸,产生的气该溶液一定是碳酸盐溶液小学、初中、高中各种试卷真题知识归纳文案合同PPT等免费下载www.doc985.com小学、初中、高中各种试卷真题知识归纳文案合同PPT等免费下载www.doc985.com体通入澄清石灰水中,石灰水变浑浊答案(1)×NaOH焰色试验火焰也是黄色,检验钾元素要透过蓝色钴玻璃进行观察,透过蓝色钴玻璃火焰呈紫色说明含有钾元素,否则不含有(2)×未反应的乙醇,生成的乙烯、SO2都能使酸性KMnO4溶液褪色(3)×NH3极易溶于水,在溶液中加入NaOH稀溶液,生成的氨水浓度小,不加热时NH3不会逸出(4)×淀粉碘化钾试纸检验的是具有强氧化性的气体,Y可能是Cl2,也可能是O3、NO2等气体(5)×O3、Cl2也能使品红溶液褪色(6)×若溶液Y中含有SO,滴加硝酸时能被氧化成SO,加入BaCl2也会有白色沉淀产生(7)×碳碳双键和醛基都能使酸性高锰酸钾溶液褪色,故用KMnO4溶液无法证明分子中含有碳碳双键(8)×只要是挥发性的浓酸遇蘸有浓氨水的玻璃棒都能产生白烟,浓盐酸、浓硝酸都符合(9)×稀硫酸在淀粉水解实验中作催化剂,在未中和硫酸的情况下加入的新制的Cu(OH)2会与硫酸反应生成CuSO4,在加热时得不到沉淀,应该先加氢氧化钠中和硫酸后再加新制的Cu(OH)2(10)√Fe2+的检验方法正确(11)×NaOH与AgNO3溶液反应生成的AgOH极不稳定,分解生成棕褐色的氧化银,干扰溴离子的检验,应该先加稀硝酸中和NaOH后再加AgNO3溶液(12)×H2SO3是中强酸,电离出的H+与溶液中的NO能将SO化成氧SO,故该白色沉淀是BaSO4(13)×碳酸氢盐、亚硫酸盐、亚硫酸氢盐溶液也有相同现象二、原理或性质探究类实验方案分析评价2.判断下列有关原理或性质实验中“操作、现象、结论”的描述逻辑关系是否正确实验操作及现象实验结论判断正误解释(1)先将硫代硫酸钠与硫酸两种溶液混合后再用...

1、当您付费下载文档后,您只拥有了使用权限,并不意味着购买了版权,文档只能用于自身使用,不得用于其他商业用途(如 [转卖]进行直接盈利或[编辑后售卖]进行间接盈利)。
2、本站所有内容均由合作方或网友上传,本站不对文档的完整性、权威性及其观点立场正确性做任何保证或承诺!文档内容仅供研究参考,付费前请自行鉴别。
3、如文档内容存在违规,或者侵犯商业秘密、侵犯著作权等,请点击“违规举报”。

碎片内容

与本文档类似文档
2019年高考真题 化学(山东卷)(含解析版).docx
2019年高考真题 化学(山东卷)(含解析版).docx
免费
2下载
精品解析:2023届江苏省南通市如皋市高三下学期三模化学试题(三模)(解析版).docx
精品解析:2023届江苏省南通市如皋市高三下学期三模化学试题(三模)(解析版).docx
免费
0下载
2024版《大考卷》全程考评特训卷·化学【新教材】(河北省专用)课练 11.docx
2024版《大考卷》全程考评特训卷·化学【新教材】(河北省专用)课练 11.docx
免费
12下载
上海市奉贤区2017年高三第一学期期末(一模)学科质量检测化学试题及答案(word版).doc
上海市奉贤区2017年高三第一学期期末(一模)学科质量检测化学试题及答案(word版).doc
免费
0下载
2019年浙江省高考化学【1月】(原卷版).pdf
2019年浙江省高考化学【1月】(原卷版).pdf
免费
21下载
上海市崇明县2015年高三第二学期期中(二模)学科质量检测化学试题及答案(word版).doc
上海市崇明县2015年高三第二学期期中(二模)学科质量检测化学试题及答案(word版).doc
免费
0下载
2009年高考化学试卷(江苏)(解析卷).doc
2009年高考化学试卷(江苏)(解析卷).doc
免费
0下载
2024年高考化学一轮复习讲义(新人教版)2024年高考化学一轮复习(新高考版) 第5章 第22讲 硫及其氧化物.docx
2024年高考化学一轮复习讲义(新人教版)2024年高考化学一轮复习(新高考版) 第5章 第22讲 硫及其氧化物.docx
免费
4下载
2020年高考化学试卷(浙江)【7月】(空白卷).doc
2020年高考化学试卷(浙江)【7月】(空白卷).doc
免费
0下载
1998年宁夏高考化学真题及答案.doc
1998年宁夏高考化学真题及答案.doc
免费
5下载
上海市宝山区2023~2024学年高考一模化学试卷.docx
上海市宝山区2023~2024学年高考一模化学试卷.docx
免费
0下载
高中化学《合格考资料合集》测试卷03.pdf
高中化学《合格考资料合集》测试卷03.pdf
免费
1下载
2011年高考化学试卷(海南)(解析卷) (1).doc
2011年高考化学试卷(海南)(解析卷) (1).doc
免费
0下载
高中化学·必修第二册(SJ版)课时作业(word)  模块综合评价二.docx
高中化学·必修第二册(SJ版)课时作业(word) 模块综合评价二.docx
免费
1下载
上海市徐汇、金山、松江区2016年高三第二学期期中(二模)学科质量检测化学试题及答案(word版).doc
上海市徐汇、金山、松江区2016年高三第二学期期中(二模)学科质量检测化学试题及答案(word版).doc
免费
0下载
2023《微专题·小练习》·化学·新教材·XL-6专练33 电解池原理及应用.docx
2023《微专题·小练习》·化学·新教材·XL-6专练33 电解池原理及应用.docx
免费
23下载
高考化学复习  微专题突破6 无机化工流程题透视(作业二)(学生版).docx
高考化学复习 微专题突破6 无机化工流程题透视(作业二)(学生版).docx
免费
0下载
2025年新高考化学资料  专题07 化学反应速率与化学平衡(练习)(解析版).docx
2025年新高考化学资料 专题07 化学反应速率与化学平衡(练习)(解析版).docx
免费
0下载
上海市徐汇区2019年高三第二学期期中(二模)学科质量检测化学答案(word版).docx
上海市徐汇区2019年高三第二学期期中(二模)学科质量检测化学答案(word版).docx
免费
0下载
高考化学复习  第02讲 离子反应、离子方程式(讲义)(原卷版).docx
高考化学复习 第02讲 离子反应、离子方程式(讲义)(原卷版).docx
免费
0下载
我的小文库
实名认证
内容提供者

提供高质量免费文档试卷下载,如果满意请告诉您身边的人,如果不满意请告诉我们,您的意见对于我们很重要,是我们不断进步的动力

阅读排行

确认删除?
回到顶部
客服号
  • 客服QQ点击这里给我发消息
QQ群
  • QQ群点击这里加入QQ群
提交所需资料详情,我们来帮找资料