高考化学复习 大单元四 第十二章 第59讲 无机化工流程题的解题策略 (1).docx本文件免费下载 【共12页】

高考化学复习  大单元四 第十二章 第59讲 无机化工流程题的解题策略 (1).docx
高考化学复习  大单元四 第十二章 第59讲 无机化工流程题的解题策略 (1).docx
高考化学复习  大单元四 第十二章 第59讲 无机化工流程题的解题策略 (1).docx
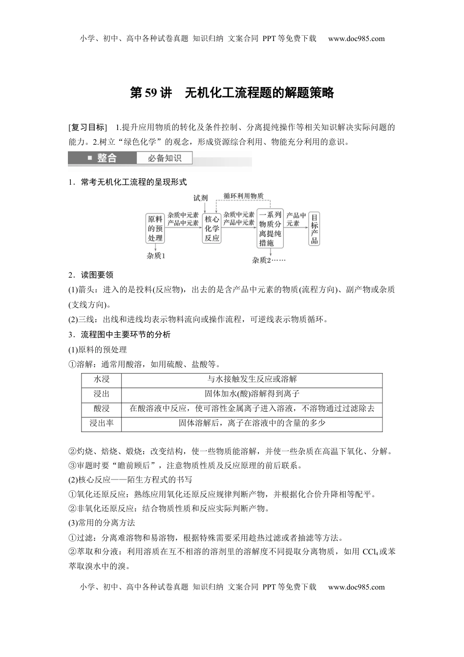
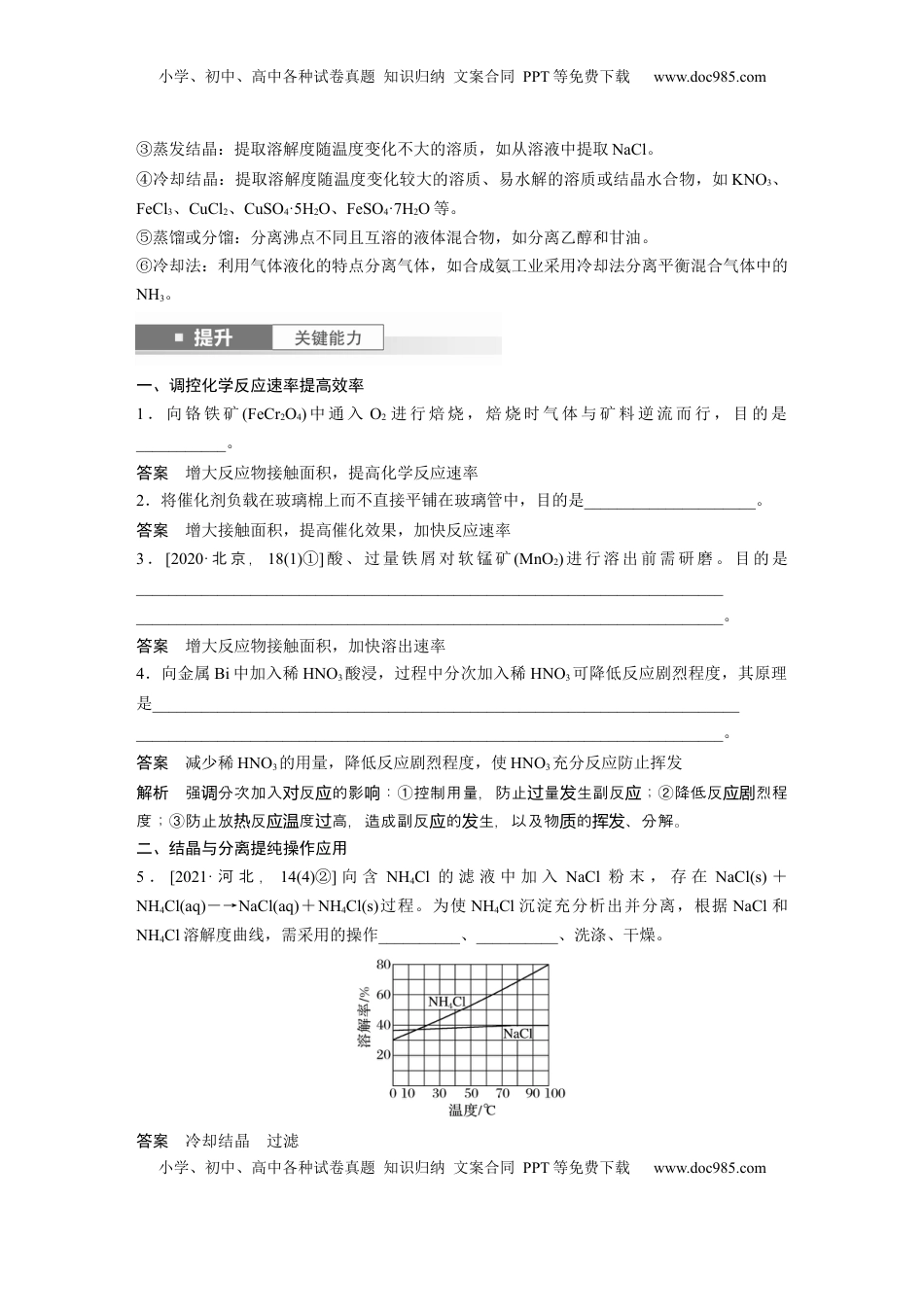
小学、初中、高中各种试卷真题知识归纳文案合同PPT等免费下载www.doc985.com小学、初中、高中各种试卷真题知识归纳文案合同PPT等免费下载www.doc985.com第59讲无机化工流程题的解题策略[复习目标]1.提升应用物质的转化及条件控制、分离提纯操作等相关知识解决实际问题的能力。2.树立“绿色化学”的观念,形成资源综合利用、物能充分利用的意识。1.常考无机化工流程的呈现形式2.读图要领(1)箭头:进入的是投料(反应物),出去的是含产品中元素的物质(流程方向)、副产物或杂质(支线方向)。(2)三线:出线和进线均表示物料流向或操作流程,可逆线表示物质循环。3.流程图中主要环节的分析(1)原料的预处理①溶解:通常用酸溶,如用硫酸、盐酸等。水浸与水接触发生反应或溶解浸出固体加水(酸)溶解得到离子酸浸在酸溶液中反应,使可溶性金属离子进入溶液,不溶物通过过滤除去浸出率固体溶解后,离子在溶液中的含量的多少②灼烧、焙烧、煅烧:改变结构,使一些物质能溶解,并使一些杂质在高温下氧化、分解。③审题时要“瞻前顾后”,注意物质性质及反应原理的前后联系。(2)核心反应——陌生方程式的书写①氧化还原反应:熟练应用氧化还原反应规律判断产物,并根据化合价升降相等配平。②非氧化还原反应:结合物质性质和反应实际判断产物。(3)常用的分离方法①过滤:分离难溶物和易溶物,根据特殊需要采用趁热过滤或者抽滤等方法。②萃取和分液:利用溶质在互不相溶的溶剂里的溶解度不同提取分离物质,如用CCl4或苯萃取溴水中的溴。小学、初中、高中各种试卷真题知识归纳文案合同PPT等免费下载www.doc985.com小学、初中、高中各种试卷真题知识归纳文案合同PPT等免费下载www.doc985.com③蒸发结晶:提取溶解度随温度变化不大的溶质,如从溶液中提取NaCl。④冷却结晶:提取溶解度随温度变化较大的溶质、易水解的溶质或结晶水合物,如KNO3、FeCl3、CuCl2、CuSO4·5H2O、FeSO4·7H2O等。⑤蒸馏或分馏:分离沸点不同且互溶的液体混合物,如分离乙醇和甘油。⑥冷却法:利用气体液化的特点分离气体,如合成氨工业采用冷却法分离平衡混合气体中的NH3。一、调控化学反应速率提高效率1.向铬铁矿(FeCr2O4)中通入O2进行焙烧,焙烧时气体与矿料逆流而行,目的是___________。答案增大反应物接触面积,提高化学反应速率2.将催化剂负载在玻璃棉上而不直接平铺在玻璃管中,目的是_____________________。答案增大接触面积,提高催化效果,加快反应速率3.[2020·北京,18(1)①]酸、过量铁屑对软锰矿(MnO2)进行溶出前需研磨。目的是________________________________________________________________________________________________________________________________________________。答案增大反应物接触面积,加快溶出速率4.向金属Bi中加入稀HNO3酸浸,过程中分次加入稀HNO3可降低反应剧烈程度,其原理是________________________________________________________________________________________________________________________________________________。答案减少稀HNO3的用量,降低反应剧烈程度,使HNO3充分反应防止挥发解析强分次加入反的影:调对应响①控制用量,防止量生副反;过发应②降低反烈程应剧度;③防止放反度高,造成副反的生,以及物的、分解。热应温过应发质挥发二、结晶与分离提纯操作应用5.[2021·河北,14(4)②]向含NH4Cl的滤液中加入NaCl粉末,存在NaCl(s)+NH4Cl(aq)―→NaCl(aq)+NH4Cl(s)过程。为使NH4Cl沉淀充分析出并分离,根据NaCl和NH4Cl溶解度曲线,需采用的操作__________、__________、洗涤、干燥。答案冷却结晶过滤小学、初中、高中各种试卷真题知识归纳文案合同PPT等免费下载www.doc985.com小学、初中、高中各种试卷真题知识归纳文案合同PPT等免费下载www.doc985.com解析由曲线NH4Cl的溶解度升而增大,随温NaCl的溶解度升化不明,使随温变显NH4Cl沉淀充分析出,采用冷却晶析出结NH4Cl→过滤→洗涤→干燥。6.[2019·全卷国Ⅰ,27(4)]由硫酸铁与硫酸铵的混合溶液,通过________________操作,经干燥得到硫酸铁铵晶体样品。答案加热浓缩、冷却结晶、过滤洗涤7....

1、当您付费下载文档后,您只拥有了使用权限,并不意味着购买了版权,文档只能用于自身使用,不得用于其他商业用途(如 [转卖]进行直接盈利或[编辑后售卖]进行间接盈利)。
2、本站所有内容均由合作方或网友上传,本站不对文档的完整性、权威性及其观点立场正确性做任何保证或承诺!文档内容仅供研究参考,付费前请自行鉴别。
3、如文档内容存在违规,或者侵犯商业秘密、侵犯著作权等,请点击“违规举报”。

碎片内容

与本文档类似文档
2019年高考真题 化学(山东卷)(含解析版).docx
2019年高考真题 化学(山东卷)(含解析版).docx
免费
2下载
精品解析:2023届江苏省南通市如皋市高三下学期三模化学试题(三模)(解析版).docx
精品解析:2023届江苏省南通市如皋市高三下学期三模化学试题(三模)(解析版).docx
免费
0下载
2024版《大考卷》全程考评特训卷·化学【新教材】(河北省专用)课练 11.docx
2024版《大考卷》全程考评特训卷·化学【新教材】(河北省专用)课练 11.docx
免费
12下载
上海市奉贤区2017年高三第一学期期末(一模)学科质量检测化学试题及答案(word版).doc
上海市奉贤区2017年高三第一学期期末(一模)学科质量检测化学试题及答案(word版).doc
免费
0下载
2019年浙江省高考化学【1月】(原卷版).pdf
2019年浙江省高考化学【1月】(原卷版).pdf
免费
21下载
上海市崇明县2015年高三第二学期期中(二模)学科质量检测化学试题及答案(word版).doc
上海市崇明县2015年高三第二学期期中(二模)学科质量检测化学试题及答案(word版).doc
免费
0下载
2009年高考化学试卷(江苏)(解析卷).doc
2009年高考化学试卷(江苏)(解析卷).doc
免费
0下载
2024年高考化学一轮复习讲义(新人教版)2024年高考化学一轮复习(新高考版) 第5章 第22讲 硫及其氧化物.docx
2024年高考化学一轮复习讲义(新人教版)2024年高考化学一轮复习(新高考版) 第5章 第22讲 硫及其氧化物.docx
免费
4下载
2020年高考化学试卷(浙江)【7月】(空白卷).doc
2020年高考化学试卷(浙江)【7月】(空白卷).doc
免费
0下载
1998年宁夏高考化学真题及答案.doc
1998年宁夏高考化学真题及答案.doc
免费
5下载
上海市宝山区2023~2024学年高考一模化学试卷.docx
上海市宝山区2023~2024学年高考一模化学试卷.docx
免费
0下载
高中化学《合格考资料合集》测试卷03.pdf
高中化学《合格考资料合集》测试卷03.pdf
免费
1下载
2011年高考化学试卷(海南)(解析卷) (1).doc
2011年高考化学试卷(海南)(解析卷) (1).doc
免费
0下载
高中化学·必修第二册(SJ版)课时作业(word)  模块综合评价二.docx
高中化学·必修第二册(SJ版)课时作业(word) 模块综合评价二.docx
免费
1下载
上海市徐汇、金山、松江区2016年高三第二学期期中(二模)学科质量检测化学试题及答案(word版).doc
上海市徐汇、金山、松江区2016年高三第二学期期中(二模)学科质量检测化学试题及答案(word版).doc
免费
0下载
2023《微专题·小练习》·化学·新教材·XL-6专练33 电解池原理及应用.docx
2023《微专题·小练习》·化学·新教材·XL-6专练33 电解池原理及应用.docx
免费
23下载
高考化学复习  微专题突破6 无机化工流程题透视(作业二)(学生版).docx
高考化学复习 微专题突破6 无机化工流程题透视(作业二)(学生版).docx
免费
0下载
2025年新高考化学资料  专题07 化学反应速率与化学平衡(练习)(解析版).docx
2025年新高考化学资料 专题07 化学反应速率与化学平衡(练习)(解析版).docx
免费
0下载
上海市徐汇区2019年高三第二学期期中(二模)学科质量检测化学答案(word版).docx
上海市徐汇区2019年高三第二学期期中(二模)学科质量检测化学答案(word版).docx
免费
0下载
高考化学复习  第02讲 离子反应、离子方程式(讲义)(原卷版).docx
高考化学复习 第02讲 离子反应、离子方程式(讲义)(原卷版).docx
免费
0下载
我的小文库
实名认证
内容提供者

提供高质量免费文档试卷下载,如果满意请告诉您身边的人,如果不满意请告诉我们,您的意见对于我们很重要,是我们不断进步的动力

阅读排行

确认删除?
回到顶部
客服号
  • 客服QQ点击这里给我发消息
QQ群
  • QQ群点击这里加入QQ群
提交所需资料详情,我们来帮找资料