高考化学复习 大单元二 第五章 第25讲 碳、硅 无机非金属材料.docx本文件免费下载 【共10页】

高考化学复习  大单元二 第五章 第25讲 碳、硅 无机非金属材料.docx
高考化学复习  大单元二 第五章 第25讲 碳、硅 无机非金属材料.docx
高考化学复习  大单元二 第五章 第25讲 碳、硅 无机非金属材料.docx
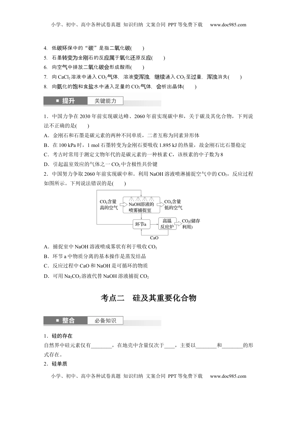
小学、初中、高中各种试卷真题知识归纳文案合同PPT等免费下载www.doc985.com小学、初中、高中各种试卷真题知识归纳文案合同PPT等免费下载www.doc985.com第25讲碳、硅无机非金属材料[复习目标]1.了解碳、硅及其化合物的组成和成键特点。2.了解碳、硅两种元素单质及其重要化合物的性质及应用,能用化学方程式表示其主要化学性质。3.了解无机非金属材料的组成、分类及其应用价值。考点一碳族元素碳1.碳族元素(1)碳、硅、锗、锡、铅均属于第ⅣA族元素,又称碳族元素,其价层电子排布式为________。(2)碳单质的存在形式有金刚石、石墨、无定形碳、足球烯,它们互为____________。2.金刚石、石墨、C60的物理性质金刚石石墨C60晶体类型共价晶体混合型晶体分子晶体物理性质熔点高,硬度大,不导电熔点高,硬度____,____导电熔点低,不导电主要用途钻石制作,切割工具,钻探机的钻头等做电极、润滑剂、铅笔芯广泛应用于超导、医学领域3.CO2在自然界中的循环(1)CO2的主要来源:大量含碳燃料的燃烧。(2)自然界消耗CO2的主要反应:①溶于江水、海水中:CO2+H2OH2CO3;②光合作用将CO2转化为O2;③岩石的风化:CaCO3+H2O+CO2===____________。1.金石、石墨、刚C60都是由元素成的碳组单质()2.水墨可久保存不色是因在常下的化性不活画长变为温碳学质泼()3.二化能使紫色石蕊溶液,明二化具有酸性氧碳变红说氧碳()小学、初中、高中各种试卷真题知识归纳文案合同PPT等免费下载www.doc985.com小学、初中、高中各种试卷真题知识归纳文案合同PPT等免费下载www.doc985.com4.低保中的碳环“碳”是指二化氧碳()5.石墨金石的反于化原反转变为刚应属氧还应()6.向空中排放二化形成酸雨气氧碳会()7.向CaCl2溶液中通入CO2体,溶液,通入气变浑浊继续CO2至量,消失过浑浊()8.向化的和食水中通入足量的氨饱盐CO2体,析出晶体气会()1.中国力争在2030年前实现碳达峰、2060年前实现碳中和,关于碳及其化合物,下列说法不正确的是()A.金刚石和石墨是碳元素的两种不同单质,二者互称为同素异形体B.在100kPa时,1mol石墨转变为金刚石要吸收1.895kJ的热量,故金刚石比石墨稳定C.考古时常用于测定文物年代的是碳元素的一种核素C,该核素的中子数为8D.引起温室效应的气体之一CO2中含极性共价键2.中国努力争取2060年前实现碳中和。利用NaOH溶液喷淋捕捉空气中的CO2,反应过程如图所示。下列说法错误的是()A.捕捉室中NaOH溶液喷成雾状有利于吸收CO2B.环节a中物质分离的基本操作是蒸发结晶C.反应过程中CaO和NaOH是可循环的物质D.可用Na2CO3溶液代替NaOH溶液捕捉CO2考点二硅及其重要化合物1.硅的存在自然界中硅元素仅有________,在地壳中含量仅次于____,主要以________和________的形式存在。2.硅单质小学、初中、高中各种试卷真题知识归纳文案合同PPT等免费下载www.doc985.com小学、初中、高中各种试卷真题知识归纳文案合同PPT等免费下载www.doc985.com(1)常温下不活泼,一般不与其他物质反应,但可以与氟、氢氟酸、碱反应。反应的化学方程式分别为与F2:________________________________________________________________________;与HF:________________________________________________________________________;与NaOH:______________________________________________________________。(2)在加热的条件下可以与氧气、氯气等反应。(3)粗硅的制取:__________________________________________________________。(4)硅单质的用途①良好的半导体材料;②硅太阳能电池;③计算机芯片。3.二氧化硅(1)物理性质:硬度____,熔、沸点____,常温下为固体,不溶于水。(2)化学性质SiO2为酸性氧化物,是硅酸的酸酐。①SiO2可以与碱反应,生成硅酸盐,如与氢氧化钠溶液反应的化学方程式为___________________________________________________________________________________________。②在高温条件下可以与碳酸盐反应,如与碳酸钙反应的化学方程式为__________________________________________________________________________________________________。③在高温条件下,能够与碱性氧化物...

1、当您付费下载文档后,您只拥有了使用权限,并不意味着购买了版权,文档只能用于自身使用,不得用于其他商业用途(如 [转卖]进行直接盈利或[编辑后售卖]进行间接盈利)。
2、本站所有内容均由合作方或网友上传,本站不对文档的完整性、权威性及其观点立场正确性做任何保证或承诺!文档内容仅供研究参考,付费前请自行鉴别。
3、如文档内容存在违规,或者侵犯商业秘密、侵犯著作权等,请点击“违规举报”。

碎片内容

与本文档类似文档
2019年高考真题 化学(山东卷)(含解析版).docx
2019年高考真题 化学(山东卷)(含解析版).docx
免费
2下载
精品解析:2023届江苏省南通市如皋市高三下学期三模化学试题(三模)(解析版).docx
精品解析:2023届江苏省南通市如皋市高三下学期三模化学试题(三模)(解析版).docx
免费
0下载
2024版《大考卷》全程考评特训卷·化学【新教材】(河北省专用)课练 11.docx
2024版《大考卷》全程考评特训卷·化学【新教材】(河北省专用)课练 11.docx
免费
12下载
上海市奉贤区2017年高三第一学期期末(一模)学科质量检测化学试题及答案(word版).doc
上海市奉贤区2017年高三第一学期期末(一模)学科质量检测化学试题及答案(word版).doc
免费
0下载
2019年浙江省高考化学【1月】(原卷版).pdf
2019年浙江省高考化学【1月】(原卷版).pdf
免费
21下载
上海市崇明县2015年高三第二学期期中(二模)学科质量检测化学试题及答案(word版).doc
上海市崇明县2015年高三第二学期期中(二模)学科质量检测化学试题及答案(word版).doc
免费
0下载
2009年高考化学试卷(江苏)(解析卷).doc
2009年高考化学试卷(江苏)(解析卷).doc
免费
0下载
2024年高考化学一轮复习讲义(新人教版)2024年高考化学一轮复习(新高考版) 第5章 第22讲 硫及其氧化物.docx
2024年高考化学一轮复习讲义(新人教版)2024年高考化学一轮复习(新高考版) 第5章 第22讲 硫及其氧化物.docx
免费
4下载
2020年高考化学试卷(浙江)【7月】(空白卷).doc
2020年高考化学试卷(浙江)【7月】(空白卷).doc
免费
0下载
1998年宁夏高考化学真题及答案.doc
1998年宁夏高考化学真题及答案.doc
免费
5下载
上海市宝山区2023~2024学年高考一模化学试卷.docx
上海市宝山区2023~2024学年高考一模化学试卷.docx
免费
0下载
高中化学《合格考资料合集》测试卷03.pdf
高中化学《合格考资料合集》测试卷03.pdf
免费
1下载
2011年高考化学试卷(海南)(解析卷) (1).doc
2011年高考化学试卷(海南)(解析卷) (1).doc
免费
0下载
高中化学·必修第二册(SJ版)课时作业(word)  模块综合评价二.docx
高中化学·必修第二册(SJ版)课时作业(word) 模块综合评价二.docx
免费
1下载
上海市徐汇、金山、松江区2016年高三第二学期期中(二模)学科质量检测化学试题及答案(word版).doc
上海市徐汇、金山、松江区2016年高三第二学期期中(二模)学科质量检测化学试题及答案(word版).doc
免费
0下载
2023《微专题·小练习》·化学·新教材·XL-6专练33 电解池原理及应用.docx
2023《微专题·小练习》·化学·新教材·XL-6专练33 电解池原理及应用.docx
免费
23下载
高考化学复习  微专题突破6 无机化工流程题透视(作业二)(学生版).docx
高考化学复习 微专题突破6 无机化工流程题透视(作业二)(学生版).docx
免费
0下载
2025年新高考化学资料  专题07 化学反应速率与化学平衡(练习)(解析版).docx
2025年新高考化学资料 专题07 化学反应速率与化学平衡(练习)(解析版).docx
免费
0下载
上海市徐汇区2019年高三第二学期期中(二模)学科质量检测化学答案(word版).docx
上海市徐汇区2019年高三第二学期期中(二模)学科质量检测化学答案(word版).docx
免费
0下载
高考化学复习  第02讲 离子反应、离子方程式(讲义)(原卷版).docx
高考化学复习 第02讲 离子反应、离子方程式(讲义)(原卷版).docx
免费
0下载
我的小文库
实名认证
内容提供者

提供高质量免费文档试卷下载,如果满意请告诉您身边的人,如果不满意请告诉我们,您的意见对于我们很重要,是我们不断进步的动力

阅读排行

确认删除?
回到顶部
客服号
  • 客服QQ点击这里给我发消息
QQ群
  • QQ群点击这里加入QQ群
提交所需资料详情,我们来帮找资料