高考化学复习 大单元四 第十一章 第45讲 过渡态理论 催化剂对化学反应的影响.docx本文件免费下载 【共9页】

高考化学复习  大单元四 第十一章 第45讲 过渡态理论 催化剂对化学反应的影响.docx
高考化学复习  大单元四 第十一章 第45讲 过渡态理论 催化剂对化学反应的影响.docx
高考化学复习  大单元四 第十一章 第45讲 过渡态理论 催化剂对化学反应的影响.docx
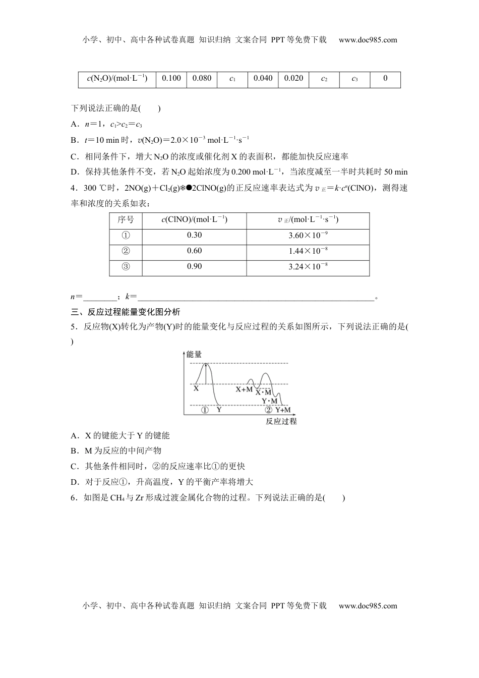
小学、初中、高中各种试卷真题知识归纳文案合同PPT等免费下载www.doc985.com小学、初中、高中各种试卷真题知识归纳文案合同PPT等免费下载www.doc985.com第45讲过渡态理论催化剂对化学反应的影响[复习目标]1.知道化学反应是有历程的,了解基元反应、过渡态理论。2.知道催化剂可以改变反应历程,了解简单的催化机理及其对调控化学反应速率的重要意义。考点一基元反应过渡态理论1.基元反应(1)大多数化学反应都是分几步完成的,其中的____________都称为基元反应。(2)基元反应速率方程对于基元反应aA+bB===gG+hH,其速率方程可写为v=k·ca(A)·cb(B)(其中k称为速率常数,恒温下,k不因反应物浓度的改变而变化),这种关系可以表述为基元反应的化学反应速率与反应物浓度以其化学计量数为指数的幂的乘积成正比。2.反应机理基元反应构成的反应序列称为反应历程(又称反应机理),基元反应的总和称为总反应。由几个基元反应组成的总反应也称复杂反应。例如H2(g)+I2(g)===2HI(g),它的反应历程有如下两步基元反应:①I2I·+I·(快)②H2+2I·===2HI(慢)其中慢反应为整个反应的决速步骤。3.过渡态理论(1)化学反应并不是通过反应物分子的简单碰撞就能完成的,而是在反应物到生成物的过程中经过一个高能的过渡态,处于过渡态的分子叫做活化络合物。活化络合物是一种高能量的不稳定的反应物原子组合体,它能较快地分解为新的能量较低的较稳定的生成物。(2)活化能(Ea)是处在过渡态的活化络合物分子平均能量与反应物分子平均能量的差值。[应用举例]对于反应NO2+CO===NO+CO2,CO和NO2先形成活化络合物[O—N…O…C—O],原有的N…O键部分地破裂,新的C…O键部分地形成,最后旧键完全破裂,新键形成,转变为生成物分子。(ⅰ)反应过程可表示为O—N—O+C—OO—N…O…C—O―→N—O+O—C—O小学、初中、高中各种试卷真题知识归纳文案合同PPT等免费下载www.doc985.com小学、初中、高中各种试卷真题知识归纳文案合同PPT等免费下载www.doc985.com(ⅱ)反应过程能量图图示释义(1)______表示正反应的活化能;(2)______表示逆反应的活化能;(3)反应的焓变ΔH=____________;(4)一般来说,Ea越____,反应速率越快,反应越易进行。一、用基元反应序列表示反应机理1.甲烷与氯气在光照条件下存在如下反应历程(“·”表示电子):①Cl2―――→2Cl·(慢反应)②CH4+Cl·―→·CH3+HCl(快反应)③·CH3+Cl2―→CH3Cl+Cl·(快反应)④·CH3+Cl·―→CH3Cl(快反应)已知在一个分步反应中,较慢的一步反应控制总反应的速率。下列说法不正确的是()A.上述过程的总反应方程式为CH4+Cl2―――→CH3Cl+HClB.光照的主要作用是促进反应①的进行从而使总反应速率加快C.反应②~④都是由微粒通过碰撞而发生的反应D.反应①是释放能量的反应2.CO2和H2在Cu/ZnO催化下发生反应可合成清洁能源甲醇:CO2(g)+3H2(g)CH3OH(g)+H2O(g),该反应实际上分两步进行。第一步:Cu/ZnO*+H2===Cu/Zn*+H2O第二步:________________________________________________________________________(写出化学方程式)。二、基元反应速率方程的理解3.已知2N2O(g)===2N2(g)+O2(g)的速率方程为v=k·cn(N2O)(k为速率常数,只与温度、催化剂有关)。实验测得,N2O在催化剂X表面反应的变化数据如下:t/min010203040506070小学、初中、高中各种试卷真题知识归纳文案合同PPT等免费下载www.doc985.com小学、初中、高中各种试卷真题知识归纳文案合同PPT等免费下载www.doc985.comc(N2O)/(mol·L-1)0.1000.080c10.0400.020c2c30下列说法正确的是()A.n=1,c1>c2=c3B.t=10min时,v(N2O)=2.0×10-3mol·L-1·s-1C.相同条件下,增大N2O的浓度或催化剂X的表面积,都能加快反应速率D.保持其他条件不变,若N2O起始浓度为0.200mol·L-1,当浓度减至一半时共耗时50min4.300℃时,2NO(g)+Cl2(g)2ClNO(g)的正反应速率表达式为v正=k·cn(ClNO),测得速率和浓度的关系如表:序号c(ClNO)/(mol·L-1)v正/(mol·L-1·s-1)①0.303.60×10-9②0.601.44×10-8③0.903.24×10-8n=________;k=________________________________...

1、当您付费下载文档后,您只拥有了使用权限,并不意味着购买了版权,文档只能用于自身使用,不得用于其他商业用途(如 [转卖]进行直接盈利或[编辑后售卖]进行间接盈利)。
2、本站所有内容均由合作方或网友上传,本站不对文档的完整性、权威性及其观点立场正确性做任何保证或承诺!文档内容仅供研究参考,付费前请自行鉴别。
3、如文档内容存在违规,或者侵犯商业秘密、侵犯著作权等,请点击“违规举报”。

碎片内容

与本文档类似文档
上海市黄浦区2018年高三第二学期期中(二模)学科质量检测化学试题及答案(word版).doc
上海市黄浦区2018年高三第二学期期中(二模)学科质量检测化学试题及答案(word版).doc
免费
0下载
2017年高考化学真题(新课标Ⅱ)(原卷版).doc
2017年高考化学真题(新课标Ⅱ)(原卷版).doc
免费
23下载
高中2023《微专题·小练习》·化学·L-6专练31.docx
高中2023《微专题·小练习》·化学·L-6专练31.docx
免费
0下载
高考化学复习  第七章 第32练 元素周期表 元素的性质.docx
高考化学复习 第七章 第32练 元素周期表 元素的性质.docx
免费
0下载
1995年安徽高考化学真题及答案.doc
1995年安徽高考化学真题及答案.doc
免费
5下载
高考化学复习  专题六 选择题专攻3 沉淀溶解平衡、络合平衡图像的分析应用【淘宝店:红太阳资料库】 (2).docx
高考化学复习 专题六 选择题专攻3 沉淀溶解平衡、络合平衡图像的分析应用【淘宝店:红太阳资料库】 (2).docx
免费
0下载
高中2022·微专题·小练习·化学【统考版】专练54 .docx
高中2022·微专题·小练习·化学【统考版】专练54 .docx
免费
0下载
2019年高考化学试卷(新课标Ⅰ)(空白卷) (7).docx
2019年高考化学试卷(新课标Ⅰ)(空白卷) (7).docx
免费
0下载
高考化学复习  信息必刷卷03(陕西、山西、宁夏、青海专用)(原卷版).docx
高考化学复习 信息必刷卷03(陕西、山西、宁夏、青海专用)(原卷版).docx
免费
0下载
2004年广西高考理科综合真题及答案 (1).doc
2004年广西高考理科综合真题及答案 (1).doc
免费
0下载
2000年宁夏高考化学真题及答案.doc
2000年宁夏高考化学真题及答案.doc
免费
16下载
2021年湖南省普通高中学业水平选择性考试化学试题(湖南卷)(原卷版)A3.docx
2021年湖南省普通高中学业水平选择性考试化学试题(湖南卷)(原卷版)A3.docx
免费
13下载
2024年高考押题预测卷化学(山东卷02)(参考答案).docx
2024年高考押题预测卷化学(山东卷02)(参考答案).docx
免费
14下载
【免费下载】湖南2012年高考化学真题(新课标)(解析版).doc
【免费下载】湖南2012年高考化学真题(新课标)(解析版).doc
免费
0下载
高考化学复习  大单元五 第十三章 第61讲 有机化合物的空间结构 同系物 同分异构体.docx
高考化学复习 大单元五 第十三章 第61讲 有机化合物的空间结构 同系物 同分异构体.docx
免费
0下载
高考化学复习  专题06 化学反应与能量(讲义)(原卷版).docx
高考化学复习 专题06 化学反应与能量(讲义)(原卷版).docx
免费
0下载
高考化学复习  热点专项  元素“位一构一性”关系的分析(解析版).docx
高考化学复习 热点专项 元素“位一构一性”关系的分析(解析版).docx
免费
0下载
高考化学复习  大单元二 第四章 第12讲 铁及其氧化物和氢氧化物 (1).docx
高考化学复习 大单元二 第四章 第12讲 铁及其氧化物和氢氧化物 (1).docx
免费
0下载
2018年高考化学试卷(浙江)(11月)(空白卷).docx
2018年高考化学试卷(浙江)(11月)(空白卷).docx
免费
0下载
2024年高考化学一轮复习讲义(新人教版)第8章 第49练  化学反应的方向与调控.docx
2024年高考化学一轮复习讲义(新人教版)第8章 第49练 化学反应的方向与调控.docx
免费
2下载
我的小文库
实名认证
内容提供者

提供高质量免费文档试卷下载,如果满意请告诉您身边的人,如果不满意请告诉我们,您的意见对于我们很重要,是我们不断进步的动力

阅读排行

确认删除?
回到顶部
客服号
  • 客服QQ点击这里给我发消息
QQ群
  • QQ群点击这里加入QQ群
提交所需资料详情,我们来帮找资料