高考化学复习 大单元一 第二章 第7讲 化学计算的常用方法.docx本文件免费下载 【共6页】

高考化学复习  大单元一 第二章 第7讲 化学计算的常用方法.docx
高考化学复习  大单元一 第二章 第7讲 化学计算的常用方法.docx
高考化学复习  大单元一 第二章 第7讲 化学计算的常用方法.docx
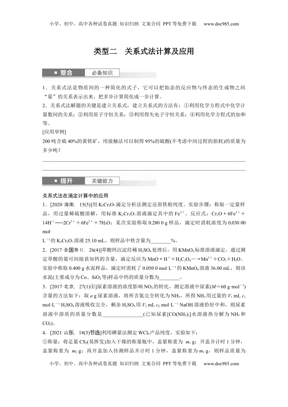
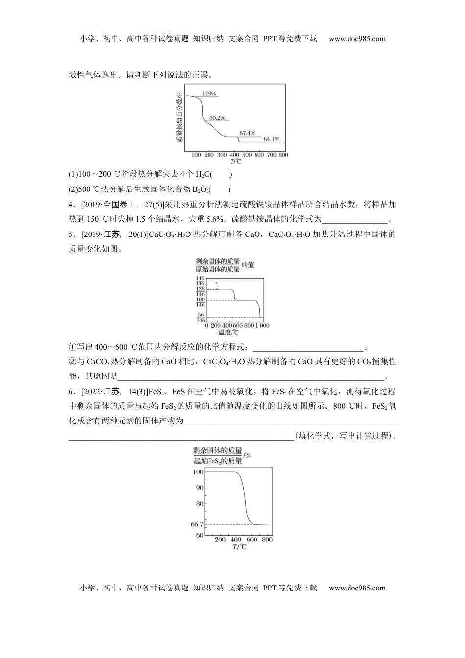
小学、初中、高中各种试卷真题知识归纳文案合同PPT等免费下载www.doc985.com小学、初中、高中各种试卷真题知识归纳文案合同PPT等免费下载www.doc985.com第7讲化学计算的常用方法[复习目标]1.进一步理解物质的量在化学计算中的“桥梁”作用。2.了解化学计算的常用方法。3.初步建立化学计算的思维模型。类型一差量法计算及应用1.差量法是指根据化学反应前后有关物理量发生的变化找出“理论差量”。这种差量可以是质量、物质的量、气态物质的体积或压强、反应过程中的热效应等。2.差量法解题的关键是找准“理论差量”,把化学方程式中的对应差量(理论差量)跟差量(实际差量)列成比例,然后求解。如:2C(s)+O2(g)===2CO(g)Δm(固)/Δn(气)/ΔV(气)2mol1mol2mol24g1mol22.4L(标况)[应用举例]为了检验某含有NaHCO3杂质的Na2CO3样品的纯度,现将w1g样品加热,其质量变为w2g,请列式计算该样品中Na2CO3的质量分数。______________________________________________________________________________________________________________________________________________________________一、气体差量法应用1.标准状况下,将20LCO2和CO的混合气体全部通过足量的Na2O2粉末,在相同状况下,气体体积减少到16L,则原混合气体中CO的体积为()A.4LB.8LC.12LD.16L2.在一个容积为6L的密闭容器中,放入3LX(g)和2LY(g),在一定条件下发生反应:4X(g)+nY(g)2Q(g)+6R(g),反应达到平衡后,容器内温度不变,混合气体的压强比原来增大了5%,X的浓度减小,则该反应中的n值为()A.2B.3C.4D.5二、热重差量法的应用3.(2022·全乙卷,国11改编)NH4B5O8·4H2O的热重曲线如图,在200℃以下热分解时无刺小学、初中、高中各种试卷真题知识归纳文案合同PPT等免费下载www.doc985.com小学、初中、高中各种试卷真题知识归纳文案合同PPT等免费下载www.doc985.com激性气体逸出。请判断下列说法的正误。(1)100~200℃阶段热分解失去4个H2O()(2)500℃热分解后生成固体化合物B2O3()4.[2019·全卷国Ⅰ,27(5)]采用热重分析法测定硫酸铁铵晶体样品所含结晶水数,将样品加热到150℃时失掉1.5个结晶水,失重5.6%。硫酸铁铵晶体的化学式为________________。5.[2019·江,苏20(1)]CaC2O4·H2O热分解可制备CaO,CaC2O4·H2O加热升温过程中固体的质量变化如图。①写出400~600℃范围内分解反应的化学方程式:___________________________。②与CaCO3热分解制备的CaO相比,CaC2O4·H2O热分解制备的CaO具有更好的CO2捕集性能,其原因是_________________________________________________________________。6.[2022·江,苏14(3)]FeS2、FeS在空气中易被氧化,将FeS2在空气中氧化,测得氧化过程中剩余固体的质量与起始FeS2的质量的比值随温度变化的曲线如图所示。800℃时,FeS2氧化成含有两种元素的固体产物为___________________________________________________________________________________________________________(填化学式,写出计算过程)。小学、初中、高中各种试卷真题知识归纳文案合同PPT等免费下载www.doc985.com小学、初中、高中各种试卷真题知识归纳文案合同PPT等免费下载www.doc985.com类型二关系式法计算及应用1.关系式法是物质间的一种简化的式子,它可以把始态的反应物与终态的生成物之间“量”的关系表示出来,把多步计算简化成一步计算。2.关系式法解题的关键是建立关系式,建立关系式的方法有:①利用化学方程式中化学计量数间的关系;②利用原子守恒关系;③利用得失电子守恒关系;④利用化学方程式的加和等。[应用举例]200吨含硫40%的黄铁矿,用接触法可以制得95%的硫酸(不考虑中间过程的损耗)的质量为多少吨?________________________________________________________________________________________________________________________________________________________________关系式法在滴定计算中的应用1.[2020·海南,15(5)]用K2Cr2O7滴定分析法测定还原铁粉纯度。实验步骤:称取一定量样品,用过量稀硫酸溶解,用标准K2Cr2O7溶液滴定其中的Fe2+。反应式:Cr2O+6Fe2++14H...

1、当您付费下载文档后,您只拥有了使用权限,并不意味着购买了版权,文档只能用于自身使用,不得用于其他商业用途(如 [转卖]进行直接盈利或[编辑后售卖]进行间接盈利)。
2、本站所有内容均由合作方或网友上传,本站不对文档的完整性、权威性及其观点立场正确性做任何保证或承诺!文档内容仅供研究参考,付费前请自行鉴别。
3、如文档内容存在违规,或者侵犯商业秘密、侵犯著作权等,请点击“违规举报”。

碎片内容

与本文档类似文档
上海市黄浦区2018年高三第二学期期中(二模)学科质量检测化学试题及答案(word版).doc
上海市黄浦区2018年高三第二学期期中(二模)学科质量检测化学试题及答案(word版).doc
免费
0下载
2017年高考化学真题(新课标Ⅱ)(原卷版).doc
2017年高考化学真题(新课标Ⅱ)(原卷版).doc
免费
23下载
高中2023《微专题·小练习》·化学·L-6专练31.docx
高中2023《微专题·小练习》·化学·L-6专练31.docx
免费
0下载
高考化学复习  第七章 第32练 元素周期表 元素的性质.docx
高考化学复习 第七章 第32练 元素周期表 元素的性质.docx
免费
0下载
1995年安徽高考化学真题及答案.doc
1995年安徽高考化学真题及答案.doc
免费
5下载
高考化学复习  专题六 选择题专攻3 沉淀溶解平衡、络合平衡图像的分析应用【淘宝店:红太阳资料库】 (2).docx
高考化学复习 专题六 选择题专攻3 沉淀溶解平衡、络合平衡图像的分析应用【淘宝店:红太阳资料库】 (2).docx
免费
0下载
高中2022·微专题·小练习·化学【统考版】专练54 .docx
高中2022·微专题·小练习·化学【统考版】专练54 .docx
免费
0下载
2019年高考化学试卷(新课标Ⅰ)(空白卷) (7).docx
2019年高考化学试卷(新课标Ⅰ)(空白卷) (7).docx
免费
0下载
高考化学复习  信息必刷卷03(陕西、山西、宁夏、青海专用)(原卷版).docx
高考化学复习 信息必刷卷03(陕西、山西、宁夏、青海专用)(原卷版).docx
免费
0下载
2004年广西高考理科综合真题及答案 (1).doc
2004年广西高考理科综合真题及答案 (1).doc
免费
0下载
2000年宁夏高考化学真题及答案.doc
2000年宁夏高考化学真题及答案.doc
免费
16下载
2021年湖南省普通高中学业水平选择性考试化学试题(湖南卷)(原卷版)A3.docx
2021年湖南省普通高中学业水平选择性考试化学试题(湖南卷)(原卷版)A3.docx
免费
13下载
2024年高考押题预测卷化学(山东卷02)(参考答案).docx
2024年高考押题预测卷化学(山东卷02)(参考答案).docx
免费
14下载
【免费下载】湖南2012年高考化学真题(新课标)(解析版).doc
【免费下载】湖南2012年高考化学真题(新课标)(解析版).doc
免费
0下载
高考化学复习  大单元五 第十三章 第61讲 有机化合物的空间结构 同系物 同分异构体.docx
高考化学复习 大单元五 第十三章 第61讲 有机化合物的空间结构 同系物 同分异构体.docx
免费
0下载
高考化学复习  专题06 化学反应与能量(讲义)(原卷版).docx
高考化学复习 专题06 化学反应与能量(讲义)(原卷版).docx
免费
0下载
高考化学复习  热点专项  元素“位一构一性”关系的分析(解析版).docx
高考化学复习 热点专项 元素“位一构一性”关系的分析(解析版).docx
免费
0下载
高考化学复习  大单元二 第四章 第12讲 铁及其氧化物和氢氧化物 (1).docx
高考化学复习 大单元二 第四章 第12讲 铁及其氧化物和氢氧化物 (1).docx
免费
0下载
2018年高考化学试卷(浙江)(11月)(空白卷).docx
2018年高考化学试卷(浙江)(11月)(空白卷).docx
免费
0下载
2024年高考化学一轮复习讲义(新人教版)第8章 第49练  化学反应的方向与调控.docx
2024年高考化学一轮复习讲义(新人教版)第8章 第49练 化学反应的方向与调控.docx
免费
2下载
我的小文库
实名认证
内容提供者

提供高质量免费文档试卷下载,如果满意请告诉您身边的人,如果不满意请告诉我们,您的意见对于我们很重要,是我们不断进步的动力

阅读排行

确认删除?
回到顶部
客服号
  • 客服QQ点击这里给我发消息
QQ群
  • QQ群点击这里加入QQ群
提交所需资料详情,我们来帮找资料