高考化学复习 第五章 第16练 氯及其重要化合物.docx本文件免费下载 【共5页】

高考化学复习  第五章 第16练 氯及其重要化合物.docx
高考化学复习  第五章 第16练 氯及其重要化合物.docx
高考化学复习  第五章 第16练 氯及其重要化合物.docx
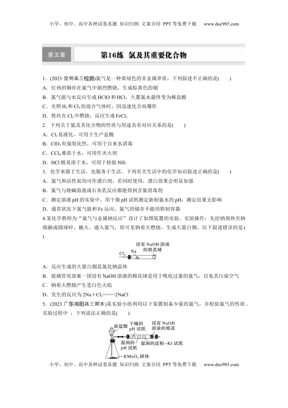
小学、初中、高中各种试卷真题知识归纳文案合同PPT等免费下载www.doc985.com小学、初中、高中各种试卷真题知识归纳文案合同PPT等免费下载www.doc985.com1.(2023·昆明高三检测)氯气是一种黄绿色的非金属单质,下列叙述不正确的是()A.红热的铜丝在氯气中剧烈燃烧,生成棕黄色的烟B.氯气能与水反应生成HClO和HCl,久置氯水最终变为稀盐酸C.光照H2和Cl2的混合气体时,因迅速化合而爆炸D.铁丝在Cl2中燃烧,反应生成FeCl22.下列关于氯及其化合物的性质与用途具有对应关系的是()A.Cl2易液化,可用于生产盐酸B.ClO2有强氧化性,可用于自来水消毒C.CCl4难溶于水,可用作灭火剂D.HCl极易溶于水,可用于检验NH33.化学来源于生活,也服务于生活。下列有关生活中的化学知识叙述正确的是()A.氯气和活性炭均可作漂白剂,若同时使用,漂白效果会明显加强B.氯气与烧碱溶液或石灰乳反应都能得到含氯消毒剂C.测定溶液pH的实验中,用干燥pH试纸测定新制氯水的pH,测定结果无影响D.通常状况下氯气能和Fe反应,氯气的储存不能用铁制容器4.某化学教师为“氯气与金属钠反应”设计了如图装置的实验。实验操作:先给钠预热至钠熔融成圆球时,撤火,通入氯气,即可见钠着火燃烧,生成大量白烟。以下叙述错误的是()A.反应生成的大量白烟是氯化钠晶体B.玻璃管尾部塞一团浸有NaOH溶液的棉花球是用于吸收过量的氯气,以免其污染空气C.钠着火燃烧产生苍白色火焰D.发生的反应为2Na+Cl2=====2NaCl5.(2023·广揭高三期末东阳)某实验小组利用以下装置制备少量的氯气,并检验氯气的性质。实验过程中,下列说法正确的是()小学、初中、高中各种试卷真题知识归纳文案合同PPT等免费下载www.doc985.com小学、初中、高中各种试卷真题知识归纳文案合同PPT等免费下载www.doc985.comA.参与反应的HCl全部被氧化为Cl2B.发生的所有反应均是氧化还原反应C.观察到淀粉-KI试纸变蓝,说明Cl2具有氧化性D.湿润的pH试纸变红,干燥的pH试纸不变色6.自来水厂一种预防和处理Cl2泄漏的方法如图所示。下列有关说法不正确的是()A.Cl2和水反应的离子方程式为H2O+Cl2Cl-+HClO+H+B.铁屑的作用是将FeCl3还原为FeCl2C.吸收漏氯的离子方程式为2Fe2++Cl2===2Cl-+2Fe3+D.铁屑耗尽时溶液中可能大量存在:Fe2+、Fe3+、ClO-、Cl-7.某消毒液的主要成分为NaClO,还含有一定量的NaOH。下列用来解释事实的方程式中,不合理的是(已知:饱和NaClO溶液的pH约为11)()A.该消毒液可用NaOH溶液吸收Cl2制备:Cl2+2OH-===Cl-+ClO-+H2OB.该消毒液的pH约为12:ClO-+H2OHClO+OH-C.该消毒液与洁厕灵(主要成分为HCl)混用,产生有毒的Cl2:2H++Cl-+ClO-===Cl2↑+H2OD.该消毒液加白醋生成HClO,可增强漂白作用:CH3COOH+ClO-===HClO+CH3COO-8.(2024·州模郑拟)实验小组利用如图所示装置制备氯酸钠。下列实验装置和操作不能达到实验目的的是()A.用装置甲制备氯气B.用装置乙处理余氯C.用装置丙除去氯化氢D.用装置戊检验氯气9.实验室中利用MnO2制备干燥的Cl2及少量氯水并收集Cl2,下列图示装置和原理不能达小学、初中、高中各种试卷真题知识归纳文案合同PPT等免费下载www.doc985.com小学、初中、高中各种试卷真题知识归纳文案合同PPT等免费下载www.doc985.com到实验目的的是()A.连接图1、图2装置,向分液漏斗中注水,打开K1,关闭K2,检查装置气密性B.图1装置中,滴加浓盐酸,点燃酒精灯,可制备Cl2C.可通过图2装置干燥并收集一定量的Cl2D.连接图1、图3装置,打开K1,点燃酒精灯,可制备少量氯水10.用如图装置探究Cl2的漂白原理,其中红纸①是干燥的,红纸②~④分别用表中的试剂润湿。向中心Ca(ClO)2粉末上滴加几滴盐酸,产生大量黄绿色气体,红纸变化如表:红纸编号试剂红纸变化①-不褪色②蒸馏水逐渐褪色③饱和食盐水几乎不褪色④NaHCO3溶液(调至pH=7)快速褪色已知酸性:H2CO3>HClO>HCO。下列对于该实验的分析不正确的是()A.Ca(ClO)2与盐酸反应时,盐酸体现了酸性和还原性B.②与③现象的差异原因是Cl2不与饱和食盐水反应C.对比①②的现象,说明红纸褪色涉及的反应是Cl2+H2OH...

1、当您付费下载文档后,您只拥有了使用权限,并不意味着购买了版权,文档只能用于自身使用,不得用于其他商业用途(如 [转卖]进行直接盈利或[编辑后售卖]进行间接盈利)。
2、本站所有内容均由合作方或网友上传,本站不对文档的完整性、权威性及其观点立场正确性做任何保证或承诺!文档内容仅供研究参考,付费前请自行鉴别。
3、如文档内容存在违规,或者侵犯商业秘密、侵犯著作权等,请点击“违规举报”。

碎片内容

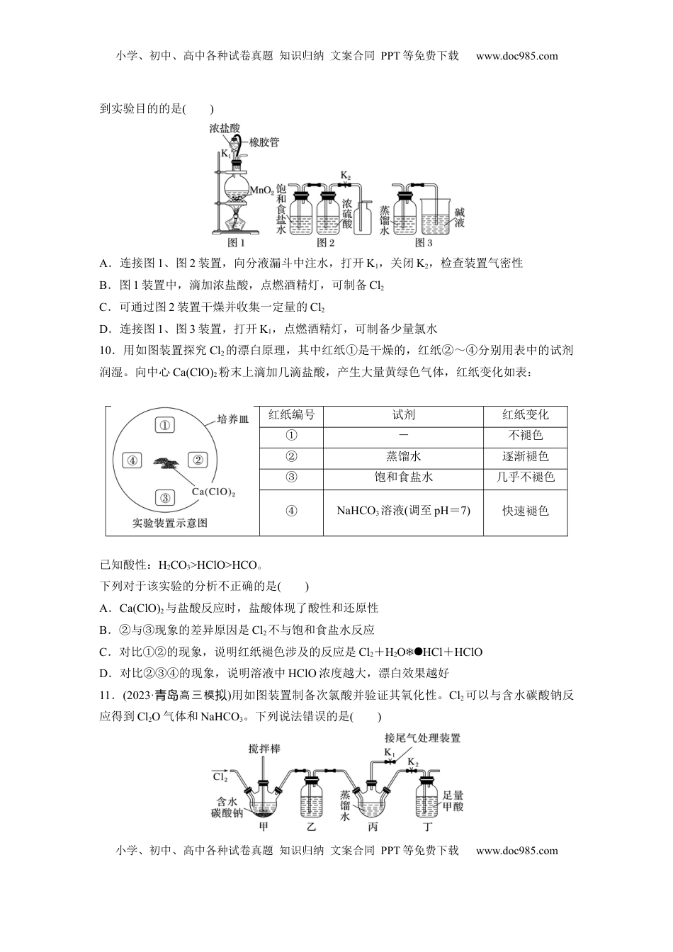
与本文档类似文档
2019年高考化学真题(新课标Ⅱ)(解析版).docx
2019年高考化学真题(新课标Ⅱ)(解析版).docx
免费
12下载
2019年高考化学试卷(浙江)【4月】(空白卷).docx
2019年高考化学试卷(浙江)【4月】(空白卷).docx
免费
0下载
2005年湖南高考理科综合真题及答案 (1).doc
2005年湖南高考理科综合真题及答案 (1).doc
免费
0下载
2024版《大考卷》全程考评特训卷·化学【新教材】(含不定项)课练 25.docx
2024版《大考卷》全程考评特训卷·化学【新教材】(含不定项)课练 25.docx
免费
5下载
高考化学复习  模板04 化工流程题解题策略及答题规范(解析版).docx
高考化学复习 模板04 化工流程题解题策略及答题规范(解析版).docx
免费
0下载
高中2023《微专题·小练习》·化学·新教材·XL-6专练9氧化还原反应基本概念.docx
高中2023《微专题·小练习》·化学·新教材·XL-6专练9氧化还原反应基本概念.docx
免费
0下载
2025年高考化学真题(广东自主命题)(解析版).docx
2025年高考化学真题(广东自主命题)(解析版).docx
免费
0下载
高中2024版《微专题》·化学·统考版专练 5.docx
高中2024版《微专题》·化学·统考版专练 5.docx
免费
0下载
2024年高考化学一轮复习讲义(新人教版)第二讲 铁及其化合物.docx
2024年高考化学一轮复习讲义(新人教版)第二讲 铁及其化合物.docx
免费
19下载
高考化学复习  热点专项 化学反应速率和化学平衡的图像(原卷版).docx
高考化学复习 热点专项 化学反应速率和化学平衡的图像(原卷版).docx
免费
0下载
2023《微专题·小练习》·化学·L-6专练19.docx
2023《微专题·小练习》·化学·L-6专练19.docx
免费
10下载
高考化学复习  题型03 阿伏加德罗常数的相关判断-2025年高考化学二轮热点题型归纳与变式演练(新高考通用)(原卷版) .docx
高考化学复习 题型03 阿伏加德罗常数的相关判断-2025年高考化学二轮热点题型归纳与变式演练(新高考通用)(原卷版) .docx
免费
0下载
高中化学·必修第一册(苏教版)课时作业(word)  课时作业17.docx
高中化学·必修第一册(苏教版)课时作业(word) 课时作业17.docx
免费
15下载
2023《大考卷》二轮专项分层特训卷•化学【新教材】河北专版练 9.docx
2023《大考卷》二轮专项分层特训卷•化学【新教材】河北专版练 9.docx
免费
15下载
【高考化学】备战2024年易错类型05 化学计量(5大易错点)(解析版).docx
【高考化学】备战2024年易错类型05 化学计量(5大易错点)(解析版).docx
免费
0下载
高中化学·选择性必修2·RJ版课时作业(word)  课时作业15.docx
高中化学·选择性必修2·RJ版课时作业(word) 课时作业15.docx
免费
5下载
2023《微专题·小练习》·化学·新教材·XL-6专练22化学工艺流程题.docx
2023《微专题·小练习》·化学·新教材·XL-6专练22化学工艺流程题.docx
免费
23下载
2019年天津市高考化学试卷   .pdf
2019年天津市高考化学试卷 .pdf
免费
28下载
高考化学复习  信息必刷卷03(北京专用)(参考答案).docx
高考化学复习 信息必刷卷03(北京专用)(参考答案).docx
免费
0下载
高中2023《微专题·小练习》·化学·新教材·XL-6专练35化学反应速率及影响因素.docx
高中2023《微专题·小练习》·化学·新教材·XL-6专练35化学反应速率及影响因素.docx
免费
0下载
我的小文库
实名认证
内容提供者

提供高质量免费文档试卷下载,如果满意请告诉您身边的人,如果不满意请告诉我们,您的意见对于我们很重要,是我们不断进步的动力

阅读排行

确认删除?
回到顶部
客服号
  • 客服QQ点击这里给我发消息
QQ群
  • QQ群点击这里加入QQ群
提交所需资料详情,我们来帮找资料