高考化学复习 第一章 第3练 氧化还原反应的概念和规律.docx本文件免费下载 【共4页】

高考化学复习  第一章 第3练 氧化还原反应的概念和规律.docx
高考化学复习  第一章 第3练 氧化还原反应的概念和规律.docx
高考化学复习  第一章 第3练 氧化还原反应的概念和规律.docx
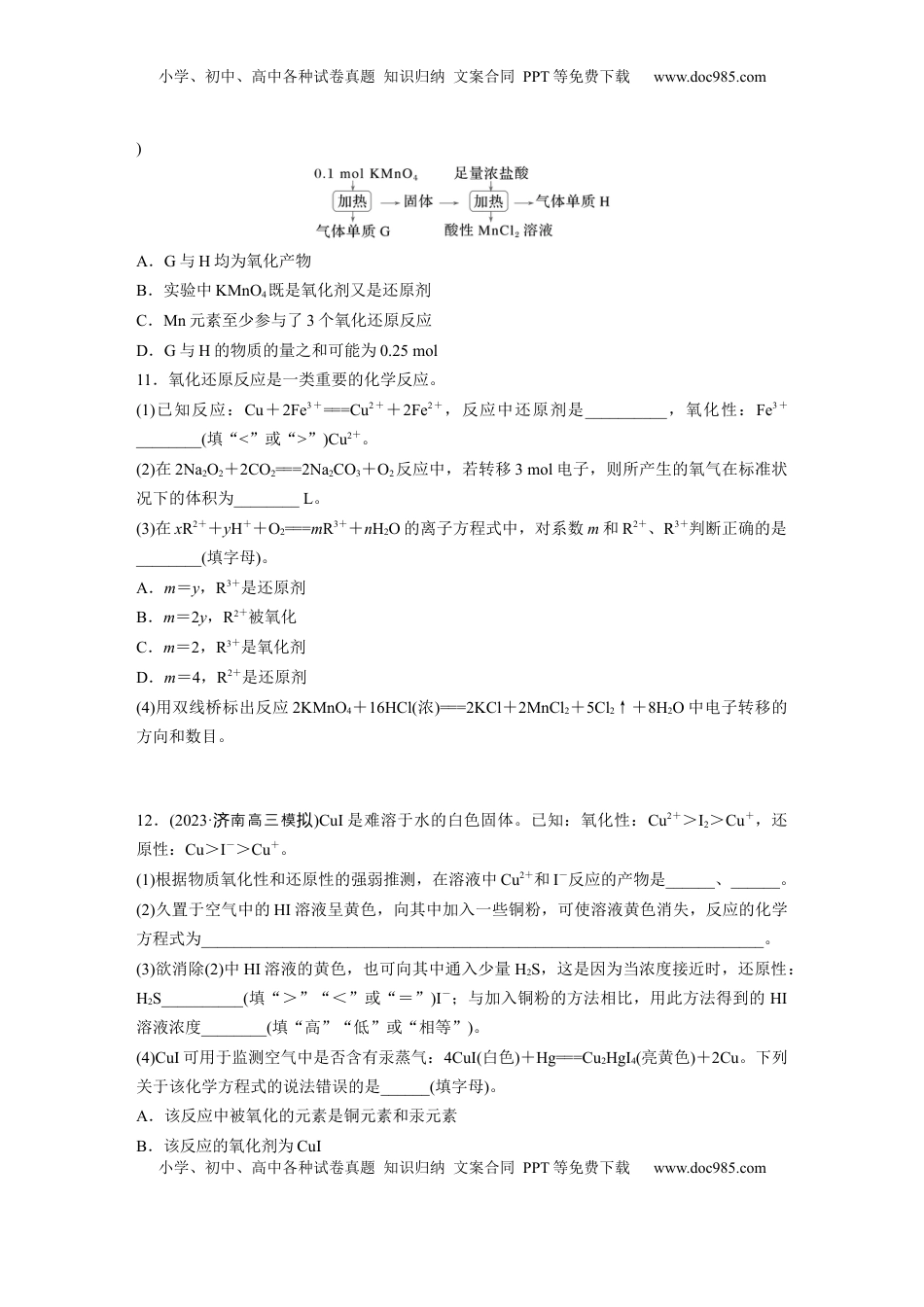
小学、初中、高中各种试卷真题知识归纳文案合同PPT等免费下载www.doc985.com小学、初中、高中各种试卷真题知识归纳文案合同PPT等免费下载www.doc985.com1.(2023·烟台模拟)中华传统文化中富含化学知识,下列叙述与氧化还原反应无关的是()A.熬胆矾铁釡,久之亦化为铜B.千锤万凿出深山,烈火焚烧若等闲C.落红不是无情物,化作春泥更护花D.有舶上铁丝日久起销2.(2022·山,东1)古医典富载化学知识,下述之物见其氧化性者为()A.金(Au):“虽被火亦未熟”B.石灰(CaO):“以水沃之,即热蒸而解”C.石硫黄(S):“能化……银、铜、铁,奇物”D.石钟乳(CaCO3):“色黄,以苦酒(醋)洗刷则白”3.(2023·广州调研)陈述Ⅰ和陈述Ⅱ均正确且具有因果关系的是()选项陈述Ⅰ陈述ⅡA用FeCl3溶液刻蚀铜质电路板氧化性:Fe3+>Cu2+B用Na2O2作呼吸面具的氧气来源Na2O2能氧化CO2C用Na2S除去废水中的Cu2+和Hg2+Na2S具有还原性D用石灰乳脱除烟气中的SO2SO2具有氧化性4.(2022·宁,辽6)镀锌铁钉放入棕色的碘水中,溶液褪色;取出铁钉后加入少量漂白粉,溶液恢复棕色;加入CCl4,振荡,静置,液体分层。下列说法正确的是()A.褪色原因为I2被Fe还原B.液体分层后,上层呈紫红色C.镀锌铁钉比镀锡铁钉更易生锈D.溶液恢复棕色的原因为I-被氧化5.关于反应K2H3IO6+9HI===2KI+4I2+6H2O,下列说法正确的是()A.K2H3IO6发生氧化反应B.KI是还原产物C.生成12.7gI2时,转移0.1mol电子D.还原剂与氧化剂的物质的量之比为7∶16.(2023·德州模拟)工业上以铜阳极泥(主要成分是Cu2Te)为原料提取碲,涉及反应:①Cu2Te+2O2+2H2SO4===2CuSO4+TeO2+2H2O,②TeO2+2SO2+2H2O===2H2SO4+Te。小学、初中、高中各种试卷真题知识归纳文案合同PPT等免费下载www.doc985.com小学、初中、高中各种试卷真题知识归纳文案合同PPT等免费下载www.doc985.com以下说法正确的是()A.Cu2Te中Cu元素的化合价是+2价B.反应①中氧化剂是O2,氧化产物是TeO2C.每制备1molTe理论上共转移12mole-D.氧化性强弱顺序为O2>SO2>TeO27.(2021·湖南,8)KIO3常用作食盐中的补碘剂,可用“氯酸钾氧化法”制备,该方法的第一步反应为6I2+11KClO3+3H2O=====6KH(IO3)2+5KCl+3Cl2↑。下列说法错误的是()A.产生22.4L(标准状况)Cl2时,反应中转移10mole-B.反应中氧化剂和还原剂的物质的量之比为11∶6C.可用石灰乳吸收反应产生的Cl2制备漂白粉D.可用酸化的淀粉碘化钾溶液检验食盐中IO的存在8.(2023·模青岛拟)工业上以软锰矿(主要成分为MnO2)为主要原料制备高锰酸钾(KMnO4)的方法如图:已知:①焙烧时有K2MnO4和KCl生成。②CO2歧化法:调溶液pH至弱碱性,歧化生成KMnO4和MnO2。下列说法正确的是()A.焙烧时所用坩埚的材质可以选用Al2O3B.焙烧时理论上每生成1molK2MnO4转移3NA个电子C.电解法与CO2歧化法的理论产率之比为3∶2D.采用CO2歧化法时,可将滤液蒸发结晶得到KMnO4固体9.(2023·成都高三检测)科学家正在研究一种用乙烯(C2H4,沸点为-104℃)脱硫(SO2)的方法,其机理如图所示。下列关于该脱硫方法的说法正确的是()A.氧化性:O2>SO3>CO2B.乙烯在该过程中作氧化剂C.该脱硫过程需要及时补充Cu+D.步骤ⅰ中,每消耗44.8LC2H4,有2NA个S生成10.(2021·山,东13改编)实验室中利用固体KMnO4进行如图实验,下列说法错误的是(小学、初中、高中各种试卷真题知识归纳文案合同PPT等免费下载www.doc985.com小学、初中、高中各种试卷真题知识归纳文案合同PPT等免费下载www.doc985.com)A.G与H均为氧化产物B.实验中KMnO4既是氧化剂又是还原剂C.Mn元素至少参与了3个氧化还原反应D.G与H的物质的量之和可能为0.25mol11.氧化还原反应是一类重要的化学反应。(1)已知反应:Cu+2Fe3+===Cu2++2Fe2+,反应中还原剂是__________,氧化性:Fe3+________(填“<”或“>”)Cu2+。(2)在2Na2O2+2CO2===2Na2CO3+O2反应中,若转移3mol电子,则所产生的氧气在标准状况下的体积为________L。(3)在xR2++yH++O2===mR3++nH2O的离子方程式中,对系数m和R2+、R3+判断正确的是________(填字母)。A.m=y,R3+是还原剂B.m=2y,R2+被...

1、当您付费下载文档后,您只拥有了使用权限,并不意味着购买了版权,文档只能用于自身使用,不得用于其他商业用途(如 [转卖]进行直接盈利或[编辑后售卖]进行间接盈利)。
2、本站所有内容均由合作方或网友上传,本站不对文档的完整性、权威性及其观点立场正确性做任何保证或承诺!文档内容仅供研究参考,付费前请自行鉴别。
3、如文档内容存在违规,或者侵犯商业秘密、侵犯著作权等,请点击“违规举报”。

碎片内容

与本文档类似文档
2019年高考化学真题(新课标Ⅱ)(解析版).docx
2019年高考化学真题(新课标Ⅱ)(解析版).docx
免费
12下载
2019年高考化学试卷(浙江)【4月】(空白卷).docx
2019年高考化学试卷(浙江)【4月】(空白卷).docx
免费
0下载
2005年湖南高考理科综合真题及答案 (1).doc
2005年湖南高考理科综合真题及答案 (1).doc
免费
0下载
2024版《大考卷》全程考评特训卷·化学【新教材】(含不定项)课练 25.docx
2024版《大考卷》全程考评特训卷·化学【新教材】(含不定项)课练 25.docx
免费
5下载
高考化学复习  模板04 化工流程题解题策略及答题规范(解析版).docx
高考化学复习 模板04 化工流程题解题策略及答题规范(解析版).docx
免费
0下载
高中2023《微专题·小练习》·化学·新教材·XL-6专练9氧化还原反应基本概念.docx
高中2023《微专题·小练习》·化学·新教材·XL-6专练9氧化还原反应基本概念.docx
免费
0下载
2025年高考化学真题(广东自主命题)(解析版).docx
2025年高考化学真题(广东自主命题)(解析版).docx
免费
0下载
高中2024版《微专题》·化学·统考版专练 5.docx
高中2024版《微专题》·化学·统考版专练 5.docx
免费
0下载
2024年高考化学一轮复习讲义(新人教版)第二讲 铁及其化合物.docx
2024年高考化学一轮复习讲义(新人教版)第二讲 铁及其化合物.docx
免费
19下载
高考化学复习  热点专项 化学反应速率和化学平衡的图像(原卷版).docx
高考化学复习 热点专项 化学反应速率和化学平衡的图像(原卷版).docx
免费
0下载
2023《微专题·小练习》·化学·L-6专练19.docx
2023《微专题·小练习》·化学·L-6专练19.docx
免费
10下载
高考化学复习  题型03 阿伏加德罗常数的相关判断-2025年高考化学二轮热点题型归纳与变式演练(新高考通用)(原卷版) .docx
高考化学复习 题型03 阿伏加德罗常数的相关判断-2025年高考化学二轮热点题型归纳与变式演练(新高考通用)(原卷版) .docx
免费
0下载
高中化学·必修第一册(苏教版)课时作业(word)  课时作业17.docx
高中化学·必修第一册(苏教版)课时作业(word) 课时作业17.docx
免费
15下载
2023《大考卷》二轮专项分层特训卷•化学【新教材】河北专版练 9.docx
2023《大考卷》二轮专项分层特训卷•化学【新教材】河北专版练 9.docx
免费
15下载
【高考化学】备战2024年易错类型05 化学计量(5大易错点)(解析版).docx
【高考化学】备战2024年易错类型05 化学计量(5大易错点)(解析版).docx
免费
0下载
高中化学·选择性必修2·RJ版课时作业(word)  课时作业15.docx
高中化学·选择性必修2·RJ版课时作业(word) 课时作业15.docx
免费
5下载
2023《微专题·小练习》·化学·新教材·XL-6专练22化学工艺流程题.docx
2023《微专题·小练习》·化学·新教材·XL-6专练22化学工艺流程题.docx
免费
23下载
2019年天津市高考化学试卷   .pdf
2019年天津市高考化学试卷 .pdf
免费
28下载
高考化学复习  信息必刷卷03(北京专用)(参考答案).docx
高考化学复习 信息必刷卷03(北京专用)(参考答案).docx
免费
0下载
高中2023《微专题·小练习》·化学·新教材·XL-6专练35化学反应速率及影响因素.docx
高中2023《微专题·小练习》·化学·新教材·XL-6专练35化学反应速率及影响因素.docx
免费
0下载
我的小文库
实名认证
内容提供者

提供高质量免费文档试卷下载,如果满意请告诉您身边的人,如果不满意请告诉我们,您的意见对于我们很重要,是我们不断进步的动力

阅读排行

确认删除?
回到顶部
客服号
  • 客服QQ点击这里给我发消息
QQ群
  • QQ群点击这里加入QQ群
提交所需资料详情,我们来帮找资料