高考英语复习 考点01 名词与数词(核心考点精讲精练)-备战2025年高考英语一轮复习考点帮(新高考通用)(解析版).docx本文件免费下载 【共26页】

高考英语复习  考点01 名词与数词(核心考点精讲精练)-备战2025年高考英语一轮复习考点帮(新高考通用)(解析版).docx
高考英语复习  考点01 名词与数词(核心考点精讲精练)-备战2025年高考英语一轮复习考点帮(新高考通用)(解析版).docx
高考英语复习  考点01 名词与数词(核心考点精讲精练)-备战2025年高考英语一轮复习考点帮(新高考通用)(解析版).docx
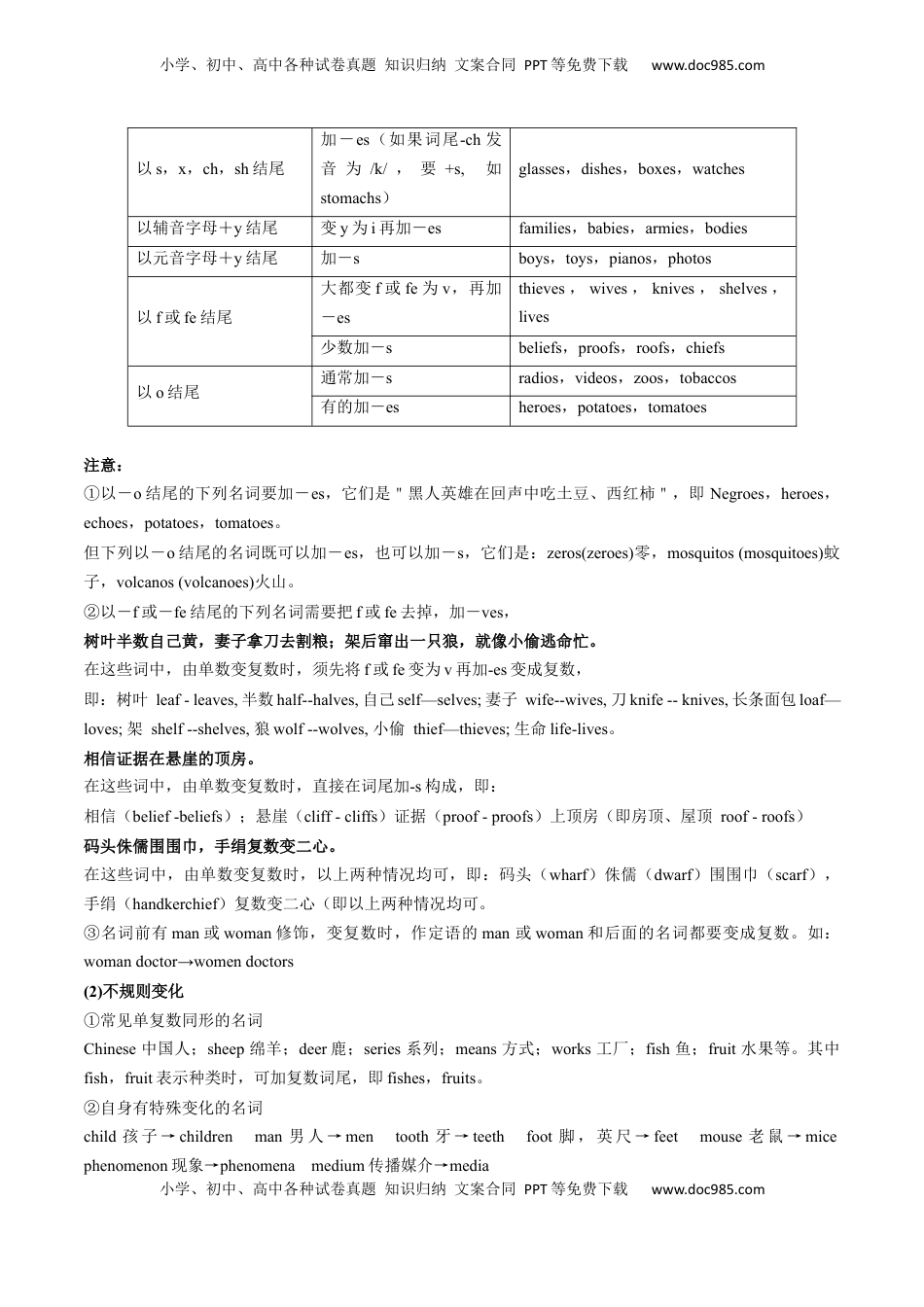
小学、初中、高中各种试卷真题知识归纳文案合同PPT等免费下载www.doc985.com小学、初中、高中各种试卷真题知识归纳文案合同PPT等免费下载www.doc985.com考点01名词和数词(核心考点精讲精练)1.高考真题考点分布考点题型名词/数词语法填空年份试卷类型考点考向20242024·新课标I卷favorites(favourite);richness(rich)名词的数;名词的功能和构成2024·新课标II卷themes(theme);visibility(visible)名词的数;名词的功能和构成2024·全国乙卷2024·全国甲卷treasures(treasure)completion(complete)名词的数名词的功能和构成2024·年浙江1月criticism(criticize)名词的功能和构成20232023·新课标I卷2023·新课标II卷arrival(arrive)interviews(interview)名词的的功能和构成2023·全国乙卷wonders(wonder)名词的数2023·全国甲卷different(difference)Warning(Warn)名词的功能和构成2023·年浙江1月events(event)名词的数20222022·新课标I卷populations(population)名词的数2022·新课标II卷son’s(son)名词的所有格2022·全国乙卷responsibility(responsible)名词的功能和构成2022·全国甲卷protection(protect)名词的功能和构成2022·年浙江6月photographer(photograph);independence(independent)名词的功能和构成2022·年浙江1月invitation(invite)名词的功能和构成2.命题规律及备考策略【命题规律】近3年新高考卷对于名词的考查基本在名词上共计18次,主要考查:1.给出名词提示词,考查名词的数;2.名词的功能和构成:给其他词性形式(通常为动词、形容词)提示词,填写名词;小学、初中、高中各种试卷真题知识归纳文案合同PPT等免费下载www.doc985.com小学、初中、高中各种试卷真题知识归纳文案合同PPT等免费下载www.doc985.com3.名词所有格;4.名词的固定搭配。【备考策略】1.熟练掌握名词单数变复数的基本规则,根据句意或主谓一致原则确定名词的数;2.明确形容词与名词、冠词与名词之间的修饰关系以及在句中所作成分,确定名词的恰当形式。3.要熟练掌握名词所有格的作用。【命题预测】2025年语法填空对名词的考查仍然会成为高考的重点,主要集中在给出词根进行词类转化,根据习惯用法或固定短语确定名词,名词的复数形式,所有格形式的变化。主谓一致一般会与名词、动词的时态和语态放在一起考查。必备基础知识:名词一、概念:表示人、事、物、地点或抽象概念的统一名称。名词分为专有名词和普通名词,普通名词又可分为可数名词和不可数名词。可数名词有单数和复数两种形式,单数名词表示一个可数事物,复数名词表示两个或两个以上的可数事物二、分类英语名词可分专有名词和普通名词两大类:专有名词是人、地、物、团体、机构等的专用名称包括:人名、地名、国家名、机构名、书名、电影名等①表示人名的名词Jenny珍妮MrGreen格林先生②表示国名,地名,山河,沙漠名的名词China中国theGreatWall长城theUK英国(其中虚词the不大写)③表示特定机构的名词NationalBasketballAssociation(NBA)全美篮球协会BankofChina中国银行WorldTradeOrganization(WTO)世界贸易组织④表示星期,月份,节日的名词Monday星期一Sunday星期日August八月October十月Mother'sDay母亲节ChristmasDay圣诞节theDragonBoatFestival端午节(其中虚词the不大写)⑤表示报刊,著作的名词NewYorkTimes纽约时报AlicejinWonderland爱丽丝梦游仙境考点一可数名词的复数(1)规则变化情况方法例词一般情况加-sstudents,teachers,doctors,tables小学、初中、高中各种试卷真题知识归纳文案合同PPT等免费下载www.doc985.com小学、初中、高中各种试卷真题知识归纳文案合同PPT等免费下载www.doc985.com以s,x,ch,sh结尾加-es(如果词尾-ch发音为/k/,要+s,如stomachs)glasses,dishes,boxes,watches以辅音字母+y结尾变y为i再加-esfamilies,babies,armies,bodies以元音字母+y结尾加-sboys,toys,pianos,photos以f或fe结尾大都变f或fe为v,再加-esthieves,wives,knives,shelves,lives少数加-sbeliefs,proofs,roofs,chiefs以o结尾通常加-sradios,videos,zoos,tobaccos有的加-es...

1、当您付费下载文档后,您只拥有了使用权限,并不意味着购买了版权,文档只能用于自身使用,不得用于其他商业用途(如 [转卖]进行直接盈利或[编辑后售卖]进行间接盈利)。
2、本站所有内容均由合作方或网友上传,本站不对文档的完整性、权威性及其观点立场正确性做任何保证或承诺!文档内容仅供研究参考,付费前请自行鉴别。
3、如文档内容存在违规,或者侵犯商业秘密、侵犯著作权等,请点击“违规举报”。

碎片内容

与本文档类似文档
1999年广东高考英语真题及答案.doc
1999年广东高考英语真题及答案.doc
免费
27下载
高中2024版《微专题》·英语·统考版练习40 短文改错+阅读理解.docx
高中2024版《微专题》·英语·统考版练习40 短文改错+阅读理解.docx
免费
0下载
高考英语复习  必修三 Unit 3 Diverse Cultures 核心单词+重点句型 筑基讲义(解析版).docx
高考英语复习 必修三 Unit 3 Diverse Cultures 核心单词+重点句型 筑基讲义(解析版).docx
免费
0下载
黄金卷05-备战2024年高考英语模拟卷(北京专用)(解析版).docx
黄金卷05-备战2024年高考英语模拟卷(北京专用)(解析版).docx
免费
0下载
2008年高考英语试卷(全国卷ii)(含解析版).pdf
2008年高考英语试卷(全国卷ii)(含解析版).pdf
免费
16下载
2007年河南高考英语真题及答案.doc
2007年河南高考英语真题及答案.doc
免费
24下载
高中2024版考评特训卷·英语【统考版】阶段检测卷(一).docx
高中2024版考评特训卷·英语【统考版】阶段检测卷(一).docx
免费
0下载
2024版《微专题》·英语·统考版练习30 短文改错+阅读理解+书面表达.docx
2024版《微专题》·英语·统考版练习30 短文改错+阅读理解+书面表达.docx
免费
3下载
高考英语复习  主题三 二十 地球与宇宙奥秘探索 (5).docx
高考英语复习 主题三 二十 地球与宇宙奥秘探索 (5).docx
免费
0下载
河南省信阳高级中学2023届高三年级二轮复习滚动测试5英语试题.docx
河南省信阳高级中学2023届高三年级二轮复习滚动测试5英语试题.docx
免费
0下载
2024年高考英语一轮复习讲义(新人教版)选择性必修第四册 Unit 5 Launching Your Career.docx
2024年高考英语一轮复习讲义(新人教版)选择性必修第四册 Unit 5 Launching Your Career.docx
免费
12下载
高中2024版考评特训卷·英语【统考版】课下天天练(九).docx
高中2024版考评特训卷·英语【统考版】课下天天练(九).docx
免费
0下载
高考英语复习  专题22 语法填空之介词用法100题(练案)原卷版.docx
高考英语复习 专题22 语法填空之介词用法100题(练案)原卷版.docx
免费
0下载
【高考英语】备战2024年(新高考专用)易错点13  特殊句式(3大陷阱)-备战2024年高考英语考试易错题(解析版).docx
【高考英语】备战2024年(新高考专用)易错点13 特殊句式(3大陷阱)-备战2024年高考英语考试易错题(解析版).docx
免费
0下载
2009年上海高考英语试题及答案.pdf
2009年上海高考英语试题及答案.pdf
免费
29下载
精品解析:2023届江苏省苏北四市(徐州连云港宿迁淮安)高三上学期第一次调研测试英语试题(含听力)(解析版).docx
精品解析:2023届江苏省苏北四市(徐州连云港宿迁淮安)高三上学期第一次调研测试英语试题(含听力)(解析版).docx
免费
0下载
2013 年普通高等学校招生全国统一考试 北京卷(1)-9163b5eb40e0历年高考真题.docx
2013 年普通高等学校招生全国统一考试 北京卷(1)-9163b5eb40e0历年高考真题.docx
免费
0下载
高中2024版考评特训卷·英语【统考版】课下天天练(十六).docx
高中2024版考评特训卷·英语【统考版】课下天天练(十六).docx
免费
0下载
2014年高考英语试卷(四川)(空白卷).doc
2014年高考英语试卷(四川)(空白卷).doc
免费
0下载
2024年高考英语一轮复习讲义(新人教版)选择性必修第一册 Unit 4 Body Language (2).docx
2024年高考英语一轮复习讲义(新人教版)选择性必修第一册 Unit 4 Body Language (2).docx
免费
21下载
我的小文库
实名认证
内容提供者

提供高质量免费文档试卷下载,如果满意请告诉您身边的人,如果不满意请告诉我们,您的意见对于我们很重要,是我们不断进步的动力

确认删除?
回到顶部
客服号
  • 客服QQ点击这里给我发消息
QQ群
  • QQ群点击这里加入QQ群
提交所需资料详情,我们来帮找资料