高考英语复习 第一章 十二、活动报道 (3).docx本文件免费下载 【共3页】

高考英语复习  第一章 十二、活动报道 (3).docx
高考英语复习  第一章 十二、活动报道 (3).docx
高考英语复习  第一章 十二、活动报道 (3).docx
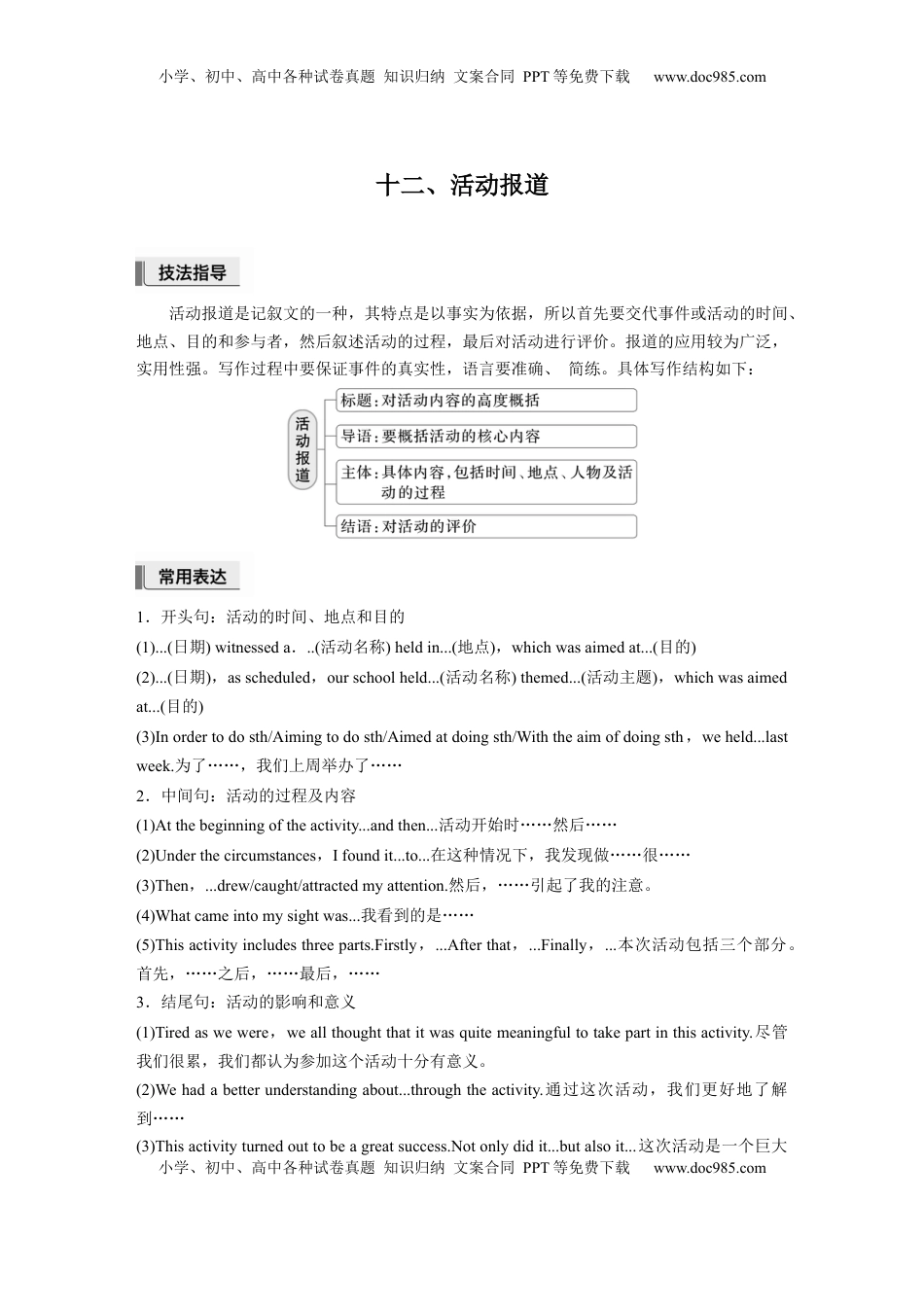
小学、初中、高中各种试卷真题知识归纳文案合同PPT等免费下载www.doc985.com小学、初中、高中各种试卷真题知识归纳文案合同PPT等免费下载www.doc985.com十二、活动报道活动报道是记叙文的一种,其特点是以事实为依据,所以首先要交代事件或活动的时间、地点、目的和参与者,然后叙述活动的过程,最后对活动进行评价。报道的应用较为广泛,实用性强。写作过程中要保证事件的真实性,语言要准确、简练。具体写作结构如下:1.开头句:活动的时间、地点和目的(1)...(日期)witnesseda...(活动名称)heldin...(地点),whichwasaimedat...(目的)(2)...(日期),asscheduled,ourschoolheld...(活动名称)themed...(活动主题),whichwasaimedat...(目的)(3)Inordertodosth/Aimingtodosth/Aimedatdoingsth/Withtheaimofdoingsth,weheld...lastweek.为了……,我们上周举办了……2.中间句:活动的过程及内容(1)Atthebeginningoftheactivity...andthen...活动开始时……然后……(2)Underthecircumstances,Ifoundit...to...在这种情况下,我发现做……很……(3)Then,...drew/caught/attractedmyattention.然后,……引起了我的注意。(4)Whatcameintomysightwas...我看到的是……(5)Thisactivityincludesthreeparts.Firstly,...Afterthat,...Finally,...本次活动包括三个部分。首先,……之后,……最后,……3.结尾句:活动的影响和意义(1)Tiredaswewere,weallthoughtthatitwasquitemeaningfultotakepartinthisactivity.尽管我们很累,我们都认为参加这个活动十分有意义。(2)Wehadabetterunderstandingabout...throughtheactivity.通过这次活动,我们更好地了解到……(3)Thisactivityturnedouttobeagreatsuccess.Notonlydidit...butalsoit...这次活动是一个巨大小学、初中、高中各种试卷真题知识归纳文案合同PPT等免费下载www.doc985.com小学、初中、高中各种试卷真题知识归纳文案合同PPT等免费下载www.doc985.com的成功,它不仅……而且……(4)Theactivitywasofgreatimportance,whichprovideduswithachanceto...这次活动非常重要,它为我们提供了一个……的机会。(5)It’ssuchameaningfulactivitythatstudentsarealllookingforwardtothenext...这是一次很有意义的活动,学生们都很期待下一次的……(6)Bothofusthoughthighlyofthisactivity.我们都高度评价这次活动。(7)Allinall,wecanbenefitagreatdealfrom...Ireallyhope...总而言之,我们可以从……中获益良多。我真的希望……(2020·新课标Ⅰ)假定你是李华,上周日你校举办了5公里越野赛跑活动。请你为校英文报写一篇报道,内容包括:1.参加人员;2.跑步路线:从校门口到南山脚下;3.活动反响。注意:写作词数应为80个左右。满分佳作名师点评ACross-CountryRunningRaceLastSunday,ourschoolheldafive-kilometercross-countryrunningrace.AllstudentsinSenior3tookpartinit.Thepurposeofthisracewastoinspireusstudentstopaymoreattentiontophysicalexercise.At7a.m.westartedattheschoolgate.AndthenweranallthewaytothefootofSouthHill.Ontheway,althoughsomestudentsfellbehind,theykeptrunninguntilthefinishingline.Fromthisactivity,wehaverealizedthatbuildingupourbodyisofgreatimportance,andwehavealsolearnedmoreabout“persistenceleadstosuccess”.1.文章开篇引出活动举行的时间;主体部分介绍了活动的具体内容即时间、地点、参加人员及活动的过程;结语部分介绍了活动的意义。2.范文中使用了高级词汇:purpose,inspire,payattentionto,fallbehind,realize,beofgreatimportance和亮点句型:although引导的让步状语从句,that引导的宾语从句,还有谚语persistenceleadstosuccess。(2024·广六校考东联)2023年6月5日是第50个世界环境日,口号是“塑战速决”。你校举办了相关的主题活动。请你为校英文俱乐部写一篇英文报道,内容包括:1.活动目的;2.活动内容;3.活动反响。注意:1.写作词数应为80个左右;2.格式已给出,不计入总词数。小学、初中、高中各种试卷真题知识归纳文案合同PPT等免费下载www.doc985.com小学、初中、高中各种试卷真题知识归纳文案合同PPT等免费下载www.doc985.com参考词汇:塑战速决BeatPlasticPollutionWorldEnvironmentDayonCampusEnglishClub

1、当您付费下载文档后,您只拥有了使用权限,并不意味着购买了版权,文档只能用于自身使用,不得用于其他商业用途(如 [转卖]进行直接盈利或[编辑后售卖]进行间接盈利)。
2、本站所有内容均由合作方或网友上传,本站不对文档的完整性、权威性及其观点立场正确性做任何保证或承诺!文档内容仅供研究参考,付费前请自行鉴别。
3、如文档内容存在违规,或者侵犯商业秘密、侵犯著作权等,请点击“违规举报”。

碎片内容

与本文档类似文档
1999年广东高考英语真题及答案.doc
1999年广东高考英语真题及答案.doc
免费
27下载
高中2024版《微专题》·英语·统考版练习40 短文改错+阅读理解.docx
高中2024版《微专题》·英语·统考版练习40 短文改错+阅读理解.docx
免费
0下载
高考英语复习  必修三 Unit 3 Diverse Cultures 核心单词+重点句型 筑基讲义(解析版).docx
高考英语复习 必修三 Unit 3 Diverse Cultures 核心单词+重点句型 筑基讲义(解析版).docx
免费
0下载
黄金卷05-备战2024年高考英语模拟卷(北京专用)(解析版).docx
黄金卷05-备战2024年高考英语模拟卷(北京专用)(解析版).docx
免费
0下载
2008年高考英语试卷(全国卷ii)(含解析版).pdf
2008年高考英语试卷(全国卷ii)(含解析版).pdf
免费
16下载
2007年河南高考英语真题及答案.doc
2007年河南高考英语真题及答案.doc
免费
24下载
高中2024版考评特训卷·英语【统考版】阶段检测卷(一).docx
高中2024版考评特训卷·英语【统考版】阶段检测卷(一).docx
免费
0下载
2024版《微专题》·英语·统考版练习30 短文改错+阅读理解+书面表达.docx
2024版《微专题》·英语·统考版练习30 短文改错+阅读理解+书面表达.docx
免费
3下载
高考英语复习  主题三 二十 地球与宇宙奥秘探索 (5).docx
高考英语复习 主题三 二十 地球与宇宙奥秘探索 (5).docx
免费
0下载
河南省信阳高级中学2023届高三年级二轮复习滚动测试5英语试题.docx
河南省信阳高级中学2023届高三年级二轮复习滚动测试5英语试题.docx
免费
0下载
2024年高考英语一轮复习讲义(新人教版)选择性必修第四册 Unit 5 Launching Your Career.docx
2024年高考英语一轮复习讲义(新人教版)选择性必修第四册 Unit 5 Launching Your Career.docx
免费
12下载
高中2024版考评特训卷·英语【统考版】课下天天练(九).docx
高中2024版考评特训卷·英语【统考版】课下天天练(九).docx
免费
0下载
高考英语复习  专题22 语法填空之介词用法100题(练案)原卷版.docx
高考英语复习 专题22 语法填空之介词用法100题(练案)原卷版.docx
免费
0下载
【高考英语】备战2024年(新高考专用)易错点13  特殊句式(3大陷阱)-备战2024年高考英语考试易错题(解析版).docx
【高考英语】备战2024年(新高考专用)易错点13 特殊句式(3大陷阱)-备战2024年高考英语考试易错题(解析版).docx
免费
0下载
2009年上海高考英语试题及答案.pdf
2009年上海高考英语试题及答案.pdf
免费
29下载
精品解析:2023届江苏省苏北四市(徐州连云港宿迁淮安)高三上学期第一次调研测试英语试题(含听力)(解析版).docx
精品解析:2023届江苏省苏北四市(徐州连云港宿迁淮安)高三上学期第一次调研测试英语试题(含听力)(解析版).docx
免费
0下载
2013 年普通高等学校招生全国统一考试 北京卷(1)-9163b5eb40e0历年高考真题.docx
2013 年普通高等学校招生全国统一考试 北京卷(1)-9163b5eb40e0历年高考真题.docx
免费
0下载
高中2024版考评特训卷·英语【统考版】课下天天练(十六).docx
高中2024版考评特训卷·英语【统考版】课下天天练(十六).docx
免费
0下载
2014年高考英语试卷(四川)(空白卷).doc
2014年高考英语试卷(四川)(空白卷).doc
免费
0下载
2024年高考英语一轮复习讲义(新人教版)选择性必修第一册 Unit 4 Body Language (2).docx
2024年高考英语一轮复习讲义(新人教版)选择性必修第一册 Unit 4 Body Language (2).docx
免费
21下载
我的小文库
实名认证
内容提供者

提供高质量免费文档试卷下载,如果满意请告诉您身边的人,如果不满意请告诉我们,您的意见对于我们很重要,是我们不断进步的动力

确认删除?
回到顶部
客服号
  • 客服QQ点击这里给我发消息
QQ群
  • QQ群点击这里加入QQ群
提交所需资料详情,我们来帮找资料