高中政治 必修3 8.1 法治国家(同步练习)(原卷版).doc本文件免费下载 【共3页】

高中政治 必修3  8.1 法治国家(同步练习)(原卷版).doc
高中政治 必修3  8.1 法治国家(同步练习)(原卷版).doc
高中政治 必修3  8.1 法治国家(同步练习)(原卷版).doc
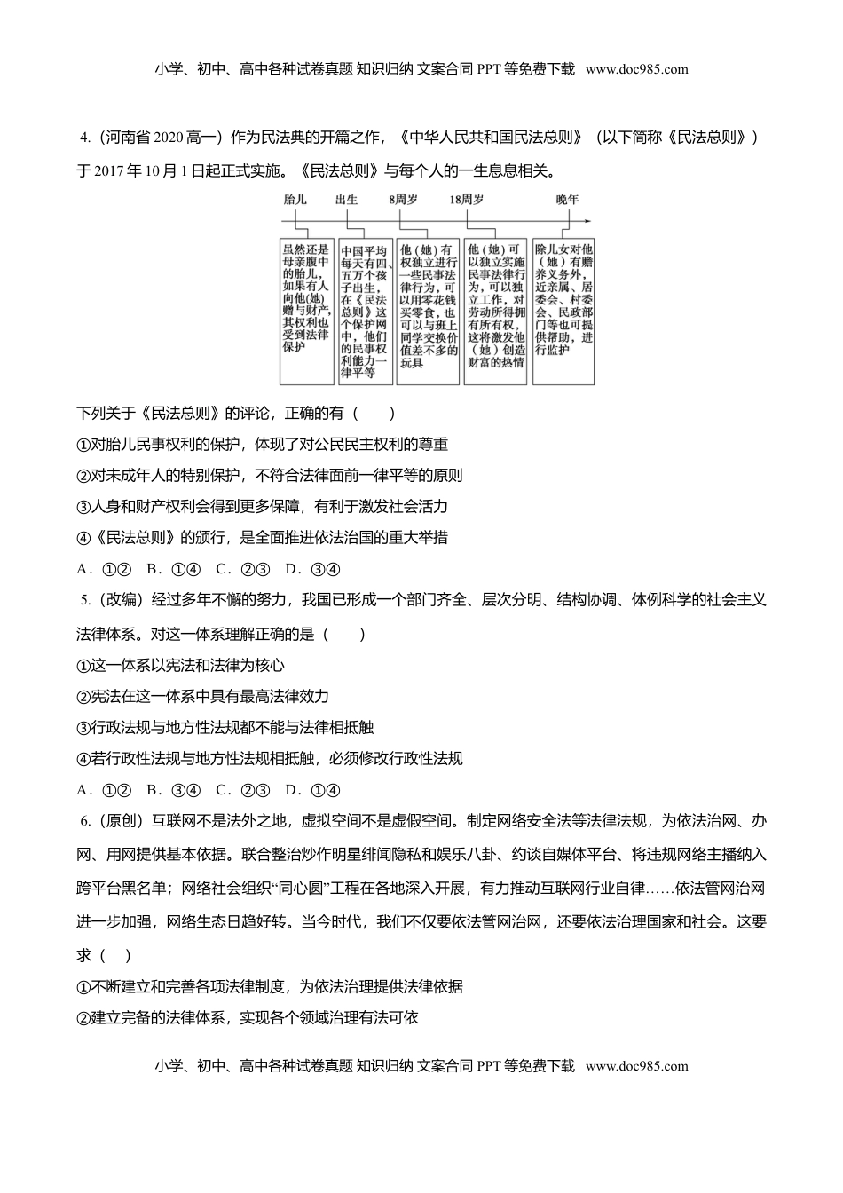
小学、初中、高中各种试卷真题知识归纳文案合同PPT等免费下载www.doc985.com8.1法治国家同步练习1.(辽阳市第一高级中学2020高一)截至目前,我国现行法律共有271部,行政法规近600件,地方性法规超过7000件,形成了以宪法为核心的中国特色社会主义法律体系,法制建设成就举世瞩目。这表明()①完善立法是依法治国的核心②有法可依是依法治国的前提③我国完善法律实施机制,彰显公平正义④我国坚持良法之治,逐步健全法律体系A.①②B.②④C.③④D.①③2.(原创)截至2019年2月,全国31个省份均已建立高龄津贴制度,与此同时,有30个省份建立了老年人服务补贴制度,29个省份建立了老年人护理补贴制度和农村留守老年人关爱服务制度,各类津补贴共惠及3000多万老年人。这从一个侧面表明()①国家尊重和保障公民权利②国家依法保护公民的基本政治权利③我国人民民主是最真实的民主④国家尊重公民权利,社会主义民主具有全民性A.①③B.①④C.②③D.②④3.(改编)2019年9月9日至10日,证监会在北京召开全面深化资本市场改革工作座谈会。会议指出,进一步加大法治供给。加快推动《证券法》《刑法》修改,大幅提高欺诈发行、上市公司虚假信息披露和中介机构提供虚假证明文件等违法行为的违法成本。用好用足现有法律制度,坚持严格执法,提升监管威慑力。由此可见,加快推动《证券法》《刑法》修改,有利于()①规范公民行为,保证每个公民都能遵守宪法和法律②推进科学立法、民主立法、依法立法③完善我国的法律体系,依法打击违法犯罪行为④实现国家和社会治理领域有法可依A.①②B.①④C.②③D.③④小学、初中、高中各种试卷真题知识归纳文案合同PPT等免费下载www.doc985.com小学、初中、高中各种试卷真题知识归纳文案合同PPT等免费下载www.doc985.com4.(河南省2020高一)作为民法典的开篇之作,《中华人民共和国民法总则》(以下简称《民法总则》)于2017年10月1日起正式实施。《民法总则》与每个人的一生息息相关。下列关于《民法总则》的评论,正确的有()①对胎儿民事权利的保护,体现了对公民民主权利的尊重②对未成年人的特别保护,不符合法律面前一律平等的原则③人身和财产权利会得到更多保障,有利于激发社会活力④《民法总则》的颁行,是全面推进依法治国的重大举措A.①②B.①④C.②③D.③④5.(改编)经过多年不懈的努力,我国已形成一个部门齐全、层次分明、结构协调、体例科学的社会主义法律体系。对这一体系理解正确的是()①这一体系以宪法和法律为核心②宪法在这一体系中具有最高法律效力③行政法规与地方性法规都不能与法律相抵触④若行政性法规与地方性法规相抵触,必须修改行政性法规A.①②B.③④C.②③D.①④6.(原创)互联网不是法外之地,虚拟空间不是虚假空间。制定网络安全法等法律法规,为依法治网、办网、用网提供基本依据。联合整治炒作明星绯闻隐私和娱乐八卦、约谈自媒体平台、将违规网络主播纳入“”……跨平台黑名单;网络社会组织同心圆工程在各地深入开展,有力推动互联网行业自律依法管网治网进一步加强,网络生态日趋好转。当今时代,我们不仅要依法管网治网,还要依法治理国家和社会。这要求()①不断建立和完善各项法律制度,为依法治理提供法律依据②建立完备的法律体系,实现各个领域治理有法可依小学、初中、高中各种试卷真题知识归纳文案合同PPT等免费下载www.doc985.com小学、初中、高中各种试卷真题知识归纳文案合同PPT等免费下载www.doc985.com③司法机关不断完善社会主义法律体系④———牢牢把握中国特色社会主义最本质的特征依法治国A.①②B.①③C.②③D.③④7.(广州市2019高一质量检测)某镇政府在修筑公路时,需占用一村民的承包地。在没有与该村民达成有效补偿协议的情况下,便组织人员将其承包土地上的庄稼毁掉。该村民要求镇政府对此事予以合理解决,但未得到答复。于是,该村民向县人民法院提出了行政诉讼,将镇政府推上了被告席。法院经过认真的庭审调查,作出判决,责令被告镇政府对原告作出合理的赔偿。不符合这一事实的说法是()A.政府滥用职权会损害群众的切身利益B.司法机关必须依法行政C.我国公民...

1、当您付费下载文档后,您只拥有了使用权限,并不意味着购买了版权,文档只能用于自身使用,不得用于其他商业用途(如 [转卖]进行直接盈利或[编辑后售卖]进行间接盈利)。
2、本站所有内容均由合作方或网友上传,本站不对文档的完整性、权威性及其观点立场正确性做任何保证或承诺!文档内容仅供研究参考,付费前请自行鉴别。
3、如文档内容存在违规,或者侵犯商业秘密、侵犯著作权等,请点击“违规举报”。

碎片内容

与本文档类似文档
高中 思想政治•选择性必修1课时作业(word)单元综合检测卷(一).docx
高中 思想政治•选择性必修1课时作业(word)单元综合检测卷(一).docx
免费
0下载
高一上学期期中考试政治试题(解析版) (3).docx
高一上学期期中考试政治试题(解析版) (3).docx
免费
25下载
高中政治 必修2  2022-2023学年高一上学期期末联考政治试题(解析版).docx
高中政治 必修2 2022-2023学年高一上学期期末联考政治试题(解析版).docx
免费
0下载
2022-2023学年高一上学期期末联考政治试题(解析版).docx
2022-2023学年高一上学期期末联考政治试题(解析版).docx
免费
0下载
2022版】高中政治新教材 选择性必修1 第4单元 第八课 课时1 日益重要的国际组织.docx
2022版】高中政治新教材 选择性必修1 第4单元 第八课 课时1 日益重要的国际组织.docx
免费
12下载
(人教版)第2部分-暑假预习-第06讲《念奴娇·赤壁怀古》《永遇乐·京口北固亭怀古》(课文自学+知识提要+巩固练习)-(学生版)新高一语文暑假衔接讲义.docx
(人教版)第2部分-暑假预习-第06讲《念奴娇·赤壁怀古》《永遇乐·京口北固亭怀古》(课文自学+知识提要+巩固练习)-(学生版)新高一语文暑假衔接讲义.docx
免费
0下载
高中政治 必修3  第二单元 文化的传承与创新(能力提升)(解析版).doc
高中政治 必修3 第二单元 文化的传承与创新(能力提升)(解析版).doc
免费
0下载
高中 2023二轮专项分层特训卷•思想政治【新教材】一部分.专题 14.docx
高中 2023二轮专项分层特训卷•思想政治【新教材】一部分.专题 14.docx
免费
0下载
高中政治 必修2  高一政治期末模拟卷(全解全析) (1).docx
高中政治 必修2 高一政治期末模拟卷(全解全析) (1).docx
免费
0下载
高中政治 必修1第9课 中国与国际组织(学生版)同步讲义.docx
高中政治 必修1第9课 中国与国际组织(学生版)同步讲义.docx
免费
25下载
6.2 日益开放的世界经济(练习)-【上好课】高二政治同步备课系列(部编版选择性必修一).docx
6.2 日益开放的世界经济(练习)-【上好课】高二政治同步备课系列(部编版选择性必修一).docx
免费
0下载
高中 思想政治·必修4·哲学与文化课时作业(word)课时作业15 价值判断与价值选择 .docx
高中 思想政治·必修4·哲学与文化课时作业(word)课时作业15 价值判断与价值选择 .docx
免费
0下载
4.2 挑战与应对(练习)-【上好课】高二政治同步备课系列(部编版选择性必修一).docx
4.2 挑战与应对(练习)-【上好课】高二政治同步备课系列(部编版选择性必修一).docx
免费
0下载
高一政治期末复习综合测试卷(统编版必修一+必修二)(解析卷)(一).docx
高一政治期末复习综合测试卷(统编版必修一+必修二)(解析卷)(一).docx
免费
0下载
4.3习近平新时代中国特色社会主义思想(教师版)高一政治同步精品讲义(统编版必修1).doc
4.3习近平新时代中国特色社会主义思想(教师版)高一政治同步精品讲义(统编版必修1).doc
免费
29下载
高中 2023二轮专项分层特训卷•思想政治【新教材】重难点11.docx
高中 2023二轮专项分层特训卷•思想政治【新教材】重难点11.docx
免费
0下载
高中 2023二轮专项分层特训卷•思想政治【新教材】河北专版一部分.专题 9.docx
高中 2023二轮专项分层特训卷•思想政治【新教材】河北专版一部分.专题 9.docx
免费
0下载
期末备考模拟(提高卷)(2)-【新教材精创】2019-2020学年高一政治下学期期末备考(部编版必修三)(解析版).doc
期末备考模拟(提高卷)(2)-【新教材精创】2019-2020学年高一政治下学期期末备考(部编版必修三)(解析版).doc
免费
0下载
高中 2023二轮专项分层特训卷•思想政治【新教材】重难点24.docx
高中 2023二轮专项分层特训卷•思想政治【新教材】重难点24.docx
免费
0下载
(人教版)第2部分-暑假预习-第04讲《琵琶行》(课文自学+知识提要+巩固练习)-(学生版)新高一语文暑假衔接讲义.docx
(人教版)第2部分-暑假预习-第04讲《琵琶行》(课文自学+知识提要+巩固练习)-(学生版)新高一语文暑假衔接讲义.docx
免费
0下载
我的小文库
实名认证
内容提供者

提供高质量免费文档试卷下载,如果满意请告诉您身边的人,如果不满意请告诉我们,您的意见对于我们很重要,是我们不断进步的动力

相关文档

阅读排行

确认删除?
回到顶部
客服号
  • 客服QQ点击这里给我发消息
QQ群
  • QQ群点击这里加入QQ群
提交所需资料详情,我们来帮找资料