高中政治 必修3 5.1人民代表大会:我国的国家权力机关(原卷版)_new.docx本文件免费下载 【共5页】

高中政治 必修3  5.1人民代表大会:我国的国家权力机关(原卷版)_new.docx
高中政治 必修3  5.1人民代表大会:我国的国家权力机关(原卷版)_new.docx
高中政治 必修3  5.1人民代表大会:我国的国家权力机关(原卷版)_new.docx
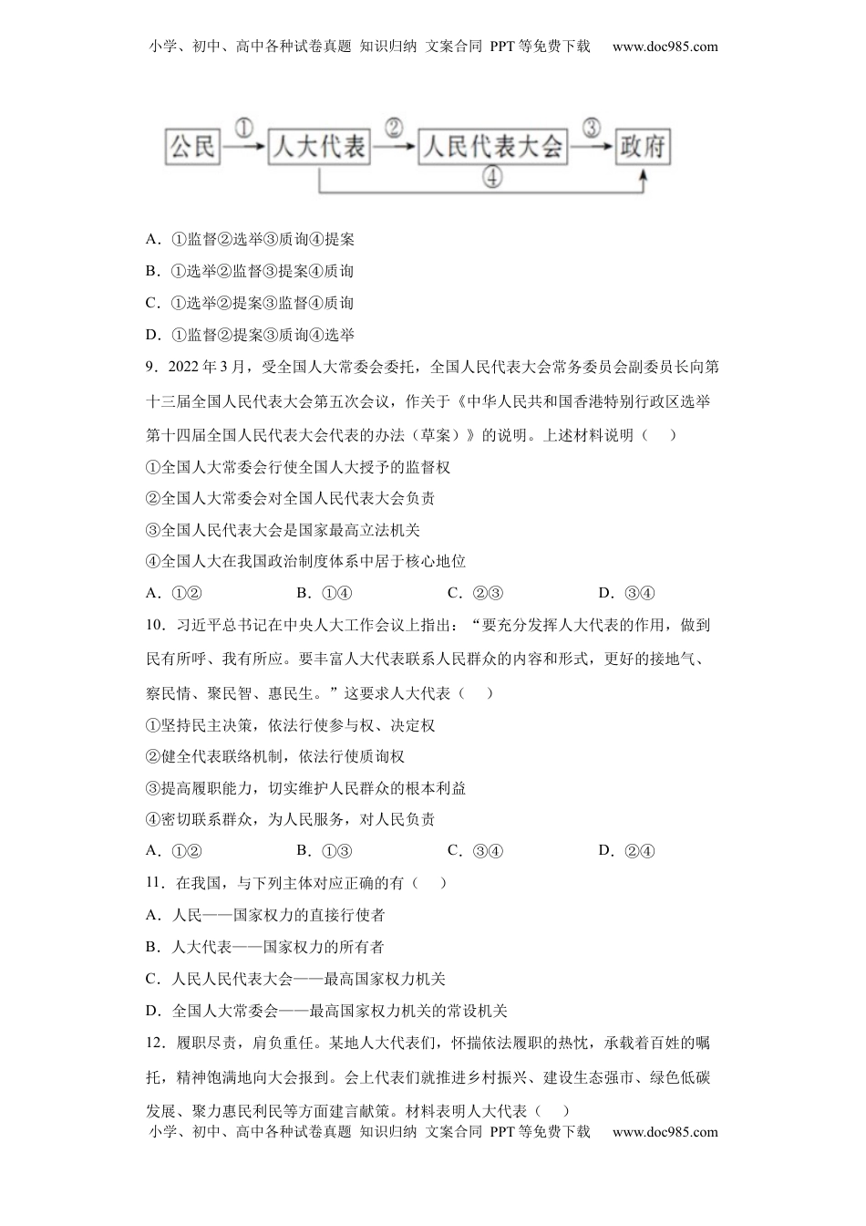
小学、初中、高中各种试卷真题知识归纳文案合同PPT等免费下载www.doc985.com小学、初中、高中各种试卷真题知识归纳文案合同PPT等免费下载www.doc985.com5.1人民代表大会:我国的国家权力机关一、单选题1.2022年3月5日提请十三届全国人大五次会议审议的关于十四届全国人大代表名额和选举问题的决定草案明确提出,第十四届全国人民代表大会代表中,基层代表特别是一线工人、农民和专业技术人员代表的比例要比上届有所上升。关于人大代表说法正确的是()①人大代表是国家权力机关的组成人员,代表人民行使国家权力②县乡人大代表由人民群众直接选举产生,对人民负责,受人民监督③人大代表密切联系人民群众,通过行使监督权提升履职能力④人大代表听取民意、反映人民意愿是人大代表应依法行使的权利A.①②B.①④C.②③D.③④2.全面加强新时代人大工作和建设,要把人大的政治性、民主性、法治性、人民性有机统一起来,把坚持党的领导、人民当家作主、依法治国有机统一起来,保证党领导人民依法有效治理国家。为此()①各级人大应该成为自觉坚持中国共产党领导的政治机关②要确保党在国家机构体系中与其他国家机关各尽其责、协调运转③党要支持人大依法履职,善于使党的主张通过法定程序成为国家意志④各级人大应成为保证人民当家作主的最高国家权力机关A.①②B.①③C.②④D.③④3.十三届全国人大常委会第二十四次会议通过了《中华人民共和国刑法修正案(十一)》,2021年3月1日正式施行,“高空抛物罪”“冒名顶替罪”“妨害安全驾驶罪”“负有照护职责人员性侵罪”等新罪名也予以明确。以下观点正确的有()①修正内容积极回应社会关切,坚持与时俱进,立良法保善治②全国人大常委会作为最高国家权力机关,贯彻了依法治国原则③全国人大行使审议权和立法权,更好地维护人民群众的合法权益④刑法修正真实反映了我国立法的基本价值取向,体现了国家性质A.①②B.①④C.②③D.③④4.当今世界,一个法治大国不能没有反映其显赫成就的法典。民法典的出台是一个国家、一个民族走向繁荣昌盛的象征和标志。2020年全国两会期间,人大代表们对民法典草案进行了认真审议和热烈讨论。根据各方面意见,草案又作了100余处修改。小学、初中、高中各种试卷真题知识归纳文案合同PPT等免费下载www.doc985.com小学、初中、高中各种试卷真题知识归纳文案合同PPT等免费下载www.doc985.com2020年5月28日,第十三届全国人民代表大会第三次会议以2879票赞成、2票反对、5票弃权,表决通过了《中华人民共和国民法典》。据此,下列说法错误的是()①人大代表作为国家权力机关的组成人员,具有审议权、决定权②人民代表大会是最高权力机关,在我国的国家机构中居于最高地位③全国人大行使最高立法权,通过民法典④民法典的编撰过程彰显了开门立法A.①③B.①②C.③④D.②④5.全国人民代表大会由省、自治区、直辖市、特别行政区和军队选出的代表组成。各少数民族都应当有适当名额的代表。这体现出()①中华人民共和国的一切权力属于人民②人民代表大会制度决定了我国的国体③人民代表大会制度保障了人民当家作主④人民直接选举人大代表行使国家权力A.①②B.①③C.②④D.③④6.2022年3月9日上午,全国人大宪法和法律委员会审议了关于修改地方各级人民代表大会和地方各级人民政府组织法的决定草案、关于第十四届全国人大代表名额和选举问题的决定草案修改稿、香港特别行政区选举第十四届全国人大代表的办法草案修改稿、澳门特别行政区选举第十四届全国人大代表的办法草案修改稿。全国人大宪法和法律委员会()A.部分行使全国人大审议权B.部分行使全国人大立法权C.是全国人民代表大会的执行机关D.受全国人大及其常委会领导7.某地企业发展有很大优势,致使经济发展水平在周边地区范围内处于绝对优势,但某一企业排污管泄露后,长久失修,导致污水横溢,无人管理,给附近居民生产生活带来了严重困扰,如果你是该地区人大代表,你会()①积极行使权力,完善水污染防治法②关注事态,向有关部门行使质询权③勇于发声,向相关部门提出合理建议④勇担重任,带领民众抢修损毁管道A.①②B....

1、当您付费下载文档后,您只拥有了使用权限,并不意味着购买了版权,文档只能用于自身使用,不得用于其他商业用途(如 [转卖]进行直接盈利或[编辑后售卖]进行间接盈利)。
2、本站所有内容均由合作方或网友上传,本站不对文档的完整性、权威性及其观点立场正确性做任何保证或承诺!文档内容仅供研究参考,付费前请自行鉴别。
3、如文档内容存在违规,或者侵犯商业秘密、侵犯著作权等,请点击“违规举报”。

碎片内容

与本文档类似文档
高中 思想政治•选择性必修1课时作业(word)单元综合检测卷(一).docx
高中 思想政治•选择性必修1课时作业(word)单元综合检测卷(一).docx
免费
0下载
高一上学期期中考试政治试题(解析版) (3).docx
高一上学期期中考试政治试题(解析版) (3).docx
免费
25下载
高中政治 必修2  2022-2023学年高一上学期期末联考政治试题(解析版).docx
高中政治 必修2 2022-2023学年高一上学期期末联考政治试题(解析版).docx
免费
0下载
2022-2023学年高一上学期期末联考政治试题(解析版).docx
2022-2023学年高一上学期期末联考政治试题(解析版).docx
免费
0下载
2022版】高中政治新教材 选择性必修1 第4单元 第八课 课时1 日益重要的国际组织.docx
2022版】高中政治新教材 选择性必修1 第4单元 第八课 课时1 日益重要的国际组织.docx
免费
12下载
(人教版)第2部分-暑假预习-第06讲《念奴娇·赤壁怀古》《永遇乐·京口北固亭怀古》(课文自学+知识提要+巩固练习)-(学生版)新高一语文暑假衔接讲义.docx
(人教版)第2部分-暑假预习-第06讲《念奴娇·赤壁怀古》《永遇乐·京口北固亭怀古》(课文自学+知识提要+巩固练习)-(学生版)新高一语文暑假衔接讲义.docx
免费
0下载
高中政治 必修3  第二单元 文化的传承与创新(能力提升)(解析版).doc
高中政治 必修3 第二单元 文化的传承与创新(能力提升)(解析版).doc
免费
0下载
高中 2023二轮专项分层特训卷•思想政治【新教材】一部分.专题 14.docx
高中 2023二轮专项分层特训卷•思想政治【新教材】一部分.专题 14.docx
免费
0下载
高中政治 必修2  高一政治期末模拟卷(全解全析) (1).docx
高中政治 必修2 高一政治期末模拟卷(全解全析) (1).docx
免费
0下载
高中政治 必修1第9课 中国与国际组织(学生版)同步讲义.docx
高中政治 必修1第9课 中国与国际组织(学生版)同步讲义.docx
免费
25下载
6.2 日益开放的世界经济(练习)-【上好课】高二政治同步备课系列(部编版选择性必修一).docx
6.2 日益开放的世界经济(练习)-【上好课】高二政治同步备课系列(部编版选择性必修一).docx
免费
0下载
高中 思想政治·必修4·哲学与文化课时作业(word)课时作业15 价值判断与价值选择 .docx
高中 思想政治·必修4·哲学与文化课时作业(word)课时作业15 价值判断与价值选择 .docx
免费
0下载
4.2 挑战与应对(练习)-【上好课】高二政治同步备课系列(部编版选择性必修一).docx
4.2 挑战与应对(练习)-【上好课】高二政治同步备课系列(部编版选择性必修一).docx
免费
0下载
高一政治期末复习综合测试卷(统编版必修一+必修二)(解析卷)(一).docx
高一政治期末复习综合测试卷(统编版必修一+必修二)(解析卷)(一).docx
免费
0下载
4.3习近平新时代中国特色社会主义思想(教师版)高一政治同步精品讲义(统编版必修1).doc
4.3习近平新时代中国特色社会主义思想(教师版)高一政治同步精品讲义(统编版必修1).doc
免费
29下载
高中 2023二轮专项分层特训卷•思想政治【新教材】重难点11.docx
高中 2023二轮专项分层特训卷•思想政治【新教材】重难点11.docx
免费
0下载
高中 2023二轮专项分层特训卷•思想政治【新教材】河北专版一部分.专题 9.docx
高中 2023二轮专项分层特训卷•思想政治【新教材】河北专版一部分.专题 9.docx
免费
0下载
期末备考模拟(提高卷)(2)-【新教材精创】2019-2020学年高一政治下学期期末备考(部编版必修三)(解析版).doc
期末备考模拟(提高卷)(2)-【新教材精创】2019-2020学年高一政治下学期期末备考(部编版必修三)(解析版).doc
免费
0下载
高中 2023二轮专项分层特训卷•思想政治【新教材】重难点24.docx
高中 2023二轮专项分层特训卷•思想政治【新教材】重难点24.docx
免费
0下载
(人教版)第2部分-暑假预习-第04讲《琵琶行》(课文自学+知识提要+巩固练习)-(学生版)新高一语文暑假衔接讲义.docx
(人教版)第2部分-暑假预习-第04讲《琵琶行》(课文自学+知识提要+巩固练习)-(学生版)新高一语文暑假衔接讲义.docx
免费
0下载
我的小文库
实名认证
内容提供者

提供高质量免费文档试卷下载,如果满意请告诉您身边的人,如果不满意请告诉我们,您的意见对于我们很重要,是我们不断进步的动力

相关文档

阅读排行

确认删除?
回到顶部
客服号
  • 客服QQ点击这里给我发消息
QQ群
  • QQ群点击这里加入QQ群
提交所需资料详情,我们来帮找资料