高中物理 必修1 第2.5-2.6课时 自由落体运动 伽利略对自由落体运动的研究(解析版).doc本文件免费下载 【共12页】

高中物理 必修1  第2.5-2.6课时 自由落体运动 伽利略对自由落体运动的研究(解析版).doc
高中物理 必修1  第2.5-2.6课时 自由落体运动 伽利略对自由落体运动的研究(解析版).doc
高中物理 必修1  第2.5-2.6课时 自由落体运动 伽利略对自由落体运动的研究(解析版).doc
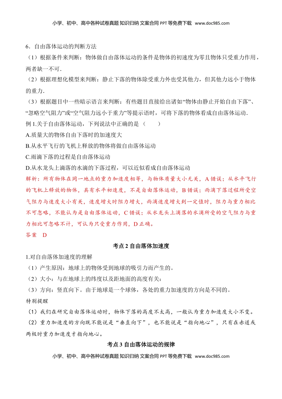
小学、初中、高中各种试卷真题知识归纳文案合同PPT等免费下载www.doc985.com第2.5自由落体运动第2.6伽利略对自由落体运动的研究一、自由落体运动1.定义:物体只在_____作用下从_____开始下落的运动.2.运动性质:初速度为的___________运动.3.物体的下落可看做自由落体运动的条件:空气阻力的作用_______,可以_____.二、自由落体加速度1.定义:在同一地点,一切物体自由下落的加速度都_____,这个加速度叫做自由落体加速度,也叫做___________,通常用g表示.2.方向:_________.3.大小(1)在地球上不同的地方,g的大小一般是_____的(填“不同”或“相同”),g值随纬度的增大而逐渐_____.(2)一般取值:g=9.8m/s2或g=_______.三、伽利略对自由落体运动的研究1.亚里士多德的观点:物体下落的快慢是由它们的_____决定的.2.伽利略的研究:(1)逻辑归谬:伽利略从亚里士多德的论断出发,通过逻辑推理,否定了“_________________”的论断.(2)猜想与假说:伽利略猜想自由落体运动是一种最简单的变速运动,它的速度应该是_________的.(3)数学推理:伽利略通过数学推理得出初速度为0的匀变速运动的位移与_____________成正比,即x____.(4)间接验证:让小球从斜面上的不同位置滚下,测出小球滚下的位移x和_________.实验小学、初中、高中各种试卷真题知识归纳文案合同PPT等免费下载www.doc985.com小学、初中、高中各种试卷真题知识归纳文案合同PPT等免费下载www.doc985.com表明:小球沿斜面滚下的运动是____________运动;斜面倾角一定时,小球的加速度_____;小球的加速度随斜面倾角的增大而_____.(5)合理外推:伽利略认为当斜面倾角为90°时,小球将自由下落,仍会做___________运动.答案:重力静止0匀加速直线比较小忽略相同重力加速度竖直向下不同增大10m/s2重量重物比轻物落得快均匀变化所用时间的二次方∝t2所用时间t匀加速直线相同增大匀加速直线考点1自由落体运动1.自由落体运动是一种理想模型。当自由下落的物体所受的空气阻力远小于重力时,物体的运动才可以视为自由落体运动。如空气中石块的下落可以看做自由落体运动,空气中羽毛的下落不能看做自由落体运动。2.物体做自由落体运动的条件(1)初速度为零;(2)只受重力。3.运动特点:初速度为零,加速度为重力加速度g的匀加速直线运动。是匀变速直线运动的特例。4.运动图象:自由落体运动的v-t图象是一条过原点的倾斜直线,斜率是k=g。5.自由落体运动的规律自由落体运动是匀变速直线运动在v0=0、a=g时的一个特例。所以匀变速直线运动的基本公式以及推论都适用于自由落体运动。注意:物体在其他星球上也可以做自由落体运动,但下落的加速度与在地球表面下落的加速度不同小学、初中、高中各种试卷真题知识归纳文案合同PPT等免费下载www.doc985.com小学、初中、高中各种试卷真题知识归纳文案合同PPT等免费下载www.doc985.com6.自由落体运动的判断方法(1)根据条件来判断:物体做自由落体运动的条件是物体的初速度为零且物体只受重力作用,两者缺一不可.(2)根据理想化模型来判断:静止下落的物体除受重力外也受其他力,但其他力远小于物体的重力.(3)根据题目中一些暗示语言来判断:有些题目直接给出诸如“物体由静止开始自由下落”、“忽略空气阻力”或“空气阻力远小于重力”等提示语时,可将下落的物体看成自由落体运动.例1.关于自由落体运动,下列说法中正确的是()A.质量大的物体自由下落时的加速度大B.从水平飞行的飞机上释放的物体将做自由落体运动C.雨滴下落的过程是自由落体运动D.从水龙头上滴落的水滴的下落过程,可以近似看成自由落体运动解析:所有物体在同一地点的重力加速度相等,与物体质量大小无关,A错误;从水平飞行的飞机上释放的物体,具有水平初速度,不是自由落体运动,B错误;雨滴下落过程所受空气阻力与速度大小有关,速度增大时阻力增大,雨滴速度增大到一定值时,阻力与重力相比不可忽略,不能认为是自由落体运动,C错误;从水龙头上滴落的水滴所受的空气阻力与重力相比可忽略不计,可认为只受重力作用,D正确。答案D考点2自由落体加速度1.对自由落体加速度的理解(1)产生原...

1、当您付费下载文档后,您只拥有了使用权限,并不意味着购买了版权,文档只能用于自身使用,不得用于其他商业用途(如 [转卖]进行直接盈利或[编辑后售卖]进行间接盈利)。
2、本站所有内容均由合作方或网友上传,本站不对文档的完整性、权威性及其观点立场正确性做任何保证或承诺!文档内容仅供研究参考,付费前请自行鉴别。
3、如文档内容存在违规,或者侵犯商业秘密、侵犯著作权等,请点击“违规举报”。

碎片内容

与本文档类似文档
高中 2023二轮专项分层特训卷·物理【新教材】辽宁专版高考仿真练答案.docx
高中 2023二轮专项分层特训卷·物理【新教材】辽宁专版高考仿真练答案.docx
免费
0下载
高中物理必修3高一(下)期中物理试题(原卷版).doc
高中物理必修3高一(下)期中物理试题(原卷版).doc
免费
26下载
高中物理 选修第1册 新课改12 C光电效应及波粒二象性 提升版.docx
高中物理 选修第1册 新课改12 C光电效应及波粒二象性 提升版.docx
免费
15下载
05 A重力、弹力、摩擦力 基础版学生版新课改 高中物理必修第一册年级下册.docx
05 A重力、弹力、摩擦力 基础版学生版新课改 高中物理必修第一册年级下册.docx
免费
29下载
高一物理下册6.4生活中的圆周运动(解析版).docx
高一物理下册6.4生活中的圆周运动(解析版).docx
免费
18下载
第2部分-专项训练-专题02 共点力的平衡分析(教师版)-新高一物理暑假讲义(人教版) .docx
第2部分-专项训练-专题02 共点力的平衡分析(教师版)-新高一物理暑假讲义(人教版) .docx
免费
0下载
高中物理 必修第1册 新课改08 A共点力的平衡 基础版.docx
高中物理 必修第1册 新课改08 A共点力的平衡 基础版.docx
免费
6下载
高中物理 必修1  第三单元  相互作用——力(选拔卷)-【单元测试】学生版高一物理尖子生选拔卷(人教版2019必修第一册)(考试版).doc
高中物理 必修1 第三单元 相互作用——力(选拔卷)-【单元测试】学生版高一物理尖子生选拔卷(人教版2019必修第一册)(考试版).doc
免费
0下载
高中物理 选修第2册 新课改01 A运动的描述 基础版 (1).docx
高中物理 选修第2册 新课改01 A运动的描述 基础版 (1).docx
免费
27下载
2024年高中物理新教材同步 选择性必修第一册 第1章 2 动量定理.docx
2024年高中物理新教材同步 选择性必修第一册 第1章 2 动量定理.docx
免费
20下载
高一物理下期期中测试卷01(新教材人教版)(原卷版) (1).docx
高一物理下期期中测试卷01(新教材人教版)(原卷版) (1).docx
免费
0下载
高中物理 必修第2册 新课改13 C原子结构与原子核 提升版 (1).docx
高中物理 必修第2册 新课改13 C原子结构与原子核 提升版 (1).docx
免费
21下载
高中物理 必修2  高一物理下学期期末测试卷(人教版2019)01(全解全析).doc
高中物理 必修2 高一物理下学期期末测试卷(人教版2019)01(全解全析).doc
免费
0下载
高中物理必修3第十章 静电场中的能量 基础达标卷(A卷)(考试版).docx
高中物理必修3第十章 静电场中的能量 基础达标卷(A卷)(考试版).docx
免费
13下载
高中物理 选修第2册 新课改01 A磁场对通电导线的作用力 基础版 (1).docx
高中物理 选修第2册 新课改01 A磁场对通电导线的作用力 基础版 (1).docx
免费
5下载
高中物理 必修1  高一上学期期中考试检测物理试题 Word版含解析01.doc
高中物理 必修1 高一上学期期中考试检测物理试题 Word版含解析01.doc
免费
0下载
高中物理必修311.4  串联电路和并联电路 —【新教材】人教版(2019)高中物理必修第三册同步练习.docx
高中物理必修311.4 串联电路和并联电路 —【新教材】人教版(2019)高中物理必修第三册同步练习.docx
免费
28下载
高一物理下册第八章 机械能守恒定律(能力提升)-高一物理章末培优与单元双优测评卷(新教材人教版必修第二册)(原卷版).doc
高一物理下册第八章 机械能守恒定律(能力提升)-高一物理章末培优与单元双优测评卷(新教材人教版必修第二册)(原卷版).doc
免费
15下载
高中物理 必修第2册 新课改10 C宇宙速度与人造地球卫星 提升版 (1).docx
高中物理 必修第2册 新课改10 C宇宙速度与人造地球卫星 提升版 (1).docx
免费
8下载
2023年高中物理新教材同步选修第二册 第5章 3 利用传感器制作简单的自动控制装置.docx
2023年高中物理新教材同步选修第二册 第5章 3 利用传感器制作简单的自动控制装置.docx
免费
28下载
我的小文库
实名认证
内容提供者

提供高质量免费文档试卷下载,如果满意请告诉您身边的人,如果不满意请告诉我们,您的意见对于我们很重要,是我们不断进步的动力

相关文档

阅读排行

确认删除?
回到顶部
客服号
  • 客服QQ点击这里给我发消息
QQ群
  • QQ群点击这里加入QQ群
提交所需资料详情,我们来帮找资料