高中历史必修上 卷05(原卷版)高一历史期末备考高分必刷卷(中外历史纲要上).docx本文件免费下载 【共6页】

高中历史必修上 卷05(原卷版)高一历史期末备考高分必刷卷(中外历史纲要上).docx
高中历史必修上 卷05(原卷版)高一历史期末备考高分必刷卷(中外历史纲要上).docx
高中历史必修上 卷05(原卷版)高一历史期末备考高分必刷卷(中外历史纲要上).docx
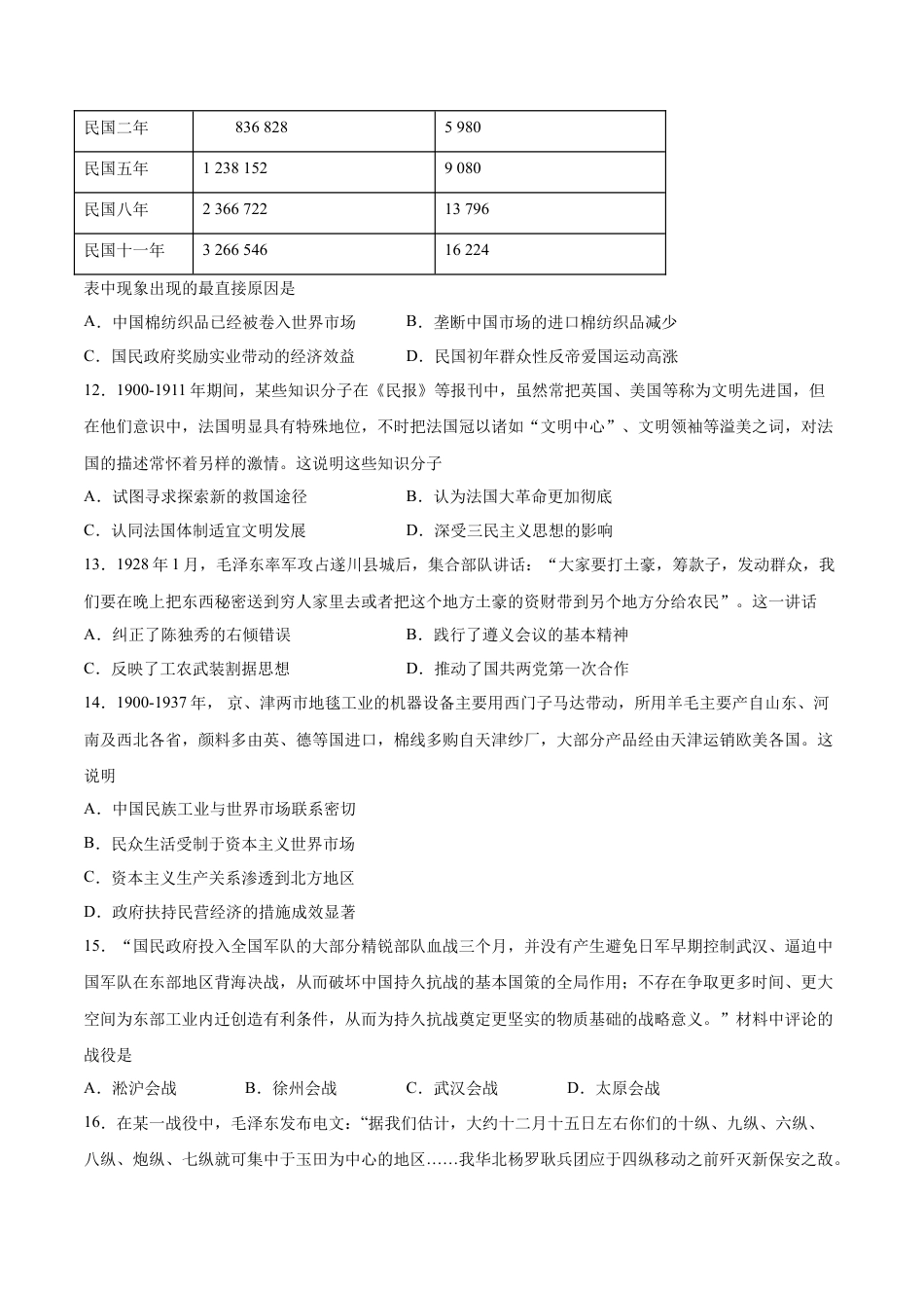
高一历史期末备考高分必刷卷05一、选择题:本题共12小题,每小题3分,共60分。在每小题给出第四个选项中,只有一项是符合题目要求的。1.《礼记王制》中有西周“田里不鬻(卖)”的记载。后在西周恭王三年制作的卫盉上发现“贮”字,并释意为“贾价、租典、特殊的土地易手”等。该现象A.证实了《礼记王制》为后人伪作B.表明了封建土地私有制正式确立C.推动了铁农具的产生和广泛使用D.丰富了后世对井田制的研究视角2.汉初长安消费性人口不多,每年只需通过关东漕运供应粮食数十万石即可;随着长安皇室、京官、禁军、士人等人数增长,输往长安的粮食增加到武帝、宣帝时期的400到600万石。据此分析可知A.皇宫官邸和佛道寺院侵占耕地B.关中地区农业生产投入不足C.汉武帝军事打击王国消耗巨大D.汉代南北经济联系日益紧密3.何忠礼先生认为:“科举制度在唐时尚属初创,卿大臣有权公荐举人,取士之权一归有司,新老士族仍可凭借其政治、经济优势和传统的社会地位,继续把持取士大权,科场成绩好坏,并不能成为录取与否的主要标准。”可见,他认为唐代的科举制A.强化了中央集权体制B.受到社会现实的制约C.违背了时代发展潮流D.打击了门阀土族势力4.《资治通鉴》卷140概括记述了北魏孝文帝改姓氏的诸多措施。宋末元初人胡三省在注释此处时感慨道:“呜呼,自隋以后,名称扬于时者,代北之子孙十居六七矣。氏族之辨,果何益哉!”这一感慨可以佐证,孝文帝时的北方民族交融A.冲击了传统华夷观念B.巩固了士族的政治地位C.实现了经济重心南移D.直接促成了隋朝统一5.有一天,宰相范质等人向宋太祖奏事,开始大臣们还是坐着的,宋太祖说自己的眼睛昏花看不清,就让他们来到自己面前指给他看,待范质等人回到原处,座位已被撤掉了。此后,宰相就只能站在皇帝面前议事了。这件事反映的本质问题是()A.宋太祖不准宰相坐下议事B.宰相大臣开始处于从属地位C.宰相大臣事务繁多D.君主专制的加强6.乡约在中国古代的乡村社会秩序构造中发挥了重要的作用,是一项有特色的法律文化传统。宋代由理学家撰写的乡约是很多士人用儒家思想教化乡民的重要工具。明清时期,地方官广泛推行乡约制度,宣讲皇帝的“圣谕”成为乡约的重要内容。这反映出明清时期A.儒学丧失了社会道德教化功能B.国家权力全面深入了基层社会C.理学逐渐成为了官方哲学D.皇权借助儒学进一步扩张7.明代,旅居中国的意大利耶稣会传教士利玛窦曾经把本初子午线从世界地图中央向西移动170度,使中国正好出现在《坤舆万国全图》的中央。他这样做是为了A.迎合中国人“独尊”心理B.融合中西方地理学知识C.适应儒家经世致用的理念D.打破中国闭关锁国局面8.清朝统一全国后,实行因俗而治,划前朝的两京十三布政使司为十八个行省;在东北、外蒙、新疆设立五个将军辖区;在科布多设立参贺大臣辖区和西藏办事大臣及达赖喇嘛辖区、西宁办事大臣辖区;在云贵地区则推行土司制度。这些措施A.打破旧行政区划以加强中央集权B.对巩固国家的统一发挥重要作用C.推动了地方经济发展和社会进步D.体现了民族平等和民族团结政策9.张之洞兴实业、办学堂、练新军,以“中体西用”口号使西学进入清朝官方的意识形态体系。孙中山评价其是不言革命之大革命家,更有学者认为张之洞是清王朝的掘墓人。这反映了张之洞A.主观动机与客观后果的背离B.转变为资产阶级的代表C.推动了中国社会制度的转型D.促进实业救国思潮兴起10.日本通过甲午战争强占了中国台湾,还向中国索取了2亿两白银的战争赔款,后来又逼迫中国交出了收回辽东半岛的3000万两白银赎金。这些赔款,是当时中国全年财政收入的3倍。对此理解正确的是,甲午战争A.开启列强勒索中国赔款的恶例B.延迟了中国的现代化进程C.使中国完全陷入半殖民地境地D.致使台湾与祖国大陆分离至今11.下面是民国时期我国棉纺织业发展情况表。时间全国纱锭数量(单位:枚)全国布机数量(单位:台)民国二年8368285980民国五年12381529080民国八年236672213796民国十一年326654616224表中现象出现的最直接原因是A.中国棉纺织品已经被卷入世界市场B.垄断中国市场的进口棉纺织品减少C...

1、当您付费下载文档后,您只拥有了使用权限,并不意味着购买了版权,文档只能用于自身使用,不得用于其他商业用途(如 [转卖]进行直接盈利或[编辑后售卖]进行间接盈利)。
2、本站所有内容均由合作方或网友上传,本站不对文档的完整性、权威性及其观点立场正确性做任何保证或承诺!文档内容仅供研究参考,付费前请自行鉴别。
3、如文档内容存在违规,或者侵犯商业秘密、侵犯著作权等,请点击“违规举报”。

碎片内容

与本文档类似文档
高中历史必修上 第4课 西汉与东汉——统一多民族封建国家的巩固 同步练习-2022-2023学年高中历史统编版(2019)必修中外历史纲要上册.docx
高中历史必修上 第4课 西汉与东汉——统一多民族封建国家的巩固 同步练习-2022-2023学年高中历史统编版(2019)必修中外历史纲要上册.docx
免费
0下载
卷02(解析版)高一历史期末备考高分必刷卷(中外历史纲要上).docx
卷02(解析版)高一历史期末备考高分必刷卷(中外历史纲要上).docx
免费
1下载
高中历史必修下  第七单元 综合测试卷(原卷版) (1).docx
高中历史必修下 第七单元 综合测试卷(原卷版) (1).docx
免费
0下载
第21课 世界殖民体系的瓦解与新兴国家的发展(含答案解析)-2022-2023学年高一历史下学期课后诊断性课时练+单元练(中外历史纲要下册).docx
第21课 世界殖民体系的瓦解与新兴国家的发展(含答案解析)-2022-2023学年高一历史下学期课后诊断性课时练+单元练(中外历史纲要下册).docx
免费
0下载
高一上学期第一次阶段考试历史试题 Word版含答案.doc
高一上学期第一次阶段考试历史试题 Word版含答案.doc
免费
27下载
高中历史必修下  【新教材精创】第20课 世界殖民体系的瓦解与新兴国家的发展 练习(1)(原卷版).docx
高中历史必修下 【新教材精创】第20课 世界殖民体系的瓦解与新兴国家的发展 练习(1)(原卷版).docx
免费
0下载
第六单元 世界殖民体系与亚非拉民族独立运动 单元测试卷(含答案解析)-2022-2023学年高一历史下学期 单元练(中外历史纲要下册).docx
第六单元 世界殖民体系与亚非拉民族独立运动 单元测试卷(含答案解析)-2022-2023学年高一历史下学期 单元练(中外历史纲要下册).docx
免费
0下载
第22课 南京国民政府的统治和中国共产党开辟革命新道路 同步训练-2022-2023学年高一统编版(2019)必修 中外历史纲要(上)(word版含答案).docx
第22课 南京国民政府的统治和中国共产党开辟革命新道路 同步训练-2022-2023学年高一统编版(2019)必修 中外历史纲要(上)(word版含答案).docx
免费
0下载
高中 2023二轮专项分层特训卷·历史【新教材】社会热点8.docx
高中 2023二轮专项分层特训卷·历史【新教材】社会热点8.docx
免费
0下载
高中一年级历史【新教材精创】第15课 十月革命的胜利与苏联的社会主义实践 练习(1)(解析版).docx
高中一年级历史【新教材精创】第15课 十月革命的胜利与苏联的社会主义实践 练习(1)(解析版).docx
免费
18下载
高一上学期第一次月考历史试题 Word版含答案.docx
高一上学期第一次月考历史试题 Word版含答案.docx
免费
13下载
高中历史统编版(2019)必修中外历史纲要上册.docx
高中历史统编版(2019)必修中外历史纲要上册.docx
免费
6下载
高中一年级历史第18课  冷战与国际格局的演变(解析版) (1).docx
高中一年级历史第18课 冷战与国际格局的演变(解析版) (1).docx
免费
1下载
第12课 资本主义世界殖民体系的形成(含答案解析)-2022-2023学年高一历史下学期课后诊断性课时练+单元练(中外历史纲要下册).docx
第12课 资本主义世界殖民体系的形成(含答案解析)-2022-2023学年高一历史下学期课后诊断性课时练+单元练(中外历史纲要下册).docx
免费
0下载
高中 2023二轮专项分层特训卷·历史【新教材】小题满分练(六).docx
高中 2023二轮专项分层特训卷·历史【新教材】小题满分练(六).docx
免费
0下载
高中历史必修下  【必修中外史纲要(下)】高一(下)期末模拟试卷历史试题01(原卷版).doc
高中历史必修下 【必修中外史纲要(下)】高一(下)期末模拟试卷历史试题01(原卷版).doc
免费
0下载
高中历史必修上 第20课 北洋军阀统治时期的政治、经济与文化 同步训练 (word版含答案).docx
高中历史必修上 第20课 北洋军阀统治时期的政治、经济与文化 同步训练 (word版含答案).docx
免费
0下载
高中历史必修上 第8课 三国至隋唐的文化 同步练习-2022-2023学年高中历史统编版(2019)必修中外历史纲要上册.docx
高中历史必修上 第8课 三国至隋唐的文化 同步练习-2022-2023学年高中历史统编版(2019)必修中外历史纲要上册.docx
免费
0下载
高中 历史•必修·中外历史纲要(下)课时作业课时作业8.docx
高中 历史•必修·中外历史纲要(下)课时作业课时作业8.docx
免费
0下载
高中一年级历史第18课 冷战与国际格局的演变(含答案解析)-2022-2023学年高一历史下学期课后诊断性课时练+单元练(中外历史纲要下册).docx
高中一年级历史第18课 冷战与国际格局的演变(含答案解析)-2022-2023学年高一历史下学期课后诊断性课时练+单元练(中外历史纲要下册).docx
免费
16下载
我的小文库
实名认证
内容提供者

提供高质量免费文档试卷下载,如果满意请告诉您身边的人,如果不满意请告诉我们,您的意见对于我们很重要,是我们不断进步的动力

相关文档

阅读排行

确认删除?
回到顶部
客服号
  • 客服QQ点击这里给我发消息
QQ群
  • QQ群点击这里加入QQ群
提交所需资料详情,我们来帮找资料