2025年黑龙江省龙东地区中考历史真题-A4答案卷尾.docx本文件免费下载 【共25页】

2025年黑龙江省龙东地区中考历史真题-A4答案卷尾.docx
2025年黑龙江省龙东地区中考历史真题-A4答案卷尾.docx
2025年黑龙江省龙东地区中考历史真题-A4答案卷尾.docx
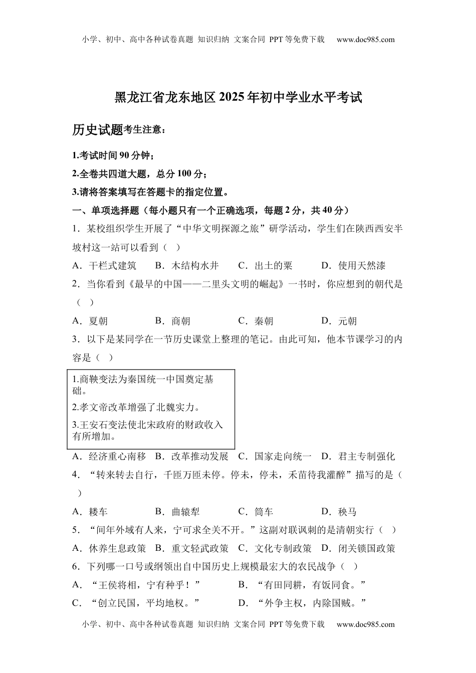
小学、初中、高中各种试卷真题知识归纳文案合同PPT等免费下载www.doc985.com小学、初中、高中各种试卷真题知识归纳文案合同PPT等免费下载www.doc985.com黑龙江省龙东地区2025年初中学业水平考试历史试题考生注意:1.考试时间90分钟;2.全卷共四道大题,总分100分;3.请将答案填写在答题卡的指定位置。一、单项选择题(每小题只有一个正确选项,每题2分,共40分)1.某校组织学生开展了“中华文明探源之旅”研学活动,学生们在陕西西安半坡村这一站可以看到()A.干栏式建筑B.木结构水井C.出土的粟D.使用天然漆2.当你看到《最早的中国——二里头文明的崛起》一书时,你应想到的朝代是()A.夏朝B.商朝C.秦朝D.元朝3.以下是某同学在一节历史课堂上整理的笔记。由此可知,他本节课学习的内容是()1.商鞅变法为秦国统一中国奠定基础。2.孝文帝改革增强了北魏实力。3.王安石变法使北宋政府的财政收入有所增加。A.经济重心南移B.改革推动发展C.国家走向统一D.君主专制强化4.“转来转去自行,千匝万匝未停。停未,停未,禾苗待我灌醉”描写的是()A.耧车B.曲辕犁C.筒车D.秧马5.“间年外域有人来,宁可求全关不开。”这副对联讽刺的是清朝实行()A.休养生息政策B.重文轻武政策C.文化专制政策D.闭关锁国政策6.下列哪一口号或纲领出自中国历史上规模最宏大的农民战争()A.“王侯将相,宁有种乎!”B.“有田同耕,有饭同食。”C.“创立民国,平均地权。”D.“外争主权,内除国贼。”小学、初中、高中各种试卷真题知识归纳文案合同PPT等免费下载www.doc985.com小学、初中、高中各种试卷真题知识归纳文案合同PPT等免费下载www.doc985.com7.1912年发表的《新陈代谢》一文中写道:“共和政体成,专制政体灭……总统成,皇帝灭。”文章中两个“成”所表述的事件是()A.中华民国成立B.提出三民主义C.秋收起义爆发D.推翻封建制度8.1915年,下列哪位人物在上海正式吹响了新文化运动的号角()A.蔡元培B.李大钊C.毛泽东D.陈独秀9.“一切都变了,这是分水岭……这二十几个人在这里开会是为了正式确定长征的领导和方向的彻底改变。”材料反映的是中国共产党召开的哪次重要会议()A.中共一大B.古田会议C.遵义会议D.中共七大10.1895年以后的近代中国,各种救国方案层出不穷。有人主张变法图强,有人主张革命救国,还有人主张实业救国。其中,主张“实业救国”的人物是()A.奕䜣B.严复C.张謇D.邹容11.他的研究成果对解决世界性饥饿问题有重要贡献。他遗像背后的巨石上镌刻着:“人就像种子,要做一粒好种子。”“他”是()A.屠呦呦B.钱学森C.袁隆平D.邓稼先12.中华文化源远流长,博大精深。历史上,日本曾长期吸收中国文化,它仿效唐朝的典章制度进行的改革是()A.大化改新B.新经济政策C.明治维新D.罗斯福新政13.下图中人物的对话能够体现出()A.神权至上思潮B.人文主义思潮C.理性主义思潮D.天赋人权思潮14.看到“来克星顿的枪声”“《独立宣言》的发表”“萨拉托加大捷”等提示语时,你应该想到()A.拉丁美洲独立运动B.美国独立战争C.非暴力不合作运动D.纳米比亚独立15.历史史实是指对历史人物或事件的客观叙述。历史解释是对史实的分析或小学、初中、高中各种试卷真题知识归纳文案合同PPT等免费下载www.doc985.com小学、初中、高中各种试卷真题知识归纳文案合同PPT等免费下载www.doc985.com评判。下列各项中属于历史解释的是()A.拿破仑主持制定民法典B.英国议会通过《权利法案》C.法国成立法兰西第一共和国D.英国资产阶级革命对世界近代史产生重要影响16.19世纪60年代,世界历史发展的主流是资本主义的巩固和扩展。1861年,美国爆发了南北战争。同年,俄国进行了()A.彼得一世改革B.农奴制改革C.二月革命D.十月革命17.在演绎“近代科学与文化”的课本剧时,有位同学说出了这样的台词:“我是近代自然科学的奠基人之一,万有引力定律、光学分析、微积分学是我的三大成就。”他演绎的角色是()A.牛顿B.贝多芬C.托尔斯泰D.达尔文18.以下是历史学科知识竞赛中主持人出示的词条,其中与第一次世界大战有...

1、当您付费下载文档后,您只拥有了使用权限,并不意味着购买了版权,文档只能用于自身使用,不得用于其他商业用途(如 [转卖]进行直接盈利或[编辑后售卖]进行间接盈利)。
2、本站所有内容均由合作方或网友上传,本站不对文档的完整性、权威性及其观点立场正确性做任何保证或承诺!文档内容仅供研究参考,付费前请自行鉴别。
3、如文档内容存在违规,或者侵犯商业秘密、侵犯著作权等,请点击“违规举报”。

碎片内容

与本文档类似文档
【初中九年级历史】2022年湖南省张家界市中考真题历史试卷(原卷版).docx
【初中九年级历史】2022年湖南省张家界市中考真题历史试卷(原卷版).docx
免费
8下载
【初中九年级历史】精品解析:2022年江苏省苏州市中考历史真题(原卷版).docx
【初中九年级历史】精品解析:2022年江苏省苏州市中考历史真题(原卷版).docx
免费
6下载
2018年湖南省邵阳市中考历史真题及答案.doc
2018年湖南省邵阳市中考历史真题及答案.doc
免费
0下载
【初中九年级历史】贵州省毕节市2020年中考历史试题(教师版).doc
【初中九年级历史】贵州省毕节市2020年中考历史试题(教师版).doc
免费
12下载
【初中九年级历史】2014年山东省东营市中考历史试题及答案.doc
【初中九年级历史】2014年山东省东营市中考历史试题及答案.doc
免费
5下载
【初中历年中考真题】2012湖北武汉历史试卷+答案+解析(word整理版).docx
【初中历年中考真题】2012湖北武汉历史试卷+答案+解析(word整理版).docx
免费
30下载
初中九年级历史下册第六单元 走向和平发展的世界(A卷)(原卷版) .doc
初中九年级历史下册第六单元 走向和平发展的世界(A卷)(原卷版) .doc
免费
0下载
精品解析:2023年江苏省镇江市中考历史真题(原卷版).docx
精品解析:2023年江苏省镇江市中考历史真题(原卷版).docx
免费
0下载
2019陕西历史试卷+答案+解析(word整理版)历年中考真题 电子版免费下载.docx
2019陕西历史试卷+答案+解析(word整理版)历年中考真题 电子版免费下载.docx
免费
23下载
九年级下册历史 习题第18课 社会主义的发展与挫折.docx
九年级下册历史 习题第18课 社会主义的发展与挫折.docx
免费
19下载
【初中九年级历史】内蒙古通辽市2019年中考历史真题试题.doc
【初中九年级历史】内蒙古通辽市2019年中考历史真题试题.doc
免费
5下载
九年级上册历史 习题第18课 美国的独立.docx
九年级上册历史 习题第18课 美国的独立.docx
免费
1下载
【初中九年级历史】贵州省黔南州2015年中考历史真题试题(含答案).doc
【初中九年级历史】贵州省黔南州2015年中考历史真题试题(含答案).doc
免费
11下载
【初中历年中考真题】2020湖南永州历史试卷+答案(word整理版).docx
【初中历年中考真题】2020湖南永州历史试卷+答案(word整理版).docx
免费
17下载
2022年湖南省益阳市中考历史真题(原卷版).docx
2022年湖南省益阳市中考历史真题(原卷版).docx
免费
0下载
【初中历年中考真题】2018北京历史试卷+答案+解析(word整理版).docx
【初中历年中考真题】2018北京历史试卷+答案+解析(word整理版).docx
免费
10下载
2022四川达州中考历史试卷+答案+解析(word参卷版)历年中考真题 电子版免费下载.docx
2022四川达州中考历史试卷+答案+解析(word参卷版)历年中考真题 电子版免费下载.docx
免费
20下载
2023年吉林省中考历史真题(解析版).docx
2023年吉林省中考历史真题(解析版).docx
免费
0下载
山东省东营市2017年中考历史试题(精校word,含答案) (1).doc
山东省东营市2017年中考历史试题(精校word,含答案) (1).doc
免费
27下载
2017广西南宁历史试卷+答案+解析(word整理版)历年中考真题 电子版免费下载.docx
2017广西南宁历史试卷+答案+解析(word整理版)历年中考真题 电子版免费下载.docx
免费
2下载
我的小文库
实名认证
内容提供者

提供高质量免费文档试卷下载,如果满意请告诉您身边的人,如果不满意请告诉我们,您的意见对于我们很重要,是我们不断进步的动力

相关文档

阅读排行

确认删除?
回到顶部
客服号
  • 客服QQ点击这里给我发消息
QQ群
  • QQ群点击这里加入QQ群