精品解析:2022年贵州省遵义市中考化学真题(原卷版).docx本文件免费下载 【共8页】

精品解析:2022年贵州省遵义市中考化学真题(原卷版).docx
精品解析:2022年贵州省遵义市中考化学真题(原卷版).docx
精品解析:2022年贵州省遵义市中考化学真题(原卷版).docx
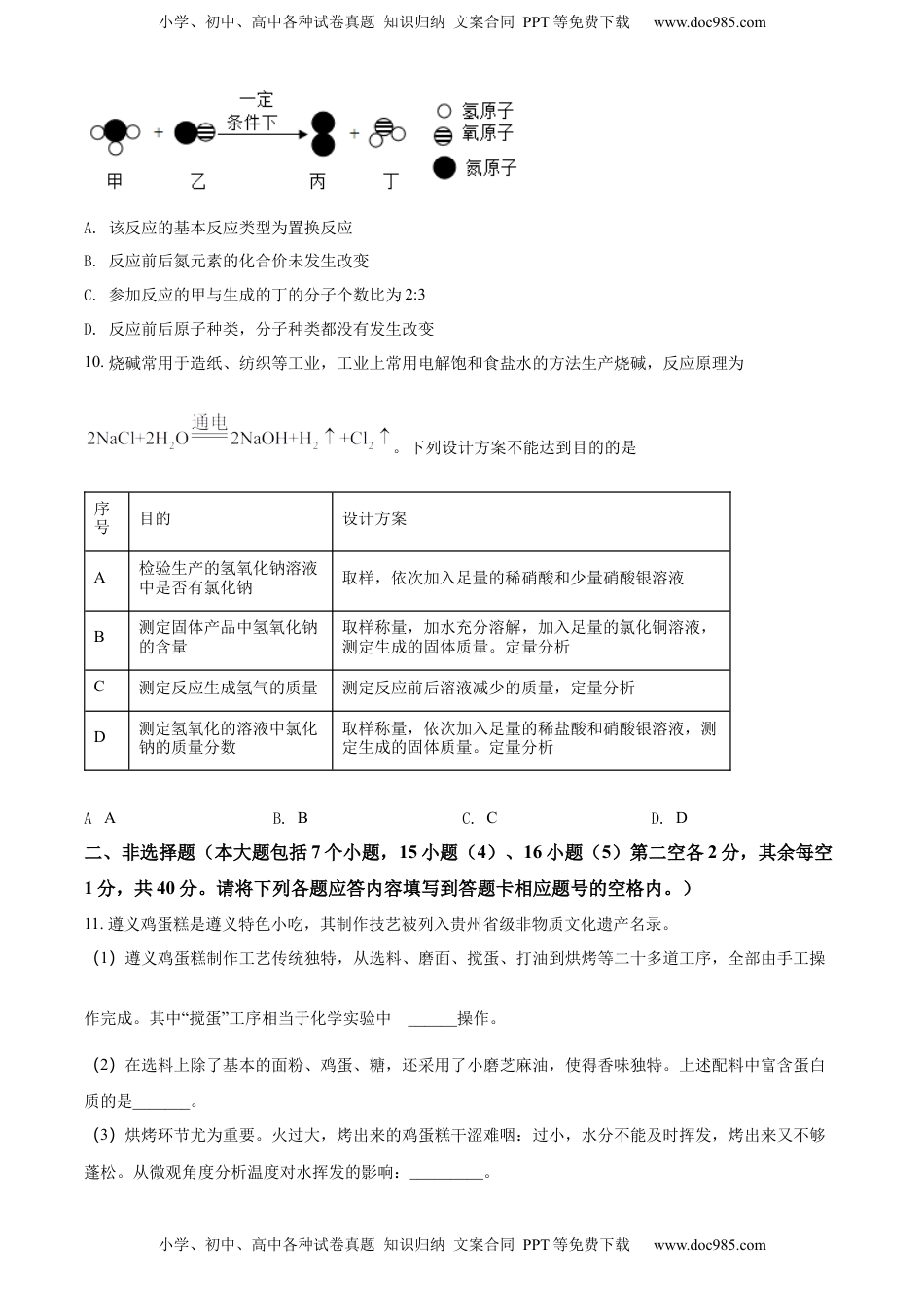
小学、初中、高中各种试卷真题知识归纳文案合同PPT等免费下载www.doc985.com小学、初中、高中各种试卷真题知识归纳文案合同PPT等免费下载www.doc985.com2022年遵义市中考化学试题可能用到的相对原子质量:H-1C-12N-14O-16Na-23C1-35.5Cu-64Zn-65Ag-108一、选择题(本大题包括10个小题,每小题2分,共20分。每小题给出的四个选项中,只有一个符合题目要求,清在答题卡选择题栏内用B铅笔将对应题目的答案标号涂黑)1.我国2022年世界环境日的主题是“共建清洁美丽世界”,下列做法不符合该主题的是A.植树造林绿化环境B.随意焚烧生活垃圾C.推广绿色能源汽车D.研制可降解的材料2.下列仪器中能直接加热的是A.锥形瓶B.试管C.量筒D.烧杯3.下列说法正确的是A.吸毒成瘾是一种脑病B.少量吸毒对身体没有损害C.只吸几次毒不会上瘾D.吸食合成毒品危害比传统毒品要小4.某市一家五口为避免蚊虫叮咬,在家一次性点了20盘蚊香,导致全家中毒,出现身体不适、头晕恶心、呼吸困难等症状,为避免蚊香中毒及预防火灾、正确的做法是:①点燃蚊香后,将蚊香放在通风处②将点燃的蚊香远离易燃物品③为达到更好驱蚊效果紧闭门窗④点燃的蚊香不宜靠近头部A.①②③B.①②④C.②③④D.①③④5.锶是人体不可缺少的微量元素。下列说法错误的是A.锶是一种金属元素B.锶原子的质子数为38C.锶的元素符号是SrD.锶的相对原子质量为87.62g6.折耳根是遵义人民喜好的菜肴、其内含有鱼腥草素(C12H22O2)鱼腥草素不溶于水,溶于乙醇、乙醚等溶剂,有清热解毒,利尿通淋等作用,下列说法错误的是A.鱼腥草素由碳、氢、氧三种元素组成B.鱼腥草素分子由碳、氢、氧三种原子构成C.鱼腥草素中碳、氢、氧元素的质量比为6:11:1D.从折耳根中提取鱼腥草素可用乙醇、乙醚作溶剂小学、初中、高中各种试卷真题知识归纳文案合同PPT等免费下载www.doc985.com小学、初中、高中各种试卷真题知识归纳文案合同PPT等免费下载www.doc985.com7.下列实验设计能达到实验目的的是A.验证质量守恒定律B.比较红磷和白磷的着火点C.测量H2的体积D.探究铁生锈的条件8.化学变化受多种因素的影响,下列说法错误的是A.铁丝不能在空气中燃烧,因为引燃的温度不够高B.碳与氧气反应的产物种类与反应体系中碳和氧气的质量比有关C.通常在空气中铝比铁耐腐蚀,因为铝的表面生成一层致密的氧化膜D.粉尘爆炸实验中,吹入空气将面粉扬起,是为了增大反应物间的接触面积9.下列反应可用于汽车尾气处理,其反应的微观示意图如下。下列说法正确的是小学、初中、高中各种试卷真题知识归纳文案合同PPT等免费下载www.doc985.com小学、初中、高中各种试卷真题知识归纳文案合同PPT等免费下载www.doc985.comA.该反应的基本反应类型为置换反应B.反应前后氮元素的化合价未发生改变C.参加反应的甲与生成的丁的分子个数比为2:3D.反应前后原子种类,分子种类都没有发生改变10.烧碱常用于造纸、纺织等工业,工业上常用电解饱和食盐水的方法生产烧碱,反应原理为。下列设计方案不能达到目的的是序号目的设计方案A检验生产的氢氧化钠溶液中是否有氯化钠取样,依次加入足量的稀硝酸和少量硝酸银溶液B测定固体产品中氢氧化钠的含量取样称量,加水充分溶解,加入足量的氯化铜溶液,测定生成的固体质量。定量分析C测定反应生成氢气的质量测定反应前后溶液减少的质量,定量分析D测定氢氧化的溶液中氯化钠的质量分数取样称量,依次加入足量的稀盐酸和硝酸银溶液,测定生成的固体质量。定量分析A.AB.BC.CD.D二、非选择题(本大题包括7个小题,15小题(4)、16小题(5)第二空各2分,其余每空1分,共40分。请将下列各题应答内容填写到答题卡相应题号的空格内。)11.遵义鸡蛋糕是遵义特色小吃,其制作技艺被列入贵州省级非物质文化遗产名录。(1)遵义鸡蛋糕制作工艺传统独特,从选料、磨面、搅蛋、打油到烘烤等二十多道工序,全部由手工操作完成。其中“搅蛋”工序相当于化学实验中的______操作。(2)在选料上除了基本的面粉、鸡蛋、糖,还采用了小磨芝麻油,使得香味独特。上述配料中富含蛋白质的是_______。(3)烘烤环节尤为重要。火过大,烤出来的鸡蛋糕干涩难咽:过小,水分不能及时挥发,烤出...

1、当您付费下载文档后,您只拥有了使用权限,并不意味着购买了版权,文档只能用于自身使用,不得用于其他商业用途(如 [转卖]进行直接盈利或[编辑后售卖]进行间接盈利)。
2、本站所有内容均由合作方或网友上传,本站不对文档的完整性、权威性及其观点立场正确性做任何保证或承诺!文档内容仅供研究参考,付费前请自行鉴别。
3、如文档内容存在违规,或者侵犯商业秘密、侵犯著作权等,请点击“违规举报”。

碎片内容

与本文档类似文档
【初中九年级化学】2019年河南省中考化学试卷及答案.docx
【初中九年级化学】2019年河南省中考化学试卷及答案.docx
免费
23下载
2014年江苏南通化学试卷+答案+解析(word整理版)历年中考真题 电子版免费下载.doc
2014年江苏南通化学试卷+答案+解析(word整理版)历年中考真题 电子版免费下载.doc
免费
13下载
精品解析:2022年辽宁省营口市中考化学真题(原卷版).docx
精品解析:2022年辽宁省营口市中考化学真题(原卷版).docx
免费
0下载
化学中考真题卷2019年云南省昆明市中考化学试题(Word版,含解析).docx
化学中考真题卷2019年云南省昆明市中考化学试题(Word版,含解析).docx
免费
1下载
【初中九年级化学】2018年湖南省娄底市中考化学试卷(教师版)  学霸冲冲冲shop348121278.taobao.com.doc
【初中九年级化学】2018年湖南省娄底市中考化学试卷(教师版) 学霸冲冲冲shop348121278.taobao.com.doc
免费
20下载
【初中九年级化学】2013年湖北省黄冈市中考化学试卷(含解析版).doc
【初中九年级化学】2013年湖北省黄冈市中考化学试卷(含解析版).doc
免费
7下载
化学中考真题卷四川省眉山市2020年中考化学试题(扫描版,含答案).docx
化学中考真题卷四川省眉山市2020年中考化学试题(扫描版,含答案).docx
免费
30下载
【初中九年级化学】内蒙古呼和浩特市2017年中考化学真题试题(含解析).DOC
【初中九年级化学】内蒙古呼和浩特市2017年中考化学真题试题(含解析).DOC
免费
4下载
2017年江苏盐城化学试卷+答案(word整理版)历年中考真题 电子版免费下载.doc
2017年江苏盐城化学试卷+答案(word整理版)历年中考真题 电子版免费下载.doc
免费
5下载
2021东营化学试卷+答案+解析(word整理版)历年中考真题 电子版免费下载.docx
2021东营化学试卷+答案+解析(word整理版)历年中考真题 电子版免费下载.docx
免费
5下载
【初中九年级化学】2017年潍坊市中考化学试卷及答案.doc
【初中九年级化学】2017年潍坊市中考化学试卷及答案.doc
免费
13下载
精品解析:2022年四川省南充市中考化学真题(原卷版).docx
精品解析:2022年四川省南充市中考化学真题(原卷版).docx
免费
0下载
2.1.1 空气(第1课时)(原卷版)-九年级化学上册课时同步练(人教版).doc
2.1.1 空气(第1课时)(原卷版)-九年级化学上册课时同步练(人教版).doc
免费
21下载
2016湖南怀化化学试卷+答案+解析(word整理版)历年中考真题 电子版免费下载.doc
2016湖南怀化化学试卷+答案+解析(word整理版)历年中考真题 电子版免费下载.doc
免费
22下载
【初中九年级化学】精品解析:江苏省淮安市2021年中考化学试题(原卷版).docx
【初中九年级化学】精品解析:江苏省淮安市2021年中考化学试题(原卷版).docx
免费
12下载
【初中九年级化学】2022年甘肃省武威市中考化学真题(原卷版).docx
【初中九年级化学】2022年甘肃省武威市中考化学真题(原卷版).docx
免费
7下载
【初中历年中考真题】2013年江苏扬州化学试卷+答案+解析(word整理版).doc
【初中历年中考真题】2013年江苏扬州化学试卷+答案+解析(word整理版).doc
免费
21下载
【初中九年级化学】2015年武汉市中考化学试卷及答案.doc
【初中九年级化学】2015年武汉市中考化学试卷及答案.doc
免费
3下载
江苏省盐城市2016年中考化学真题试题(含解析).DOC
江苏省盐城市2016年中考化学真题试题(含解析).DOC
免费
0下载
精品解析:2022年湖南省邵阳市初中学业水平模拟考试化学试题(原卷版).docx
精品解析:2022年湖南省邵阳市初中学业水平模拟考试化学试题(原卷版).docx
免费
0下载
我的小文库
实名认证
内容提供者

提供高质量免费文档试卷下载,如果满意请告诉您身边的人,如果不满意请告诉我们,您的意见对于我们很重要,是我们不断进步的动力

相关文档

阅读排行

确认删除?
回到顶部
客服号
  • 客服QQ点击这里给我发消息
QQ群
  • QQ群点击这里加入QQ群