精品解析:2022年湖北省荆门市中考化学真题(原卷版).docx本文件免费下载 【共6页】

精品解析:2022年湖北省荆门市中考化学真题(原卷版).docx
精品解析:2022年湖北省荆门市中考化学真题(原卷版).docx
精品解析:2022年湖北省荆门市中考化学真题(原卷版).docx
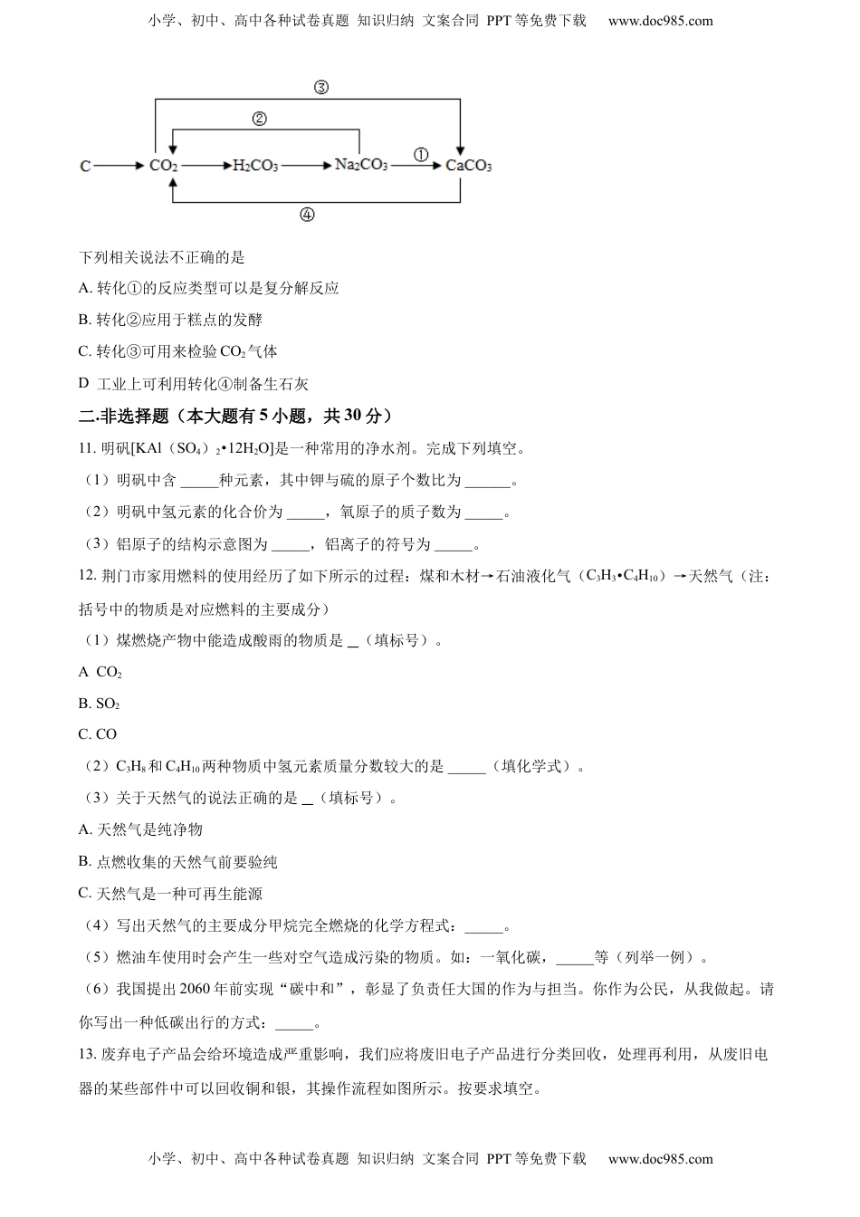
小学、初中、高中各种试卷真题知识归纳文案合同PPT等免费下载www.doc985.com小学、初中、高中各种试卷真题知识归纳文案合同PPT等免费下载www.doc985.com2022年湖北省荆门市中考化学试卷一.选择题(本大题有10小题,每小题2分,共20分。每小题只有1个选项符合题意)1.下列材料主要由合金组成的是A.聚乙烯塑料B.棉花纤维C.硬铝D.碳纤维2.实验室过滤操作中,不需要的仪器是A.B.C.D.3.人类的衣、食、住、行都离不开化学。下列说法正确的是A.酒精是常用消毒剂,酒精溶液浓度越大,消杀效果越好B.使用清洁能源,积极植树、造林、种草等,以保护空气C.在食盐中适当添加葡萄糖酸锌来防治甲状腺肿大D.在汽油中添加适量乙醇的目的是减少二氧化碳的排放4.就化学本身的特点来看,“见著知微”使我们更容易踏入化学学科的大门。下列物质是由分子构成的是A.氯化钠B.水C.氢氧化钠D.金刚石5.下列成语涉及化学变化的是A.冰冻三尺B.刻舟求剑C.沙里淘金D.钻木取火6.下列实验操作不能达到实验目的的是项目实验目的实验方法A除去O2中的CO2通过浓硫酸洗气B食盐水中提取NaCl蒸发食盐水C鉴别NaCl和NaHCO3分别加入稀盐酸,观察现象D除去MnO2中的KCl溶解后过滤、洗涤、干燥A.AB.BC.CD.D7.将m克加入到含n克CuSO4的溶液中,下列图像能正确表示反应中固体质量变化的是小学、初中、高中各种试卷真题知识归纳文案合同PPT等免费下载www.doc985.com小学、初中、高中各种试卷真题知识归纳文案合同PPT等免费下载www.doc985.comA.B.C.D.8.下列反应的化学方程式正确的是A.实验室用H2O2溶液制氧气:H2O2H2↑+O2↑B.用小苏打治疗胃酸过多:NaHCO3+HCl═Na2CO3+NaCl+H2OC.工业炼铁:Fe2O3+3CO2Fe+3CO2D.红磷在空气中燃烧:2P+5O2P2O59.分类和推理是重要的化学学习方法。以下有关的推理中正确的是A.酸在水中能电离出H+,故含氢元素的物质是酸B.生成气体是复分解反应发生的条件之一,故在溶液中能生成气体的反应一定是复分解反应C.离子都带电荷,故带电荷的粒子一定是离子D.溶液具有均一性和稳定性,但具有均一性和稳定性的液体不一定是溶液10.认知元素及化合物,常研究该元素的单质、氧化物、酸(或碱)、盐的性质,应用及转化关系等。如碳元素对应物质的部分转化关系如图:小学、初中、高中各种试卷真题知识归纳文案合同PPT等免费下载www.doc985.com小学、初中、高中各种试卷真题知识归纳文案合同PPT等免费下载www.doc985.com下列相关说法不正确的是A.转化①的反应类型可以是复分解反应B.转化②应用于糕点的发酵C.转化③可用来检验CO2气体D.工业上可利用转化④制备生石灰二.非选择题(本大题有5小题,共30分)11.明矾[KAl(SO4)2•12H2O]是一种常用的净水剂。完成下列填空。(1)明矾中含_____种元素,其中钾与硫的原子个数比为______。(2)明矾中氢元素的化合价为_____,氧原子的质子数为_____。(3)铝原子的结构示意图为_____,铝离子的符号为_____。12.荆门市家用燃料的使用经历了如下所示的过程:煤和木材→石油液化气(C3H3•C4H10)→天然气(注:括号中的物质是对应燃料的主要成分)(1)煤燃烧产物中能造成酸雨的物质是(填标号)。A.CO2B.SO2C.CO(2)C3H8和C4H10两种物质中氢元素质量分数较大的是_____(填化学式)。(3)关于天然气的说法正确的是(填标号)。A.天然气是纯净物B.点燃收集的天然气前要验纯C.天然气是一种可再生能源(4)写出天然气的主要成分甲烷完全燃烧的化学方程式:_____。(5)燃油车使用时会产生一些对空气造成污染的物质。如:一氧化碳,_____等(列举一例)。(6)我国提出2060年前实现“碳中和”,彰显了负责任大国的作为与担当。你作为公民,从我做起。请你写出一种低碳出行的方式:_____。13.废弃电子产品会给环境造成严重影响,我们应将废旧电子产品进行分类回收,处理再利用,从废旧电器的某些部件中可以回收铜和银,其操作流程如图所示。按要求填空。小学、初中、高中各种试卷真题知识归纳文案合同PPT等免费下载www.doc985.com小学、初中、高中各种试卷真题知识归纳文案合同PPT等免费下载www.doc985.com(1)在预处理的产品中,四种金属里最活泼的金属名称是_____。(2)步骤Ⅰ...

1、当您付费下载文档后,您只拥有了使用权限,并不意味着购买了版权,文档只能用于自身使用,不得用于其他商业用途(如 [转卖]进行直接盈利或[编辑后售卖]进行间接盈利)。
2、本站所有内容均由合作方或网友上传,本站不对文档的完整性、权威性及其观点立场正确性做任何保证或承诺!文档内容仅供研究参考,付费前请自行鉴别。
3、如文档内容存在违规,或者侵犯商业秘密、侵犯著作权等,请点击“违规举报”。

碎片内容

与本文档类似文档
【初中九年级化学】2019年河南省中考化学试卷及答案.docx
【初中九年级化学】2019年河南省中考化学试卷及答案.docx
免费
23下载
2014年江苏南通化学试卷+答案+解析(word整理版)历年中考真题 电子版免费下载.doc
2014年江苏南通化学试卷+答案+解析(word整理版)历年中考真题 电子版免费下载.doc
免费
13下载
精品解析:2022年辽宁省营口市中考化学真题(原卷版).docx
精品解析:2022年辽宁省营口市中考化学真题(原卷版).docx
免费
0下载
化学中考真题卷2019年云南省昆明市中考化学试题(Word版,含解析).docx
化学中考真题卷2019年云南省昆明市中考化学试题(Word版,含解析).docx
免费
1下载
【初中九年级化学】2018年湖南省娄底市中考化学试卷(教师版)  学霸冲冲冲shop348121278.taobao.com.doc
【初中九年级化学】2018年湖南省娄底市中考化学试卷(教师版) 学霸冲冲冲shop348121278.taobao.com.doc
免费
20下载
【初中九年级化学】2013年湖北省黄冈市中考化学试卷(含解析版).doc
【初中九年级化学】2013年湖北省黄冈市中考化学试卷(含解析版).doc
免费
7下载
化学中考真题卷四川省眉山市2020年中考化学试题(扫描版,含答案).docx
化学中考真题卷四川省眉山市2020年中考化学试题(扫描版,含答案).docx
免费
30下载
【初中九年级化学】内蒙古呼和浩特市2017年中考化学真题试题(含解析).DOC
【初中九年级化学】内蒙古呼和浩特市2017年中考化学真题试题(含解析).DOC
免费
4下载
2017年江苏盐城化学试卷+答案(word整理版)历年中考真题 电子版免费下载.doc
2017年江苏盐城化学试卷+答案(word整理版)历年中考真题 电子版免费下载.doc
免费
5下载
2021东营化学试卷+答案+解析(word整理版)历年中考真题 电子版免费下载.docx
2021东营化学试卷+答案+解析(word整理版)历年中考真题 电子版免费下载.docx
免费
5下载
【初中九年级化学】2017年潍坊市中考化学试卷及答案.doc
【初中九年级化学】2017年潍坊市中考化学试卷及答案.doc
免费
13下载
精品解析:2022年四川省南充市中考化学真题(原卷版).docx
精品解析:2022年四川省南充市中考化学真题(原卷版).docx
免费
0下载
2.1.1 空气(第1课时)(原卷版)-九年级化学上册课时同步练(人教版).doc
2.1.1 空气(第1课时)(原卷版)-九年级化学上册课时同步练(人教版).doc
免费
21下载
2016湖南怀化化学试卷+答案+解析(word整理版)历年中考真题 电子版免费下载.doc
2016湖南怀化化学试卷+答案+解析(word整理版)历年中考真题 电子版免费下载.doc
免费
22下载
【初中九年级化学】精品解析:江苏省淮安市2021年中考化学试题(原卷版).docx
【初中九年级化学】精品解析:江苏省淮安市2021年中考化学试题(原卷版).docx
免费
12下载
【初中九年级化学】2022年甘肃省武威市中考化学真题(原卷版).docx
【初中九年级化学】2022年甘肃省武威市中考化学真题(原卷版).docx
免费
7下载
【初中历年中考真题】2013年江苏扬州化学试卷+答案+解析(word整理版).doc
【初中历年中考真题】2013年江苏扬州化学试卷+答案+解析(word整理版).doc
免费
21下载
【初中九年级化学】2015年武汉市中考化学试卷及答案.doc
【初中九年级化学】2015年武汉市中考化学试卷及答案.doc
免费
3下载
江苏省盐城市2016年中考化学真题试题(含解析).DOC
江苏省盐城市2016年中考化学真题试题(含解析).DOC
免费
0下载
精品解析:2022年湖南省邵阳市初中学业水平模拟考试化学试题(原卷版).docx
精品解析:2022年湖南省邵阳市初中学业水平模拟考试化学试题(原卷版).docx
免费
0下载
我的小文库
实名认证
内容提供者

提供高质量免费文档试卷下载,如果满意请告诉您身边的人,如果不满意请告诉我们,您的意见对于我们很重要,是我们不断进步的动力

相关文档

阅读排行

确认删除?
回到顶部
客服号
  • 客服QQ点击这里给我发消息
QQ群
  • QQ群点击这里加入QQ群