山西省2015年中考化学真题试题(含解析).doc本文件免费下载 【共11页】

山西省2015年中考化学真题试题(含解析).doc
山西省2015年中考化学真题试题(含解析).doc
山西省2015年中考化学真题试题(含解析).doc
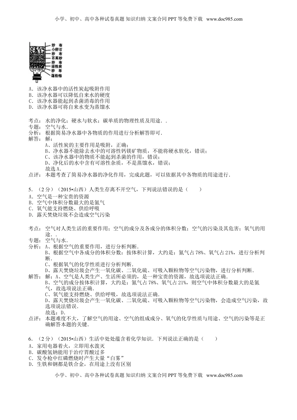
小学、初中、高中各种试卷真题知识归纳文案合同PPT等免费下载www.doc985.com山西省2015年中考化学试卷一、选择题(每小题2分,共20分,每小题给出的四个选项中,只有一项是符合要求的)1.(2分)(2015•山西)下列生活中的变化,属于物理变化的是()A.香水挥发B.蜡烛燃烧C.食物变质D.铁钉生锈考点:化学变化和物理变化的判别..专题:物质的变化与性质.分析:化学变化是指有新物质生成的变化,物理变化是指没有新物质生成的变化,化学变化与物理变化的本质区别是有无新物质生成,据此抓住化学变化和物理变化的区别结合事实进行分析判断即可.解答:解:A、香水挥发的过程中只是状态发生改变,没有新物质生成,属于物理变化.B、蜡烛燃烧的过程中有新物质二氧化碳和水生成,属于化学变化.C、食物变质的过程中有对人体有害的新物质生成,属于化学变化.D、铁钉生锈的过程中有新物质铁锈生成,属于化学变化.故选:A.点评:本题难度不大,解答时要分析变化过程中是否有新物质生成,这里的新物质是指和变化前的物质是不同种的物质,若没有新物质生成属于物理变化,若有新物质生成属于化学变化.2.(2分)(2015•山西)下列食物中富含蛋白质的是()A.米饭馒头B.红烧鲤鱼C.凉拌黄瓜D.红薯粉条考点:食品、药品与健康食品中的有机营养素..专题:化学与生活.分析:根据人体所需六大营养素的种类、食物来源,结合题中所给的食物判断所含的营养素,进行分析判断.解答:解:A、米饭、馒头中富含淀粉,淀粉属于糖类,故选项错误.B、红烧鲤鱼中富含蛋白质,故选项正确.C、凉拌黄瓜中富含维生素,故选项错误.D、红薯粉条中富含淀粉,淀粉属于糖类,故选项错误.故选:B.点评:本题难度不大,掌握各种营养素的生理功能、食物来源等是正确解答此类题的关键.3.(2分)(2015•山西)下列物质放入水中,不能形成溶液的是()A.蔗糖B.植物油C.食盐D.食用纯碱考点:溶液的概念、组成及其特点..专题:溶液、浊液与溶解度.分析:一种或几种物质分散到另一种物质中,形成均一的、稳定的混合物叫做溶液,它的基本特征是均一性和稳定性;只有被分散的物质在水中是可溶的,二者混合后才会形成溶液.解答:解:A、蔗糖溶于水,形成均一、稳定的混合物,属于溶液,故选项错误.B、植物油不溶于水,不能和水形成均一、稳定的混合物,即不能够形成溶液,故选项正确.C、食盐易溶于水,形成均一、稳定的混合物,属于溶液,故选项错误.D、食用纯碱是碳酸钠的俗称,易溶于水,形成均一、稳定的混合物,属于溶液,故选项错误.故选:B.点评:本题难度不大,掌握溶液的本质特征(均一性、稳定性、混合物)、各种物质的水溶性方面的知识是解答本题的关键.4.(2分)(2015•山西)小李学习了水的有关知识后,自制了如图所示的简易净水器,下列说法正确的是()小学、初中、高中各种试卷真题知识归纳文案合同PPT等免费下载www.doc985.com小学、初中、高中各种试卷真题知识归纳文案合同PPT等免费下载www.doc985.comA.该净水器中的活性炭起吸附作用B.该净水器可以降低自来水的硬度C.该净水器能起到杀菌消毒的作用D.该净水器可将自来水变为蒸馏水考点:水的净化;硬水与软水;碳单质的物理性质及用途..专题:空气与水.分析:根据简易净水器中各物质的作用进行分析解答即可.解答:解:A、活性炭的主要作用是吸附,正确;B、净水器不能除去水中的可溶性钙镁矿物质,不能将硬水软化,错误;C、该净水器中的物质不能起到杀菌的作用,错误;D、净化后的水中含有可溶性杂质,不是蒸馏水,错误;故选A.点评:本题考查了简易净水器的净化作用,完成此题,可以依据其中各物质的用途进行.5.(2分)(2015•山西)人类生存离不开空气,下列说法错误的是()A.空气是一种宝贵的资源B.空气中体积分数最大的是氮气C.氧气能支持燃烧、供给呼吸D.露天焚烧垃圾不会造成空气污染考点:空气对人类生活的重要作用;空气的成分及各成分的体积分数;空气的污染及其危害;氧气的用途..专题:空气与水.分析:A、根据空气的重要作用,进行分析判断.B、根据空气中各成分的体积分数:按体积计算,...

1、当您付费下载文档后,您只拥有了使用权限,并不意味着购买了版权,文档只能用于自身使用,不得用于其他商业用途(如 [转卖]进行直接盈利或[编辑后售卖]进行间接盈利)。
2、本站所有内容均由合作方或网友上传,本站不对文档的完整性、权威性及其观点立场正确性做任何保证或承诺!文档内容仅供研究参考,付费前请自行鉴别。
3、如文档内容存在违规,或者侵犯商业秘密、侵犯著作权等,请点击“违规举报”。

碎片内容

与本文档类似文档
中考化学2017广西北部湾化学试卷+答案+解析(word整理版).doc
中考化学2017广西北部湾化学试卷+答案+解析(word整理版).doc
免费
24下载
【初中九年级化学】精品解析:辽宁省沈阳市2020年中考化学试题(原卷版).doc
【初中九年级化学】精品解析:辽宁省沈阳市2020年中考化学试题(原卷版).doc
免费
17下载
中考化学2022镇江化学试卷+答案+解析(word整理版).docx
中考化学2022镇江化学试卷+答案+解析(word整理版).docx
免费
30下载
【初中历年中考真题】2013沈阳化学试卷+答案+解析(word整理版).doc
【初中历年中考真题】2013沈阳化学试卷+答案+解析(word整理版).doc
免费
1下载
课题1.1.2  物质的性质-九年级化学上册同步分层作业(人教版).doc
课题1.1.2 物质的性质-九年级化学上册同步分层作业(人教版).doc
免费
27下载
中考化学2017浙江湖州化学试卷+答案(word整理版).doc
中考化学2017浙江湖州化学试卷+答案(word整理版).doc
免费
6下载
初中九年级化学上册第03单元 物质构成的奥秘 单元测试卷(B卷提升篇)(解析版).doc
初中九年级化学上册第03单元 物质构成的奥秘 单元测试卷(B卷提升篇)(解析版).doc
免费
0下载
2013年河北省中考化学真题及答案.doc
2013年河北省中考化学真题及答案.doc
免费
0下载
中考化学2019福建化学试卷+答案+解析(word整理版).docx
中考化学2019福建化学试卷+答案+解析(word整理版).docx
免费
5下载
阶段检测一 (第1~3单元 )(基础过关)(人教版)(解析版).doc
阶段检测一 (第1~3单元 )(基础过关)(人教版)(解析版).doc
免费
22下载
【初中九年级化学】精品解析:甘肃省天水市2020年中考化学试题(原卷版).doc
【初中九年级化学】精品解析:甘肃省天水市2020年中考化学试题(原卷版).doc
免费
12下载
【初中九年级化学】吉林省2018年中考化学真题试题(含解析).doc
【初中九年级化学】吉林省2018年中考化学真题试题(含解析).doc
免费
18下载
【初中九年级化学】重庆市2015年中考化学真题试题(A卷,含答案).doc
【初中九年级化学】重庆市2015年中考化学真题试题(A卷,含答案).doc
免费
13下载
中考化学2018浙江湖州化学试卷+答案+解析(word整理版).doc
中考化学2018浙江湖州化学试卷+答案+解析(word整理版).doc
免费
23下载
2022年江苏省泰州市中考化学真题(原卷版).docx
2022年江苏省泰州市中考化学真题(原卷版).docx
免费
0下载
广西桂林市2018年中考化学真题试题(含解析).doc
广西桂林市2018年中考化学真题试题(含解析).doc
免费
0下载
江苏省苏州市2017年中考化学真题试题(含解析).DOC
江苏省苏州市2017年中考化学真题试题(含解析).DOC
免费
0下载
广西梧州市2018年中考化学真题试题(含解析).doc
广西梧州市2018年中考化学真题试题(含解析).doc
免费
0下载
中考化学2020吉林化学试卷+答案+解析(word整理版).docx
中考化学2020吉林化学试卷+答案+解析(word整理版).docx
免费
18下载
【初中九年级化学】2021年辽宁省沈阳市中考化学真题及答案.doc
【初中九年级化学】2021年辽宁省沈阳市中考化学真题及答案.doc
免费
17下载
我的小文库
实名认证
内容提供者

提供高质量免费文档试卷下载,如果满意请告诉您身边的人,如果不满意请告诉我们,您的意见对于我们很重要,是我们不断进步的动力

相关文档

阅读排行

确认删除?
回到顶部
客服号
  • 客服QQ点击这里给我发消息
QQ群
  • QQ群点击这里加入QQ群
提交所需资料详情,我们来帮找资料