新疆2018年中考化学真题试题(含解析).doc本文件免费下载 【共13页】

新疆2018年中考化学真题试题(含解析).doc
新疆2018年中考化学真题试题(含解析).doc
新疆2018年中考化学真题试题(含解析).doc
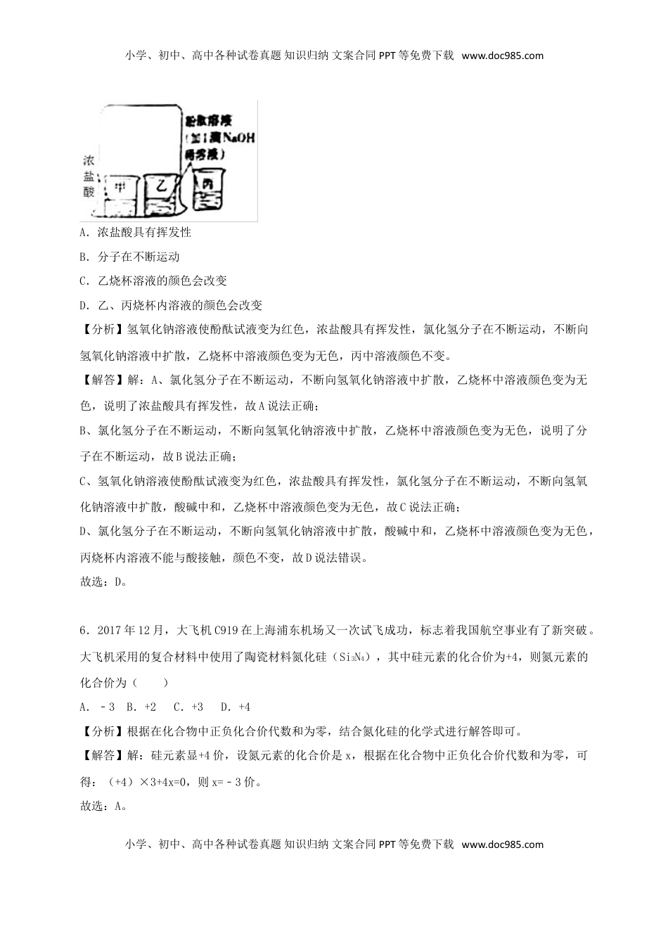
小学、初中、高中各种试卷真题知识归纳文案合同PPT等免费下载www.doc985.com新疆2018年中考化学真题试题一、选择题(本大题共10小题,每小题2分,共20分.在每小题列出的四个选项中,只有一项符合题目要求,请按答题卷中的要求作答.)1.化学与人类生产、生活密切相关。下列生产过程不涉及化学变化的是()A.高粱酿造食醋B.焚烧垃圾发电C.铁矿石炼铁D.分离液态空气制氧气【分析】化学变化是指有新物质生成的变化,物理变化是指没有新物质生成的变化,化学变化和物理变化的本质区别是否有新物质生成;据此分析判断。【解答】解:A、高粱生产食醋过程中有新物质醋酸生成,属于化学变化。B、焚烧垃圾发电过程中有新物质生成,属于化学变化。C、铁矿石炼铁过程中有新物质铁生成,属于化学变化。D、分离液态空气制氧气过程没有新物质生成,属于物理变化。故选:D。2.2018年1月1日,我国《环境保护税法》开始实施。下列有利于环境保护的做法是()A.废旧电池回收利用B.大规模砍伐树木C.在河床上随意挖沙D.生活污水直接排放【分析】有利于环境保护要知道对环境无污染,不能污染空气,不能污染水体,不能造成白色污染等方面。【解答】解:A、废旧电池回收利用,可以防止水体污染和土壤污染,利于环境保护,故正确;B、大规模砍伐树木,不利于净化空气,不利于环境保护,故错误;C、在河床上随意挖沙,不利于控制水土流失,不利于环境保护,故错误;D、生活污水直接,易造成水体污染,不利于环境保护,故错误;故选:A。3.某同学对化学知识归纳如下,其中不正确的是()A.用洗涤剂除去油污是因为乳化作用B.家用电器一旦失火应立即用水浇灭C.用铁锅做饭是利用铁的导热性D.长期过量摄入食盐不利于人体健康【分析】A、根据洗涤剂具有乳化作用,进行分析判断。小学、初中、高中各种试卷真题知识归纳文案合同PPT等免费下载www.doc985.com小学、初中、高中各种试卷真题知识归纳文案合同PPT等免费下载www.doc985.comB、根据电器着火,为防止触电,先应切断电源,进行分析判断。C、根据金属的物理性质与用途,进行分析判断。D、根据长期过量摄入食盐的危害,进行分析判断。【解答】解:A、洗涤剂具有乳化作用,能将大的油滴分散成细小的油滴随水冲走,故选项说法正确。B、电器着火,首先应切断电源,为防止触电,不能用水扑灭,故选项说法错误。C、用铁锅做饭,是利用了铁具有优良的导热性,故选项说法正确。D、长期过量摄入食盐,会患高血压等,不利于人体健康,故选项说法正确。故选:B。4.以下实验操作规范的是()A.CO2的验满B.收集氢气C.测定溶液pHD.稀释浓硫酸【分析】A、据气体的验满方法分析;B、根据氢气的密度比空气的小,进行分析判断;C、根据用pH试纸测定未知溶液的pH的方法进行分析判断;D、根据浓硫酸的稀释方法(酸入水,沿器壁,慢慢倒,不断搅)进行分析判断。【解答】解:A、检验气体是否收集满的方法是将燃着的木条放在集气瓶口,错误;B、氢气的密度比空气的小,应用向下排空气法收集,错误;C、用pH试纸测定未知溶液的pH时,正确的操作方法为用玻璃棒蘸取少量待测液滴在干燥的pH试纸上,与标准比色卡对比来确定pH,正确;D、稀释浓硫酸时,要把浓硫酸缓缓地沿器壁注入水中,同时用玻璃棒不断搅拌,以使热量及时地扩散;一定不能把水注入浓硫酸中,错误。故选:C。5.如图是探究分子运动的实验。下列现象与结论错误的是()小学、初中、高中各种试卷真题知识归纳文案合同PPT等免费下载www.doc985.com小学、初中、高中各种试卷真题知识归纳文案合同PPT等免费下载www.doc985.comA.浓盐酸具有挥发性B.分子在不断运动C.乙烧杯溶液的颜色会改变D.乙、丙烧杯内溶液的颜色会改变【分析】氢氧化钠溶液使酚酞试液变为红色,浓盐酸具有挥发性,氯化氢分子在不断运动,不断向氢氧化钠溶液中扩散,乙烧杯中溶液颜色变为无色,丙中溶液颜色不变。【解答】解:A、氯化氢分子在不断运动,不断向氢氧化钠溶液中扩散,乙烧杯中溶液颜色变为无色,说明了浓盐酸具有挥发性,故A说法正确;B、氯化氢分子在不断运动,不断向氢氧化钠溶液中扩散,乙烧杯中溶液颜色变为无色,...

1、当您付费下载文档后,您只拥有了使用权限,并不意味着购买了版权,文档只能用于自身使用,不得用于其他商业用途(如 [转卖]进行直接盈利或[编辑后售卖]进行间接盈利)。
2、本站所有内容均由合作方或网友上传,本站不对文档的完整性、权威性及其观点立场正确性做任何保证或承诺!文档内容仅供研究参考,付费前请自行鉴别。
3、如文档内容存在违规,或者侵犯商业秘密、侵犯著作权等,请点击“违规举报”。

碎片内容

与本文档类似文档
历年化学中考试卷真题2019湖北武汉化学试卷+答案+解析(word整理版).docx
历年化学中考试卷真题2019湖北武汉化学试卷+答案+解析(word整理版).docx
免费
19下载
湖北省江汉油田、潜江市、天门市、仙桃市2018年中考理综(化学部分)真题试题(含解析).doc
湖北省江汉油田、潜江市、天门市、仙桃市2018年中考理综(化学部分)真题试题(含解析).doc
免费
0下载
【初中九年级化学】2009年湖南省株洲市中考化学试卷(教师版)  学霸冲冲冲shop348121278.taobao.com_20200611_181708_20200611_181708.doc
【初中九年级化学】2009年湖南省株洲市中考化学试卷(教师版) 学霸冲冲冲shop348121278.taobao.com_20200611_181708_20200611_181708.doc
免费
6下载
中考化学2013浙江义乌化学试卷+答案(word整理版).doc
中考化学2013浙江义乌化学试卷+答案(word整理版).doc
免费
12下载
化学中考真题卷2019年山东省菏泽市中考化学试题(Word版,含解析).docx
化学中考真题卷2019年山东省菏泽市中考化学试题(Word版,含解析).docx
免费
23下载
【初中九年级化学】重庆市2015年中考化学真题试题(A卷,含答案).doc
【初中九年级化学】重庆市2015年中考化学真题试题(A卷,含答案).doc
免费
13下载
【初中九年级化学】辽宁省丹东市2014年中考化学试题(含答案).doc
【初中九年级化学】辽宁省丹东市2014年中考化学试题(含答案).doc
免费
9下载
【初中九年级化学】2017年湖南省永州市中考化学真题及答案.doc
【初中九年级化学】2017年湖南省永州市中考化学真题及答案.doc
免费
30下载
【初中九年级化学】江苏省淮安市2017年中考化学真题试题(含答案).DOC
【初中九年级化学】江苏省淮安市2017年中考化学真题试题(含答案).DOC
免费
1下载
中考化学人教版九年级化学下册第八单元《金属和金属材料》单元检测题.doc
中考化学人教版九年级化学下册第八单元《金属和金属材料》单元检测题.doc
免费
1下载
辽宁省辽阳市2018年中考化学真题试题(含答案).doc
辽宁省辽阳市2018年中考化学真题试题(含答案).doc
免费
0下载
2018河南化学试卷+答案+解析(word整理版)历年中考真题 电子版免费下载.docx
2018河南化学试卷+答案+解析(word整理版)历年中考真题 电子版免费下载.docx
免费
7下载
【初中九年级化学】2012年贵州省毕节市中考化学试卷(含解析版).doc
【初中九年级化学】2012年贵州省毕节市中考化学试卷(含解析版).doc
免费
28下载
【初中九年级化学】2019年辽宁省大连市中考化学试卷及解析.doc
【初中九年级化学】2019年辽宁省大连市中考化学试卷及解析.doc
免费
21下载
2018年江苏泰州化学试卷+答案+解析(word整理版)历年中考真题 电子版免费下载.doc
2018年江苏泰州化学试卷+答案+解析(word整理版)历年中考真题 电子版免费下载.doc
免费
10下载
第五单元 化学方程式单元测试卷(A卷基础篇)(原卷版)-九年级化学上册同步单元AB卷(人教版).doc
第五单元 化学方程式单元测试卷(A卷基础篇)(原卷版)-九年级化学上册同步单元AB卷(人教版).doc
免费
6下载
历年化学中考试卷真题2019广东化学试卷+答案+解析(word整理版).docx
历年化学中考试卷真题2019广东化学试卷+答案+解析(word整理版).docx
免费
19下载
湖南省娄底市2015年中考化学真题试题(含答案).doc
湖南省娄底市2015年中考化学真题试题(含答案).doc
免费
0下载
初中九年级化学上册专题06  计算题(20题)(人教版)(解析版).doc
初中九年级化学上册专题06 计算题(20题)(人教版)(解析版).doc
免费
0下载
精品解析:2024年江苏省连云港市中考化学真题(原卷版).docx
精品解析:2024年江苏省连云港市中考化学真题(原卷版).docx
免费
0下载
我的小文库
实名认证
内容提供者

提供高质量免费文档试卷下载,如果满意请告诉您身边的人,如果不满意请告诉我们,您的意见对于我们很重要,是我们不断进步的动力

相关文档

阅读排行

确认删除?
回到顶部
客服号
  • 客服QQ点击这里给我发消息
QQ群
  • QQ群点击这里加入QQ群
提交所需资料详情,我们来帮找资料