新疆维吾尔自治区、生产建设兵团2019年中考物理真题试题.docx本文件免费下载 【共10页】

新疆维吾尔自治区、生产建设兵团2019年中考物理真题试题.docx
新疆维吾尔自治区、生产建设兵团2019年中考物理真题试题.docx
新疆维吾尔自治区、生产建设兵团2019年中考物理真题试题.docx
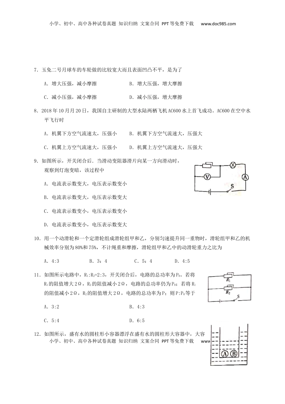
小学、初中、高中各种试卷真题知识归纳文案合同PPT等免费下载www.doc985.com小学、初中、高中各种试卷真题知识归纳文案合同PPT等免费下载www.doc985.com初中物理试题考生须知:l.本试卷分为试题卷和答题卷两部分,试题卷共8页,答题卷共2页。2.满分为150分,其中物理90分,化学60分。考试时间为120分钟。3.不得使用计算器。物理(满分90分)说明:本试卷g取10N/kg。一、选择题(本大题共12小题,每小题2分,共24分.在每小题列出的四个选项中,只有一项符合题目要求,请按答题卷中的要求作答。)1.北京天安门广场升国旗时,护旗队员每一步行进的距离是A.75mmB.75cmC.75dmD.75m2.下列成语中,形容声音响度大的是.A.鸦雀无声B.窃窃私语C.宛转悠扬D.声如洪钟3.下列光学仪器或日常用品中,能够成与物体大小相等的虚像的是A.穿衣镜B.老花镜C.显微镜D.望远镜4.芯片是指舍有集成电路的硅片,制造芯片的主要材料是A.导体B.半导体C.绝缘体D.超导体5.用高强度钛材料做成的钛管很难被拽长,说明钛分子间A.没有引力B.没有斥力C.存在引力D.存在斥力6.家庭电路巾,空气开关发生跳闸的原园是A.电流过大B.电流过小C.电压过高D.电压过低小学、初中、高中各种试卷真题知识归纳文案合同PPT等免费下载www.doc985.com小学、初中、高中各种试卷真题知识归纳文案合同PPT等免费下载www.doc985.com7.玉免二号月球车的车轮做的比较宽大而且表面凹凸不平,是为了A.增大压强,减小摩擦B.增大压强,增大摩擦C.减小压强,减小摩擦D.减小压强,增大摩擦8.2018年10月月20日,我国自主研制的大型水陆两栖飞机AC600水上首飞成功。AC600在空中水平飞行时A.机翼下方空气流速太,压强小B.机翼下方空气流速大,压强大C.机翼上方空气流速大,压强小D.机翼上方空气流速大,压强大9.如图所示,开关闭合后.当滑动变阻器滑片向某一方向滑动时,观察到灯泡变暗,该过程中A.电流表示数变大,电压表示数变小B.电流表示数变大,电压表示数变大C.电流表示数变小,电压表示数变小D.电流表示数变小,电压表示数变大10.用一个动滑轮和一个定滑轮组成滑轮组甲和乙,分别匀速提升同一重物时,滑轮组甲和乙的机械效率分别为80%和75%,不计绳重和摩擦,滑轮组甲和乙中的动滑轮重力之比为A.4:3B.3:4C.5:4D.4:511.如图所示电路中,R1:R2=2:3,开关闭合后,电路的总功率为P0。若将R1的阻值增大2Ω,R2的阻值减小2Ω,电路的总功率仍为P0;若将R1的阻值减小2Ω,R2的阻值增大2Ω,电路的总功率为P;则P:P0等于A.3:2B.4:3C.5:4D.6:512.如图所示,盛有水的圆柱形小容器漂浮在盛有水的圆柱形大容器中,大容小学、初中、高中各种试卷真题知识归纳文案合同PPT等免费下载www.doc985.com小学、初中、高中各种试卷真题知识归纳文案合同PPT等免费下载www.doc985.com器的底面积是小容器的4倍(大、小容器壁的厚度均不计)。现将体积相等的小球A、B投入小容器中,投入后,两容器内的水对各自容器底部压强的増加量相等。小球A的密度的最大值为A.4×103kg/m3B.5×103kg/m3C.6×103kg/m3D.7×103kg/m3二、填空题(本大题共4小題,每空1分,共26分;请将符合題意的内容填在答题卷相应的横线上。)13.小霞的父母带她到蔬菜种植基地体验生活。(1)基地内蔬菜大棚的建筑方向为东西方向,当阳光从空气斜射入拱形大棚的塑料薄膜中时,折射角(填“大于”或“小于”)入射角。正午时,照射到大棚顶部光线的入射角(填“大于”或“小于”)照射到大棚侧面下半部分光线的入射角。当光照射到物体上时,会对物体表面产生压力,太阳光对大棚顶部薄膜产生的压强为5×10-6Pa,约为大气压的倍。(2)小霞在大棚内吃着刚摘的黄瓜,感受到声音是由于物体的产生的;看到西红柿,她想起物理老师制作的水果电池,用一个西红柿制作的水果电池的电压约为(填“0.2”或“2”)V;她拿起菜筐中体积大小差不多的西红柿和辣椒,用手掂了掂,就判断出西红柿的密度(填“大于”或“小于”)辣椒的密度。14.2019年4月10日,人类发布了首张黑洞照片,为解开星系演化之谜提供了宝贵资枓。(1)质量巨大的天体,像太阳...

1、当您付费下载文档后,您只拥有了使用权限,并不意味着购买了版权,文档只能用于自身使用,不得用于其他商业用途(如 [转卖]进行直接盈利或[编辑后售卖]进行间接盈利)。
2、本站所有内容均由合作方或网友上传,本站不对文档的完整性、权威性及其观点立场正确性做任何保证或承诺!文档内容仅供研究参考,付费前请自行鉴别。
3、如文档内容存在违规,或者侵犯商业秘密、侵犯著作权等,请点击“违规举报”。

碎片内容

与本文档类似文档
【初中历年中考真题】2021江西物理试卷+答案+解析(word整理版).docx
【初中历年中考真题】2021江西物理试卷+答案+解析(word整理版).docx
免费
1下载
初中九年级物理湖北省鄂州市2021年中考物理试题(原卷版).doc
初中九年级物理湖北省鄂州市2021年中考物理试题(原卷版).doc
免费
4下载
2013安徽物理试卷+答案+解析(word整理版)历年中考真题 电子版免费下载.docx
2013安徽物理试卷+答案+解析(word整理版)历年中考真题 电子版免费下载.docx
免费
27下载
江苏省连云港市2018年中考物理真题试题(含扫描答案).doc
江苏省连云港市2018年中考物理真题试题(含扫描答案).doc
免费
0下载
2019湖南永州物理试卷+答案+解析(word整理版)历年中考真题 电子版免费下载.doc
2019湖南永州物理试卷+答案+解析(word整理版)历年中考真题 电子版免费下载.doc
免费
26下载
2022年辽宁省鞍山市中考物理试题(解析).docx
2022年辽宁省鞍山市中考物理试题(解析).docx
免费
0下载
山东省滨州市2015年中考物理真题试题(含答案).doc
山东省滨州市2015年中考物理真题试题(含答案).doc
免费
0下载
2010年河北省中考物理真题及答案.doc
2010年河北省中考物理真题及答案.doc
免费
0下载
【初中历年中考真题】2017湖南怀化物理试卷+答案+解析(word整理版).doc
【初中历年中考真题】2017湖南怀化物理试卷+答案+解析(word整理版).doc
免费
1下载
初中九年级物理广东省2015年中考物理真题试题(含扫描答案).doc
初中九年级物理广东省2015年中考物理真题试题(含扫描答案).doc
免费
30下载
2019-2020学年九年级(上)四川省成都市郫都区期末检测物理试题 (1).docx
2019-2020学年九年级(上)四川省成都市郫都区期末检测物理试题 (1).docx
免费
0下载
初中九年级物理精品解析:2022年新疆中考物理试题(原卷版).docx
初中九年级物理精品解析:2022年新疆中考物理试题(原卷版).docx
免费
13下载
2019-2020学年九年级(上)福建省龙岩市长汀县期中物理试题(质量抽查).docx
2019-2020学年九年级(上)福建省龙岩市长汀县期中物理试题(质量抽查).docx
免费
0下载
历年物理中考真题2018年江苏盐城物理试卷+答案+解析(word整理版).doc
历年物理中考真题2018年江苏盐城物理试卷+答案+解析(word整理版).doc
免费
10下载
历年物理中考真题2022张家界物理试卷+答案+解析(word整理版).docx
历年物理中考真题2022张家界物理试卷+答案+解析(word整理版).docx
免费
11下载
初中九年级物理湖北省武汉市2019年中考物理真题试题(含解析).docx
初中九年级物理湖北省武汉市2019年中考物理真题试题(含解析).docx
免费
1下载
初中九年级物理2020年安徽省芜湖市无为市第三次联考物理试卷(含答案).doc
初中九年级物理2020年安徽省芜湖市无为市第三次联考物理试卷(含答案).doc
免费
0下载
2018-2019学年安徽省六安市裕安中学九年级(上)期中物理试卷(解析版).docx
2018-2019学年安徽省六安市裕安中学九年级(上)期中物理试卷(解析版).docx
免费
0下载
浙江省宁波市2018年中考物理真题试题(含答案).doc
浙江省宁波市2018年中考物理真题试题(含答案).doc
免费
0下载
初中九年级物理精品解析:2022年湖北省宜昌市中考物理真题(解析版).docx
初中九年级物理精品解析:2022年湖北省宜昌市中考物理真题(解析版).docx
免费
28下载
我的小文库
实名认证
内容提供者

提供高质量免费文档试卷下载,如果满意请告诉您身边的人,如果不满意请告诉我们,您的意见对于我们很重要,是我们不断进步的动力

相关文档

阅读排行

确认删除?
回到顶部
客服号
  • 客服QQ点击这里给我发消息
QQ群
  • QQ群点击这里加入QQ群