精品解析:2022年贵州省铜仁市中考物理试题(解析版).docx本文件免费下载 【共20页】

精品解析:2022年贵州省铜仁市中考物理试题(解析版).docx
精品解析:2022年贵州省铜仁市中考物理试题(解析版).docx
精品解析:2022年贵州省铜仁市中考物理试题(解析版).docx
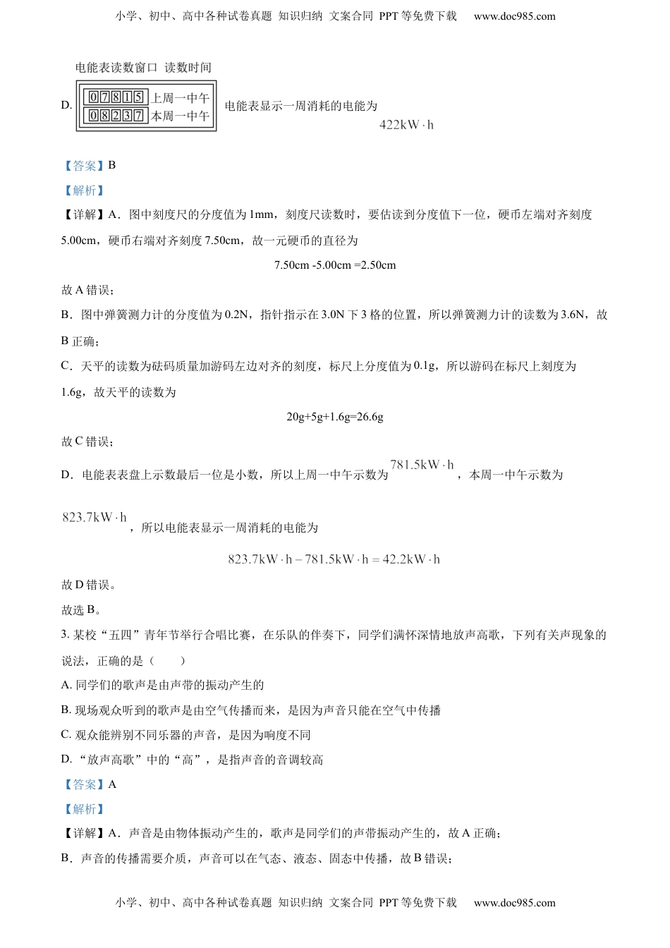
小学、初中、高中各种试卷真题知识归纳文案合同PPT等免费下载www.doc985.com小学、初中、高中各种试卷真题知识归纳文案合同PPT等免费下载www.doc985.com铜仁市2022年初中毕业生(升学)统一考试一、物理选择题(本题共9小题,每小题2分,共18分,在每小题给出的四个选项中,只有一个选项符合题意。)1.在经过路口时,一小车为了避让突然跑出来的学生,只能冲出马路并造成了严重的交通事故。这个案例告诉我们()A.只要无车辆通行,即使是红灯,也可以通过B.无斑马线的路口,想怎么过就怎么过C.遵守交通规则,过马路时走斑马线D.车辆会礼让行人,过马路时可以不用看两边车辆行驶情况【答案】C【解析】【详解】小车为了避让突然跑出来的学生,由于惯性,小车不能立马刹车停住,因而只能冲出马路并造成交通事故。因此这个案例告诉我们要遵守交通规则,过马路走斑马线,并且要看两边车辆的情况,不能想怎么过就怎么过,遵守红灯停,绿灯行的交通规则。故C符合题意,ABD不符合题意。故选C。2.下列测量工具读数正确的是()A.一元硬币的直径为2.5cmB.弹簧测力计的读数为3.6NC.天平的读数为26.9g小学、初中、高中各种试卷真题知识归纳文案合同PPT等免费下载www.doc985.com小学、初中、高中各种试卷真题知识归纳文案合同PPT等免费下载www.doc985.comD.电能表显示一周消耗的电能为【答案】B【解析】【详解】A.图中刻度尺的分度值为1mm,刻度尺读数时,要估读到分度值下一位,硬币左端对齐刻度5.00cm,硬币右端对齐刻度7.50cm,故一元硬币的直径为7.50cm-5.00cm=2.50cm故A错误;B.图中弹簧测力计的分度值为0.2N,指针指示在3.0N下3格的位置,所以弹簧测力计的读数为3.6N,故B正确;C.天平的读数为砝码质量加游码左边对齐的刻度,标尺上分度值为0.1g,所以游码在标尺上刻度为1.6g,故天平的读数为20g+5g+1.6g=26.6g故C错误;D.电能表表盘上示数最后一位是小数,所以上周一中午示数为,本周一中午示数为,所以电能表显示一周消耗的电能为故D错误。故选B。3.某校“五四”青年节举行合唱比赛,在乐队的伴奏下,同学们满怀深情地放声高歌,下列有关声现象的说法,正确的是()A.同学们的歌声是由声带的振动产生的B.现场观众听到的歌声是由空气传播而来,是因为声音只能在空气中传播C.观众能辨别不同乐器的声音,是因为响度不同D.“放声高歌”中的“高”,是指声音的音调较高【答案】A【解析】【详解】A.声音是由物体振动产生的,歌声是同学们的声带振动产生的,故A正确;B.声音的传播需要介质,声音可以在气态、液态、固态中传播,故B错误;小学、初中、高中各种试卷真题知识归纳文案合同PPT等免费下载www.doc985.com小学、初中、高中各种试卷真题知识归纳文案合同PPT等免费下载www.doc985.comC.每个发声体的音色是不同的,所以能分辨出不同乐器发出的声音,故C错误;D.“放声高歌”中的“高”指的是声音的响度大,音调高一般用尖、细来形容,故D错误。故选A。4.下列有关物质的结构和物质世界的尺度,说法正确的是()A.晶体在熔化过程中不断吸热,温度不断升高B.一般分子的直径大小为10-10mC.组成物质的所有分子只有在高温条件下才做无规则运动D.“光年”不是长度单位而是时间单位【答案】B【解析】【详解】A.熔化时吸热过程,晶体在熔化时需要不断吸热,但温度不变,故A错误;B.分子是保持物质化学性质不变的最小微粒,一般分子的直径大小为10-10m,故B正确;C.分子在永不停息的做无规则运动,温度越高,分子的热运动越剧烈,故C错误;D.“光年”是光在一年的时间中传播的距离,是长度单位,故D错误。故选B。5.近年来,我国在材料、能源等领域取得了辉煌的成就,下列说法正确的是()A.量子计算机中的电子器件都是由超导体制成B.水力、风力、火力发电是不可再生能源的利用C.新能源汽车的动力部件是畜电池,其工作原理与内燃机的工作原理相同D.光纤通信,是利用光在纤维材料中多次反射传输信息的【答案】D【解析】【详解】A.量子计算机中的电子器件主要是由半导体材料制成的,故A错误;B.水力发电、风力发电属于可再生能源的利用,火力发电属于不可再生能源的利用,故B错误;C.新...

1、当您付费下载文档后,您只拥有了使用权限,并不意味着购买了版权,文档只能用于自身使用,不得用于其他商业用途(如 [转卖]进行直接盈利或[编辑后售卖]进行间接盈利)。
2、本站所有内容均由合作方或网友上传,本站不对文档的完整性、权威性及其观点立场正确性做任何保证或承诺!文档内容仅供研究参考,付费前请自行鉴别。
3、如文档内容存在违规,或者侵犯商业秘密、侵犯著作权等,请点击“违规举报”。

碎片内容

与本文档类似文档
北京六十五中2018届九年级(上)期中物理试卷(word版含答案解析).doc
北京六十五中2018届九年级(上)期中物理试卷(word版含答案解析).doc
免费
0下载
2019-2020学年九年级上学期重庆市万州中学10月月考物理试题 (1).docx
2019-2020学年九年级上学期重庆市万州中学10月月考物理试题 (1).docx
免费
0下载
初中九年级物理2016滨州中考物理试题及答案解析.doc
初中九年级物理2016滨州中考物理试题及答案解析.doc
免费
6下载
初中九年级物理2018年山东省聊城市莘县中考物理二模试卷(含解析).doc
初中九年级物理2018年山东省聊城市莘县中考物理二模试卷(含解析).doc
免费
0下载
【初中历年中考真题】2021浙江丽水物理试卷(word整理版).docx
【初中历年中考真题】2021浙江丽水物理试卷(word整理版).docx
免费
16下载
8.通用版·2020年江苏省南京市秦淮区中考一模物理.doc
8.通用版·2020年江苏省南京市秦淮区中考一模物理.doc
免费
6下载
初中九年级物理2022年甘肃省武威市中考物理试题(解析版).docx
初中九年级物理2022年甘肃省武威市中考物理试题(解析版).docx
免费
26下载
初中九年级物理2019浙江省湖州市中考物理真题及答案.doc
初中九年级物理2019浙江省湖州市中考物理真题及答案.doc
免费
27下载
九年级物理期末模拟卷(参考答案)(苏科版).docx
九年级物理期末模拟卷(参考答案)(苏科版).docx
免费
0下载
历年物理中考真题2018湖北武汉物理试卷+答案(word整理版).docx
历年物理中考真题2018湖北武汉物理试卷+答案(word整理版).docx
免费
10下载
初中九年级物理2020全国物理中考题分类汇编16—《能源与可持续发展》.docx
初中九年级物理2020全国物理中考题分类汇编16—《能源与可持续发展》.docx
免费
15下载
浙江省台州市2018年中考物理真题试题(扫描版,含答案).doc
浙江省台州市2018年中考物理真题试题(扫描版,含答案).doc
免费
0下载
初中九年级物理精品解析:2022年广西桂林市中考物理试题(原卷版).docx
初中九年级物理精品解析:2022年广西桂林市中考物理试题(原卷版).docx
免费
1下载
初中九年级物理中考资料 专题13 电流、电路、电压、电阻-(9大模块知识清单+7个易混易错+9种方法技巧+典例真题精析)-2024年中考物理一轮复习知识清单(解析版).docx
初中九年级物理中考资料 专题13 电流、电路、电压、电阻-(9大模块知识清单+7个易混易错+9种方法技巧+典例真题精析)-2024年中考物理一轮复习知识清单(解析版).docx
免费
24下载
2008年江苏省常州市中考物理试题及答案.doc
2008年江苏省常州市中考物理试题及答案.doc
免费
0下载
九年级物理期中试卷及答案.doc
九年级物理期中试卷及答案.doc
免费
0下载
2017年浙江杭州物理试卷+答案+解析(word整理版)历年中考真题 电子版免费下载.doc
2017年浙江杭州物理试卷+答案+解析(word整理版)历年中考真题 电子版免费下载.doc
免费
5下载
九年级物理考卷35.北师版·2021年陕西省初中学业水平考试全真模拟卷.docx
九年级物理考卷35.北师版·2021年陕西省初中学业水平考试全真模拟卷.docx
免费
6下载
第14章 内能的利用(B卷·能力提升)(原卷版)- 2022-2023学年九年级物理全一册名校单元双测AB卷(人教版).docx
第14章 内能的利用(B卷·能力提升)(原卷版)- 2022-2023学年九年级物理全一册名校单元双测AB卷(人教版).docx
免费
0下载
2019日照中考物理真题(解析版).doc
2019日照中考物理真题(解析版).doc
免费
0下载
我的小文库
实名认证
内容提供者

提供高质量免费文档试卷下载,如果满意请告诉您身边的人,如果不满意请告诉我们,您的意见对于我们很重要,是我们不断进步的动力

相关文档

阅读排行

确认删除?
回到顶部
客服号
  • 客服QQ点击这里给我发消息
QQ群
  • QQ群点击这里加入QQ群
提交所需资料详情,我们来帮找资料