精品解析:2022年湖北省江汉油田、潜江、天门、仙桃中考物理试题(原卷版).docx本文件免费下载 【共9页】

精品解析:2022年湖北省江汉油田、潜江、天门、仙桃中考物理试题(原卷版).docx
精品解析:2022年湖北省江汉油田、潜江、天门、仙桃中考物理试题(原卷版).docx
精品解析:2022年湖北省江汉油田、潜江、天门、仙桃中考物理试题(原卷版).docx
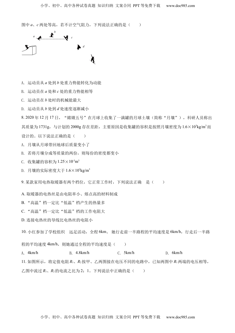
小学、初中、高中各种试卷真题知识归纳文案合同PPT等免费下载www.doc985.com小学、初中、高中各种试卷真题知识归纳文案合同PPT等免费下载www.doc985.com江汉油田潜江天门仙桃2022年初中学业水平考试(中考)物理试卷(本卷共6页,满分70分,与化学同场考试,时间共120分钟)注意事项:1.答题前,考生务必将自己的姓名、准考证号填写在试卷第1页装订线内和答题卡指定位置上:核准条形码上姓名和准考证号码后,将其贴在答题卡指定位置上,2.选择题的答案选出后,必须使用2B铅笔把答题卡上物理部分对应题号的答案标号涂黑,如需改动,先用橡皮擦干净后,再选涂其他答案标号。非选择题答案务必用0.5毫米黑色签字笔填写在答题卡物理部分对应题号的区域内,写在本试卷上无效。3.考试结束后,请将本试卷和答题卡一并交回。本卷可能用到的物理量:(kg·°C)一,选择题(本大题共13小题,每小题2分,共26分。在每小题给出的四个选项中,第1—11小题每题只有一项符合题目要求;第12、13小题每题有多项符合题目要求,全部选对得2分,选对但不全得1分,有选错的得0分)1.如图,盲人用手杖敲击不同的盲道导航地砖辨别不同的信息,下列说法正确的是()A.地砖发声是由地砖振动产生的B.声音在空气中传播的速度是3×108m/sC.用大小不同的力敲击同一块地砖产生声音的音调不同D.导航地砖主要是利用声音传递能量2.天宫课堂上,王亚平老师将一个液体球“变”成了固体球。这一过程中发生的物态变化和吸放热情况是()A.熔化吸热B.凝固放热C.液化吸热D.凝华放热3.我国的“翼龙”—2H应急救灾型无人机系统可在一些极端条件下,定向恢复50平里的移动公网通信,建立覆盖15000平方公里的音视频通信网络。该系统在传递信息主要依靠()A.电磁波B.红外线C.超声波D.次声波4.小明家半年前新装了一只电能表,现在表盘的示数如图,下列说法正确的是()小学、初中、高中各种试卷真题知识归纳文案合同PPT等免费下载www.doc985.com小学、初中、高中各种试卷真题知识归纳文案合同PPT等免费下载www.doc985.comA.该电能表的标定电流为20AB.该电能表应接在50Hz的直流电路中使用C.小明家每消耗1度电,铝盘转动3000转D.小明家半年内的用电量是6335kW·h5.如图是常用的插线板,闭合开关,指示灯发光,且插孔可以提供工作电压,下列说法正确的是()A.图中A与零线相连,B与火线相连B.将试电笔插入C孔,其氖管会发光C.若指示灯断路不能发光,则插孔不能提供工作电压D.若A、B两孔发生短路,则其它插孔仍可提供工作电压6.取两个相同的验电器甲和乙,如图,使甲带负电荷,乙不带电,下列分析错误的是()A.甲验电器带负电是因为它得到了电子B.甲验电器的金属箔片张开是由于同种电荷相互排斥C.用橡胶棒连接两金属球,金属箔片的张角都会发生改变D.用金属棒连接两金属球的瞬间,棒中电流方向由乙到甲7.苏翊鸣在2022年北京冬奥会单板滑雪男子大跳台比赛中夺得金牌,如图所示为运动员在空中运动的轨迹,小学、初中、高中各种试卷真题知识归纳文案合同PPT等免费下载www.doc985.com小学、初中、高中各种试卷真题知识归纳文案合同PPT等免费下载www.doc985.com图中a、c两处等高,若不计空气阻力,下列说法正确的是()A.运动员从a处到b处重力势能转化为动能B.运动员在a处和c处的重力势能相等C.运动员在b处时的机械能最大D.运动员从b处到d处速度逐渐减小8.2020年12月17日,“嫦娥五号”在月球上收集了一满罐的月球土壤(简称“月壤”),科研人员称出其质量为1731g,与计划的2000g存在差距,主要原因是收集罐的容积是按照月壤密度为1.6×103kg/m3而设计的。以下说法正确的是()A.月壤从月球带回地球后质量变小了B.若将月壤分成等质量的两份,则每份的密度都变小C.收集罐的容积为1.25×10-3m3D.月壤的实际密度大于1.6×103kg/m39.某款家用电热取暖器有两个档位,它正常工作时,下列说法正确的是()A.取暖器的电热丝是由电阻率小、熔点高的材料制成B.“高温”档一定比“低温”档产生的热量多C.“高温”档一定比“低温”档的工作电阻大D.连接电热丝的导线比电热丝的电阻小10.小红参加了学校组织的远足活动,全程6km。她行走前一半路程的平...

1、当您付费下载文档后,您只拥有了使用权限,并不意味着购买了版权,文档只能用于自身使用,不得用于其他商业用途(如 [转卖]进行直接盈利或[编辑后售卖]进行间接盈利)。
2、本站所有内容均由合作方或网友上传,本站不对文档的完整性、权威性及其观点立场正确性做任何保证或承诺!文档内容仅供研究参考,付费前请自行鉴别。
3、如文档内容存在违规,或者侵犯商业秘密、侵犯著作权等,请点击“违规举报”。

碎片内容

与本文档类似文档
历年物理中考真题2021湖南岳阳物理试卷+答案+解析(word整理版).docx
历年物理中考真题2021湖南岳阳物理试卷+答案+解析(word整理版).docx
免费
28下载
贵州省遵义市2015年中考物理真题试题(含答案).doc
贵州省遵义市2015年中考物理真题试题(含答案).doc
免费
0下载
湖北省宜昌市2016年中考物理真题试题(含答案).DOC
湖北省宜昌市2016年中考物理真题试题(含答案).DOC
免费
0下载
历年物理中考真题2018年浙江绍兴物理试卷+答案+解析(word整理版).doc
历年物理中考真题2018年浙江绍兴物理试卷+答案+解析(word整理版).doc
免费
5下载
初中九年级物理2017年辽宁省营口市中考物理试题(解析).doc
初中九年级物理2017年辽宁省营口市中考物理试题(解析).doc
免费
6下载
2019年江苏省连云港市中考物理试题及答案.docx
2019年江苏省连云港市中考物理试题及答案.docx
免费
0下载
精品解析:2022年山东省烟台市中考物理试题(解析版).docx
精品解析:2022年山东省烟台市中考物理试题(解析版).docx
免费
0下载
最新人教版九年级物理第十三章《内能》、第十四章《内能的利用》综合测试卷.doc
最新人教版九年级物理第十三章《内能》、第十四章《内能的利用》综合测试卷.doc
免费
0下载
初中九年级物理2013年广西南宁市中考物理试卷及解析.doc
初中九年级物理2013年广西南宁市中考物理试卷及解析.doc
免费
4下载
初中九年级物理中考必刷题 物理 真题.诊断自查版.pdf
初中九年级物理中考必刷题 物理 真题.诊断自查版.pdf
免费
25下载
历年物理中考真题2019年江苏宿迁物理试卷+答案+解析(word整理版).docx
历年物理中考真题2019年江苏宿迁物理试卷+答案+解析(word整理版).docx
免费
15下载
2019-2020学年九年级(上)吉林省吉林市永吉县期中物理试题 (1).docx
2019-2020学年九年级(上)吉林省吉林市永吉县期中物理试题 (1).docx
免费
0下载
九年级物理 同步测试题  初三物理第十五章探究电路达标测试题(带解析沪科版).doc
九年级物理 同步测试题 初三物理第十五章探究电路达标测试题(带解析沪科版).doc
免费
23下载
历年物理中考真题2020天津物理试卷+答案+解析(word整理版).docx
历年物理中考真题2020天津物理试卷+答案+解析(word整理版).docx
免费
16下载
31.沪粤版·广东省深圳市实验学校2020-2021学年九年级上学期物理期末联考试卷.docx
31.沪粤版·广东省深圳市实验学校2020-2021学年九年级上学期物理期末联考试卷.docx
免费
4下载
【初中历年中考真题】2019山东枣庄物理试卷+答案+解析(word整理版).doc
【初中历年中考真题】2019山东枣庄物理试卷+答案+解析(word整理版).doc
免费
21下载
第22章 能源与可持续发展(A卷·夯实基础)(解析版)- 2022-2023学年九年级物理全一册名校单元双测AB卷(人教版).docx
第22章 能源与可持续发展(A卷·夯实基础)(解析版)- 2022-2023学年九年级物理全一册名校单元双测AB卷(人教版).docx
免费
0下载
【初中历年中考真题】2020山东潍坊物理试卷+答案+解析(word整理版).docx
【初中历年中考真题】2020山东潍坊物理试卷+答案+解析(word整理版).docx
免费
3下载
九年级物理 同步测试题  第十八章-电能从哪里来-检测题(答案详解).doc
九年级物理 同步测试题 第十八章-电能从哪里来-检测题(答案详解).doc
免费
19下载
2022云南省物理试卷+答案+解析(word整理版)历年中考真题 电子版免费下载.docx
2022云南省物理试卷+答案+解析(word整理版)历年中考真题 电子版免费下载.docx
免费
26下载
我的小文库
实名认证
内容提供者

提供高质量免费文档试卷下载,如果满意请告诉您身边的人,如果不满意请告诉我们,您的意见对于我们很重要,是我们不断进步的动力

相关文档

阅读排行

确认删除?
回到顶部
客服号
  • 客服QQ点击这里给我发消息
QQ群
  • QQ群点击这里加入QQ群
提交所需资料详情,我们来帮找资料