精品解析:2022年辽宁省盘锦市中考物理试题(解析版).docx本文件免费下载 【共18页】

精品解析:2022年辽宁省盘锦市中考物理试题(解析版).docx
精品解析:2022年辽宁省盘锦市中考物理试题(解析版).docx
精品解析:2022年辽宁省盘锦市中考物理试题(解析版).docx
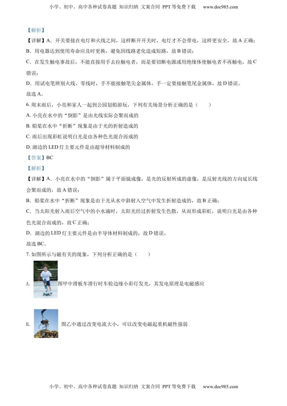
小学、初中、高中各种试卷真题知识归纳文案合同PPT等免费下载www.doc985.com小学、初中、高中各种试卷真题知识归纳文案合同PPT等免费下载www.doc985.com2022年盘锦市初中学业水平考试物理试卷(本试卷共19道题满分60分物理与化学考试时间共100分钟)一、选择题(本题包括9小题,共18分。1~5题为单选题,每小题2分;6~9题为多选题,每小题2分,漏选得1分,错选不得分)1.下列估测数据最接近实际的是()A.乒乓球的直径约为10cmB.做一遍眼保健操的时间约为5minC.一个苹果的质量约为2kgD.盘锦6月份的平均气温约为40℃【答案】B【解析】【详解】A.乒乓球的直径约为4cm,故A不符合题意;B.做一遍眼保健操的时间与听一遍国歌时间接近约为5min,故B符合题意;C.一个苹果的质量相当于3个鸡蛋的质量,约为150g左右,故C不符合题意;D.盘锦6月份平均气温约为32℃,故D不符合题意。故选B。2.在迎新年文艺汇演的相关场景中,下列说法不正确的是()A.歌声是由同学们声带振动产生的B.观众可以根据音调判断出伴奏的乐器C.舞台上出现的“白雾”是水蒸气液化形成的小水滴D.主持人使用的无线话筒是通过电磁波传递信息的【答案】B【解析】【详解】A.同学们的歌声是由声带振动产生的,故A正确,不符合题意;B.判断出伴奏的乐器是根据声音的音色特性,故B错误,符合题意;C.舞台上出现的“白雾”是水蒸气液化形成的,故C正确,不符合题意;D.无线话筒传递信息的方式是电磁波,故D正确,不符合题意。故选B。3.端午节吃粽子是中华民族的传统习俗。煮粽子的过程中,下列说法正确的是()A.使用的天然气是可再生能源B.粽子互相之间没有粘到一起是因为分子之间存在斥力C.锅盖被水蒸气顶起的过程与汽油机做功冲程能量转化情况相同D.捞起粽子时,锅相对于粽子是静止的【答案】C小学、初中、高中各种试卷真题知识归纳文案合同PPT等免费下载www.doc985.com小学、初中、高中各种试卷真题知识归纳文案合同PPT等免费下载www.doc985.com【解析】【详解】A.煤、石油和天然气都属于化石能源,化石能源属于不可再生能源,故A错误;B.粽子互相之间没有粘到一起是因为分子之间的距离太大,分子间的作用力非常微弱,故B错误;C.锅盖被水蒸气顶起的过程,是将蒸气的内能转化为锅盖的机械能,汽油机做功冲程中内能转化为机械能,故锅盖被水蒸气顶起的过程与汽油机做功冲程能量转化情况相同,故C正确;D.捞起粽子时,锅相对于粽子的位置发生了变化,故锅相对于粽子是运动的,故D错误。故选C。4.在北京冬奥会自由式滑雪空中技巧女子个人项目决赛中,辽宁运动员徐梦桃勇夺冠军。如图所示,在她滑行过程中,下列说法正确的是()A.A点时不具有机械能B.从A点滑行到C点的过程中重力不断变大C.滑雪板底面比较光滑是为了增大滑行时与雪面的摩擦D.在B点的速度大于与它高度相同的D点的速度【答案】D【解析】【详解】A.在A点时,虽然静止,但是由于高度因此具有重力势能,所以具有机械能,故A错误;B.根据G=mg,在滑行的过程中,运动员的质量不变,故重力不变,故B错误;C.滑雪板底面比较光滑是为了减小接触面粗糙程度来减小摩擦,故C错误;D.若空气阻力不可忽略,运动员整个运动过程中机械能减小,BD两点高度相同,重力势能相同,因此动能减小,运动员的质量不变,所以在B点的速度大于与它高度相同的D点的速度,故D正确。故选D。5.关于安全用电,下列说法正确的是()A.控制电灯的开关要连接在电灯和火线之间B.用电器达到使用寿命可以继续使用C.在发生触电事故现场,可以用手去拉触电的同伴D.辨别零线火线时,手指不能触碰试电笔上的任何金属体【答案】A小学、初中、高中各种试卷真题知识归纳文案合同PPT等免费下载www.doc985.com小学、初中、高中各种试卷真题知识归纳文案合同PPT等免费下载www.doc985.com【解析】【详解】A.开关要接在电灯和火线之间,这样断开开关时,电灯才不会带电,这样更安全,故A正确;B.用电器达到使用寿命应及时更换,避免因线路老化造成短路,故B错误;C.在发生触电事故后,不能直接用手去拉触电者,而是要切断电源或用绝缘体使触电者不再触电,故C错误;D.用试电笔辨别火线、零线时...

1、当您付费下载文档后,您只拥有了使用权限,并不意味着购买了版权,文档只能用于自身使用,不得用于其他商业用途(如 [转卖]进行直接盈利或[编辑后售卖]进行间接盈利)。
2、本站所有内容均由合作方或网友上传,本站不对文档的完整性、权威性及其观点立场正确性做任何保证或承诺!文档内容仅供研究参考,付费前请自行鉴别。
3、如文档内容存在违规,或者侵犯商业秘密、侵犯著作权等,请点击“违规举报”。

碎片内容

与本文档类似文档
【初中历年中考真题】2013湖南衡阳物理试卷+答案(word整理版).doc
【初中历年中考真题】2013湖南衡阳物理试卷+答案(word整理版).doc
免费
18下载
初中九年级物理中考资料 专题15 电功和电功率-(4大模块知识清单+6个易混易错+7种方法技巧+典例真题精析)-2024年中考物理一轮复习知识清单(解析版).docx
初中九年级物理中考资料 专题15 电功和电功率-(4大模块知识清单+6个易混易错+7种方法技巧+典例真题精析)-2024年中考物理一轮复习知识清单(解析版).docx
免费
19下载
2019年浙江杭州物理试卷+答案+解析(word整理版)历年中考真题 电子版免费下载.docx
2019年浙江杭州物理试卷+答案+解析(word整理版)历年中考真题 电子版免费下载.docx
免费
3下载
初中九年级物理2014年青海省中考物理试卷【解析版】.doc
初中九年级物理2014年青海省中考物理试卷【解析版】.doc
免费
23下载
【初中历年中考真题】2021湖南常德物理试卷+答案+解析(word整理版).docx
【初中历年中考真题】2021湖南常德物理试卷+答案+解析(word整理版).docx
免费
20下载
2016年辽宁省鞍山市中考物理试题(空白卷).docx
2016年辽宁省鞍山市中考物理试题(空白卷).docx
免费
0下载
精品解析:2024年江苏省淮安市中考物理试题(解析版).docx
精品解析:2024年江苏省淮安市中考物理试题(解析版).docx
免费
0下载
初中九年级物理第16章 电压  电阻单元测试卷(B卷·提升能力)(原卷版).docx
初中九年级物理第16章 电压 电阻单元测试卷(B卷·提升能力)(原卷版).docx
免费
0下载
初中九年级物理江苏省徐州市2017年中考物理真题试题(含解析).DOC
初中九年级物理江苏省徐州市2017年中考物理真题试题(含解析).DOC
免费
23下载
初中九年级物理贵州省黔东南州2016年中考理综(物理部分)真题试题(含解析).DOC
初中九年级物理贵州省黔东南州2016年中考理综(物理部分)真题试题(含解析).DOC
免费
3下载
初中九年级物理电生磁(基础练)(解析版).docx
初中九年级物理电生磁(基础练)(解析版).docx
免费
0下载
九年级物理期中试卷.doc
九年级物理期中试卷.doc
免费
0下载
【初中历年中考真题】2022山西物理试卷+答案+解析(word整理版).docx
【初中历年中考真题】2022山西物理试卷+答案+解析(word整理版).docx
免费
26下载
2020广州物理试卷+答案+解析(word整理版)历年中考真题 电子版免费下载.docx
2020广州物理试卷+答案+解析(word整理版)历年中考真题 电子版免费下载.docx
免费
20下载
初中九年级物理2020年江西省赣州市南康区中考物理一模试卷(解析版).doc
初中九年级物理2020年江西省赣州市南康区中考物理一模试卷(解析版).doc
免费
0下载
初中九年级物理精品解析:2022年江苏省宿迁市中考物理试题(解析版).docx
初中九年级物理精品解析:2022年江苏省宿迁市中考物理试题(解析版).docx
免费
14下载
初中九年级物理2018年青海省中考物理试卷【原卷版】.doc
初中九年级物理2018年青海省中考物理试卷【原卷版】.doc
免费
17下载
【初中历年中考真题】2018山东莱芜物理试卷+答案+解析(word整理版).doc
【初中历年中考真题】2018山东莱芜物理试卷+答案+解析(word整理版).doc
免费
27下载
黑龙江省大庆市2017年中考物理真题试题(含解析).DOC
黑龙江省大庆市2017年中考物理真题试题(含解析).DOC
免费
0下载
初中九年级物理2018年山东潍坊市中考物理真word版含答案.docx
初中九年级物理2018年山东潍坊市中考物理真word版含答案.docx
免费
19下载
我的小文库
实名认证
内容提供者

提供高质量免费文档试卷下载,如果满意请告诉您身边的人,如果不满意请告诉我们,您的意见对于我们很重要,是我们不断进步的动力

相关文档

阅读排行

确认删除?
回到顶部
客服号
  • 客服QQ点击这里给我发消息
QQ群
  • QQ群点击这里加入QQ群
提交所需资料详情,我们来帮找资料