浙江省杭州市2015年中考物理真题试题(含解析).doc本文件免费下载 【共8页】

浙江省杭州市2015年中考物理真题试题(含解析).doc
浙江省杭州市2015年中考物理真题试题(含解析).doc
浙江省杭州市2015年中考物理真题试题(含解析).doc
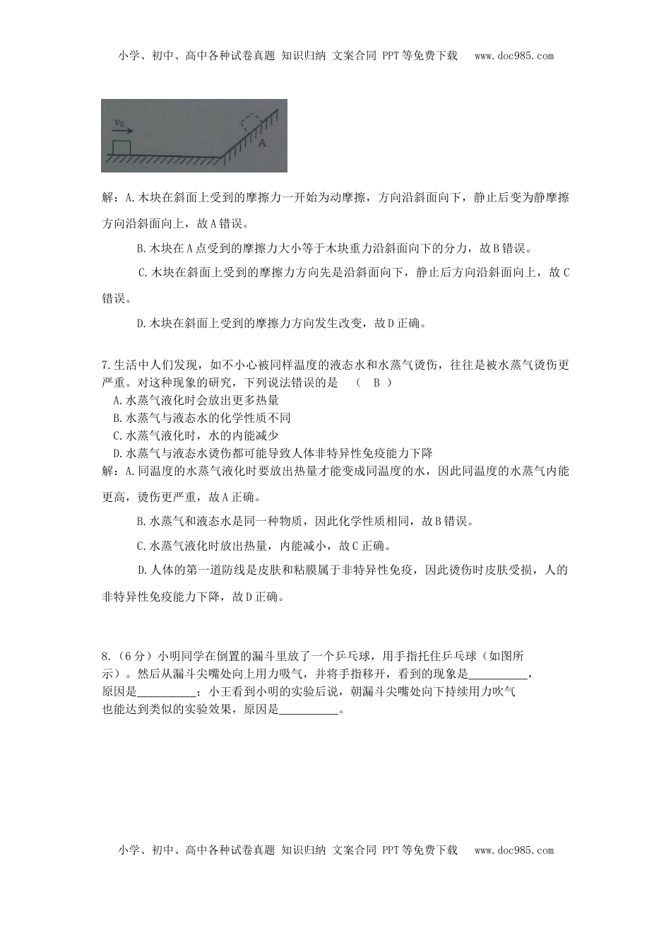
小学、初中、高中各种试卷真题知识归纳文案合同PPT等免费下载www.doc985.com浙江省杭州市2015年中考物理试卷1.如图所示是蹦床运动员表演的情景。运动员从最低点到达最高点的过程中,运动员的动能和重力势能变化情况分别是(C)A.动能减小,重力势能增大B.动能增大,重力势能减小C.动能先增大后减小,重力势能增大D.动能先减小后增大,重力势能减小解析:蹦床运动员从最低点到最高点的过程中,速度先增大后减小,故动能先增大后减小,同时该过程中运动员质量不变,高度逐渐增大,因此重力势能增大,故C正确。2.月球上没有大气。适合在月球上使用的“月球车”的动力装置是(B)A.汽油机B.电动机C.空气喷气发动机D.风力装置解析:汽油机、空气喷气发动机以及风力装置的使用都需要空气,而月球上没有大气,故A、C、D均错误;电动机利用的是电能不需要大气,故B正确。3.在甲乙两艘遮蔽门窗的船上,分别观察到小球的运动情况如图所示(小球原静止在光滑水平桌面中央)。以下说法正确的是(D)A.甲船向左做匀速运动,乙船静止B.甲船向右做匀速运动,乙船静止C.甲船可能静止也可能做匀速直线运动D.乙船可能静止也可能做匀速直线运动小学、初中、高中各种试卷真题知识归纳文案合同PPT等免费下载www.doc985.com小学、初中、高中各种试卷真题知识归纳文案合同PPT等免费下载www.doc985.com解:甲船中小球从静止突然向右运动,因此甲船可能向左加速或向右减速,而小球由于具有惯性要保持原来的运动状态会向右运动;乙船中小球保持静止,因此乙船可能静止或做匀速直线运动,故D正确。4.甲铁棒能吸引小磁针,乙铁棒能排斥小磁针,若甲、乙铁棒相互靠近,则两铁棒(D)A.一定互相吸引B.一定互相排斥C.可能无磁力的作用D.可能互相吸引,也可能排斥解:小磁针本身具有磁性,能够吸引没有磁性的铁棒,故铁棒A可能有磁性,也可能没有磁性,只是在小磁针磁场作用下暂时被磁化。铁棒B能排斥小磁针,说明B一定有磁性。若A无磁性,当A靠近B时,A、B互相吸引;若A有磁性,则A、B两磁体都分别有北极和南极,当它们的同名磁极互相靠近时,互相排斥;当异名磁极互相靠近时,互相吸引,故D正确。5.下列四幅图是描述某一轻质弹簧在弹性限度内,受水平拉力F作用下发生形变后静止时的场景,其中与事实相符的是(D)解:在弹簧的弹性限度内,弹簧的伸长量与弹簧所受的拉力成正比,因此弹簧应该均匀伸长,故D正确。6.如图所示,一个木块在光滑水平面上以v0的速度做匀速直线运动,冲上粗糙斜面后最终静止在A点。以下关于木块在斜面上受到摩擦力的说法正确的是(D)A.木块在斜面上受到的摩擦力始终不变B.木块在A点时受到的摩擦力大小等于木块的重力C.木块在斜面上受到的摩擦力方向始终沿斜面向下D.木块在斜面上受到的摩擦力方向会发生改变小学、初中、高中各种试卷真题知识归纳文案合同PPT等免费下载www.doc985.com小学、初中、高中各种试卷真题知识归纳文案合同PPT等免费下载www.doc985.com解:A.木块在斜面上受到的摩擦力一开始为动摩擦,方向沿斜面向下,静止后变为静摩擦方向沿斜面向上,故A错误。B.木块在A点受到的摩擦力大小等于木块重力沿斜面向下的分力,故B错误。C.木块在斜面上受到的摩擦力方向先是沿斜面向下,静止后方向沿斜面向上,故C错误。D.木块在斜面上受到的摩擦力方向发生改变,故D正确。7.生活中人们发现,如不小心被同样温度的液态水和水蒸气烫伤,往往是被水蒸气烫伤更严重。对这种现象的研究,下列说法错误的是(B)A.水蒸气液化时会放出更多热量B.水蒸气与液态水的化学性质不同C.水蒸气液化时,水的内能减少D.水蒸气与液态水烫伤都可能导致人体非特异性免疫能力下降解:A.同温度的水蒸气液化时要放出热量才能变成同温度的水,因此同温度的水蒸气内能更高,烫伤更严重,故A正确。B.水蒸气和液态水是同一种物质,因此化学性质相同,故B错误。C.水蒸气液化时放出热量,内能减小,故C正确。D.人体的第一道防线是皮肤和粘膜属于非特异性免疫,因此烫伤时皮肤受损,人的非特异性免疫能力下降,故D正确。8.(6分)小明同学在倒置的漏斗里放了一个乒乓球,用手指托住乒乓球(如图所示)。然后从漏斗尖嘴处向上用力...

1、当您付费下载文档后,您只拥有了使用权限,并不意味着购买了版权,文档只能用于自身使用,不得用于其他商业用途(如 [转卖]进行直接盈利或[编辑后售卖]进行间接盈利)。
2、本站所有内容均由合作方或网友上传,本站不对文档的完整性、权威性及其观点立场正确性做任何保证或承诺!文档内容仅供研究参考,付费前请自行鉴别。
3、如文档内容存在违规,或者侵犯商业秘密、侵犯著作权等,请点击“违规举报”。

碎片内容

与本文档类似文档
初中九年级物理精品解析:2019年四川省宜宾市中考物理试题(解析版).doc
初中九年级物理精品解析:2019年四川省宜宾市中考物理试题(解析版).doc
免费
27下载
初中九年级物理2009年黑龙江省哈尔滨市中考物理及答案.doc
初中九年级物理2009年黑龙江省哈尔滨市中考物理及答案.doc
免费
27下载
福建省2018年中考物理真题试题(A卷,含解析).doc
福建省2018年中考物理真题试题(A卷,含解析).doc
免费
0下载
初中九年级物理2012年湖南省中考物理试题及答案.doc
初中九年级物理2012年湖南省中考物理试题及答案.doc
免费
29下载
初中九年级物理山东省济宁市2015年中考物理真题试题(含解析).doc
初中九年级物理山东省济宁市2015年中考物理真题试题(含解析).doc
免费
23下载
初中九年级物理湖南省长沙市2012年中考物理试题及答案.doc
初中九年级物理湖南省长沙市2012年中考物理试题及答案.doc
免费
22下载
九年级物理 同步测试题  【解析版】沪科版(九年级全一册)作业(18)15.4电阻的串联和并联(含解析).doc
九年级物理 同步测试题 【解析版】沪科版(九年级全一册)作业(18)15.4电阻的串联和并联(含解析).doc
免费
11下载
初中九年级物理2022年辽宁省沈阳市中考物理试题(原卷版).docx
初中九年级物理2022年辽宁省沈阳市中考物理试题(原卷版).docx
免费
29下载
九年级物理全一册同步练习21.3 广播、电视和移动通信(教师版)-九年级物理全册同步精品讲义(人教版).docx
九年级物理全一册同步练习21.3 广播、电视和移动通信(教师版)-九年级物理全册同步精品讲义(人教版).docx
免费
20下载
历年物理中考真题2013年浙江杭州物理试卷+答案(word整理版).doc
历年物理中考真题2013年浙江杭州物理试卷+答案(word整理版).doc
免费
8下载
初中九年级物理2012年广西桂林市中考物理试卷(教师版).doc
初中九年级物理2012年广西桂林市中考物理试卷(教师版).doc
免费
23下载
初中九年级物理第十三章  内能—(人教版)(解析版).docx
初中九年级物理第十三章 内能—(人教版)(解析版).docx
免费
0下载
初中九年级物理2020年甘肃省武威、白银、定西、平凉、张掖、酒泉中考物理试题(解析版).doc
初中九年级物理2020年甘肃省武威、白银、定西、平凉、张掖、酒泉中考物理试题(解析版).doc
免费
8下载
初中九年级物理精品解析:2022年云南省中考物理真题(解析版).docx
初中九年级物理精品解析:2022年云南省中考物理真题(解析版).docx
免费
20下载
中学教材全解九年级物理(下册-人教版)第十八章+电功率+检测题(含答案).doc
中学教材全解九年级物理(下册-人教版)第十八章+电功率+检测题(含答案).doc
免费
0下载
初中九年级物理2020年贵州省遵义市桐梓县初中毕业生毕业认定考试物理试题(解析版).doc
初中九年级物理2020年贵州省遵义市桐梓县初中毕业生毕业认定考试物理试题(解析版).doc
免费
0下载
第14章 内能的利用(B卷·能力提升)(原卷版)- 2022-2023学年九年级物理全一册名校单元双测AB卷(人教版).docx
第14章 内能的利用(B卷·能力提升)(原卷版)- 2022-2023学年九年级物理全一册名校单元双测AB卷(人教版).docx
免费
0下载
初中九年级物理初三物理上册复习题(四).doc
初中九年级物理初三物理上册复习题(四).doc
免费
0下载
广东省2017年中考物理真题试题(含解析).DOC
广东省2017年中考物理真题试题(含解析).DOC
免费
0下载
初中九年级物理贵州省安顺市2017年中考理综(物理部分)真题试题(含解析).DOC
初中九年级物理贵州省安顺市2017年中考理综(物理部分)真题试题(含解析).DOC
免费
10下载
我的小文库
实名认证
内容提供者

提供高质量免费文档试卷下载,如果满意请告诉您身边的人,如果不满意请告诉我们,您的意见对于我们很重要,是我们不断进步的动力

相关文档

阅读排行

确认删除?
回到顶部
客服号
  • 客服QQ点击这里给我发消息
QQ群
  • QQ群点击这里加入QQ群
提交所需资料详情,我们来帮找资料