湖北省宜昌市2016年中考物理真题试题(含答案).DOC本文件免费下载 【共8页】

湖北省宜昌市2016年中考物理真题试题(含答案).DOC
湖北省宜昌市2016年中考物理真题试题(含答案).DOC
湖北省宜昌市2016年中考物理真题试题(含答案).DOC
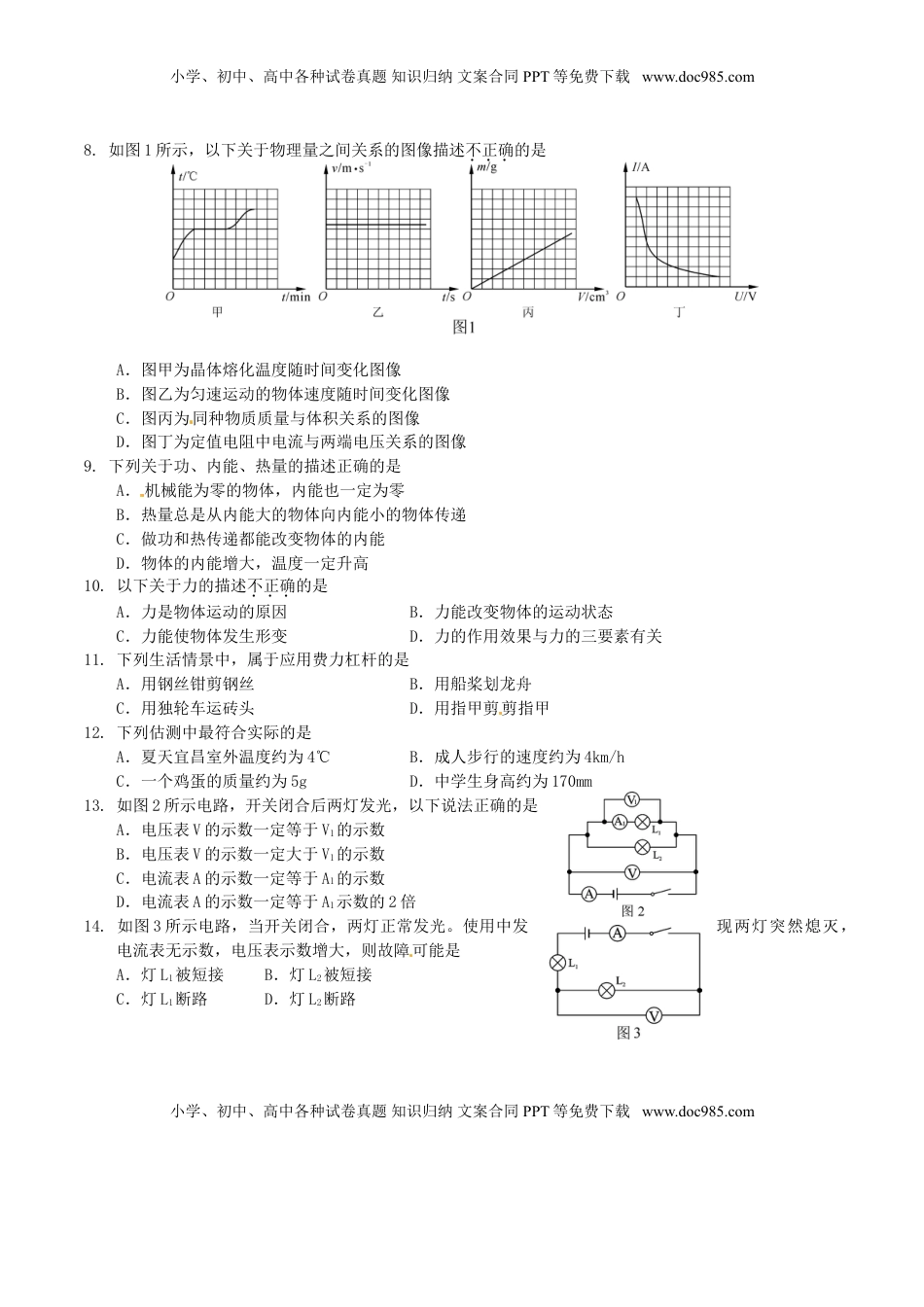
小学、初中、高中各种试卷真题知识归纳文案合同PPT等免费下载www.doc985.com机密★启用前2016年湖北省宜昌市初中毕业生学业考试物理试题本试题共32小题,满分80分,考试时间90分钟。注意事项:本试卷分试题卷和答题卡两部分,请将答案写在答题卡上每题对应的答题区域内,写在试题卷上无效。考试结束,请将本试题卷和答题卡一并上交。一、选择题(共18小题,每小题只有一个符合题意的选项,请将这个选项前面的字母代号用2B铅笔在答题卡上填涂。每小题2分,计36分)1.小华坐在从宜昌到武汉的高速行驶的动车上,他说自己是静止的,选择的参照物是A.小华自己B.小华旁边的座位C.窗外的树木D.车内走过的乘务员2.为了减少环境噪声对教室内学生的干扰,以下方法无效的是A.每个学生都戴一个防噪声耳罩B.在教室周围植树C.上课时关闭门窗D.学校路段禁止鸣笛3.“小荷才露尖尖角,早有蜻蜓立上头”。现有一蜻蜓立于距水面0.6m处的荷尖上,池中水深2m,则蜻蜓在水中的像距水面A.2mB.1.4mC.0.6mD.2.6m4.小明同学在做凸透镜成像规律的实验中,光屏上得到烛焰清晰的像,同组的小华不小心将手指尖触摸到凸透镜,这时光屏上A.出现手指的实像B.出现手指的影子C.烛焰的像变得不完整D.烛焰的像完整,但变暗5.汽车停放在水平路面上,下列属于平衡力的是A.汽车受到的重力和地球对汽车的引力B.汽车受到的重力和汽车对路面的压力C.汽车受到的重力和路面对汽车的支持力D.路面对汽车的支持力和汽车对路面的压力6.下列现象能说明分子在不停地做无规则运动的是A.碟子中的酒精蒸发变少B.建筑工地上尘土飞扬C.空气中PM2.5超标形成雾霾D.两个干净的铅块粘在一起7.一瓶酒精用去一半后,则剩下的酒精A.密度变为原来的一半B.热值变为原来的一半C.比热容变为原来的一半D.质量变为原来的一半小学、初中、高中各种试卷真题知识归纳文案合同PPT等免费下载www.doc985.com小学、初中、高中各种试卷真题知识归纳文案合同PPT等免费下载www.doc985.com8.如图1所示,以下关于物理量之间关系的图像描述不正确的是A.图甲为晶体熔化温度随时间变化图像B.图乙为匀速运动的物体速度随时间变化图像C.图丙为同种物质质量与体积关系的图像D.图丁为定值电阻中电流与两端电压关系的图像9.下列关于功、内能、热量的描述正确的是A.机械能为零的物体,内能也一定为零B.热量总是从内能大的物体向内能小的物体传递C.做功和热传递都能改变物体的内能D.物体的内能增大,温度一定升高10.以下关于力的描述不正确的是A.力是物体运动的原因B.力能改变物体的运动状态C.力能使物体发生形变D.力的作用效果与力的三要素有关11.下列生活情景中,属于应用费力杠杆的是A.用钢丝钳剪钢丝B.用船桨划龙舟C.用独轮车运砖头D.用指甲剪剪指甲12.下列估测中最符合实际的是A.夏天宜昌室外温度约为4℃B.成人步行的速度约为4km/hC.一个鸡蛋的质量约为5gD.中学生身高约为170mm13.如图2所示电路,开关闭合后两灯发光,以下说法正确的是A.电压表V的示数一定等于V1的示数B.电压表V的示数一定大于V1的示数C.电流表A的示数一定等于A1的示数D.电流表A的示数一定等于A1示数的2倍14.如图3所示电路,当开关闭合,两灯正常发光。使用中发现两灯突然熄灭,电流表无示数,电压表示数增大,则故障可能是A.灯L1被短接B.灯L2被短接C.灯L1断路D.灯L2断路小学、初中、高中各种试卷真题知识归纳文案合同PPT等免费下载www.doc985.com小学、初中、高中各种试卷真题知识归纳文案合同PPT等免费下载www.doc985.com15.电工维修电路有时需要带电操作,如图4所示。以下操作不会发生触电事故的是A.甲站在绝缘凳上同时接触火线和零线B.乙站在绝缘凳上仅接触火线C.丙站在地上仅接触火线D.丁站在地上同时接触火线和零线16.下列说法正确的是A.地磁南极就是地理南极B.磁感线在磁体周围真实存在C.奥斯特实验说明通电导线周围存在磁场D.电动机是利用电磁感应现象制成的17.图5所示中的a表示垂直于纸面的一根导线,它是闭合电路的一部分。它在磁场中按箭头方向运动时,会产生感应电流的是A.甲和乙B.乙和丙C.丙和丁D.甲和丁18.轿车除了安...

1、当您付费下载文档后,您只拥有了使用权限,并不意味着购买了版权,文档只能用于自身使用,不得用于其他商业用途(如 [转卖]进行直接盈利或[编辑后售卖]进行间接盈利)。
2、本站所有内容均由合作方或网友上传,本站不对文档的完整性、权威性及其观点立场正确性做任何保证或承诺!文档内容仅供研究参考,付费前请自行鉴别。
3、如文档内容存在违规,或者侵犯商业秘密、侵犯著作权等,请点击“违规举报”。

碎片内容

与本文档类似文档
初中九年级物理精品解析:2019年四川省宜宾市中考物理试题(解析版).doc
初中九年级物理精品解析:2019年四川省宜宾市中考物理试题(解析版).doc
免费
27下载
初中九年级物理2009年黑龙江省哈尔滨市中考物理及答案.doc
初中九年级物理2009年黑龙江省哈尔滨市中考物理及答案.doc
免费
27下载
福建省2018年中考物理真题试题(A卷,含解析).doc
福建省2018年中考物理真题试题(A卷,含解析).doc
免费
0下载
初中九年级物理2012年湖南省中考物理试题及答案.doc
初中九年级物理2012年湖南省中考物理试题及答案.doc
免费
29下载
初中九年级物理山东省济宁市2015年中考物理真题试题(含解析).doc
初中九年级物理山东省济宁市2015年中考物理真题试题(含解析).doc
免费
23下载
初中九年级物理湖南省长沙市2012年中考物理试题及答案.doc
初中九年级物理湖南省长沙市2012年中考物理试题及答案.doc
免费
22下载
九年级物理 同步测试题  【解析版】沪科版(九年级全一册)作业(18)15.4电阻的串联和并联(含解析).doc
九年级物理 同步测试题 【解析版】沪科版(九年级全一册)作业(18)15.4电阻的串联和并联(含解析).doc
免费
11下载
初中九年级物理2022年辽宁省沈阳市中考物理试题(原卷版).docx
初中九年级物理2022年辽宁省沈阳市中考物理试题(原卷版).docx
免费
29下载
九年级物理全一册同步练习21.3 广播、电视和移动通信(教师版)-九年级物理全册同步精品讲义(人教版).docx
九年级物理全一册同步练习21.3 广播、电视和移动通信(教师版)-九年级物理全册同步精品讲义(人教版).docx
免费
20下载
历年物理中考真题2013年浙江杭州物理试卷+答案(word整理版).doc
历年物理中考真题2013年浙江杭州物理试卷+答案(word整理版).doc
免费
8下载
初中九年级物理2012年广西桂林市中考物理试卷(教师版).doc
初中九年级物理2012年广西桂林市中考物理试卷(教师版).doc
免费
23下载
初中九年级物理第十三章  内能—(人教版)(解析版).docx
初中九年级物理第十三章 内能—(人教版)(解析版).docx
免费
0下载
初中九年级物理2020年甘肃省武威、白银、定西、平凉、张掖、酒泉中考物理试题(解析版).doc
初中九年级物理2020年甘肃省武威、白银、定西、平凉、张掖、酒泉中考物理试题(解析版).doc
免费
8下载
初中九年级物理精品解析:2022年云南省中考物理真题(解析版).docx
初中九年级物理精品解析:2022年云南省中考物理真题(解析版).docx
免费
20下载
中学教材全解九年级物理(下册-人教版)第十八章+电功率+检测题(含答案).doc
中学教材全解九年级物理(下册-人教版)第十八章+电功率+检测题(含答案).doc
免费
0下载
初中九年级物理2020年贵州省遵义市桐梓县初中毕业生毕业认定考试物理试题(解析版).doc
初中九年级物理2020年贵州省遵义市桐梓县初中毕业生毕业认定考试物理试题(解析版).doc
免费
0下载
第14章 内能的利用(B卷·能力提升)(原卷版)- 2022-2023学年九年级物理全一册名校单元双测AB卷(人教版).docx
第14章 内能的利用(B卷·能力提升)(原卷版)- 2022-2023学年九年级物理全一册名校单元双测AB卷(人教版).docx
免费
0下载
初中九年级物理初三物理上册复习题(四).doc
初中九年级物理初三物理上册复习题(四).doc
免费
0下载
广东省2017年中考物理真题试题(含解析).DOC
广东省2017年中考物理真题试题(含解析).DOC
免费
0下载
初中九年级物理贵州省安顺市2017年中考理综(物理部分)真题试题(含解析).DOC
初中九年级物理贵州省安顺市2017年中考理综(物理部分)真题试题(含解析).DOC
免费
10下载
我的小文库
实名认证
内容提供者

提供高质量免费文档试卷下载,如果满意请告诉您身边的人,如果不满意请告诉我们,您的意见对于我们很重要,是我们不断进步的动力

相关文档

阅读排行

确认删除?
回到顶部
客服号
  • 客服QQ点击这里给我发消息
QQ群
  • QQ群点击这里加入QQ群
提交所需资料详情,我们来帮找资料