四川省绵阳市2018年中考物理真题试题(含解析).doc本文件免费下载 【共19页】

四川省绵阳市2018年中考物理真题试题(含解析).doc
四川省绵阳市2018年中考物理真题试题(含解析).doc
四川省绵阳市2018年中考物理真题试题(含解析).doc
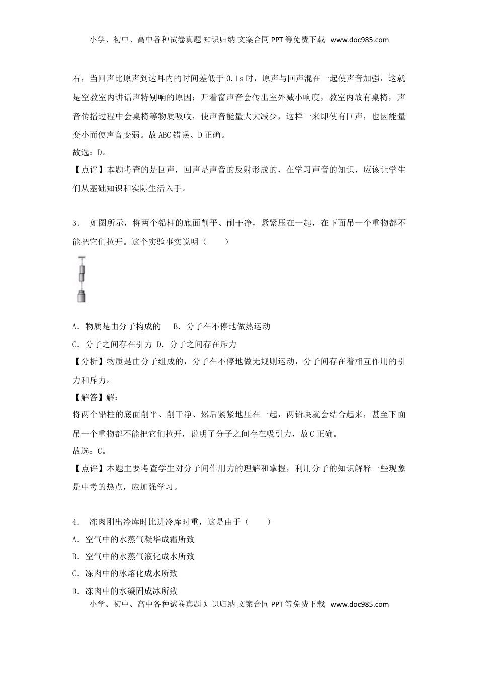
小学、初中、高中各种试卷真题知识归纳文案合同PPT等免费下载www.doc985.com四川省绵阳市2018年中考物理真题试题一、选择题(每小题3分,共36分)1.指南针是我国四大发明之一,《论衡》记载:司南之杓,投之于地,其柢指南。如图所示的司南放在水平光滑的“地盘”上,静止时它的长柄指向南方。司南长柄所指方向是()A.地理南极,地磁北极B.地理南极,地磁南极C.地理北极,地磁北极D.地理北极,地磁南极【分析】(1)地球本身是一个巨大的磁体,地球周围的磁场叫做地磁场;(2)指南针是根据地磁场的作用工作的,地磁的南极在地理的北极附近,而地磁的北极在地理的南极附近,再根据磁极间的作用规律,可判断指南针的指向。【解答】解:地球本身是一个大磁体,司南是用天然磁石磨制成的勺子,即其实质就是一块磁铁,在地球的磁场中受到磁力的作用,其静止时其勺柄指向南方,即指南的南极用S表示;地理上的南极是地磁的北极,故长柄所指方向是地理北极,地磁南极。故ABC错误、D正确。故选:D。【点评】本题考查了磁场和地磁场,磁场是一种真实存在的物质,对于磁场的认识,我们是通过它对其他物体的作用来认识的。2.在门窗关闭的空教室里说话,会感到声音比在门窗打开放有桌椅的教室里声音响亮,原因是()A.声音的响度大些B.声音的音调高些C.声音与回声分开了D.声音与回声混在一起了【分析】回声是声音被障碍物反射而形成的;门窗关闭,回声和原声混在一起能加强原声;桌椅表面粗糙不平吸收声音,减小响度。【解答】解:教室的长与宽约8m左右,在空教室讲话时,声音经墙壁反射回仅需0.04s左小学、初中、高中各种试卷真题知识归纳文案合同PPT等免费下载www.doc985.com小学、初中、高中各种试卷真题知识归纳文案合同PPT等免费下载www.doc985.com右,当回声比原声到达耳内的时间差低于0.1s时,原声与回声混在一起使声音加强,这就是空教室内讲话声特别响的原因;开着窗声音会传出室外减小响度,教室内放有桌椅,声音传播过程中会桌椅等物质吸收,使声音能量大大减少,这样一来即使有回声,也因能量变小而使声音变弱。故ABC错误、D正确。故选:D。【点评】本题考查的是回声,回声是声音的反射形成的,在学习声音的知识,应该让学生们从基础知识和实际生活入手。3.如图所示,将两个铅柱的底面削平、削干净,紧紧压在一起,在下面吊一个重物都不能把它们拉开。这个实验事实说明()A.物质是由分子构成的B.分子在不停地做热运动C.分子之间存在引力D.分子之间存在斥力【分析】物质是由分子组成的,分子在不停地做无规则运动,分子间存在着相互作用的引力和斥力。【解答】解:将两个铅柱的底面削平、削干净、然后紧紧地压在一起,两铅块就会结合起来,甚至下面吊一个重物都不能把它们拉开,说明了分子之间存在吸引力,故C正确。故选:C。【点评】本题主要考查学生对分子间作用力的理解和掌握,利用分子的知识解释一些现象是中考的热点,应加强学习。4.冻肉刚出冷库时比进冷库时重,这是由于()A.空气中的水蒸气凝华成霜所致B.空气中的水蒸气液化成水所致C.冻肉中的冰熔化成水所致D.冻肉中的水凝固成冰所致小学、初中、高中各种试卷真题知识归纳文案合同PPT等免费下载www.doc985.com小学、初中、高中各种试卷真题知识归纳文案合同PPT等免费下载www.doc985.com【分析】物质由气态直接变为固态叫凝华,物质由固态直接变为气态叫升华;由气态变为液态叫液化,由液态变为气态叫汽化;由固态变为液态叫熔化,由液态变为固态叫凝固。【解答】解:冻肉刚出冷库时比进冷库时重,这是由于空气中的水蒸气遇冷凝华为小冰晶附着在冻肉的表面。故BCD错误;A正确;故选:A。【点评】分析生活中的热现象属于哪种物态变化,关键要看清物态变化前后,物质各处于什么状态;另外对六种物态变化的吸热和放热情况也要有清晰的认识。5.甲、乙、丙三个轻质小球,已知甲带正电,甲与乙相互排斥,甲与丙相互吸引,则()A.乙带正电,丙一定带正电B.乙带正电,丙可能不带电C.乙带负电,丙一定带负电D.乙带负电,丙可能带负电【分析】利用电荷间的作用规律分析即可,但应注意的是:若两小球相斥...

1、当您付费下载文档后,您只拥有了使用权限,并不意味着购买了版权,文档只能用于自身使用,不得用于其他商业用途(如 [转卖]进行直接盈利或[编辑后售卖]进行间接盈利)。
2、本站所有内容均由合作方或网友上传,本站不对文档的完整性、权威性及其观点立场正确性做任何保证或承诺!文档内容仅供研究参考,付费前请自行鉴别。
3、如文档内容存在违规,或者侵犯商业秘密、侵犯著作权等,请点击“违规举报”。

碎片内容

与本文档类似文档
初中九年级物理2014年新疆自治区、生产建设兵团中考物理试卷及解析.doc
初中九年级物理2014年新疆自治区、生产建设兵团中考物理试卷及解析.doc
免费
24下载
初中九年级物理精品解析:2020年山东省济宁市中考物理试题(高中段学校招生考试物理试题)(解析版).doc
初中九年级物理精品解析:2020年山东省济宁市中考物理试题(高中段学校招生考试物理试题)(解析版).doc
免费
18下载
四川省达州市2018年中考物理真题试题(含解析).doc
四川省达州市2018年中考物理真题试题(含解析).doc
免费
0下载
初中九年级物理2018年辽宁省锦州市中考物理试题(空白卷).doc
初中九年级物理2018年辽宁省锦州市中考物理试题(空白卷).doc
免费
15下载
2019-2020学年九年级(上)安徽省合肥市肥东四中12月月考物理试题 (1).docx
2019-2020学年九年级(上)安徽省合肥市肥东四中12月月考物理试题 (1).docx
免费
0下载
初中九年级物理湖南省怀化市2015年中考物理真题试题(含解析).doc
初中九年级物理湖南省怀化市2015年中考物理真题试题(含解析).doc
免费
22下载
初中九年级物理精品解析:2023年湖南省常德市中考物理试题(原卷版).docx
初中九年级物理精品解析:2023年湖南省常德市中考物理试题(原卷版).docx
免费
26下载
初中九年级物理山东省滨州市2016年中考物理真题试题(含答案).DOC
初中九年级物理山东省滨州市2016年中考物理真题试题(含答案).DOC
免费
17下载
初中九年级物理江苏省盐城市2014年中考物理试题及答案(word版).doc
初中九年级物理江苏省盐城市2014年中考物理试题及答案(word版).doc
免费
25下载
2022年陕西省中考物理真题(A)(空白卷).docx
2022年陕西省中考物理真题(A)(空白卷).docx
免费
0下载
初中九年级物理2021年天津市中考物理试题及答案.docx
初中九年级物理2021年天津市中考物理试题及答案.docx
免费
23下载
2019届人教版(武汉)九年级物理下册:期末综合检测试题.doc
2019届人教版(武汉)九年级物理下册:期末综合检测试题.doc
免费
0下载
2021年甘肃省兰州市中考物理试题(B卷)(原卷版).doc
2021年甘肃省兰州市中考物理试题(B卷)(原卷版).doc
免费
0下载
【初中历年中考真题】2019湖南永州物理试卷+答案+解析(word整理版).doc
【初中历年中考真题】2019湖南永州物理试卷+答案+解析(word整理版).doc
免费
5下载
初中九年级物理精品解析:2023年重庆市中考物理试题(A卷)(解析版).docx
初中九年级物理精品解析:2023年重庆市中考物理试题(A卷)(解析版).docx
免费
21下载
初中九年级物理电功率(基础练)(解析版).docx
初中九年级物理电功率(基础练)(解析版).docx
免费
0下载
2016山东日照物理试卷+答案+解析(word整理版)历年中考真题 电子版免费下载.doc
2016山东日照物理试卷+答案+解析(word整理版)历年中考真题 电子版免费下载.doc
免费
17下载
历年物理中考真题2017安徽物理试卷+答案+解析(word整理版).docx
历年物理中考真题2017安徽物理试卷+答案+解析(word整理版).docx
免费
3下载
初中九年级物理江苏省宿迁市2017年中考物理真题试题(含解析).DOC
初中九年级物理江苏省宿迁市2017年中考物理真题试题(含解析).DOC
免费
20下载
九年级(上)期中考试物理试题(原卷版) (3)(1).docx
九年级(上)期中考试物理试题(原卷版) (3)(1).docx
免费
0下载
我的小文库
实名认证
内容提供者

提供高质量免费文档试卷下载,如果满意请告诉您身边的人,如果不满意请告诉我们,您的意见对于我们很重要,是我们不断进步的动力

相关文档

阅读排行

确认删除?
回到顶部
客服号
  • 客服QQ点击这里给我发消息
QQ群
  • QQ群点击这里加入QQ群
提交所需资料详情,我们来帮找资料