吉林省长春市2019年中考物理真题试题(含解析).docx本文件免费下载 【共12页】

吉林省长春市2019年中考物理真题试题(含解析).docx
吉林省长春市2019年中考物理真题试题(含解析).docx
吉林省长春市2019年中考物理真题试题(含解析).docx
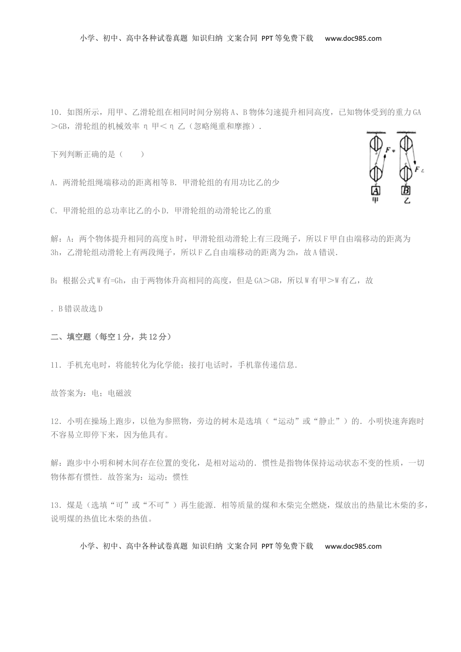
小学、初中、高中各种试卷真题知识归纳文案合同PPT等免费下载www.doc985.com小学、初中、高中各种试卷真题知识归纳文案合同PPT等免费下载www.doc985.com2019年长春市初中毕业学业水平考试物理一、单项选择题(每题2分,共20分)1.水结冰的过程发生的物态变化是()A.熔化B.凝固C.液体D.凝华解:“水结冰”,物质是从液态变成固态,发生的物态变化是凝固,故B选项正确2.女高的“高”是指声音的()A.速度快B.音色好C.音调高D.响度大解:女高音的“高”是指声音的音调高,故C选项正确.3.世界上第一个发现电流周围存在磁场的物理学家是()A.奥斯特B.焦耳C.安培D.欧姆解:1820年,丹麦物理学家奥斯特发现了电流的磁效应,发现电流周围存在磁场,故A符合题意.4.下列现象属于光的折射形成的是()A.日食B.黑板“反光”C.桥在水中的倒影D.池水看起来变浅解:“水池看起来变浅”是由于水池底部的光线经过水面(即水与空气的交界面)时,发生折射,在水中的入射角小于在空气中的折射角,看到的是池底变浅的虚像,故D选项正确.5.下列实例属于做功改变物体内能的是()A.晒太阳B.搓手取暖C.热水袋取暖D.冰袋降温解:“搓手取暖”,双手摩擦,摩擦生热这是利用做功改变物体内能,故B选项正确.小学、初中、高中各种试卷真题知识归纳文案合同PPT等免费下载www.doc985.com小学、初中、高中各种试卷真题知识归纳文案合同PPT等免费下载www.doc985.com6.下列做法符合安全用电原则的是()A.在电线上晾晒衣服B.检修电路前切断电源C.使用绝缘皮破损的导线D.将开关接在零线和电灯之间解:安全用电原则:不接触低压带电体,不靠近高压带电物,发现有人触电应先切断总开关或用干燥的木棒将电线挑开,将开关接在火线和灯泡之间,检修电路前切断电源,若在电线上晾晒衣服,使用绝缘皮破损的导线,会有触电危险,故B选项正确.7.甲、乙两个轻质小球靠近时互相排斥,若甲球带正电,则乙球()A.一定带正电B.一定不带电C.一定带负电D.可能带负电解:甲、乙两球靠近时互相排斥,已知甲球带正电,则乙球一定带同种电荷,故A选项正确8.2019年6月5日,我国航天完成首次海上发射,用长征十一号运载火箭将七颗卫星送入太空.火箭加速升空过程中,这七颗卫星的动能()A.变小B.不变C.变大D.无法判断解:动能的大小与速度和质量有关,火箭加速升空的过程中,动能变大,故C选项正确.9.如图所示,电源两端的电压恒定.闭合开关S1,小灯泡发光,再闭合开关S2,则()A.小灯泡变亮B.电流表示数变小C.电压表示数不变D.电路的总电阻变大解:当开关S1、S2都闭合时,为并联电路,并联两端的电压不变,电压表示数不变,故C选项正确.小学、初中、高中各种试卷真题知识归纳文案合同PPT等免费下载www.doc985.com小学、初中、高中各种试卷真题知识归纳文案合同PPT等免费下载www.doc985.com10.如图所示,用甲、乙滑轮组在相同时间分别将A、B物体匀速提升相同高度,已知物体受到的重力GA>GB,滑轮组的机械效率η甲<η乙(忽略绳重和摩擦).下列判断正确的是()A.两滑轮组绳端移动的距离相等B.甲滑轮组的有用功比乙的少C.甲滑轮组的总功率比乙的小D.甲滑轮组的动滑轮比乙的重解:A:两个物体提升相同的高度h时,甲滑轮组动滑轮上有三段绳子,所以F甲自由端移动的距离为3h,乙滑轮组动滑轮上有两段绳子,所以F乙自由端移动的距离为2h,故A错误.B:根据公式W有=Gh,由于两物体升高相同的高度,但是GA>GB,所以W有甲>W有乙,故.B错误故选D二、填空题(每空1分,共12分)11.手机充电时,将能转化为化学能;接打电话时,手机靠传递信息.故答案为:电;电磁波12.小明在操场上跑步,以他为参照物,旁边的树木是选填(“运动”或“静止”)的.小明快速奔跑时不容易立即停下来,因为他具有。解:跑步中小明和树木间存在位置的变化,是相对运动的.惯性是指物体保持运动状态不变的性质,一切物体都有惯性.故答案为:运动;惯性13.煤是(选填“可”或“不可”)再生能源.相等质量的煤和木柴完全燃烧,煤放出的热量比木柴的多,说明煤的热值比木柴的热值。小学、初中、高中...

1、当您付费下载文档后,您只拥有了使用权限,并不意味着购买了版权,文档只能用于自身使用,不得用于其他商业用途(如 [转卖]进行直接盈利或[编辑后售卖]进行间接盈利)。
2、本站所有内容均由合作方或网友上传,本站不对文档的完整性、权威性及其观点立场正确性做任何保证或承诺!文档内容仅供研究参考,付费前请自行鉴别。
3、如文档内容存在违规,或者侵犯商业秘密、侵犯著作权等,请点击“违规举报”。

碎片内容

与本文档类似文档
初中九年级物理精品解析:2019年四川省宜宾市中考物理试题(解析版).doc
初中九年级物理精品解析:2019年四川省宜宾市中考物理试题(解析版).doc
免费
27下载
初中九年级物理2009年黑龙江省哈尔滨市中考物理及答案.doc
初中九年级物理2009年黑龙江省哈尔滨市中考物理及答案.doc
免费
27下载
福建省2018年中考物理真题试题(A卷,含解析).doc
福建省2018年中考物理真题试题(A卷,含解析).doc
免费
0下载
初中九年级物理2012年湖南省中考物理试题及答案.doc
初中九年级物理2012年湖南省中考物理试题及答案.doc
免费
29下载
初中九年级物理山东省济宁市2015年中考物理真题试题(含解析).doc
初中九年级物理山东省济宁市2015年中考物理真题试题(含解析).doc
免费
23下载
初中九年级物理湖南省长沙市2012年中考物理试题及答案.doc
初中九年级物理湖南省长沙市2012年中考物理试题及答案.doc
免费
22下载
九年级物理 同步测试题  【解析版】沪科版(九年级全一册)作业(18)15.4电阻的串联和并联(含解析).doc
九年级物理 同步测试题 【解析版】沪科版(九年级全一册)作业(18)15.4电阻的串联和并联(含解析).doc
免费
11下载
初中九年级物理2022年辽宁省沈阳市中考物理试题(原卷版).docx
初中九年级物理2022年辽宁省沈阳市中考物理试题(原卷版).docx
免费
29下载
九年级物理全一册同步练习21.3 广播、电视和移动通信(教师版)-九年级物理全册同步精品讲义(人教版).docx
九年级物理全一册同步练习21.3 广播、电视和移动通信(教师版)-九年级物理全册同步精品讲义(人教版).docx
免费
20下载
历年物理中考真题2013年浙江杭州物理试卷+答案(word整理版).doc
历年物理中考真题2013年浙江杭州物理试卷+答案(word整理版).doc
免费
8下载
初中九年级物理2012年广西桂林市中考物理试卷(教师版).doc
初中九年级物理2012年广西桂林市中考物理试卷(教师版).doc
免费
23下载
初中九年级物理第十三章  内能—(人教版)(解析版).docx
初中九年级物理第十三章 内能—(人教版)(解析版).docx
免费
0下载
初中九年级物理2020年甘肃省武威、白银、定西、平凉、张掖、酒泉中考物理试题(解析版).doc
初中九年级物理2020年甘肃省武威、白银、定西、平凉、张掖、酒泉中考物理试题(解析版).doc
免费
8下载
初中九年级物理精品解析:2022年云南省中考物理真题(解析版).docx
初中九年级物理精品解析:2022年云南省中考物理真题(解析版).docx
免费
20下载
中学教材全解九年级物理(下册-人教版)第十八章+电功率+检测题(含答案).doc
中学教材全解九年级物理(下册-人教版)第十八章+电功率+检测题(含答案).doc
免费
0下载
初中九年级物理2020年贵州省遵义市桐梓县初中毕业生毕业认定考试物理试题(解析版).doc
初中九年级物理2020年贵州省遵义市桐梓县初中毕业生毕业认定考试物理试题(解析版).doc
免费
0下载
第14章 内能的利用(B卷·能力提升)(原卷版)- 2022-2023学年九年级物理全一册名校单元双测AB卷(人教版).docx
第14章 内能的利用(B卷·能力提升)(原卷版)- 2022-2023学年九年级物理全一册名校单元双测AB卷(人教版).docx
免费
0下载
初中九年级物理初三物理上册复习题(四).doc
初中九年级物理初三物理上册复习题(四).doc
免费
0下载
广东省2017年中考物理真题试题(含解析).DOC
广东省2017年中考物理真题试题(含解析).DOC
免费
0下载
初中九年级物理贵州省安顺市2017年中考理综(物理部分)真题试题(含解析).DOC
初中九年级物理贵州省安顺市2017年中考理综(物理部分)真题试题(含解析).DOC
免费
10下载
我的小文库
实名认证
内容提供者

提供高质量免费文档试卷下载,如果满意请告诉您身边的人,如果不满意请告诉我们,您的意见对于我们很重要,是我们不断进步的动力

相关文档

阅读排行

确认删除?
回到顶部
客服号
  • 客服QQ点击这里给我发消息
QQ群
  • QQ群点击这里加入QQ群
提交所需资料详情,我们来帮找资料