九年级下册历史第二单元测试卷.docx本文件免费下载 【共26页】

九年级下册历史第二单元测试卷.docx
九年级下册历史第二单元测试卷.docx
九年级下册历史第二单元测试卷.docx
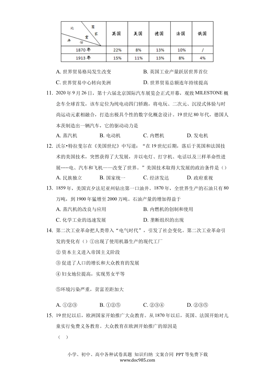
小学、初中、高中各种试卷真题知识归纳文案合同PPT等免费下载www.doc985.com初中历史人教部编版九年级下册第二单元练习题一、单选题1.科技发明是推动社会发展的重要因素,下列搭配正确的是()A.斯蒂芬森——电灯B.瓦特——火车C.爱因斯坦——汽车D.莱特兄弟——飞机2.下表为两次工业革命重要成果表。据表格分析,与第一次工业革命相比,第二次工业革命的特点有()①美国和德国成果突出②新的技术和发明超出一国的范围③涉及的领域更加广泛④大机器生产成为工业生产主要方式A.①②③B.②③④C.①③④D.①②④3.1869年赛璐珞制造技术的发明标志着现代塑料工业的诞生。它的发明者是()A.诺贝尔B.海厄特C.戴姆勒D.夏尔多内4.《新编剑桥世界近代史》写道:“自1870年以后,我们可以清楚地看到20世纪科学工业的开端。新兴工业诸如电气工业等这些完全是科学发现中首创的工业,其面貌的改变当然要比那些早已建立的工业显著得多……。”与第一次工业革命相比,这段话主要体现了第二次工业革命的特点是A.自然科学的发展和进步在推动生产力方面发挥着重要的作用B.电力的发明和广泛运用是第二次工业革命的主要标志C.新兴工业发展非常迅速,创造了巨大的社会生产力D.电器工业是首创工业,它的发展改变了社会面貌小学、初中、高中各种试卷真题知识归纳文案合同PPT等免费下载www.doc985.com5.科技进步影响着人们的生产生活方式。下列现象与近代两次工业革命的科技发明有关的是①工厂林立②汽笛长鸣③霓虹闪烁④网络购物A.①②③B.①②④C.①③④D.②③④6.19世纪晚期,内燃机被安装在拖拉机、播种机、脱粒机等机械上。机器的轰鸣声打破了田野的宁静气氛。内燃机还被美国人安装在联合收割机上,把谷物收割的速度提高了几十倍,后来又推广到世界各国。对上述材料理解最准确的是A.美国人发明了内燃机B.机器的噪声影响了人们的生活C.内燃机方便了人们的出行D.内燃机推进了农业机械化7.19世纪后,德国、英国、法国等相继出现了矿山工业、机械工业、商业交通等专门学校,职业技术教育开始普及。导致这一现象出现的主要原因是A.政府大力兴办各种学校B.人们渴望通过知识改变命运C.为了传承优秀文明成果D.工业化发展需要技能型人才8.下列选项是某班历史兴趣小组在撰写工业革命论文时拟定的标题。其中,符合史实的是()A.《第一次工业革命推动了英国资产阶级革命进程》B.《工厂制度开始于第二次工业革命》C.《美国、德国成为第二次工业革命的引领者》D.《发明大王牛顿——电气时代的领袖》9.马克思曾预言:“自然科学正在准备一次新的革命,蒸汽大王在前一世纪翻转了整个世界,现在它的统治已到末日,另外一个大得无比的革命力量……将取而代之。”文中“新的革命”指的是A.第一次工业革命B.第二次工业革命C.十月革命D.法国大革命10.从下面表格内容中可以获取的正确信息是()1870年、1913年各主要资本主义国家在世界贸易中所占的比重小学、初中、高中各种试卷真题知识归纳文案合同PPT等免费下载www.doc985.comA.世界贸易格局发生改变B.英国工业产量跃居世界首位C.世界贸易中心转向美洲D.世界贸易总额连年持续提高11.2020年9月26日,第十六届北京国际汽车展览会正式开幕,观致MILESTONE概念车全球首发,该车定位为纯电动四门轿跑,将电玩、二次元、沉浸式体验与时尚运动元素相融合,打造出极具个性的数字化概念设计。19世纪80年代,德国人本茨制造出一辆汽车,它的驱动动力是A.蒸汽机B.电动机C.内燃机D.发电机12.沃尔•特拉斐尔在《美国世纪》中写道:“在19世纪后期,落后于英国和法国技术的美国技术,突然获得了大发展,并以电灯、打字机、电话以及三样革命性进展-----电、汽车和飞机——改变了世界。”美国技术取得大发展的政治条件是()A.民族独立B.国家统一C.经济发达D.政府重视13.1859年,美国宾夕法尼亚州钻出第一口油井。1870年,全世界生产的石油只有80万吨,到1900年猛增至2000万吨。石油产量的增加得益于A.蒸汽机的改良与应用B.内燃机的创制和使用C.化学工业的迅速发展D.垄断组织的出现14.第二次工业革命把人类带入“电气时代”,引发了社会变化。第二次工业革命引发的变化有()①出现了使用机...

1、当您付费下载文档后,您只拥有了使用权限,并不意味着购买了版权,文档只能用于自身使用,不得用于其他商业用途(如 [转卖]进行直接盈利或[编辑后售卖]进行间接盈利)。
2、本站所有内容均由合作方或网友上传,本站不对文档的完整性、权威性及其观点立场正确性做任何保证或承诺!文档内容仅供研究参考,付费前请自行鉴别。
3、如文档内容存在违规,或者侵犯商业秘密、侵犯著作权等,请点击“违规举报”。

碎片内容

与本文档类似文档
【初中九年级历史】2018年山东滨州中考历史试卷及答案.docx
【初中九年级历史】2018年山东滨州中考历史试卷及答案.docx
免费
21下载
精品解析:2023年湖南省岳阳市中考历史真题(解析版).docx
精品解析:2023年湖南省岳阳市中考历史真题(解析版).docx
免费
0下载
2013江西历史试卷+答案+解析(word整理版)历年中考真题 电子版免费下载.docx
2013江西历史试卷+答案+解析(word整理版)历年中考真题 电子版免费下载.docx
免费
17下载
2021新疆历史试卷+答案+解析(word整理版)历年中考真题 电子版免费下载.docx
2021新疆历史试卷+答案+解析(word整理版)历年中考真题 电子版免费下载.docx
免费
1下载
【初中九年级历史】2020年浙江省绍兴市中考历史真题(空白卷).docx
【初中九年级历史】2020年浙江省绍兴市中考历史真题(空白卷).docx
免费
14下载
江苏省淮安市2019年中考历史真题试题(含解析).doc
江苏省淮安市2019年中考历史真题试题(含解析).doc
免费
0下载
【初中九年级历史】湖南省湘潭市2021年中考历史试题(原卷版).doc
【初中九年级历史】湖南省湘潭市2021年中考历史试题(原卷版).doc
免费
17下载
2018年甘肃省天水白银武威平凉张掖庆阳陇南临夏酒泉金昌嘉峪关定西市中考历史真题及解析.doc
2018年甘肃省天水白银武威平凉张掖庆阳陇南临夏酒泉金昌嘉峪关定西市中考历史真题及解析.doc
免费
0下载
【初中九年级历史】2017年浙江省湖州市中考历史真题(解析卷).doc
【初中九年级历史】2017年浙江省湖州市中考历史真题(解析卷).doc
免费
10下载
【初中九年级历史】精品解析:2023年四川省广安市中考历史真题(原卷版).docx
【初中九年级历史】精品解析:2023年四川省广安市中考历史真题(原卷版).docx
免费
24下载
四川省达州市2019年中考历史真题试题(含解析).docx
四川省达州市2019年中考历史真题试题(含解析).docx
免费
0下载
九年级下册历史 习题第11课 苏联的社会主义建设.docx
九年级下册历史 习题第11课 苏联的社会主义建设.docx
免费
14下载
湖北省荆门市2017年中考历史真题试题(含解析).doc
湖北省荆门市2017年中考历史真题试题(含解析).doc
免费
0下载
【初中九年级历史】山东省枣庄市2019年中考历史真题试题(含解析).docx
【初中九年级历史】山东省枣庄市2019年中考历史真题试题(含解析).docx
免费
10下载
【初中九年级历史】四川省泸州市2019年中考历史真题试题(含解析).docx
【初中九年级历史】四川省泸州市2019年中考历史真题试题(含解析).docx
免费
26下载
【初中九年级历史】山东省泰安市2017年中考历史真题试题(非毕业年级,含解析).doc
【初中九年级历史】山东省泰安市2017年中考历史真题试题(非毕业年级,含解析).doc
免费
13下载
2014年江苏苏州历史试卷+答案+解析(word整理版)历年中考真题 电子版免费下载.docx
2014年江苏苏州历史试卷+答案+解析(word整理版)历年中考真题 电子版免费下载.docx
免费
18下载
2021年甘肃省天水市中考历史试题(原卷版).doc
2021年甘肃省天水市中考历史试题(原卷版).doc
免费
0下载
山东省临沂市2017年中考历史试题(word版,含解析) (1).doc
山东省临沂市2017年中考历史试题(word版,含解析) (1).doc
免费
24下载
2018沈阳中考历史试题及答案.doc
2018沈阳中考历史试题及答案.doc
免费
0下载
我的小文库
实名认证
内容提供者

提供高质量免费文档试卷下载,如果满意请告诉您身边的人,如果不满意请告诉我们,您的意见对于我们很重要,是我们不断进步的动力

相关文档

阅读排行

确认删除?
回到顶部
客服号
  • 客服QQ点击这里给我发消息
QQ群
  • QQ群点击这里加入QQ群
提交所需资料详情,我们来帮找资料