八年级下册历史期末测试题.doc本文件免费下载 【共5页】

八年级下册历史期末测试题.doc
八年级下册历史期末测试题.doc
八年级下册历史期末测试题.doc
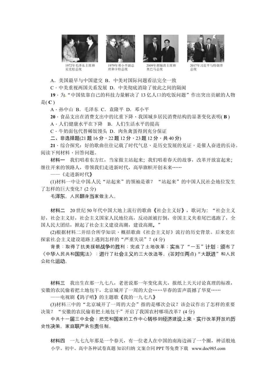
期末测试题时间:45分钟满分:100分题号一二[来源:Z+xx+k.Com]总分得分一、选择题(每小题3分,共60分)1.历史学家费正清说:“中国的革命正是由这样两种梦想推动着:一是爱国主义者想看到一个新中国傲立于世界民族之林;二是提高处于社会底层的农民的地位,消除古代旧有的……社会差别。”第一种梦想变为现实的标志性事件是(A)A.开国大典B.土地改革C.三大改造D.香港回归2.《剑桥中华人民共和国史(1949-1965)》中称:“中华人民共和国的朝鲜‘冒险’付出的代价确实很高,但……带来的益处却超过了代价。”中华人民共和国的朝鲜“冒险”(A)①是指抗美援朝②为中国赢得和平的外部环境③提高了中国的国际威望④取得了中国历史上反侵略的首次胜利A.①②③B.①③④C.②③④D.①②③④3.新中国成立后,进行土地改革的根本目的是(D)A.消灭土地私有制度B.满足农民的土地要求C.废除封建剥削土地制度D.解放农村生产力4.中共七届二中全会的决议中提出:“中国要在革命胜利以后,迅速地恢复和发展生产,对付国外的帝国主义,使中国稳步地由农业国转变为工业国,由新民主主义国家转变为社会主义国家。”为此,新中国政府实行了(B)①包干到户②三大改造③“一五”计划④国企改革A.①②③B.②③C.③④D.①③④5.习近平同志说过:“我们要以宪法为最高法律规范,继续完善以宪法为核心的中国特色社会主义法律体系,把国家各项事业和各项工作纳入法制轨道。”60多年前,第一部《中华人民共和国宪法》诞生于(D)A.中国共产党第一次全国代表大会B.中国共产党第八次全国代表大会C.第一届中国人民政治协商会议D.第一届全国人民代表大会6.安徽省抚州市某地有一社区叫作“豆腐社”,当地老人说这是当年按国家政策,将从事豆腐制作加工的手工业者组织在一起,建立了“豆腐生产合作社”而得名。这一名称最早可能出现在(B)A.土地改革时期B.三大改造时期C.人民公社化运动时期D.改革开放时期7.长篇小说《爱,被春寒碾碎》,着重描写了上海“文革”时期的一系列重大事件,如“一月风暴”“夺市委市政府权”等较为全面地反映了“文革”的进程。中国要避免“文革”这样的悲剧重演,关键是要(C)A.彻底批判封建思想B.防止教条主义和个人崇拜C.完善社会主义民主与法制D.坚决反对资产阶级自由化思潮8.新中国成立以来,广大人民和干部中涌现出大批先进人物。下列人物与荣誉称号搭配不正确的是(A)小学、初中、高中各种试卷真题知识归纳文案合同PPT等免费下载www.doc985.comA.“铁人”——雷锋B.“两弹元勋”——邓稼先C.“党的好干部”——焦裕禄D.“杂交水稻之父”——袁隆平9.1979年1月1日,美国《时代》周刊封面出现了一位中国老人的画像,其标题为“邓小平,中国新时代的形象”。邓小平入选《时代》周刊封面人物的理由是(A)A.开始领导中国的改革开放B.解决了“文革”中的遗留问题[来源:学+科+网]C.建立社会主义市场经济体制D.提出建设中国特色的社会主义理论10.党的十九大继续关注农村,提出了乡村振兴战略。回顾历史,新中国成立以来农民经历了两次分地,即“土地改革”“家庭联产承包责任制”。下列关于二者的评述不正确的是(C)A.都调动了农民的积极性B.促进了农村经济的发展C.农民都获得了土地所有权D.普遍得到当时农民的好评11.拥有临海的便利交通,靠近港澳的区位优势,依靠国家优惠的政策,引进先进的科技和管理经验,使深圳等地成为一个伟大的支点。铸造“伟大的支点”的是(B)A.实行家庭联产承包责任制B.设立经济特区C.实行民族区域自治D.实施科教兴国12.习近平总书记参观《复兴之路》展览时强调:“道路决定命运”。找到一条正确的道路多么不容易,回顾所学知识,在中共十一届三中全会后,我们找到的正确道路是(D)A.计划经济的道路B.农村包围城市的道路C.以阶级斗争为纲的道路D.建设中国特色的社会主义道路13.2017年1月,李克强总理在云南考察时强调:“创新是推动国家发展和社会进步的不竭动力。当今世界各国的竞争,实际上是创新的竞争。”下列选项能够体现改革开放以来我党创新精神的是(D)①“一五”计划的实施②资本主义工商业改造过程中的赎...

1、当您付费下载文档后,您只拥有了使用权限,并不意味着购买了版权,文档只能用于自身使用,不得用于其他商业用途(如 [转卖]进行直接盈利或[编辑后售卖]进行间接盈利)。
2、本站所有内容均由合作方或网友上传,本站不对文档的完整性、权威性及其观点立场正确性做任何保证或承诺!文档内容仅供研究参考,付费前请自行鉴别。
3、如文档内容存在违规,或者侵犯商业秘密、侵犯著作权等,请点击“违规举报”。

碎片内容

与本文档类似文档
第二单元 近代化的早期探索与民族危机的加剧(选拔卷)-【单元测试】2021-2022学年八年级历史上册尖子生选拔卷(部编版)(答题卡).doc
第二单元 近代化的早期探索与民族危机的加剧(选拔卷)-【单元测试】2021-2022学年八年级历史上册尖子生选拔卷(部编版)(答题卡).doc
免费
0下载
初中八年级历史上册第五单元 从国共合作到国共对立(选拔卷)(考试版).doc
初中八年级历史上册第五单元 从国共合作到国共对立(选拔卷)(考试版).doc
免费
0下载
八年级历史上册 02-第2课第二次鸦片战争.docx
八年级历史上册 02-第2课第二次鸦片战争.docx
免费
2下载
八年级历史上册 03-第6课戊戌变法.docx
八年级历史上册 03-第6课戊戌变法.docx
免费
6下载
八年级下册历史第三单元 中国特色社会主义道路习题精选(含中考真题).doc
八年级下册历史第三单元 中国特色社会主义道路习题精选(含中考真题).doc
免费
0下载
八年级上册历史【补充习题】第13课  五四运动.doc
八年级上册历史【补充习题】第13课 五四运动.doc
免费
23下载
八年级上册历史【补充习题】第1课  鸦片战争.doc
八年级上册历史【补充习题】第1课 鸦片战争.doc
免费
29下载
八年级历史上册 03-第14课中国共产党诞生.docx
八年级历史上册 03-第14课中国共产党诞生.docx
免费
20下载
第23课  内战爆发(原卷版)-2022-2023学年八年级历史上册课后培优分级练(部编版).docx
第23课 内战爆发(原卷版)-2022-2023学年八年级历史上册课后培优分级练(部编版).docx
免费
0下载
初中八年级历史上册单元综合检测7.doc
初中八年级历史上册单元综合检测7.doc
免费
0下载
八年级历史上册人教版期末综合测试题(1).doc
八年级历史上册人教版期末综合测试题(1).doc
免费
0下载
八年级历史上册 04-第7课八国联军侵华与《辛丑条约》签订 (1).docx
八年级历史上册 04-第7课八国联军侵华与《辛丑条约》签订 (1).docx
免费
15下载
第二单元 近代化的早期探索与民族危机的加剧(选拔卷)-【单元测试】2021-2022学年八年级历史上册尖子生选拔卷(部编版)(A3考试版).doc
第二单元 近代化的早期探索与民族危机的加剧(选拔卷)-【单元测试】2021-2022学年八年级历史上册尖子生选拔卷(部编版)(A3考试版).doc
免费
0下载
八年级历史上册 03-专项素养综合全练(三)中国近代化探索 (1).docx
八年级历史上册 03-专项素养综合全练(三)中国近代化探索 (1).docx
免费
15下载
初中八年级上册历史【补充习题】第6课 戊戌变法.doc
初中八年级上册历史【补充习题】第6课 戊戌变法.doc
免费
6下载
初中八年级历史上册阶梯培优计划10.doc
初中八年级历史上册阶梯培优计划10.doc
免费
0下载
八年级上册历史【预习作业】第25课  经济和社会生活的变化.doc
八年级上册历史【预习作业】第25课 经济和社会生活的变化.doc
免费
1下载
八年级历史上册 01-第1课鸦片战争.docx
八年级历史上册 01-第1课鸦片战争.docx
免费
6下载
第10课  中华民国的创建(解析版)-2022-2023学年八年级历史上册课后培优分级练(部编版).docx
第10课 中华民国的创建(解析版)-2022-2023学年八年级历史上册课后培优分级练(部编版).docx
免费
0下载
八年级历史上册 01-期中素养综合测试.docx
八年级历史上册 01-期中素养综合测试.docx
免费
22下载
我的小文库
实名认证
内容提供者

提供高质量免费文档试卷下载,如果满意请告诉您身边的人,如果不满意请告诉我们,您的意见对于我们很重要,是我们不断进步的动力

阅读排行

确认删除?
回到顶部
客服号
  • 客服QQ点击这里给我发消息
QQ群
  • QQ群点击这里加入QQ群
提交所需资料详情,我们来帮找资料