2022年湖南省长沙市中考道德与法治真题(原卷版).docx本文件免费下载 【共4页】

2022年湖南省长沙市中考道德与法治真题(原卷版).docx
2022年湖南省长沙市中考道德与法治真题(原卷版).docx
2022年湖南省长沙市中考道德与法治真题(原卷版).docx
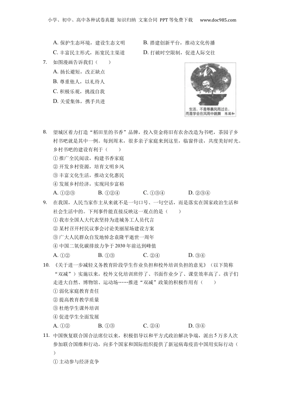
小学、初中、高中各种试卷真题知识归纳文案合同PPT等免费下载www.doc985.com2022年湖南省长沙市中考道德与法治试卷一、单项选择题(本大题共12小题,共48.0分)1.2021年11月8日至11日,中国共产党第十九届中央委员会第六次全体会议召开,审议通过《中共中央关于党的百年奋斗重大成就和历史经验的决议》。以下属于党的十八大以来,党领导人民在中国特色社会主义进入新时代取得的成就是()A.全面建成小康社会B.解决了人民的温饱问题C.迈入社会主义社会D.成立了中华人民共和国2.2022年2月4日,举世瞩目的北京第二十四届冬季奥林匹克运动会正式开幕。场内、场外,中国、世界,共同唱响“一起向未来”的冰雪欢歌。“一起向未来”传递着()A.趋利避害、独善其身的朴素期盼B.守望相助、命运与共的美好愿景C.尽力而为、量力而行的处世准则D.奋勇前进、主导世界的价值追求3.“七一勋章”获得者艾爱国从学徒做起,学气焊、电焊,舍得吃苦,不怕吃亏,在焊工岗位坚持50多年,成为焊接行业领军人物。这启示我们()①遵守规则,维护秩序②学会学习,终身学习③立足岗位,实干兴邦④坚持不懈,努力奋斗A.①②③B.①②④C.①③④D.②③④4.我们可能有过这样的经历,话音刚落,广告就到了,是手机App在“偷听”我们吗?这其实是某些不法App擅自调用手机麦克风、通讯录等权限,违法违规收集、使用个人信息的行为。对此,相关App运营商须()A.严格执法,打击违法经营者B.严守底线,诚信合法经营C.积极举报,保护公民隐私权D.完善法规,维护信息安全5.长沙在创建儿童友好型城市过程中,由孩子们亲手设计“儿童友好城市”图标,努力让每位孩子都有机会参与城市决策,让城市的规划者和建设者都能听到孩子们的声音。上述做法旨在()①增强未成年人遵纪守法观念②尊重保障未成年人合法权益③集中民智促进决策的科学化④引导未成年人参与民主生活A.①②③B.①②④C.①③④D.②③④6.短短的几年时间,数家互联网小微企业入驻长沙西湖文化园,一座以智能应用、媒体艺术等网络科技为特色的科创小镇在此迅速崛起。该小镇的崛起表明,网络()小学、初中、高中各种试卷真题知识归纳文案合同PPT等免费下载www.doc985.comA.保护生态环境,建设生态文明B.搭建创新平台,推动文化传播C.丰富民主形式,拓宽民主渠道D.打破时空限制,促进人际交往7.如图漫画告诉我们()A.扬长避短,改正缺点B.尊重他人,以礼待人C.积极乐观,挑战自我D.关爱集体,携手共进8.望城区着力打造“稻田里的书香”品牌,投入资金将旧有农舍改造为书吧,茶园子乡村书吧就是其中一例。每到周末,很多亲子家庭来到这里,临窗伴读,共度美好时光。乡村书吧的建设有利于()①推广全民阅读,构建书香家庭②开发乡村资源,培育文明乡风③丰富文化生活,推动文化惠民④发展乡村经济,实现同步富裕A.①②③B.①②④C.①③④D.②③④9.在我国,人民当家作主从来就不是一句口号、一句空话,而是落实在国家政治生活和社会生活中的。下列事件能直接反映这一观点的是()①我市全国人大代表坚持为进城务工人员代言②某村召开村民议事会讨论美丽屋场建设方案③广大人民群众自发地悼念袁隆平逝世一周年④中国二氧化碳排放力争于2030年前达到峰值A.①②B.①③C.②④D.③④10.《关于进一步减轻义务教育阶段学生作业负担和校外培训负担的意见》(以下简称“双减”)实施以来,校外文化培训班停了、书面作业少了、课堂效率高了。孩子们走进大自然、博物馆、运动场……推进“双减”政策的积极作用有()①弱化家庭教育责任②提高教育教学质量③杜绝学生课外培训④促进学生全面发展A.①②B.①③C.②④D.③④11.中国恢复联合国合法席位以来,积极倡导以和平方式政治解决争端,派出5万多人次参加联合国维和行动,向多个国家和国际组织提供了新冠病毒疫苗中国用实际行动()①主动参与经济竞争小学、初中、高中各种试卷真题知识归纳文案合同PPT等免费下载www.doc985.com②谋求世界合作共赢③积极参与全球治理④维护国际公共秩序A.①②③B.①②④C.①③④D.②③④12.2022年5月,湖南某校开展“禁毒进校园,护航青少年”主题教育活动,禁毒讲师为全校师生进行专题授...

1、当您付费下载文档后,您只拥有了使用权限,并不意味着购买了版权,文档只能用于自身使用,不得用于其他商业用途(如 [转卖]进行直接盈利或[编辑后售卖]进行间接盈利)。
2、本站所有内容均由合作方或网友上传,本站不对文档的完整性、权威性及其观点立场正确性做任何保证或承诺!文档内容仅供研究参考,付费前请自行鉴别。
3、如文档内容存在违规,或者侵犯商业秘密、侵犯著作权等,请点击“违规举报”。

碎片内容

与本文档类似文档
【初中九年级】精品解析:2022年湖南省衡阳市中考道德与法治真题(解析版).docx
【初中九年级】精品解析:2022年湖南省衡阳市中考道德与法治真题(解析版).docx
免费
13下载
2014内蒙古呼和浩特道德与法治试卷+答案(word整理版)历年中考真题 电子版免费下载.doc
2014内蒙古呼和浩特道德与法治试卷+答案(word整理版)历年中考真题 电子版免费下载.doc
免费
11下载
2021年浙江省嘉兴市中考道德与法治真题(空白卷).doc
2021年浙江省嘉兴市中考道德与法治真题(空白卷).doc
免费
10下载
2018年浙江绍兴历史试卷+答案+解析(word整理版)历年中考真题 电子版免费下载.doc
2018年浙江绍兴历史试卷+答案+解析(word整理版)历年中考真题 电子版免费下载.doc
免费
13下载
2019年浙江衢州道法试卷+答案+解析(word整理版)历年中考真题 电子版免费下载.doc
2019年浙江衢州道法试卷+答案+解析(word整理版)历年中考真题 电子版免费下载.doc
免费
17下载
【初中九年级】2011年重庆市中考思想品德试卷及答案.doc
【初中九年级】2011年重庆市中考思想品德试卷及答案.doc
免费
22下载
【初中历年中考真题】2018年江苏常州道法试卷+答案+解析(word整理版).doc
【初中历年中考真题】2018年江苏常州道法试卷+答案+解析(word整理版).doc
免费
10下载
2023年天津市中考道德与法治真题(空白卷).docx
2023年天津市中考道德与法治真题(空白卷).docx
免费
0下载
【初中历年中考真题】2015年浙江宁波历史试卷+答案(word整理版).doc
【初中历年中考真题】2015年浙江宁波历史试卷+答案(word整理版).doc
免费
22下载
【初中九年级】黑龙江省齐齐哈尔市2019年中考道德与法治真题试题(含解析).doc
【初中九年级】黑龙江省齐齐哈尔市2019年中考道德与法治真题试题(含解析).doc
免费
28下载
2019年湖南省益阳市中考道德与法治真题及答案.doc
2019年湖南省益阳市中考道德与法治真题及答案.doc
免费
0下载
【初中九年级政治】山东省枣庄市2015年中考政治真题试题(含解析).doc
【初中九年级政治】山东省枣庄市2015年中考政治真题试题(含解析).doc
免费
16下载
【卷04】第二单元+第三课++与世界相连(包含2课时)【含答案解析】-2022-2023学年九年级道德与法治下册最新命题导向测试(部编版)_new.docx
【卷04】第二单元+第三课++与世界相连(包含2课时)【含答案解析】-2022-2023学年九年级道德与法治下册最新命题导向测试(部编版)_new.docx
免费
0下载
2015年甘肃省平凉张掖庆阳陇南临夏酒泉金昌嘉峪关定西市中考道法真题及答案.doc
2015年甘肃省平凉张掖庆阳陇南临夏酒泉金昌嘉峪关定西市中考道法真题及答案.doc
免费
0下载
【初中九年级】精品解析:2022年江苏省连云港市中考道德与法治真题(解析版).docx
【初中九年级】精品解析:2022年江苏省连云港市中考道德与法治真题(解析版).docx
免费
12下载
【初中九年级政治】四川省南充市2016年中考政治真题试题(含答案).doc
【初中九年级政治】四川省南充市2016年中考政治真题试题(含答案).doc
免费
16下载
【初中九年级】湖北省武汉市2021年中考道德与法治真题(解析版).doc
【初中九年级】湖北省武汉市2021年中考道德与法治真题(解析版).doc
免费
16下载
【初中历年中考真题】2017年江苏淮安道法试卷(图片word版).doc
【初中历年中考真题】2017年江苏淮安道法试卷(图片word版).doc
免费
4下载
社会答案-浙师婺外九社政(上)10月试题2024.10.pdf
社会答案-浙师婺外九社政(上)10月试题2024.10.pdf
免费
0下载
2017年陕西省中考政治真题(空白卷).doc
2017年陕西省中考政治真题(空白卷).doc
免费
0下载
我的小文库
实名认证
内容提供者

提供高质量免费文档试卷下载,如果满意请告诉您身边的人,如果不满意请告诉我们,您的意见对于我们很重要,是我们不断进步的动力

相关文档

阅读排行

确认删除?
回到顶部
客服号
  • 客服QQ点击这里给我发消息
QQ群
  • QQ群点击这里加入QQ群
提交所需资料详情,我们来帮找资料